重磅!一文深度了解2023年全国及各省市环保行业政策汇总、解读及发展目标

文章正文
发布时间:2024-09-07 00:37

行业主要上市企业:光大环境(00257)、首创环保(600008)、北控水务集团(00371)、中国天楹(000035)、瀚蓝环境(600323)、盈峰环境(000967)、碧水源(300070)、重庆水务(601158)等

本文核心数据:环保行业政策历程、国家层面环保行业政策、31省市环保行业政策、31省市环保行业发展目标

1、中国环保行业政策历程图

经过近60年的发展,我国的环保产业已初具规模。工业化与城市化的快速发展,促进了我国居民环保意识的增强以及环保产业的发展。特别是“十五”以来,国家加大了对电力、水泥、钢铁、化工、轻工等重污染行业的治理力度,加强了对城镇污水、垃圾和危险废物集中处置等环境保护基础设施的建设投资,有力拉动了环保产业的市场需求,产业总体规模迅速扩大,领域不断拓展、结构逐步调整、整体水平有较大提升,运行质量和效益进一步提高。中国环保产业已经从初期的以“三废治理”为主,发展为包括环保产品、环境服务、洁净产品、废物循环利用,跨行业、跨地区,产业门类基本齐全的产业体系。

图表1:建国以来中国环保行业政策演变历程图

2、中国国家层面环保行业政策汇总及解读情况

——中国国家层面环保行业政策汇总情况

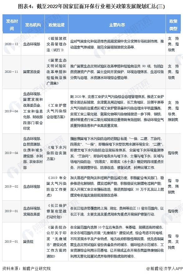
当前,我国环保行业大监管格局已基本形成,新的格局下,环保行业已从政策播种时代进入到全面的政策深耕时代,涉及水、土、气、固废处理全方位的政策法规日趋完善。“十四五”时期,进入了以降碳为重点战略方向、推动减污降碳协同增效、促进经济社会发展全面绿色转型、实现生态环境质量改善由量变到质变的关键时期。据此,有关部门也推出了多项政策,诸如“全国碳排放权交易市场”、“蓝天保卫战”、“黑臭水体整治环境保护专项行动”以及“‘无废城市’等,全面助力生态环境保护,促进经济社会发展全面绿色转型。截至2022年11月9日,我国环保行业重点发展政策汇总如下:

图表2:截至2022年国家层面环保行业相关政策发展规划汇总(一)

图表3:截至2022年国家层面环保行业相关政策发展规划汇总(二)

图表4:截至2022年国家层面环保行业相关政策发展规划汇总(三)

图表5:截至2022年国家层面环保行业相关政策发展规划汇总(四)

2)中国国家层面环保行业重点政策解读情况

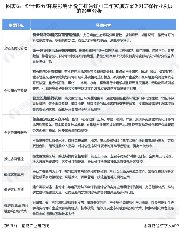
为贯彻落实“十四五”生态环境保护目标、任务,深入打好污染防治攻坚战,健全以环境影响评价制度为主体的源头预防体系,构建以排污许可制为核心的固定污染源监管制度体系,推动生态环境质量持续改善和经济高质量发展,2022年4月1日生态环境部印发《“十四五”环境影响评价与排污许可工作实施方案》,从全链条优化管理、全过程公正监管、全方位提升服务、推进协同管控等十七个方面持续改善生态环境质量:

图表6:《“十四五”环境影响评价与排污许可工作实施方案》对环保行业发展的影响分析

3)中国国家层面环保行业发展目标解读情况

“十四五”是在2020年全面建成小康社会、打好打赢污染防治攻坚战的基础上,衔接我国“两个一百年”奋斗目标、开启全面建设社会主义现代化国家新征程和向2035美丽中国目标迈进的第一个五年,具有不同以往的新形势和新要求。

“十四五”时期,生态环境保护将坚持精准治污、科学治污、依法治污,一手抓污染物排放,抓环境治理,抓源头治理,从源头防控降低污染物排放,一手抓生态保护与修复,推动山水林田湖草系统治理,大力加强对生态保护的监管力度,努力扩大生态空间和生态容量,促进产业结构的调整和绿色低碳转型发展,推动形成绿色发展方式和生活方式。要建立健全环境治理的领导责任体系、企业责任体系、全民行动体系、监管体系、市场体系、信用体系、法律法规政策体系,实现生态环境治理体系和治理能力的现代化。

图表7:国家“十四五”规划对环保行业的影响分析

所谓“碳达峰、碳中和”愿景,即我国承诺在2030年前,二氧化碳的排放量不再增长,达到峰值之后慢慢递减;到2060年,针对排放的二氧化碳,要采取植树、节能减排等方式全部抵消掉。

图表8:中国“碳中和”三步走发展策略

随着“碳达峰、碳中和”的提出,我国政府在调整产业结构、节能提高能效、优化能源结构、控制非能源活动温室气体排放、增加碳汇、加强温室气体与大气污染物协同控制、推动低碳试点和地方行动等方面均采取了系列措施,并已取得显著成效。

环保行业中的污染治理过程本身也会耗能,“碳达峰、碳中和”目标的提出有利于推动污染治理领域新工艺、新产品的出现。此外,由于环保行业天然具有绿色低碳属性,与“碳达峰、碳中和”理念十分契合,或将成为未来实现碳中和目标的重要媒介。根据现有经验,要想达到碳中和,可以采取两种方式:使用可再生能源,减少碳排放;通过特殊的方式去除温室气体,例如碳吸收、碳补偿。未来环保行业也将围绕这两条主线发展。

具体来看,环保行业的各领域中,垃圾处理产业链最受益于全国碳中和工作的加速推进。由于垃圾发电对标煤节约的二氧化碳量,减去垃圾焚烧本身产生的二氧化碳之后,仍然有显著的碳排放量,未来前景良好。此外,由于生活垃圾厌氧填埋时将产生大量甲烷、二氧化碳等温室气体,在填埋气用于发电的情况下,垃圾填埋的碳减排量仍然小于焚烧,故碳减排约束将降低垃圾填埋比例,焚烧工艺的渗透率有望提升至更好水平,行业天花板将有所提升。

3、中国31省市自治区环保行业重点政策及规划汇总情况

——中国31省市自治区环保行业重点政策汇总情况

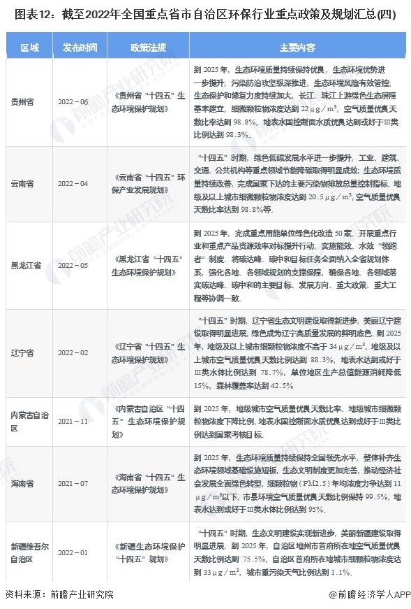
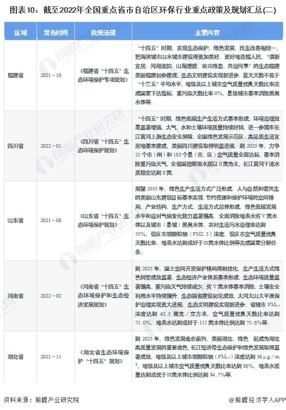
截至2022年11月9日,全国各省、市、自治区已基本出台当地“十四五”时期生态环境保护规划。北京市、上海市、广东省、浙江省、江苏省、福建省等全国绝大多数省、市、自治区在“十四五生态环境保护规划”中,对生活方式绿色转型成效、生态环境质量、生态系统质量、环境安全以及现代环境治理体系等方面制定了具体的发展目标及规划:

图表9:截至2022年全国重点省市自治区环保行业重点政策及规划汇总(一)

图表10:截至2022年全国重点省市自治区环保行业重点政策及规划汇总(二)

图表11:截至2022年全国重点省市自治区环保行业重点政策及规划汇总(三)

图表12:截至2022年全国重点省市自治区环保行业重点政策及规划汇总(四)

2)中国31省市自治区环保行业发展目标解读情况

截至2022年11月9日,全国各省、市、自治区已基本出台当地“十四五”时期生态环境保护规划。北京市、上海市、广东省、浙江省、江苏省、福建省等全国绝大多数省、市、自治区在“十四五生态环境保护规划”中,对PM2.5年均浓度、地表水省控断面达到或优于III类水质比例、林木覆盖率以及空气质量优良天数比率等指标提出了具体的发展目标及规划:

图表13:“十四五”期间中国重点省市自治区环保发展目标

更多本行业研究分析详见前瞻产业研究院《中国环保行业发展前景与投资预测分析报告》,同时前瞻产业研究院还提供产业大数据、产业研究、政策研究、产业链咨询、产业图谱、产业规划、园区规划、产业招商引资、IPO募投可研、IPO业务与技术撰写、IPO工作底稿咨询等解决方案。