
环境就是民生,青山就是美丽,蓝天也是幸福。为了提升人民群众的“蓝天幸福感”,中华人民共和国成立70年来,我国大气污染防治采取过哪些措施、有哪些成就和经验?下阶段大气污染防治的重点与难点又在哪里?
小环请来多位大咖~
且听他们慢慢道来~
01
新中国成立70年来我国大气污染防治历程、成就与经验
(参考资料:王文兴,柴发合,任阵海,王新锋,王淑兰,李红,高锐,薛丽坤, 彭良,张鑫,张庆竹等.新中国成立70年来我国大气污染防治历程、成就与经验[J].环境科学研究,2019,32(10):1621-1635.)
自20世纪70年代以来,我国在经济持续增长、能源消耗不断增加的同时,及时缓解了各类主要的大气环境问题,有效避免了欧美发达国家曾经出现的严重大气污染灾害。
然而,目前我国仍然面临着大气污染尤其是二次污染的严峻挑战,梳理与分析新中国成立70年以来,特别是自20世纪70年代至今,我国大气污染防治的历程、成就与经验,为未来大气污染防治提供参考,有着很强的现实意义。
01
我国大气污染防治历程
我国大气污染防治工作主要开始于20世纪70年代,我国大气污染的防治历程大体可以分为4个阶段,即:
起步阶段 1972—1990年
发展阶段 1991—2000年
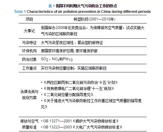
转型阶段 2001—2010年
攻坚阶段 2011年—至今
各阶段的环境保护组织结构、防治对象、工作重点、法律法规、行动计划、污染物排放与空气质量标准等均有明显变化。




如果说我国大气污染治理犹如一列启动后未曾停止过的列车,那么自2013年以后,这趟列车则是进入了高速铁路轨道,高速前进。
这一时期,我国出台史上最为严格的《大气污染防治行动计划》,进一步加快产业结构调整、能源清洁利用和机动车污染防治。
这一时期,我国修订了多个大气环境保护法律和标准,修订了GB 3095—1996《环境空气质量标准》,新增CO、臭氧、PM2.5三项污染物监测项目,将空气污染指数改为空气质量指数。我国针对重点区域和城市制定了大气污染防治专项政策,进一步落实主体责任。
2018年全国生态环境保护大会通过《中共中央国务院关于全面加强生态环境保护坚决打好污染防治攻坚战的意见》,明确打好蓝天保卫战等污染防治攻坚战标志性战役的路线图、任务书、时间表,为我国大气污染防治工作的顺利开展提供了重要保障。
02
我国大气污染防治成就
目前,我国主要大气污染物的排放量与浓度显著下降,空气质量明显好转,煤烟型大气污染、酸雨污染问题基本解决,局地光化学烟雾得以消除,产生了显著的健康、社会经济和环境生态效益,同时也促进了温室气体的减排和臭氧层消耗物质的淘汰。
2.1 大气污染物排放量的历史演变
我国经济的高速发展带来了环境污染的巨大代价,以粗放型发展为主的经济模式造成资源投入高、能源消耗多、污染物排放量大,大气环境污染问题严重。我国不断加大大气污染防治力度,空气污染在较短时间内有一定的改善,总体而言,我国主要大气污染物(如SO2、NOX、颗粒物)的排放量自新中国成立以来呈显著增加的趋势,到2000年以后陆续开始下降,排放量控制取得一定成效,但由于大气颗粒物来源广、涉及面多,目前仍然是大气污染控制的重点对象。

我国大气污染物的大量排放,导致环境空气中污染物浓度长期处于较高水平,经常出现较为严重的大气污染过程。
有研究选择北京市、上海市、广州市分别作为京津冀地区、长三角地区、珠三角地区3个重点区域的代表性城市,分析主要大气污染物质量浓度的变化趋势。
近年来北京市、上海市、广州市3个城市的SO2、NOX (NO2)和颗粒物(TSP、PM10和PM2.5)的质量浓度较20世纪80年代显著降低,空气质量总体好转,但不同城市、不同污染物的质量浓度变化趋势有一定差异。
3个城市大气污染物的变化趋势与城市发展和污染控制密切相关,实施的产业结构调整、工厂搬迁、工业能耗降低、重点污染源整治、清洁能源使用、机动车尾气排放标准及油品标准提升等一系列措施,对近20年来我国空气质量的好转起了关键作用。

我国酸雨污染问题发生较晚,但国家对酸雨危害高度重视,从“七五”到“九五”科技攻关及“973”计划都给予了大力支持,建成了覆盖全国的酸雨监测网络,查明了我国酸雨污染形成的独特原因。回顾过去40年我国酸雨的演变历程,大体上经历了恶化、改善、再次恶化、再次改善的变化趋势,未曾出现欧洲和北美地区曾经发生的大面积森林死亡、鱼虾绝迹的现象,避免了生态灾难和严重经济损失。
当前,我国酸雨主要分布在长江以南、云贵高原以东地区,出现酸雨的城市比例为37.6%,降水中的酸雨类型总体仍为硫酸型。

我国十分重视多种污染源综合控制与多污染物协同减排,尤其大气污染物的减排、控制措施对降低温室气体排放等方面。2018年我国单位GDP的CO2排放较2005年降低45.8%,提前完成《巴黎协定》约定的目标。截至2016年,我国累计淘汰臭氧层消耗物质约25×104t,占发展中国家的1/2左右,实现了《蒙特利尔议定书》规定的各阶段履约目标。
2.5 健康、社会经济及环境生态效益
据估计,自我国《大气污染防治行动计划》实施以来,我国城市地区由于环境大气PM2.5所导致的过早死亡人数每年约减少8.9×104人,公众呼吸系统和循环系统疾病的发病率显著减低;由于这类疾病导致的住院治疗每年减少约12×104人次,由于各类疾病产生的门诊/急诊每年减少约941×104人次,有效改善了公众的身心健康。根据估算结果,《大气污染防治行动计划》的实施每年将为我国带来约867×108元的健康效益,其中约94%来自于过早死亡人数的减少,约6%来自于各类疾病发病率的降低。
据统计,2013—2017年我国大气污染防治行动,拉动我国GDP累计增加20570×108元(5年合计,下同),非农就业岗位累计增加260×104个,还直接带动环保装备制造、建筑安装、综合技术服务、锅炉改造及新能源汽车等相关行业的发展,同时通过产业链关联间接带动传统高耗能高污染产业的升级转型。
我国在大气污染防治方面的投入和所取得的成就,避免了重大环境生态灾害的发生。截至2018年,我国大气PM2.5污染已得到初步控制,大气能见度明显提升,霾污染天数显著下降,沙尘暴频率大幅降低,削弱了大气颗粒物污染对太阳辐射、大气温度、大气环流及成云降雨的影响。
2.6 环境空气质量现状
近年来我国城市环境空气质量明显改善。从2015—2018年338个城市的主要污染物质量浓度年评价值来看,ρ (SO2 )和ρ (CO)在达标的基础上进一步大幅降低;ρ (NO2)略有降低;ρ(PM2.5)和ρ(PM10)虽然呈明显下降趋势,但仍然普遍超标;ρ (臭氧)逐年上升,并且超标城市数量由2015年的54个增至117个,超标天数占比由4.6%增至8.4%。因此,目前我国臭氧污染形势凸显,臭氧成为影响我国空气质量的重要污染物。
03
我国大气污染防治经验
3.1 逐步完善大气污染防治的法律法规
法律法规在大气污染防治中起指导作用,我国大气污染防治法规体系的建立与执行有着完备的程序。


创新性地建立了适合我国大气环境问题的区域联防联控机制,《大气污染防治行动计划》强化了中央政府空气质量目标管理,创新建立了中央和省级两级环保督察制度。
3.3 建立完善的大气环境标准体系
我国已形成“两级五类”,分别为国家级和地方级标准,类别包括环境质量标准、污染物排放(控制)标准、环境监测类标准、环境管理规范类标准和环境基础类标准等环境保护标准体系。下图是我国空气质量标准和相关法律法规发展历程。

在我国五年计划(规划)纲要中,环境保护越来越受到重视。在每个五年计划(规划)中,均会有具体的大气污染物减排目标。
3.5 构建强有力的科技支撑
创新科研管理机制,成立国家大气污染防治攻关中心,加强大气重污染成因与治理攻关的组织实施;布局超过5000个环境空气质量监测站,堪称世界之最;重点污染源企业全部安装在线监控系统,并与生态环境部门联网,用以管理企业排污行为。
3.6 采用经济手段约束大气污染物排放
完善大气污染防治方面的税收政策体系,加强对污染源控制,减少污染物排放;加大大气污染防治税收的执法力度,中央财政设立大气污染防治专项资金支持地方。
3.7 提升社会公众对大气环境保护的参与度
治理大气污染是为了保护公众健康,信息公开和公众参与是大气污染治理的必要环节。
02
下阶段大气污染防治工作的重点与难点
()
在11月26日 “ 2019中国蓝天观察论坛”上,中国工程院院士,清华大学环境学院院长、教授贺克斌总结了2013——2018六年间我国大气污染治理取得的成效,并对现阶段以及接下来的“十四五”阶段的大气污染防治的重点与难点进行了分析。内容非常精彩,来跟小环往下看。
当前主要面临挑战和问题
1
第一,PM2.5问题还没有完全彻底得到解决。如果按照中国现行的空气质量标准来看,到2018年底,全国388个城市中有190个城市的是超标的。虽然臭氧和PM2.5有交错的问题,但整体上来讲,PM2.5仍是目前挑战最大、排在第一位的问题。
2
第二,按平均浓度计算,2017年底,全国338个城市的平均浓度是43微克/立方米,到2018年底变成了39微克/立方米,在逐步往35微克/立方米靠近,但是距离35微克/立方米仍然有距离。欧盟28国平均浓度低于15微克/立方米,美国的主要城市平均浓度低于8微克/立方米,如果跟世界卫生组织的最终推荐值10微克/立方米做对比,欧盟平均值已经达到第三阶段。所以,我们现在正在为第一阶段努力,欧洲已经达到第三阶段,美国平均浓度已经到了终极值。注意这是平均值,伦敦、巴黎、纽约还没有达到15微克/立方米的水平。所以,中国的PM2.5治理还需要长期的努力,距离理想目标还有很长时间。
另外,就是臭氧问题。这么多年,治好了总悬浮颗粒物(TSP),治好了酸雨之后,又出现了雾霾。那么,大气污染治理到底有没有成绩,做的对不对?对此我的总结是,我们过去经常是来什么治什么,多数时间是在治理,对防的事情做得还不够,我们高度重视PM2.5治理,但是臭氧问题也开始显现。尽管大部分O3污染还是轻度污染,不算良,但是如果我们不足够重视的话就会出现新的问题。所以说未来面临的非常重要的问题是,既要治PM2.5,又要防治臭氧持续上升。
而根本问题在于,天上的事情的根源在地上,就是地上的排放量。从大气物理以及大气化角度进行定量分析,最终在地面治理好这些污染物是核心。
下一步要做好两个协同控制,第一个协同控制是PM2.5和臭氧,核心问题是VOCs,加大氮氧化物的减排幅度。第二个协同就是碳和霾的协同。
打赢这场战役仍有四个方面挑战
1
第一,要注意臭氧和PM2.5的协同,这是大气污染治理进入深水期尤其要注意的。PM2.5污染防治刚走出第一步,依然任重道远。
2
第二,非电工业行业、机动车、挥发性有机物以及氨排放控制,是接下来的减排潜力目标。
3
第三,能源、产业和交通结构调整的大气污染削减潜力有待释放。
4
最后,要注意通过科技手段的运用来认识问题和解决问题,坚持科技引领,持续提升科技服务能力,构建精细化大气环境综合治理体系。
下一步工作目标和治理策略的建议
1
第一,不能每到一个阶段就有全新的措施,任何创新都应该是有传承的。“大气十条”做的对的事情要巩固深化,比如精准施策、全面布局,“京60”目标最后的实现,便是靠全面布局最终打赢的非常好的经验。又如,从2016年开始,“大气十条”第一篇稿子里还没有“双散”,2016年以后它不断在调整。另外,对于2+26城市的跟踪服务和严格监管是2017年开始出现的,这些好的做法应该在“十四五”时期持续执行。
2
第二,重点区域范围随着时段的发展应该有新的考虑。京津冀、长三角、珠三角,目前国家已经在“蓝天三年保卫战”中也把汾渭地区列进去了,川渝、长江经济带也要给予关注。
3
第三,要持续优化能源、产业和交通结构。实行全国煤炭总量控制,持续推进煤炭清洁高效集中利用;加强清洁燃料替代,扩大无煤区范围,推动农村能源清洁化;实施基于环境绩效的错峰生产;创新运输组织,优化铁路-公路-水运相结合的运输结构。
4
第四,要实施国家减排行动计划,在打赢“蓝天保卫战”三年行动计划中已经开始布局,但是这远远不是三年就能完全展开的,还需要“十四五”时期继续发力。国家柴油机清洁行动计划,对于氮氧化物和PM2.5浓度降低是非常有潜力的。这些措施对于碳问题有好处,同时它还对黑碳问题、对气候问题也有非常重要的意义。
5
第五,在科技方面,“十四五”时期及中长期空气质量改善规划应该有一个顶层设计。开始是五年的“大气十条”,之后是三年的“蓝天计划”等等。其实规划的制定应该长短结合。另外,京津冀生态环境重大工程,是国家科技重大工程中的重大项目,在京津冀这个地区如何通过科技支撑,让它有更充分的体现也尤为关键。编制“蓝天保卫战”科技能力建设规划,还要提升科技能力。