重磅!2022年中国及31省市染料行业政策汇总及解读(全)高质量绿色化发展是行业政策主旋律

文章正文
发布时间:2025-02-12 05:29

重磅!2022年中国及31省市染料行业政策汇总及解读(全)高质量绿色化发展是行业政策主旋律

分享到:

20

李宛卿
• 2022-10-18 18:00:06  来源:前瞻产业研究院 E54528

行业主要上市公司:浙江龙盛(600352.SH)、七彩化学(300758.SZ)、润土股份(002440.SZ)、安诺其(300067.SZ)等。

本文核心内容:染料行业政策历程图、国家层面染料相关行业政策、国家层面染料相关行业重点政策解读、各省市染料行业政策。

政策历程图

中国染料行业的发展从“八五”时期积极发展到“十四五”时期的增强产品核心竞争力经历了漫长的发展历程。2021年3月,中共中央发布了《中华人民共和国国民经济和社会发展第十四个五年规划和2035年远景目标纲要》,其中明确指出扩大轻工、纺织等优质产品供给,加快化工、造纸等重点行业企业改造升级,完善绿色制造体系。深入实施增强制造业核心竞争力和技术改造专项,鼓励企业应用先进适用技术、加强设备更新和新产品规模化应用。中国染料行业高质量发展路径再次得到明确。

图表1:染料行业政策发展历程

国家层面政策汇总及解读

1、国家层面染料相关行业政策汇总

为了保证我国染料行业发展体系健康有序,国家层面发布了众多政策规划来规范和促进我国染料行业快速发展。在国家政策规划的引导扶持下,我国染料行业向阳而行。

图表2:2010-2022年国家层面有关染料行业的政策重点内容解读(一)

图表3:2010-2022年国家层面有关染料行业的政策重点内容解读(二)

图表4:2010-2022年国家层面有关染料行业的政策重点内容解读(三)

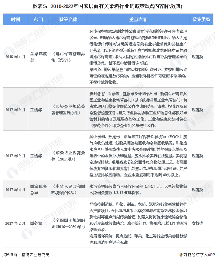
图表5:2010-2022年国家层面有关染料行业的政策重点内容解读(四)

2、国家层面染料相关行业发展目标解读

《印染行业“十四五”发展指导意见》及《纺织行业“十四五”发展纲要》是据《中华人民共和国国民经济和社会发展第十四个五年规划和2035年远景目标纲要》编制,主要阐明“十四五”时期我国染料行业发展的战略方向,明确发展目标和主要任务,是行业发展的指导性文件。《印染行业“十四五”发展指导意见》中主要在行业增长、科技创新、结构调整、绿色发展四大方面提出了相关发展方向及目标。

图表6:2021-2035年中国染料行业发展目标

31省市层面的政策汇总及解读

1、31省市染料相关行业政策汇总

根据《中华人民共和国国民经济和社会发展第十四个五年规划和2035年远景目标纲要》的总体指导思想、具体规划以及中国印染行业的的切实需求,各省市也发布了众多关于染料行业政策规划,为区域染料行业的发展提供引导与扶持。

图表7:2021-2022年中国各省份染料行业相关政策汇总及解读(一)

图表8:2021-2022年中国各省份染料行业相关政策汇总及解读(二)

图表9:2021-2022年中国各省份染料行业相关政策汇总及解读(三)

2、31省市染料相关行业发展目标解读

根据国民经济“十四五”规划的总体规划目标,各省市也根据区域切实需求,发布了相关发展目标,为区域染料行业发展指明方向。

图表10:“十四五”期间中国各省份染料行业发展目标

更多本行业研究分析详见前瞻产业研究院《中国染料行业产销需求与投资预测分析报告》,同时前瞻产业研究院还提供产业大数据、产业研究、政策研究、产业链咨询、产业图谱、产业规划、园区规划、产业招商引资、IPO募投可研、IPO业务与技术撰写、IPO工作底稿咨询等解决方案。

更多深度行业分析尽在【前瞻经济学人APP】,还可以与500+经济学家/资深行业研究员交流互动。

前瞻产业研究院 - 深度报告 REPORTS

2025-2030年中国染料行业产销需求与投资预测分析报告

2025-2030年中国染料行业产销需求与投资预测分析报告

报告从当前染料行业的宏观景气状况出发,以染料行业的产销状况和行业需求走向为依托,详尽地分析了中国染料行业当前的市场容量、市场规模、发展速度和竞争态势。

查看详情

本文来源前瞻产业研究院,内容仅代表作者个人观点,本站只提供参考并不构成任何投资及应用建议。(若存在内容、版权或其它问题,请联系:service@qianzhan.com) 品牌合作与广告投放请联系:0755-33015062 或 hezuo@qianzhan.com

如在招股说明书、公司年度报告中引用本篇文章数据,请联系前瞻产业研究院,联系电话:400-068-7188。