吴玄|海南自由贸易港数据跨境规则创新路径研究
文章正文
发布时间:2025-06-08 18:26


数据跨境流动是数字经济与数字贸易发展的重要前提和制约要素。虽然全球统一的数据跨境规则尚未形成,但国际上通过区域性数字经贸协定等方式进行了探索并形成了一批先进规则体系。目前中国在数据跨境规则方面已经形成了独具特色的“3+3模式”。为了促进数据依法有序自由流动,进一步激发数据要素价值,国家网信办出台了《促进和规范数据跨境流动规定》,对相关制度作出了优化调整。海南自贸港应把握机遇,充分利用国家新规赋予的政策优势,发挥先行先试作用,对接国际高标准经贸规则,实现高水平的制度开放。
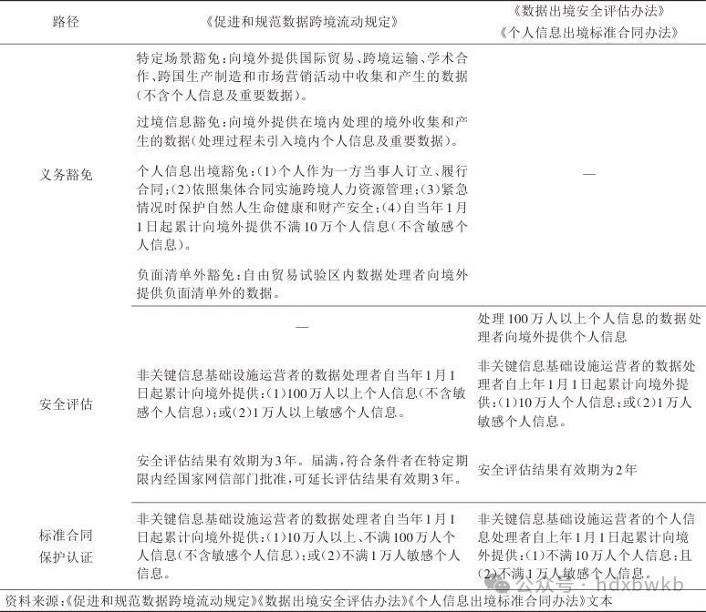
一、问题的提出随着全球数字贸易的高速发展,数据跨境活动日渐频繁,为确保数字经济的健康运行,世界主要国家和地区均加强运用法律手段对数据跨境流动进行规制。我国也一直将数据跨境流动视为数字经济与数字贸易的重要组成部分。党的二十届三中全会强调“提升数据安全治理监管能力,建立高效便利安全的数据跨境流动机制。”2023年7月《国务院关于进一步优化外商投资环境加大吸引外商投资力度的意见》提出“探索便利化的数据跨境流动安全管理机制。”海南自由贸易港(下称“自贸港”)作为实施全面深化改革和试验最高水平开放政策的先行者,探索实现数据安全有序流动,不仅是党中央赋予的一项重大政策,也是自贸港建设的一项重要任务。海南如何凭借自身优势,发挥“先行先试”作用,以高水平制度型开放促进数据跨境政策有效落实,具有重大的理论和实践研究价值。“数据跨境流动”概念最早由经合组织(OECD)在1980年发布的《隐私保护和个人数据跨境流动的指导方针》中提出。经过“数据自由流动——数据本地化”的治理面向转化后,全球数据跨境流动治理迎来了“依法有序流动”阶段。自此,无论是曾长期主张“国际数据跨境转移自由化”的美国 、注重“个人信息隐私安全”的欧盟,还是坚持“数据安全有序流动”的中国,都期待凭借制度创新获得更多数据跨境流动的话语权和主动权。自中国数据跨境流动“3+3”模式形成后,国内学者研究重心从数据跨境的宏观制度设计、治理理念阐释逐渐转向相关制度的落地路径与实践操作,近期成果主要集中在以下几个方面:一是立足国际经贸规则,分析全球数据跨境格局并提出中国应对方案。这些研究从新兴的区域数据贸易相关协定入手,指出在全球规则层面数据跨境议题短期内难以达成共识,其背后反映的是国际政治经济领域的竞争与博弈。二是聚焦国内具体制度设计,围绕数据跨境相关法律规定进行体系分析。这些学者认为应当在中国特色网络治理理念下理解相关制度,在制度实施的路径上需要考量数据主权、国家安全等相关因素。三是基于国内法律框架,结合涉及中国的国际协定,研究数据跨境相关制度落地的具体路径。他们提出由于我国数据跨境活动的防御型立法策略,实践中的困难集中体现在立法方针、制度设计和监管手段的错位上。总体而言,现有研究内容涉猎广泛、方法多样、新意频出,对理解全球数据跨境流动治理与我国监管理念和路径的选择提供了坚实的理论基础。然而,稍显遗憾的是现有成果较少涉及自贸港/自贸区的数据安全有序流动机制,“数字自贸港”“自贸港数字建设”等字眼更多是在中国加入国际经贸协定的策略研究中一笔带过。2024年3月22日,国家互联网信息办公室出台了《促进和规范数据跨境流动规定》(下称“《规定》”),在现行制度框架内进一步细化数据出境的合规标准和操作规范,反映出我国在数据跨境传输治理领域的创新思路。鉴于此,本文立足国际国内两大制度背景,依据《规定》的最新新要求,结合自贸港软硬件优势,提出海南落实数据安全有序流动政策的具体路径,助力自贸港成为更高水平改革开放的“破局者”与“创新者”。二、自贸港实施数据安全有序流动的制度背景截至目前,国际统一的数据跨境规则尚未形成,数据跨境治理呈多元化态势。从国际层面来看,美欧意图凭借技术与立法优势主导国际规则走向,塑造符合其利益的治理模式;中小经济体为维护数字安全和满足发展需要,发展以《数字经济伙伴关系协定》(DEPA)为代表的更具灵活性和可扩展性的专项协定。就国内体系建设而言,《规定》在数据出境安全评估、个人信息出境标准合同等方面对现行的数据跨境制度“3+3”体系相关内容作出优化调整,体现我们希望通过保障数据跨境传输安全实现数字经贸活动稳定,同时通过畅通数据跨境传输渠道打造数字贸易新格局的治理新思路。上述规则共同构成了自贸港创新数据跨境体制机制的制度底色。(一)国际数据跨境治理的主要模式在WTO数字多边谈判无法取得突破性进展的情况下,当前的国际数据跨境流动领域主要有美国、欧盟、新加坡主导的三种治理模式。这三大模式的运行深刻影响着全球数据跨境流动规则的演进,值得密切关注。1.主张国际数据跨境自由化的“美式规则”美国作为全球数字技术与数字经济的发源地,曾长期坚持数据跨境完全自由流动。“美式规则” 在全球范围多管齐下,力促数据跨境自由流动的实现。其主要体现在《跨太平洋伙伴关系协定》(TPP)电子商务章、《美日数字贸易协定》(UJDTA)以及《美加墨协定》(USMCA)数字贸易章的条款中。最早受到美国重点关切的就是参与者众多的国际条约。美国先是主导了OECD《隐私保护和个人数据跨境流动指南》、APEC《隐私框架》及《跨境隐私规则体系》两个机构三部针对个人信息跨境流动规则的制定,明确成员国数据搜集和使用的实体和程序要求,以确保数据跨境的“自由流动与合法限制原则”。鉴于OECD及APEC机制下的多边条约缺乏法律强制力,奥巴马执政期间还致力于构建《跨太平洋伙伴关系协定》(TPP)框架下的数据跨境规则体系,将促进数据自由流动和禁止本地化存储作为缔约方的义务,保留合法公共政策目标例外。伴随特朗普宣布退出TPP谈判,美国转而运用曾经在知识产权领域的拓展策略,即借助双边或三边经贸协定,如UJDTA、USMCA等,间接却快速地促进其自由化数据跨境政策的全球推广。相对于在国际社会不断宣传其“数据跨境自由”,美国对国内数据的出境采取着严格的管制措施。首先,通过《出口管理法案》(EAA)及其配套实施办法《出口管理条例》(EAR)以国家安全为由对商用及军民两用物项的出口实施管制。特朗普政府2018年出台的《出口管制改革法案》(ECRA)在接续EAR规制基础上,还加入对新兴基础技术出口及相关数据披露的限制,使得物项出口方面的数据出境受到更为严格的限制。其次,ECRA与将个人隐私和数据上升至国家安全层面的《外国投资风险评估现代化法案》(FIRRMA)建立起联动机制——凡涉及敏感个人信息、关键基础设施和关键技术的美国企业在对外投资时都要接受美国外商投资委员会(CFIUS)的审查,并按照ECRA新兴基础技术的相关规定进行相关认定,严格对外投资中的数据出境。再次,对于国际司法协助中的数据出境限制。1986年的《存储通信法案》(SCA)规定请求国为开展刑事调查,需要事先与美国签订双边司法互助协议,经过美国司法部国际事务办公室和地方法院审查,颁发SCA令状后,方可调取美国企业数据。而后,随着云存储技术的发展,面对日益复杂的数据管理,2018年的《澄清境外数据合法使用法案》(CLOUD法案)在赋予SCA令状域外效力的同时,还新增了“执行协议”和“调查委托书”两种获取美国企业控制下境内及境外数据的途径。据此,美国对外确立了“数据控制者标准”,却并没有为外国政府获取美国企业数据提供同等便利。2024年2月28日,美国总统拜登签署第14117号《关于防止受关注国家获取美国人大量敏感个人数据和美国政府相关数据的行政命令》,要求美国司法部颁布条例,严格控制美国人数据流向。可见,美国推崇的数据跨境流动自由化实质上旨在促进数据的向美流入,维护本国互联网企业的绝对优势和经济利益,巩固其在全球数据治理中的主导地位。2.以保护个人权益为核心的“欧式规则”与美国所主张的宽松自由数据跨境不同,欧盟在数据出境问题上较为保守,其重点关注附着于数据之上的个人信息权益保护。欧盟将通讯隐私和个人数据保护作为公民的基本权利,通过“人权保护”至高道义,既提高了跨境数据流出的监管标准,又赋予了“长臂管辖”正当性。欧盟建构了对内“属人原则”、对外“效果原则”实施管辖的数据跨境规则体系。该体系既制衡了美国互联网巨头的数据控制,也在全球范围内引发借鉴和效仿。其集中体现在《通用数据保护条例》(GDPR)、《数据法案》(Data Act)以及《数字服务法》(DSA)三部法律中。欧盟较为严格的个人信息出境标准源于GDPR。根据GDPR的规定,欧盟境内的数据控制者和处理者在向第三国或国际组织(境外)传输个人数据,可以选择适用“充分性保护认定”或“适当性保障措施”,或者在满足特定条件时直接传输。其中,“充分性保护认定”用来确定与欧盟个人信息保护水平“持平”的非欧盟国家及国际组织。经欧盟委员会认定的“白名单”国家或组织,可以不再经过其他授权或认证,接收欧盟境内输出的个人数据。为了获得欧盟“白名单”的认可,第三方在立法时则会不自觉地接受其价值观、靠近“欧盟数字标准”。当无法取得“充分性保护认定”时,数据控制者或处理者则要通过提供“适当性保障措施”,为数据转移提供“背书”。随后,欧盟运用Data Act在GDPR基础上进一步扩大适用范围,加入非个人数据跨境情形,提供了适用所有类型数据的制度规定。不仅明确了物联网提供商一系列广泛的数据共享、产品设计和合同方面的义务;而且设置了公共部门机构能够访问和调取私营部门数据的特定场景。最新出台的DSA进一步将数据跨境审核的范围延伸至平台的内部文件、广告透明度、问责机制等方面。自此,欧盟将严格的个人信息出境标准覆盖至数据跨境全领域,并不断加强其在数据跨境领域“布鲁塞尔效应”,努力实现欧洲规则国际化。3.关注中小经济体利益的“新式规则”所谓“新式规则”是指在美欧模式之外,由一些中小数字经济体发起的数字跨境治理模式。该模式发端于新加坡、智利、新西兰2020年签订的DEPA。作为全球首个多边数字经贸专项协定,DEPA以灵活开放的模块结构和多元包容的内容设置,成为中小经济体寻求平等合作发展数字经济的创新尝试。DEPA最大的特点是采用模块式框架,并非要求成员一揽子解决,赋予成员较高的自由度和灵活度。在数据跨境问题上,DEPA并没有在美式“自由流动”和欧盟“权利保护”中进行选择,而是采取了折中的态度。对于选择参与模块4数据问题的缔约方,先是基于个人信息保护对增强数字经济和贸易发展的信心具有重要作用,规定了健全个人信息保护法律框架的10项关键规则;然后要求承诺允许进行有约束力的包括个人信息在内的跨境数据传输活动、认同数据存储非强制本地化,并增加合法公共政策目标例外以保留缔约方在数据跨境流动中的监管空间。DEPA因其开放和包容的数据跨境流动规制范式,显示出了极强的吸引力。目前韩国已完成实质性谈判、加拿大表示出加入兴趣、中国也成立正式工作组。继DEPA后,新加坡又陆续同澳大利亚、英国、欧盟等签订双边数字经贸协定,其中的数据跨境规定与DEPA一脉相承,“新式规则”的影响力不断扩大。(二)中国数据跨境治理发展趋势面对欧美规则的强势扩张,我国先后通过《网络安全法》《数据安全法》《个人信息保护法》三部基础性法律和数据出境安全评估(下称“安全评估”)、个人信息出境标准合同(下称“标准合同”)、个人信息保护认证(下称“保护认证”)三大路径搭建起数据跨境制度“3+3”体系。然而,这种以维护数据主权和国家安全为前提的防御型制度设计在实践中暴露出细则不清晰、运行效率低、企业合规成本高等问题,影响国际经贸活动的正常开展。而随着中国推进加入《全面与进步跨太平洋伙伴关系协定》(CPTPP)、DEPA相关进程,如何平衡安全与发展,更好对标国际高标准规则,取得更多数据跨境流动治理的主动权和话语权,是当下面临的迫切问题,也是《规定》出台的背景。《规定》以促进数据安全有序流动、充分释放数据要素价值为目标,对《数据出境安全评估办法》和《个人信息出境标准合同办法》中的数据跨境流动监管制度做出重要调整(如表1所示)。
表1 《促进和规范数据跨境流动规定》对数据流动跨境监管制度的调整对比可知,《规定》新增数据出境豁免申报安全评估、订立标准合同、通过保护认证的情形,适当放宽数据跨境流动条件,适度收窄数据出境安全评估范围。此外,《规定》还专门设立了自由贸易试验区负面清单制度,不仅是我国数据出境安全管理最新的制度革新,也是自贸港的制度创新提供了重要依据。三、自贸港实施数据安全有序流动的可行性与紧迫性一直以来,国家都非常重视和支持海南在数据安全有序流动上的先行先试与创新实践。随着自贸港建设的蓬勃展开,海南创新数据跨境流动也已具备良好的基础。然而,海南相关地方制度建设情况远不及我国其他发达地区,掣肘自贸港数据产业和数字经济的发展。(一)自贸港创新数据跨境流动治理的可行性1.法律授权和政策优势从“4.13讲话”宣布“支持海南逐步探索、稳步推进中国特色自由贸易港建设”到《海南自由贸易港建设总体方案》、《海南自由贸易港法》等的相继出台,海南各方面的政策法律优势得以明确。2023年全国人民代表大会通过的《立法法》修正案更是在第84条新增“海南省人民代表大会及其常务委员会根据法律规定,制定海南自由贸易港法规,在海南自由贸易港范围内实施”为海南地方立法创新数据跨境治理的“先行先试”提供了法律依据。通过对比《海南自由贸易港建设总体方案》《浦东新区综合综合改革试点实施方案(2023-2027年)》可以看到,在数据跨境安全有序流动方面中央给予海南自贸港更为充分的政策支持(如表2所示)。
表2 海南自贸港与上海自贸区数据跨境国家政策支持对比注:1.资料来源于《海南自由贸易港建设总体方案》《浦东新区综合改革试点实施方案(2023-2027年)》文本。2.第二行中,3.1.11表示《海南自由贸易港建设总体方案》的“三、分步骤分阶段安排(一)2025年前重点任务11.便利数据流动”。2.地理位置和设施优势除了国家的法律授权和政策支持外,自贸港还存在地理位置和国际信息通讯设施两方面的优势,为数据跨境流动治理创新奠定基础。从国际地理位置来看,海南面向太平洋和印度洋,与菲律宾、文莱、印度尼西亚和马来西亚等国际重要市场为邻,具有和东南亚地区开展深度数据跨境合作的天然优势。从国内海陆位置来看,海南紧邻粤港澳大湾区,粤港澳大湾区作为亚洲乃至全球经济最活跃的地域之一,产业发达、供应链健全,与海南的产业定位有一定的互补性,两地交流的空间条件得天独厚。从国际信息通讯设施建设情况来看,自贸港在国际互联网数据专用通道、国际海底光缆基础设施及其相关支持系统、国际数据港三方面建设取得突破。首先,海南已启动专属的国际互联网数据传输通道,显著优化至东南亚各区域数据传输的平均延迟,实现了44%的时延缩减;同时,海口区域性国际通信出入口局正式成立并投入使用,该局与“海南—香港”的海底光缆系统联动,向香港提供定制化的数据传输专线服务。其次,国际海底光缆基础设施及其相关支持系统的构建正在加速进行。中国移动“海南文昌—香港舂坎角”海底光缆系统已完成调试和业务开通,这是海南第一条承载国际业务的海底光缆;另外两条以陵水为基点面向东亚、东南亚、南亚的海底光缆工程也已规划启动,预计2025年完成。再次,国际数据港建设进展显著。全球首套商用“海底数据中心”于2023年3月在陵水下水投用;《海南(陵水)国际数据港规划》拟计划在“十四五”发展规划期内,在陵水地区分两阶段完成30个海底数据中心的建设项目。(二)自贸港创新数据跨境流动治理的紧迫性加强虽然自贸港在法律授权和政策扶持上享有一定的优势,且已对国际通信领域重要基础设施进行布局,但海南的数据跨境流动治理仍不乐观。尤其是与上海等先进地区相比,海南在数据跨境流动方面的制度创新节奏稍显落后,尚未搭建起适应自贸港发展需要的地方性制度体系(如表3所示)。
表3 海南、上海地方性数据跨境制度对比除却规则建设的差距之外,目前自贸港在数据跨境制度创新领域的不足还体现在以下几个方面:一是数据跨境业务量不足。据相关材料显示,自贸港数据跨境安全评估申请和标准合同备案申请的数量远低于其他自贸区,目前仅有海南航空与邓白氏两家企业申请数据跨境安全评估。需求不足是制约自贸港数据跨境制度创新的一大短板。上海与大湾区是市场驱动型数字治理模式,庞大的数字经济规模与信息产业优势为数字贸易制度创新提供了“优渥的试验田”。而自贸港的数据规则创新则是政策驱动型,即以政策优惠吸引相关企业发展数字产业。二是数字法治意识与企业合规水平亟需提升。数字时代不仅要求硬件设施的投入与升级,同时需要包括人才与机制在内的数字软实力提升。而后者正是自贸港所欠缺的。三是数据服务市场尚在起步阶段。“数据二十条”的发布,中国开启了数据基础制度体系的构建之路。作为专业性市场化机构,数据服务商的成为培育开放高效的数据要素市场生态体系的重要支撑。如何发展数据商新业态,释放数据活力将是自贸港需要直面的重要课题。《规定》出台后,随着各自贸区纷纷推出涉及数据跨境相关政策,自贸港面临着巨大的规则竞争压力。面对巨大的数据出境需要,近期国家在支持上海、粤港澳大湾区的政策中已经针对性地出台了具体的授权事项清单,如批准上海临港片区率先开展DEPA相关规则压力测试,粤港澳三地间的部分个人信息传输可采用标准合同或保护认证的方式代替数据出境安全评估;《规定》设立的自由贸易试验区负面清单制度,也是在上海、深证等地试点基础上创新形成。这些都对海南落实数据安全有序流动政策、吸引企业落户形成较大竞争压力,海南创新数据跨境流动、争取制度优势、获得发展先机迫在眉睫。四、自贸港实施数据跨境安全有序流动的具体路径如上文所述,相较于数字经济发达地区“市场需求推动制度供给”的数据跨境体系建设模式,自贸港更加适合“制度供给带动市场需求”的发展路径,以高水平制度建设推动数据产业和数字经济的发展。海南数据跨境制度的建设应当兼顾安全、开放、可行等多元需求,其关键在于平衡数据流动安全与数据跨境需求。分层次、有步骤的解决制度建设目标导向、整体布局、体系规划、理念转化等问题,积极探索既与国际接轨又符合新时代国家建设要求的数据跨境流动方案。(一)目标导向:将自贸港打造为国际数据跨境制度缓冲区各国的利益诉求、数字治理理念和治理能力的差异是全球统一数据跨境规则难以在短期实现的主要因素。自贸港数据跨境制度建设方案的确定应当符合中国数字经济的发展大势和利益需求,并尽可能推进国际数据跨境规则的“融合化”进程。相较于“3+3”模式较为谨慎的态度,《规定》在一定程度上为企业“松绑”。通过一般规定的方式,免除了部分情形下数据出境安全评估、标准合同和安全认证义务。一是国际贸易、跨境运输、学术合作、跨国生产制造和市场营销等活动中收集和产生的数据向境外提供,不包含个人信息或者重要数据的;二是境外数据入境后,处理过程中没有引入境内个人信息或者重要数据的;三是列举了履行合同、劳动合同、紧急情况和不满10万人等四类活动。这一举措立足数字贸易实践,适当放宽了原有较为严格的数据出境安全政策,符合中国第二大数字经济体数据流动的现状。此外,也体现出在主张国际数据跨境自由化的“美式规则”与严格注重个人信息隐私安全的“欧式规则”之间探索中国特色的数据跨境方案。在此背景之下,自贸港应以建设数据跨境制度缓冲区为长期目标。海南全岛封关运作为数据跨境制度创新提供了绝佳机遇。在保障国家安全的前提下,通过制度建设创造良好的营商环境和可靠的安全保证,让境内外数据信任并流入自贸港。通过自贸港,境内数据出境安全有保障,境外数据入境保安全。以此吸引境外数据进入海南,实现从“走出去”到“引进来”,将海南建设为真正的国际数据港,同时积极推广自贸港数据跨境标准和行业服务标准,推动中国的行业标准成为国际或区域性的标准。自贸港数据跨境制度缓冲区在助力海南数据产业和数字经济发展的同时,也能促进海南更好在国家战略大局中担当作为。(二)整体布局:在数据本地化与创新数据跨境管理中找到平衡自贸港的数据跨境制度设计,应基于地方现有产业特色和未来发展规划。在充分借鉴国内外相关经验的基础上,通过“摸清基数底数—找准发展方向—对标国内外先进”三步统筹数据跨境制度建设的整体布局,实现与其他自贸港、自贸区差异化竞争。首先,摸清基数底数。对目前海南省范围内数据跨境的现实需求进行调研摸底,明确从事数据跨境活动的相关行业企业、数据类型、适用场景、风险程度等具体情况,避免在制度设计时盲目的“求大求全”或“一刀切”。其次,找准发展方向。紧密结合海南当地企业数字化转型的核心需求、加强自由贸易港建设对科技创新型企业的吸引力,围绕《海南自由贸易港建设总体方案》对贸易自由化、投资便利化、人员流动、交通互联互通等目标,精准对接国际旅游业、现代服务业、高科技产业、跨境电子商务及国际医疗服务等现代产业链,进行针对设计。最后,对标国内外先进。致力于促进区域性和国际间的数据跨境流动机制研究,一方面,深化与“一带一路”沿线国家及东南亚国家联盟成员国在数据跨境领域的协作;另一方面,在中国正在洽谈的多边经贸协定(例如CPTPP、DEPA)框架下,推动双边及多边谈判,以促成构建基于互惠原则的数据流动规则和制度架构。(三)体系规划:兼顾数字贸易基础制度建设与“先试先行”重点事项在整体布局的基础上,海南需要根据国家制度顶层设计和《海南自由贸易港法》、《立法法》等的特别授权,从建设数字贸易基础制度和稳妥推进“先行先试”两个层面建立健全自贸港数据跨境流动规则体系。一方面,从服务贸易活动的角度出发为数据出境活动提供完善的全流程指引。数据分类分级识别是企业开展数据跨境活动的前提和基础,自贸港应在数字贸易领域加快落实数据分级分类制度,以制定自贸港关键信息基础设施清单和重要数据目录为抓手,明确需要进行安全评估的企业范围,为数据跨境的路径选择指明方向。针对跨境数据场景丰富、类型多样、风险差异性大的特点,优先选取金融、汽车、人工智能、医疗、跨境电商等重点领域,展开数据跨境沙盒监管实验,提升数据跨境的效率与安全性。另一方面,充分理解《规则》导向,稳妥推进“先行先试”。当下制约企业进行数据跨境活动的主要因素是不确定性,“负面清单”制度在国家数据跨境法律制度的基础上,进一步便利企业运营,减少数据合规成本,降低企业数据跨境活动风险,将吸引更多企业入驻。自贸港应尽快制定负面清单,引入贸易自由流动中的“一线”与“二线”的管理经验,优化数据跨境流程,提升效率。(四)理念转化:在自贸港数据跨境制度建设中引入市场和社会的力量自贸港数据跨境流动规则体系不仅要发挥政府的引导作用,更重要是充分运用市场和社会的力量。首先,转变政府职责理念。为推动数字经济高质量发展,自贸港应尽可能地激发市场活力,最大程度实现数据生产要素的流动整合。关键在于政府角色的转型,从传统的监管角色转换为规制与服务并重,有效助推企业发展。政府部门主动阐释数据分级分类出境规则,引导不同数据处理者按照应用情景进行“备案审查”。“打铁还需自身硬”,加强数据跨境监管部门工作人员的培训,提高专业素养,增强对相关政策和规则的领悟理解,做好连接制度和企业的桥梁。其次,发展数据产业。发展具有海南特色的,围绕数据收集、存储、加工、使用、传输等的直接相关产业。考虑到海南数字基础设施较为薄弱、数字化能力和水平偏低以及缺乏传统的跨国公司和大型互联网企业这一现状,发展海南数据产业的策略应尽量避免与发达地区的同质化竞争,激励中小型企业及微型企业拓展数据跨境服务领域,吸引更多数据专业团队入驻自贸港。再次,引进数据服务产业。推动第三方服务机构在自贸港独立开展业务,或与当地企业结成伙伴关系,提高数据安全、个人隐私保护、关键信息基础设施保护以及数据交易等关键领域的服务质量。引进适格第三方对自贸港数据跨境活动进行认证和评估,借此推进整个行业在数据保护和流通方面的进步。五、结语数字时代,高效且安全的数据跨境制度成为推动数字经济格局新秩序的基础。为充分把握数字时代的经济脉络,世界各主要国家和地区都在努力推动国内法层面的数据跨境制度建设、扩大国内法的国际影响力,以获取更多全球数据跨境规则的话语权,更好参与数字经济格局新秩序的竞争与合作。尽管近年来中国持续健全数据监管规则体系,平稳推进数据跨境安全有序流动,但是我国与欧美的数字治理能力、数据掌控能力依旧存在差距,数据跨境流动相关规则还存在一定的局限,亟需进行制度创新,强化制度供给。海南自贸港作为实施全面深化改革和试验最高水平开放政策的先行者,在新一轮全球数字经济竞争与国内数据制度体系构建中,应尝试在数据本地化与创新型数据跨境管理之间找到的新平衡,探索建立一个符合新时代国家建设需求并与国际标准接轨的兼具安全性、开放性、可操作性的数据跨境制度体系,落实中央赋予自贸港的政策优势,发挥自贸港的引领示范作用。原文链接中国特色自由贸易港研究|吴玄:海南自由贸易港数据跨境规则创新路径研究

往期精彩回顾于洋|规范性文件附带审查制度的实效困境及化解路径
于洋|法律解释中的词典解释及其运用规则
于洋|自动化行政处罚的司法审查——以道路交通领域为例
魏琼|中华法律文化之起源考
练育强|“检察公益诉讼法”基本原则确定之思考
王军|政府信息不存在的司法认定标准及理论反思

上海市法学会官网
