各区人民政府,市政府有关委、办、局:
经市人民政府同意,现将《天津市自然资源保护和利用“十四五”规划》印发给你们,请照此执行。
天津市人民政府办公厅
2021年6月30日
天津市自然资源保护和利用“十四五”规划
“十四五”时期(2021—2025年),是天津在全面建成高质量小康社会基础上,开启全面建设社会主义现代化大都市新征程的第一个五年,是推动高质量发展、构建新发展格局的关键时期。科学编制天津市自然资源保护和利用“十四五”规划,对优化国土空间布局、加强自然资源保护和利用、提升自然资源对国民经济和社会发展保障能力具有重大意义。
本规划根据《天津市国民经济和社会发展第十四个五年规划和二〇三五年远景目标纲要》和市委、市政府有关要求,明确天津市国土空间布局优化和自然资源保护利用的总体目标、重点任务和政策措施,是未来五年指导本市自然资源保护和利用的重要依据。
第一章 “十三五”时期主要成绩及未来面临的形势
一、“十三五”时期主要成绩
“十三五”时期,本市坚持以习近平新时代中国特色社会主义思想为指导,整合组建了天津市规划和自然资源局,科学推进国土空间规划,严格保护自然资源,集约节约利用自然资源,加强生态修复保护,保障经济社会持续较快发展,全面完成“十三五”时期确定的土地、海洋、林业等各类约束性指标,各项工作取得了新进展、新成效。
自然资源基本实现统抓统管,生态修复保护效果突显。完成第三次国土调查。严格落实耕地保护责任目标,实现永久基本农田保护面积不低于427万亩的目标。全市完成170万亩营造林任务,规划736平方公里天津市绿色生态屏障。强化海岸线保护。落实湿地自然保护区“1+4”规划。完成1195公顷矿山生态修复。市域范围内每平方公里城镇工矿建设用地地区生产总值从2015年的83738万元逐年上升到2018年的97256万元。实施城乡建设用地增减挂钩试点项目32个,整理复垦建设用地3180公顷。海洋经济总量达到5399亿元,海洋经济三次产业结构比为0.2∶48.4∶51.4。新增1处中低温大型地热田,全市地热回灌率超过60%。
规划引领促进城乡空间不断优化,双城格局雏形显现。深入贯彻落实京津冀协同发展要求,积极推进“一区二十一园”承载平台规划,持续推进京津冀交通一体化。稳步推进国土空间规划改革,编制完成《天津市国土空间发展战略》,积极开展天津市国土空间总体规划和涉农区国土空间总体规划编制工作。规划引领重点地区建设不断加快,海河沿线、津湾广场、泰安道五大院等为中心城区楼宇经济、服务外包、创意产业发展提供了载体空间。外环线东北部调线工程竣工通车,进一步完善中心城区空间格局和路网体系。临港经济区、南港工业区、东疆保税港区等功能区建设进展顺利,滨海新区综合功能得到提升。环城四区和外围五区建设水平不断提高,城市功能不断增强,集聚效应逐步显现,形成了联动发展的新模式。规划实施引导城乡空间格局不断调整优化,双城格局雏形显现。
规划刚性确保城乡建设有序实施,空间管控体系正在形成。严格落实执行生态保护红线、永久基本农田和城镇开发边界的管控要求。建立“田长制”,形成“横向到边、纵向到底、全覆盖、无缝隙”的耕地保护机制。开展中心城区控制性详细规划(以下简称控规)深化工作,创新控规编制管理体系。出台《大运河天津段核心监控区国土空间管控细则(试行)》。全面开展村庄规划编制工作,基本实现应编尽编。逐步健全乡村规划管理体系,规范村庄规划审查工作。持续三年实施“绿盾”自然保护区监督检查专项行动。开展一系列土地整治专项行动。
资源保障支撑能力不断提升,重点领域项目顺利推进。推进“一制三化”审批制度改革,营商环境不断优化。加大“补短板”用地支持力度,提高供给体系质量效益。保障约500所民办幼儿园、10所医院、1座市级公共图书馆、1座群众艺术馆、27座区级公共图书馆、86.6万套保障型住房、147万平方米棚户区改造、8624万平方米老旧小区改造等一批民生工程顺利落地。国家海洋博物馆建成并运行,累计接待超166万人次。支撑京滨、京唐、津兴铁路开工建设,开展津潍铁路(京沪高铁二通道)、津承城际前期工作。推动“1001工程”电力项目、中俄天然气管道、天津滨海国际机场T3航站楼等重点工程规划建设实施。

但是,天津市自然资源保护利用还存在一些问题需要进一步解决,主要是:资源环境治理水平存在较大差距,自然资源保护和利用压力较大;维护民生发展仍有差距,城市空间品质有待提升;支撑营商环境建设还有不足,自然资源的管理效能仍需提高。
二、“十四五”时期面临的发展形势
“十四五”时期,在加快构建以国内大循环为主体、国内国际双循环相互促进的新发展格局背景下,天津进入推动高质量发展的战略攻坚阶段,生态文明建设和全面践行总体国家安全观任务加重,资源结构调整、转型升级和全面深化改革加快,建设用地增量有限,推进存量挖潜和城市更新任务巨大,推进城市治理体系和治理能力现代化转型任务迫切。总体而言,自然资源保护利用将进入三大重要发展阶段。
国土空间规划体系进入全面构建阶段。根据我国国土空间规划体系构建进程,未来五年要健全完善国土空间规划编制体系、法规政策和技术标准体系,全面实施国土空间监测预警和绩效考核机制,形成以国土空间规划为基础,以统一用途管制为手段的国土空间开发保护制度。“十四五”时期是国土空间规划体系全面构建的关键五年。
自然资源发展要素进入全面趋紧阶段。经济发展进入高质量发展阶段,资源环境约束日益趋紧,依赖扩大资源增量推动发展难以为继。天津市国土空间发展战略明确,以资源环境承载力为约束,倒逼土地利用方式由外延粗放式扩张向内涵式效益提升转变。“十四五”时期全面进入资源要素紧约束的发展阶段。
资源环境治理体系进入全面转型阶段。生态文明背景下,资源管理发展理念由传统资源要素型管理转向资源功能型管理,全面建立资源高效利用、保护和修复制度,健全治理监管体系、法规政策体系,建设推进治理体系与治理能力现代化进入全面转型阶段。自然资源管理向现代化治理体系转型成为“十四五”时期的一项重要任务。
第二章 指导思想和目标
一、指导思想
坚持以习近平新时代中国特色社会主义思想为指导,全面贯彻党的十九大和十九届二中、三中、四中、五中全会精神,深入贯彻落实习近平总书记对天津工作“三个着力”重要要求和一系列重要指示批示精神,认真落实党中央、国务院决策部署和市委、市政府部署要求,立足新发展阶段、贯彻新发展理念、构建新发展格局,坚持稳中求进工作总基调,以推动高质量发展为主题,以深化供给侧结构性改革为主线,以改革创新为根本动力,以满足人民群众日益增长的美好生活需要为根本目的,统筹发展和安全,加快推进京津冀协同发展,优化国土空间开发与保护格局,保护自然资源,集约节约利用自然资源,完善城市空间布局,服务城市民生发展,努力实现“一基地三区”功能定位,为基本建成创新发展、开放包容、生态宜居、民主法治、文明幸福的社会主义现代化大都市提供自然资源保障和发展基础。
二、基本原则
坚持党的全面领导。坚持和加强党对自然资源工作的全面领导,把党的领导贯彻到规划制定和落实全过程,确保党在自然资源工作中总揽全局、协调各方,为实现高质量发展提供根本保证。
坚持优化空间格局。促进区域协调,落实国土空间规划改革,科学划定三条控制线,优化国土空间保护开发格局,创新规划实施机制,提升城市空间管控水平。
坚持保护修复并重。统筹推进自然资源保护和修复,落实最严格的耕地保护制度,以生态系统的整体性和系统性为原则,统筹“山水林田湖草沙”一体化保护和修复,保障经济社会健康可持续发展。
坚持节约高效利用。全面推进自然资源集约节约利用,降低资源消耗强度,提高资源利用质量和效益,加快转变资源利用方式,实现绿色发展、循环发展和低碳发展。
坚持社会民生共享。以人民为中心,发挥自然资源在社会经济发展、民生保障、基础设施、公共安全等方面的调节、支撑和保障作用,不断增强人民群众获得感、幸福感、安全感。
坚持全面依法行政。加快推进法治建设,完善自然资源法规体系,规范自然资源运行监督体系,提高行政效能,建成法制完备、权责统一的自然资源管理体系。
三、总体目标
落实生态文明建设和高质量发展要求,统筹市域国土空间开发和保护,实现发展和管控统一。至2035年,区域发展更加协调,国土空间开发保护制度更加完善,全域国土空间开发保护格局形成,资源利用更加集约,生态环境更加美丽,海湾魅力更加彰显,形成集约高效的生产空间、宜居适度的生活空间、山清水秀的生态空间,基本建成环渤海地区绿色高质量的美丽国土空间。至2025年,“十四五”期间基本实现如下目标。
国土空间规划的引领和管控作用更加有效。深入推进京津冀协同发展,全力做好各级各类国土空间规划编制工作,优化国土空间开发保护格局,统筹布局生态、农业、城镇等功能空间,强化底线约束,提升国土空间开发保护质量与效率,“津城”、“滨城”双城发展格局初步形成,支撑经济高质量发展的空间格局基本形成。
自然资源的保护利用成效不断呈现。实行最严格的耕地保护制度,落实国土空间规划确定的建设用地规模、布局、结构和时序安排,推动存量建设用地盘活利用,单位国内生产总值(GDP)建设用地使用面积显著下降,更加重视土地、矿产、森林、湿地、海洋等自然资源的保护和利用系统效率,“871”重大生态建设工程取得明显进展,全面维护生态安全格局。
生态保护和修复成效不断显现。统筹“山水林田湖草沙”一体化保护和修复,推进矿山生态修复、海岸线修复、自然保护地保护、湿地修复,提高森林覆盖率,促进生态良性循环和永续利用。
全民所有自然资源资产管理体系基本建立。落实国家及自然资源部相关要求,深化全民所有自然资源资产有偿使用制度改革,完善资源价格、收益分配与补偿机制,建立归属清晰、权责明确、保护严格、流转顺畅、监管有效的自然资源资产产权制度。
绿色安全宜居城市建设取得新实效。以人民为中心,建立覆盖城乡、均等化、多层次的基本公共服务体系,构建多元融合的社区生活圈,建设更多富有人文关怀的城市公共活动空间,大力推进乡村振兴,塑造特色城乡风貌,提升城市公共安全水平,建设韧性城市,提升城乡居民的获得感、幸福感、安全感。
自然资源管理效能显著提高。国土空间规划和自然资源的法规体系更加完备,依法行政和科学决策能力显著提高,土地督察制度和执法监管体系不断健全,违法违规行为得到有效遏制,行政审批效能不断提升,营商环境得到显著改善。
四、主要指标

第三章 优化国土空间布局 推进高质量发展
全面落实党中央、国务院重大决策部署,牢固树立“一盘棋”思想,深入推进京津冀协同发展,努力实现“一基地三区”功能定位,坚持生态优先、绿色发展,科学编制国土空间规划,统筹布局生态、农业、城镇等功能空间,划定生态保护红线、永久基本农田、城镇开发边界三条控制线以及海域保护线,强化底线约束,为可持续发展预留空间,努力将天津建设成为促进环渤海地区发展的世界名城,一座开放活力之城、智能科技之城、幸福宜居之城、生态魅力之城。
一、深入推进京津冀协同发展
(一)对接京津冀世界级城市群建设
坚持把推动京津冀协同发展作为重大政治任务和重大历史机遇,主动服务北京非首都功能疏解,主动服务雄安新区建设,对接京津冀世界级城市群建设,增强服务辐射功能,基本实现“一基地三区”功能定位。加快京津同城化发展,支持与北京毗连区域融入新版北京城市规划。支持重点区域改革创新,探索建立“通武廊”产业合作示范园区,推动打造“京东黄金走廊”,支持“静沧廊”地区一体化改革,探索理顺“飞地”管理机制,推进统一规划、统一建设、统一管理。加强对河北省地县级城市的辐射带动作用,深度融入“一带一路”建设,强化对东北、西北和山东等地区的辐射带动作用。
(二)强化区域产业功能对接
围绕“一基地三区”功能定位,构建新发展格局,优化海洋产业结构和布局,进一步提升海洋科技创新能力,坚持制造业立市。全力服务北京非首都功能疏解和雄安新区建设,建立健全承接布局动态调整机制,为深入推进滨海—中关村科技园合作共建,加快推进宝坻京津中关村科技城创新发展,提升宁河京津合作示范区、武清京津产业新城、北辰国家级产城融合示范区、中日(天津)健康产业发展合作示范区等平台聚集能力提供规划支撑。推进“微中心”规划建设,打造功能承接“第二战场”。
(三)保障区域交通体系建设
推动“轨道上的京津冀”重大项目建设,强化京津冀地区便捷交通联系,多方向拓展腹地,继续做好京滨、京唐、津兴铁路以及津潍、津承、津雄、津沧铁路前期工作的资源保障,增强与北京通州城市副中心、大兴国际机场、雄安新区等区域重点城市和地区的联系,基本实现京津雄半小时通勤圈、京津冀主要城市1至2小时交通圈。强化双城之间及双城与外围组团之间的快速联系,科学规划“津城”至“滨城”、武清、静海、宁河市域(郊)铁路,强化中心城区与外围组团、与北京城市轨道交通的快速联系和无缝衔接。大力提升天津港北方国际航运枢纽功能,发挥天津滨海国际机场区域航空枢纽和国际航空物流中心作用,深化区域港口群、机场群协作,打造世界一流智慧港口、绿色港口,构建贯通“三北”地区连通中蒙俄经济走廊腹地的运输网络。
(四)推进生态系统共保共治
共筑区域生态安全格局,建设京津湿地生态过渡带、环渤海湾生态修复带,有机连接京津冀森林湿地。联通京津冀生态廊道,推进北部蓟州山区、中部七里海—大黄堡湿地、南部大清河—独流减河三片生态保障区域建设,推进生态河流廊道治理和湖泊湿地保护与修复。融入京津冀环首都生态屏障带,继续推进天津市绿色生态屏障建设,加快生态修复,重塑津沽水生态环境,恢复湖泊湿地涵养功能,重现物种多样性,提高森林覆盖率,构筑南北联通的津沽绿色森林屏障。构建湿地公园体系,推进多类型、多层级、多功能的湿地公园建设,提升环首都生态格局与质量。
二、强化国土空间管控
(一)完善国土空间规划体系
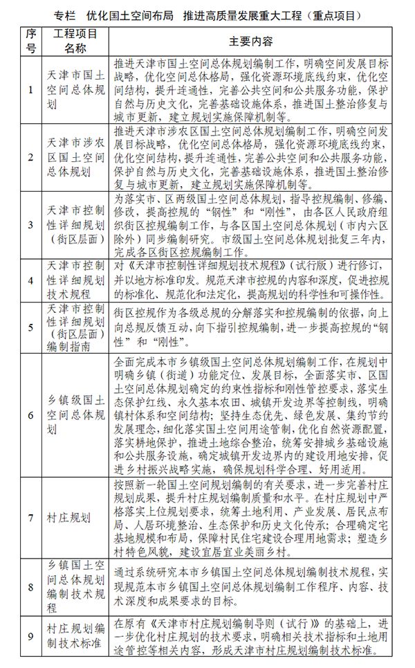
高标准完成国土空间规划编制。高标准编制完成天津市国土空间总体规划和涉农区、镇级国土空间总体规划。研究制定控制性详细规划(街区层面)的编制指南,在试点研究基础上开展天津市控制性详细规划(街区层面)编制工作。全力推进天津市40余项涉及空间专项规划的编制工作,确保专项规划与总体规划同步编制、相互协同。开展总体城市设计,强化空间形态建设引导,构建蓝绿交织、水城共融、集约紧凑的生态城市布局。开展“津城”核心区慢行系统城市设计,提出慢行系统目标与策略,对重要街道和公共空间节点提出控制指引,营造具有吸引力的城市空间。
健全国土空间规划法规技术体系。配合国家相关部门完成相关国家标准和行业标准的制修订工作。适时出台天津市地方法规规章,开展地方标准化体系建设,进一步明确天津市国土空间规划编制审批体系。研究制定天津市国土空间规划管理技术规定,开展相关技术指南或编制规程研究,统筹引导各级国土空间规划编制及相关重点内容编制工作。分层级研究不同区域的控规新编、修编、修改等技术标准和规程,引导建立国土空间详细规划体系。研究制定天津市重点地区城市设计编制规程,规范重点地区城市设计编制内容和要求。
建立国土空间规划实施监督体系。强化规划“钢性”和“刚性”,依托国土空间基础信息平台,对各类管控边界、约束性指标等进行监督检查,将国土空间规划执行情况纳入自然资源督察内容。健全资源环境承载能力监测预警长效机制,建立国土空间规划“一年一体检,五年一评估”实施监测机制。结合经济社会发展实际和规划定期评估结果,对国土空间规划进行动态调整完善,对违反规划管控要求的行为进行及时预警和依法处理。
(二)严格实施底线管控
严守资源环境底线,明确重要资源利用上限,严格遵守国土空间规划划定的生态保护红线、永久基本农田和城镇开发边界,将其作为保护生态和耕地资源、约束城乡开发建设不可逾越的红线。
严格管控生态红线。划定陆域生态保护红线和海洋生态红线,划定自然岸线。生态保护红线内严禁不符合主体功能定位的各类开发活动,系统开展“山水林田湖草沙”综合治理。建立生态保护红线环境准入机制,采用正面清单进行管理,根据生态保护红线有关法律法规规定、区域生态保护要求以及生态系统服务功能变化等,每5年开展一次评估和更新。
严格管控永久基本农田。落实最严格的耕地保护制度,划定永久基本农田。永久基本农田实施最严格管控,禁止非农化、严禁违规占用种树挖塘,重点用于发展粮食生产。除国家规定的重点项目外,一律不许占用。稳定永久基本农田保护数量,开展高标准农田建设,提升保护质量,注重发挥生态等多重功能,构建全面的永久基本农田保护体系。探索建立永久基本农田储备区,积极实施现有耕地提质改造、农用地整治等工程,促使永久基本农田朝着规模化和集中化方向发展。
严格管控城镇开发边界。科学划定城镇开发边界,防止城镇规模盲目扩张和建设用地无序蔓延,推动城镇由外延扩张向内涵提升转变。城镇开发边界内采取多种手段实行统一的国土空间规划管理。坚持留白、留绿,为城镇重大战略性功能控制留白区域,为应对城镇发展的不确定性预留弹性空间。鼓励城镇开发边界外现有城镇建设用地有序腾退,积极推进建设用地复垦。
三、优化城镇功能空间格局
(一)构建“津城”、“滨城”双城空间格局
树立“紧凑城市”、“精明增长”理念,立足资源环境承载能力,严守城市开发边界,构建“一市双城多节点”的城镇功能空间格局。打造紧凑活力“津城”和创新宜居“滨城”,推动形成优势互补、分工合理、良性互动、协调发展的城镇格局。
做强“津城”,打造中央活力区,形成若干现代服务业标志区,建设具有竞争力的核心承载区。依托西青新城和华苑地区建设智慧科技城,依托东丽华明和空港经济区建设国际航空城,依托北辰国家级产城融合示范区和北辰京津医药谷建设医药活力城,依托津南海河教育园区和国家会展中心(天津)建设科创会展城。调整优化市域城镇体系,强化武清区、宝坻区、静海区、宁河区、蓟州区的资源集聚能力,打造一批独具特色的区域节点。
大力推进“滨城”建设,按照城市标准规划建设滨海新区,优化资源布局,加快补齐基础设施和公共服务短板,增强要素承载能力,全面提升“滨城”经济实力、科技实力、文化软实力和综合竞争力,建设生态、智慧、港产城融合的宜居宜业美丽滨海新城,打造海洋强国建设支撑引领区、北方国际航运核心区、国家海洋高新技术产业集聚区、国家海洋文化交流先行区、国家海洋绿色生态宜居示范区。完善五大开发区(天津经济技术开发区、天津港保税区、天津滨海高新技术产业开发区、天津东疆保税港区、中新天津生态城)公共服务和商业配套设施,强化与周边大型居住区的联系,加快人口和产业集聚。
加快双城交通联系,强化枢纽和交通支撑能力,加快推进轨道交通Z2线建设,形成20分钟直达轨道线网。沿海河魅力主轴布局一批“专精特新”专业化特色功能区,重点发展会展、设计、智能科技服务等高端业态,打造海河服务经济综合发展带。建设全球创意城市网络“设计之都”,构建国家会展经济片区,打造海河服务经济综合发展带。
(二)提升“5+5”区域节点城市融合发展
规划武清、宝坻、静海、宁河、蓟州5个区域性城市以及西青、津南、空港经济区、滨海新区大港、中新天津生态城5个综合性节点。充分发挥区域性城市和综合性节点在优化空间、集聚人口、带动发展中的作用,承载京津冀特色化职能,培育区域辐射、服务功能。
(三)推进建设9个特色化发展组团
注重维护生态底线,强化空间管控,调控人口增长,遏制城市蔓延,形成组团化的城镇空间格局。规划子牙、未来科技城、州河、京津新城、大双、油田、青双、双街、西堤头9个特色组团。有序推进特色功能组团建设,提升专业化职能,推进产城融合,引导人口与产业集聚。
(四)加快小城镇和特色小镇规划建设
着力推动人口、建设用地、资金和技术要素向区位较优、基础较好、发展潜力较大的小城镇和特色小镇有序集中,切实增强其经济实力和服务乡村、带动乡村发展的能力。
四、着力构建生态安全格局
(一)构建“三区两带中屏障”的生态空间格局
塑造“三区两带中屏障”的市域生态格局,强化“山水林田湖草沙”的系统保护,防止蔓延连绵发展。以北部盘山—于桥水库—环秀湖生态建设保护区、中部七里海—大黄堡—北三河生态湿地保护区、南部团泊洼—北大港生态湿地保护区三大南北生态保护片区为核心,以西部生态防护带、东部国际蓝色海湾带两条生态屏障带和双城中间绿色生态屏障为联系纽带,构建联通南北的市域生态安全网络。
(二)大力保护“七廊五湖四湿地”的水系生态空间
保护水系生态空间和湿地生态空间,以海河、大运河、蓟运河、潮白新河、永定新河、独流减河、子牙新河七条重要河流生态廊道为骨架,以于桥水库、北大港水库、北塘水库、尔王庄水库、王庆坨水库五处重要湖库和七里海、大黄堡、团泊、北大港四处湿地自然保护区为重要节点,提升水质环境,加强河道生态修复工作,协同环中心城区生态功能区,形成独具天津特色、功能复合的水系生态廊道网络。
五、深入实施乡村振兴战略
(一)推进村镇规划编制
将促进乡村振兴战略实施作为自然资源工作的重要内容,坚持以城带乡、城乡融合、协调发展、共同繁荣。强化规划保障,健全乡村国土空间规划管理制度。积极推动乡镇国土空间规划编制,合理确定乡镇国土空间开发保护格局,统筹安排乡镇土地利用、村庄布局和各项公共服务设施、基础设施,促进城乡公共服务均等化和基础设施一体化,着力提升“多规合一”的实用性村庄规划,保障村民住宅建设合理用地需求。深入挖掘镇村历史文化遗产资源,塑造乡村特色风貌。完善乡村地区规划资源管理制度,提高乡村规划资源管理效能。
(二)保障农村产业融合发展用地
在坚守耕地保护红线和生态保护红线、坚持集约节约用地的前提下,保障农村产业发展用地合理需求。新编区、乡镇级国土空间规划应安排不少于10%的建设用地指标,重点保障乡村产业发展用地。坚持存量优先、适度增量,统筹城乡产业发展,合理安排农村产业用地布局,引导工业向城镇产业空间集聚,合理保障农村新产业新业态发展用地。探索规划“留白”机制,为农村产业发展预留空间。结合乡村产业发展用地需求,研究点状供地、土地复合利用的落实措施,切实为乡村一二三产业融合发展提供用地保障。
(三)健全城乡统一的建设用地市场
积极探索实施农村集体经营性建设用地入市制度。建立土地征收公共利益用地认定机制,逐步缩小土地征收范围。推动城乡土地要素有序流动,加快城乡融合发展,增强乡村经济发展活力,促进乡村振兴。

第四章 加强自然资源保护和利用 推进绿色发展
深入践行“山水林田湖草沙是生命共同体”的生态文明理念,以生态系统的整体性和系统性为原则,突出保护耕地,统筹自然资源各要素的保护和修复,促进生态良性循环和永续利用。全面促进资源集约节约利用,提升资源利用的效率,健全完善和组织实施自然资源节约集约利用政策和标准,促进经济社会高质量发展。
一、坚持最严格的耕地保护制度
(一)严格耕地保护责任
逐级签订责任书,层层压实本市各级人民政府耕地保护主体责任。推广并实施耕地保护“田长制”,形成网格化耕地管理保护机制。严格落实国家下达的耕地保护指标,确保粮食安全。
(二)强化耕地保护制度
以保障国家粮食安全为底线,坚决制止各类耕地“非农化”、“非粮化”行为。深入实施“藏粮于地”战略。严格执行“占一补一、占优补优、占水田补水田”占补平衡要求,更加科学、务实、高效地做好补充耕地工作,促进耕地数量、质量、生态三位一体保护。积极争取补充耕地国家统筹指标,强化补充耕地核查,保证补充耕地的数量和质量。按照国家统一部署研究制定市级耕地保护激励性机制,调动耕地保护各方积极性。
(三)加强耕地保护考核监督
将违规占用永久基本农田开展绿化造林、挖湖造景、非农建设等耕地“非农化”行为纳入考核内容。对乱占耕地从事非农建设及时预警,构建早发现、早制止、严查处的常态化监管机制。严肃查处违法占用和破坏耕地及永久基本农田的行为,对发现的问题限期整改,充分发挥考核效用。
二、加大“山水林田湖草沙”系统综合治理力度
(一)推进国土综合整治
优化国土空间开发格局,开展生态、农业、城镇三大空间国土综合整治,塑造绿色高质量发展的美丽国土格局。积极推动国土综合整治试点项目实施,适时推广开展全域国土综合整治工作,以乡镇为基本实施单元,整体推进农用地、建设用地整理。推进闲置土地复垦复耕,开展工矿废弃地复垦与新增建设用地置换、挂钩,拓宽闲置土地复垦渠道,提高土地复垦的积极性,优先推动生态功能区和永久基本农田保护区内的历史遗留工矿废弃地复垦。加快摸清城镇及村庄低效闲置用地范围底数,合理安排生产、生活、生态用地。
(二)提升生态系统综合治理
编制实施国土空间生态修复规划,实施自然生态系统修复治理。加快推进“871”重大生态建设工程,打造“绿林满溢、湿地环抱、碧海相拥”的良好生态格局。强化水源涵养功能,严格限制重点水源涵养区各类开发建设活动。加强地表、地下水源、水库及其集水涵养区的生态保护与恢复。建立和完善生态廊道,以蓟北山区、中南部重要河湖湿地为重点,改善生物栖息地的生境质量,维护生物多样性。建设环城生态公园带。
鼓励各类主体通过租赁、置换等方式扩大自然生态空间。严格占用条件,建立健全依法建设占用耕地、林地的占用补偿制度。进一步推动生态环境损害赔偿制度改革。从自然资源所有者权益角度,完善自然资源资产损害赔偿制度。按照谁修复、谁受益原则,通过赋予一定期限的自然资源资产使用权等政策措施,激励社会投资主体从事生态保护修复。
(三)实施“蓝色海湾”整治修复
推动落实天津市“蓝色海湾”整治修复工程项目,改善海洋生态环境,提高滨海湿地生物多样性,提升海洋资源承载力。自然岸线保有量不低于18公里。海洋生态保护红线占管辖海域面积的比例保持10%以上。完善“海上环卫”工作机制,实现新修测海岸线500米净岸的目标。
(四)加强湿地自然保护区保护修复
完善湿地公园体系建设,建立湿地分级体系,加强4个国家湿地公园建设,实现湿地系统保护,构建区域生态格局。加强对国家重要湿地和市级重要湿地保护与恢复力度,开展重点湿地区域的能力建设和湿地恢复工程。全面加强七里海、大黄堡、北大港、团泊4个湿地保护和修复,加快推进退耕还湿、生态补水等工程,打造国家湿地保护与修复典范。建立和完善湿地资源监测体系,加强各湿地自然保护区和湿地公园湿地监测能力,将重要湿地资源监测纳入到湿地保护管理的常态化定期调查监测轨道。
(五)推进历史遗留废弃矿山生态修复
开展北部矿山生态修复,实施山区重点公益林管护和封山育林,重建山体自然生态,提升北部山区生态涵养功能。协调推动历史遗留废弃矿山生态修复。建立完善天津市废弃露天矿山生态修复档案,及时掌握历史遗留废弃矿山生态修复进展情况。遵照“坚持节约优先、保护优先、自然恢复为主”的方针开展废弃矿山生态修复工作。南部平原区地势平坦,土壤条件较好,以自然恢复为主;北部山区地形复杂,土壤条件较差,辅以治理工程。
三、促进自然资源高效利用
(一)提升土地资源利用效率
调整完善产业用地政策,创新使用方式,探索增加混合产业用地供给。坚持“要素跟着项目走”,加强重大项目用地、用海等资源要素保障,保障项目顺利推进。科学实施土地征收成片开发,创新用地供给方式,建立适应新产业、新业态、新模式特点的灵活土地供应机制,保障产业发展用地需要。推动城镇低效用地再开发,继续严格落实“增存挂钩”政策,做好批而未供和闲置土地处置工作。加强开发区内闲置土地的处置,推进工业用地改造升级和集约利用。促进国有企业存量用地盘活利用,提升国有企业存量用地利用效率和效益,提升国有企业存量用地的价值。
(二)持续加强森林资源和野生动植物保护管理
严格落实林地定额和采伐限额制度,加强森林资源管理,压实各级党委、政府保护发展森林资源的主体责任。推进实施林长制。将林地、林木、湿地、自然保护地、野生动植物等林业生态资源纳入各级林长管理体系,建立市、区、乡镇(街道)、村(社区)四级林长体系。加大对野生动物人工繁育场所监督检查,深入做好野生动物疫源疫病防控工作和全面禁食野生动物。建立京津冀鸟类联合保护长效机制,协同开展鸟类迁徙期保护救助行动,严厉打击破坏野生动物资源违法犯罪行为。强化生物多样性保护,严格审查外来物种,审慎准入。
(三)推进矿产资源高效利用
发挥地质工作基础性、先行性作用,针对“津城”、“滨城”双城格局构建,开展多要素城市地质调查。强化地质工作对天津城市地质安全保障和国土空间管控支撑作用,实施地质资源综合调查、监测和地质资源环境承载能力评价等工作。开展天津市地热资源潜力评价,进一步摸清地热资源底数,合理控制地热资源开采总量,科学投放矿业权,完善地热资源开发利用动态监测系统,持续推动地热资源整合和回灌保护力度,提高资源综合利用和管理水平,逐步实现地热资源“以灌定采、采灌平衡”的集约节约利用和可持续发展模式。继续高水平办好中国国际矿业大会。
(四)加强海洋资源管理
严格海洋资源管理和利用。严格落实国家围填海管控政策,除国家重大战略项目外,全面停止新增围填海项目审批,加快处理围填海历史遗留问题。加强海域动态监管,推进海域资源集约节约利用。修编天津市海洋功能区划,以天津市城市功能定位的实际需求为引导,坚持海域与近岸陆域发展衔接联动,统筹陆海产业发展,优化海域功能布局,促进海洋产业用海由粗放低效向集约高效转变,促进海域资源高效利用。按照新修测成果对海岸线实施分类管理、分段保护,禁止占用自然岸线的开发建设活动,进一步优化和完善岸线保护布局,加强岸线保护利用和精细化管理,持续拓展“亲海近海”空间,构建天津海域发展新格局。
推动构建海洋经济发展新格局。坚持陆海统筹、科学开发,以“津城”、“滨城”为双核引领,五大海洋产业集聚区为拓展联动,沿海蓝色生态休闲带为生态屏障,推动构建“双核五区一带”海洋经济发展格局。大力培育新兴海洋产业,以临港海洋经济示范区为依托,加快推进海水淡化与综合利用产业发展,培育壮大海洋工程装备产业链条,加快发展海洋金融、融资租赁等海洋服务业,积极谋划海洋经济新动能。继续做强优势海洋产业,推动天津港建设世界一流的智慧港口、绿色港口,壮大海洋油气、海洋文旅、海洋工程建筑等优势海洋产业,创建一流的国家海洋博物馆,打造一批“蓝色品牌”。持续优化传统海洋产业,加快推进海洋渔业、海洋盐化工和海洋船舶工业转型步伐,促进绿色可持续发展。深化完善海洋经济监测评估体系,拓展海洋经济运行监测节点,推进海洋经济数据共享,丰富海洋经济运行监测与评估成果,为海洋经济管理提供决策支持。
四、完成自然保护地整合优化
(一)开展自然保护地整合优化工作
建立以国家公园为主体的自然保护地体系,整合优化各类自然保护地,提升自然生态空间承载力。对天津市自然保护地进行本底调查,全面摸清重要生态系统、重要自然遗迹、重要风景资源和保护物种集聚区域的分布格局,明确各区域的保护价值,建立自然保护地本底数据库。按照“保护面积不减少、保护强度不降低、保护性质不改变”的总原则,对盘山风景名胜区、黄崖关长城风景名胜区以外的15个自然保护地进行整合优化。完成天津市自然保护地整合优化预案,推动自然保护地管理和保护修复不断优化升级,推进“山水林田湖草沙”系统治理。启动编制天津市自然保护地总体规划及各自然保护地规划。
(二)完善自然保护地体系的法规制度
根据国家立法进程,适时研究制定自然保护地相关地方性法规,制定各自然保护地的相关管理制度和技术标准。加强和完善自然保护地管理机构建设。对整合后的自然保护地,结合实际情况,归并原有管理机构,设立相应级别的管理机构,以属地政府管理为主,负责自然保护地的保护管理工作。探索公益治理、社区共建、共同治理等保护形式。
五、实施国土绿化
(一)加快天津市绿色生态屏障建设
继续推进736平方公里天津市绿色生态屏障建设,推进区域内造林绿化、水系连通和生态修复等工程建设,构建“双城生态屏障、津沽绿色之洲”,逐步解决双城之间生态发展不协调不充分问题。到2025年,一级管控区森林(绿化)覆盖率达到25%。
(二)落实天然林保护修复制度
全面停止天然林商业性采伐。完善天然林管护制度,严格管理天然林资源。建立天然林护林员队伍,实行管护责任协议书制度。实施天然林修复工程,逐步提高森林质量。组织开展天然林保护修复监测评估。

第五章 加强自然资源资产管理 提升自然资源价值
落实“健全自然资源资产管理体制”的要求,按照国家关于自然资源资产产权制度改革的总体部署,积极推进落实全民所有自然资源资产管理体系。以调查监测和确权登记为基础,以完善自然资源资产产权体系为重点,以落实产权主体为关键,支撑和保障自然资源集约开发利用和生态保护修复。建立健全本市生态产品价值实现机制。
一、推进自然资源调查监测、确权登记工作
(一)开展自然资源统一调查监测评价
按照国家统一的自然资源分类标准,贯彻落实自然资源调查监测评价制度,充分利用现有相关自然资源调查成果,根据国家部署安排,开展自然资源调查,掌握重要自然资源的数量、质量、分布、权属、保护和开发利用状况。依照国家自然资源资产核算评价制度,开展实物量统计,探索价值量核算,编制自然资源资产负债表。建立自然资源动态监测制度,及时跟踪掌握各类自然资源变化情况。执行国家统一权威的自然资源调查监测评价信息发布和共享机制。
(二)开展自然资源统一确权登记
坚持确权登记法治化,制定本市自然资源统一确权登记工作方案,重点推进各类自然保护地、森林、山岭、湿地、河流等重要生态空间确权登记,逐步实现自然资源确权登记全覆盖。清晰界定各类自然资源资产的产权主体,划清所有权、使用权边界。健全自然资源确权登记信息管理基础平台,构建信息共享机制,提升公共服务能力和水平。
二、深化全民所有自然资源有偿使用制度
(一)推进要素市场化配置
进一步完善土地、矿产、森林、海域海岛等自然资源有偿使用制度。推进土地市场信用体系建设,深化产业用地市场化配置改革,建立健全城乡建设用地供应三年滚动计划,加强土地市场动态监测监管。大力推进要素市场化改革,创新要素市场化配置方式,完善要素交易规则和服务体系,建设统一开放的要素市场。进一步区分自然资源资产使用权一、二级市场,采取不同的监管原则。积极扩大可流转自然资源资产使用权范围和方式。科学设置自然资源资产使用权主体准入制度,引入多元化的自然资源使用权主体。
(二)落实自然资源产权制度改革
完善落实建设用地使用权转让、出租抵押、二级市场规则,健全服务体系,提高集约节约利用水平。健全自然资源资产产权体系与国土空间规划和用途管制相衔接,推动自然资源资产所有权与使用权分离,加快构建分类科学的自然资源资产产权体系。落实承包土地所有权、承包权、经营权“三权分置”,开展经营权入股、抵押。探索宅基地所有权、资格权、使用权“三权分置”。探索海域使用权立体分层设权,加快完善海域使用权出让、转让、抵押、出租、作价出资(入股)等权能。完善水域滩涂养殖权利体系,依法明确权能,允许流转和抵押。
(三)扩大国有建设用地有偿使用范围
加强对扩大国有建设用地有偿使用范围的宣传。积极推动公共服务项目有偿使用。对可以使用划拨建设用地的项目,鼓励以出让、租赁等有偿方式供应土地,进一步缩小国有建设用地划拨范围。落实自然资源部鼓励国有建设用地有偿使用的部署。
三、落实自然资源资产收益管理制度
(一)完善全民所有自然资源资产权益管理工作
落实所有者权益管理工作。建立健全资产清查制度,查清实物量,估算经济价值,核查资产清查成果,开展分析应用研究,探索核实国家所有者权益。开展评价考核工作,探索建立所有权行使主体对资源环境损害依法请求赔偿或提起诉讼的工作机制。向市人大专项报告本市国有自然资源资产情况。参照中央政府直接行使所有权的自然资源清单,开展委托代理工作,明确产权责任主体和委托人的权利、责任、义务等,落实产权责任主体。根据国家部署,编制全民所有自然资源资产平衡表,开展数据核查、汇总和分析工作,探索开展自然资源负债研究。
(二)理顺利益主体间收益分配关系
开展收益管理探索,结合全民所有自然资源资产有偿使用制度改革,分资源种类研究体现所有者权益的收益管理政策,逐步完善资源价格形成机制。探索自然资源领域生态产品价格实现机制,结合国家发布的案例,加快建立生态产品价值实现的市场路径、政府路径和政府与市场结合路径。
四、健全自然资源资产监管和法规体系
(一)健全自然资源资产监管体系
发挥人大、行政、监察、司法、审计和社会监督作用,形成监管合力。根据法律授权和代理行使自然资源资产所有权制度,建立自然资源资产管理考核评价制度,持续推进领导干部自然资源资产离任审计,落实党政领导干部自然资源资产损害责任追究制度。完善自然资源资产产权信息公开制度,强化社会监督。充分利用大数据等现代信息技术,建立统一的自然资源三维时空数据库,提升监督管理效能。完善自然资源行政执法与刑事司法无缝衔接机制,实现信息共享、案情通报、案件移送。加强自然资源督察,完善自然资源资产督察执法体制,加强督察执法队伍建设,严肃查处自然资源资产产权领域重大违法案件。
(二)完善自然资源资产产权法规体系
根据国家法律法规、政策文件和自然资源资产产权制度改革进程,适时制定、修订、废止地方性法规、政府规章和规范性文件。建立健全协商、调解、仲裁、行政裁决、行政复议和诉讼等有机衔接、相互协调的多元化自然资源资产产权纠纷解决机制,建立各级人民政府牵头、多部门配合的权属纠纷调处机制。全面落实公益诉讼和生态环境损害赔偿诉讼等法律制度,构建自然资源资产产权民事、行政、刑事案件协同审判机制。
第六章 塑造城市特色 增进民生福祉
落实“以人民为中心”的发展思想,顺应人民群众对美好生活的向往,在服务改善民生和基础设施建设上补短板、强弱项,统筹做好各项保障和改善民生工作,突出城市特色和品质的塑造,提升城市防灾减灾能力,强化城市公共安全保障,不断提高人民生活水平。
一、塑造城市文化特色
(一)完善历史文化名城保护体系
深入挖掘天津历史文化资源,完善历史文化名城、14片历史文化街区、历史文化名镇名村三级历史文化保护规划体系。构建层次完善、结构严整的历史文化名城保护体系,推动历史城区的整体保护与复兴。落实世界文化遗产相关保护要求,加强对大运河天津段、蓟州长城的保护,突出规划引导,着重保护文化遗产和生态空间。加强对蓟州古城整体格局与历史风貌的保护,保持历史街巷和院落肌理的空间尺度。加强对滨海新区历史文化资源的挖掘、保护与利用,重点保护对天津近代城市发展、工业与港口建设、军事海防等方面具有重要意义的历史文化遗产,突出天津海洋文化与港口文化特色。加强历史文化名镇名村保护,挖掘保护一批具有历史文化特色的镇村。
(二)塑造多层次城乡风貌特色
分类建设城乡风貌区,彰显各片区风貌特色。加强传统历史风貌保护与现代滨海特色塑造,建设魅力人文之都。以“津城”中央活力区、“滨城”中央创新区作为风貌展示的两大核心,重点打造双城风貌核心区。建设高品质、尺度宜人、丰富多彩的城市中心,打造天津“古今交融、中西合璧”的城市名片,突出天津的文化底蕴。提升地区中心及特色片区中心,形成城乡风貌展示节点体系。管控建筑高度,形成有韵律的城市天际线。加强建筑色彩指引,塑造大气、文雅的城市形象。创新城市开发建设模式,提升公共空间魅力。完善建筑设计管理机制,提升建成空间品质。
(三)提升消费空间规划设计
助构“双循环”新发展格局,扩大内需,促进消费,支撑培育多元化消费模式,加快建设国际消费中心城市、区域商贸中心城市。依托商业步行街、特色餐饮街、文化场馆、科研院校集中地区、传统街道里巷及特色文化街区等,按照国际品牌时尚型消费集聚区、餐饮集聚型消费集聚区、文体型消费集聚区、便利服务型消费集聚区、生活型消费集聚区的目标,打造一批促进消费的载体空间。提升消费型街区的环境风貌设计,优化亮化美化环境,促进业态引进调整,提升消费影响力和辐射力。培育夜间消费场景,打造意式风情区、五大道、时代奥城等标志性夜市街区,丰富夜间消费体验。打造区域商业地标,打造1至2个国际商圈和2至3个主题消费商圈,建成一批老字号特色聚集区。
二、提高人民生活品质
(一)推进城市有机更新
开展城市更新规划管理研究工作,针对城镇老旧小区等城市空间,研究城市更新规划土地管理政策。加强低效建设用地、闲置楼宇资源“二次开发”。继续推进城镇老旧小区改造,重点改造水电气路信等设施,完善配套养老抚幼、无障碍设施、全民健身、便民市场等服务设施,鼓励配建停车位和充电桩等设施。开展绿色城区创建,促进老旧片区焕发新活力。
(二)提升社区活力
按照步行15分钟可达、平均规模约3至5平方公里的原则划定“15分钟社区生活圈”,并优化空间布局,满足日常生活服务需求。完善城市卫生、教育、文化、体育、养老等公共服务设施的规划布局,提升社区公共服务设施步行可达的覆盖率。聚焦群众关切,积极推动就医、入学、养老服务、全民健身等民生项目规划建设及年度重点工程规划建设。保证电力、燃气、交通、消防和垃圾处理等市政设施的空间落位。编制社区规划,加强与控制性详细规划、村庄规划衔接。强化社区整体设计,促进城乡社区治理体系和治理能力现代化。探索建立社区规划师制度,广泛吸纳居民群众参与社区规划。
(三)保障一老一小设施布局
按照标准加强养老院、老年日间照料中心等养老服务设施规划布局,提升老人保健康复、生活照料以及精神慰藉等多方面设施需求。提升社区规划,支持社区养老服务、居家养老服务等设施需求。以社区生活圈为单元,推动综合养老服务中心、老年日间照料中心规划建设。
满足各类人群受教育需求,以15分钟社区生活圈为单位,优先按照标准优化提升各类学龄儿童的义务教育设施规划布局。结合生育政策,为健全普惠托育服务体系提供规划支撑。积极推动街镇与社区活动中心结合设置社区学校。已建成社区鼓励通过存量用地改造更新完善学校配置。
(四)优化城市公园布局
结合国土空间规划,合理布局综合公园、专类公园、游园等城市公园,形成类型丰富的城市公园网络。以“津城”核心区、“滨城”核心区、外围五区为重点,加强地区级公园规划布局,提升步行可达的公园覆盖率。结合社区规划,按照标准,提升社区级公园规划布局,力争实现城市各城区人均公园绿地面积不低于5平方米。推动公园绿地服务半径未覆盖地区的规划绿地实施,通过产业社区转型新增绿地、边角地整理、见缝插绿等方式,针灸式新增微型公园,力争城市公园绿地服务半径覆盖率不低于80%。
三、强化城市发展保障
(一)保障产业发展空间
支持制造业立市,推动制造业高质量发展,保障重点产业项目规划和用地需求,保障新产业、新业态用地需求。对接重点产业发展载体、重点城市片区、乡村地区,提升规划设计水平,保障城乡发展建设。加强和规范土地储备管理,围绕扩大有效投资,加快建设用地审批和供应。积极推进工业用地市场化配置试点,有效降低实体经济用地成本。
(二)保障交通强市建设
高水平编制轨道交通、停车设施规划,做好交通强市重大项目建设的资源保障。优化路网和道路空间格局,构建“窄路密网”微循环体系,做好次支路网系统建设的资源保障。加大城市规划与交通互动性研究,制定缓解城市拥堵的对策,支持公交优先战略,推动慢行交通建设。做好城市地下综合管廊、海绵城市以及新基建项目的资源保障。
(三)强化公共安全保障
支持公共卫生基础设施用地保障,全面保障疫情防控建设项目用地。落实应急避难场所规划用地需要,提升城市安全避难需要。支持城市防洪排涝系统用地保障。加强韧性城市建设,提高城市安全发展的包容性。
四、做好自然灾害防治防控
(一)加强地质灾害防治工作
加强京津冀平原地面沉降联防联控,做好地质灾害综合防治。开展蓟州北部山区高精度地质灾害调查和重点片区地面沉降调查,评价地质灾害风险,科学划分天津市地质灾害易发区和防治分区。提升地质灾害监测预警水平。加强地质灾害监测预警新技术应用,构建突发性地质灾害自动化监测体系,提高地质灾害气象风险预报精准度。实施地面沉降地—空立体化监测,扩大监测覆盖面,提高监测效率。加强地面沉降影响机理和防治措施研究,完成地面沉降防治工作任务。分类型、分级别实施地质灾害综合治理,减小地质灾害对人民群众生命财产威胁。
(二)持续加大森林防火力度
增强源头治理水平。发挥人防、物防、技防作用,加强预警能力建设,提高初期火情应急处置能力。加强森林防火信息化及高科技防灭火建设。编制市、区两级森林火灾风险系列专题图,修订和编制森林火灾风险区划和防治区划。加大森林以水灭火设施建设,突破山区乡镇以及国有林场以水灭火装备薄弱匮乏的瓶颈。突出火灾高风险期防控,确保不发生重大森林火灾。
(三)完善海洋防灾减灾预警监测
完善海洋防灾减灾体系,推动监测任务常态化,做好海洋灾害预警监测任务。推动海洋灾害信息共享,做好海洋灾害风险普查。提高海洋灾害预警监测能力,提升海洋环境预报精细化服务水平。

第七章 优化营商环境 提升管理效能
围绕中心工作,加强事中事后监管、建立以信用监管为基础的新型监管机制,持续营造办事方便、法治良好、成本竞争力强的国际一流营商环境。推进规划资源管理数字化转型,持续抓好重大项目保障,提升服务的质量和水平。
一、提升行政管理效能
(一)积极推进依法行政
深入贯彻习近平法治思想,加快推进法治建设。充分开展立法调研论证,加强重点领域立法,提高立法质量和效率。加快推动相关地方性法规修订进程,适时研究起草相关法规规章。坚持立改废释并举,加强法规规章清理评估和行政规范性文件管理,不断完善规划资源管理制度体系。推进机构、职能、权限、程序、责任法定化,推进行政决策科学化、民主化和法治化,进一步发挥政府法律顾问在全面推进依法行政中的参谋作用。全面实施“八五”普法,落实“谁执法谁普法,谁主管谁负责”的普法责任制,进一步增强全民法治观念,弘扬社会主义法治精神。
(二)着力强化执法监督
加强执法监督制度建设。完善自然资源督察职能,大力推进规划和自然资源各类违法问题查处,对重大典型土地违法案件,强化市级直查。进一步规范违法用地查处、执法监督工作程序。推动建立违法查处部门联动机制,解决行政执法与刑事司法衔接问题。夯实执法监督平台信息化建设的基础性工作,持续加大重大案件曝光和挂牌督办力度,确保行政执法监督落到实处。
(三)持续深化“一制三化”审批制度改革
营造优质高效的营商环境,提升服务的质量和水平,深化“放管服”改革,打造“一制三化”审批制度改革升级版。推进业务融合和流程再造,以办好“一件事”为标准,打破处室、部门界限,研究规范政务服务事项的要件、流程,让办事速度快起来。深入实施建设项目审批改革,推进投资项目前期审批改革,进一步精简重复审批、不必要审批,全面提高工程建设项目整体审批效率,推行工程建设项目“一网通办”。大力实施“网上办理、不见面审批”和“信用承诺制”、“容缺受理”,并深化与事中事后监管的衔接。推动政务服务事项操作规程和审批管理标准化、规范化。
二、提升业务管理效能
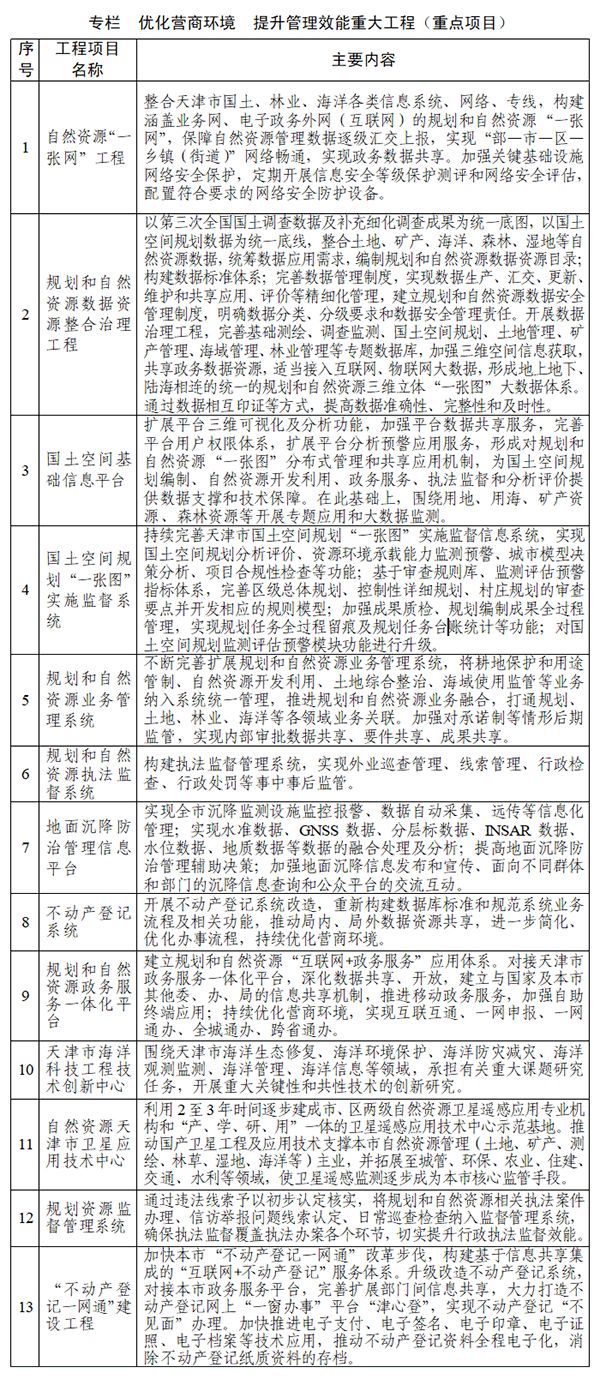
(一)建设规划和自然资源“一张网”
整合天津市国土、林业、海洋各类信息系统、网络、专线,构建涵盖业务网、电子政务外网(互联网)的规划和自然资源“一张网”,保障自然资源管理数据逐级汇交上报,实现“部—市—区—乡镇(街道)”网络畅通,实现政务数据共享。加强基础设施建设,构筑分层安全防护技术机制及制度规范,确保涉密数据和敏感数据的安全可靠存储,满足相关系统稳定运行需要。
(二)构建规划和自然资源“一张图”
以第三次全国国土调查数据及补充细化调查成果为统一底图,以国土空间规划数据为统一底线,整合土地、矿产、海洋、森林、湿地等自然资源数据,按照统一数据标准、空间参考,开展数据治理,完善数据资源建设,提升数据质量;建立“分兵把守、有机集成、统一服务”的数据分布式更新维护机制,提高数据准确性和时效性。
(三)搭建全局统一的国土空间基础信息平台
在整合现有系统等相关信息化资源基础上,构建统一的国土空间基础信息平台,建立平台应用和系统开发标准,完善平台用户权限体系,加强平台数据共享服务,扩展平台分析预警应用服务,形成对规划和自然资源“一张图”分布式管理和共享应用机制,为国土空间规划编制、自然资源开发利用、政务服务、执法监督和分析评价提供数据支撑和技术保障。在此基础上,围绕用地、用海、矿产资源、森林资源等开展专题应用和大数据监测。
(四)构建规划和自然资源监管决策应用体系
在国土空间基础信息平台和“一张图”数据中心的基础上,围绕规划和自然资源业务职能,完善国土空间规划“一张图”实施监督系统,实现本市国土空间规划“四级三类”统一规划审查、成果管理、实施评估、预警监测。不断完善扩展规划和自然资源业务管理系统,将耕地保护和用途管制、自然资源开发利用、土地综合整治、海域使用监管等业务纳入系统统一管理,推进规划和自然资源业务融合,打通规划、土地、林业、海洋等各领域业务关联。加强对承诺制情形后期监管,实现内部审批数据共享、要件共享、成果共享。构建执法监督管理系统,实现外业巡查管理、线索管理、行政检查、行政处罚等事中事后监管。
(五)构建规划和自然资源“互联网+政务服务”应用体系
落实“优化营商环境”、“多审合一、多证合一、多测合一”等改革要求,建立规划和自然资源“互联网+政务服务”应用体系。完善智能审批,深化数据共享、开放,推进移动政务服务,与天津市政务服务一体化平台对接,实现“一网通办”、“全城通办”、“掌上办”、“指尖办”,进一步突破时间、地域和环境的限制,真正提高办事群众和企业的体验感和获得感。
(六)持续优化不动产登记
进一步压缩不动产登记时限,实现企业间转移登记全部即时办结。推动区级不动产登记业务进驻各区政务服务中心,实行不动产登记“一站式”办理。建立不动产登记保险制度。不动产登记结果纳入电子证照库实时共享。实现不动产登记“一窗受理”、“一网通办”,不断提高不动产登记效率,提升不动产登记便民利企服务水平。深入推进不动产抵押登记等事项跨省通办。
三、鼓励科技创新支撑
(一)提升科技引领作用
落实自然资源科技创新发展规划纲要,加大科技创新投入,促进科技成果转化。建立完善规划和自然资源领域专家库,发挥智库支撑作用。以承担国家标准编制为契机,建立完善规划和自然资源技术标准体系。
(二)建立科技支撑体系
整合科技创新资源,布局科技研发和工程技术攻关,构建国土空间规划与用途管制的大数据技术平台,打造领先的自然资源全要素调查监测体系,强化生态修复工程技术创新与综合解决方案。实施国土空间生态修复治理、地质灾害监测预警、自然资源卫星应用技术推广等重大科技工程。
(三)助力智慧城市建设
加强规划和自然资源“一张图”数据对自然资源管理部门,专业委、办、局,高新企业及普通民众的信息共享,为自然资源领域调查、监测、监管、评估、决策等工作提供数据基础,提升智慧城市、健康城市和安全城市的国土空间规划管理水平,实现城市治理体系和治理能力现代化。促进自然资源监管、国土空间优化、生态系统修复、气候灾害预警、海上实施救援等工作的实时监控、定位及精准施策。

第八章 保障措施
一、加强党的领导
加强党对规划和自然资源工作的全面领导,推动党建工作与自然资源业务管理工作深度融合,充分发挥党员领导干部的带头作用和基层党组织的战斗堡垒作用,以党政领导干部、公务员队伍为重点,加强自然资源干部教育培训工作,创新培训机制,提升广大干部的素质和能力。
二、健全实施机制
按照规划实施分工,分解落实任务目标,建立规划监督落实机制,加强对规划实施情况的跟踪分析,定期开展规划落实情况监督检查,开展规划中期评估,及时研究规划实施中的重大问题,提出规划调整和完善建议。强化协调、督导、推进和落实,做好项目立项、资金筹措、风险评估、过程监管等工作,确保重大工程取得预期成果。
三、强化实施支撑
强化重大项目支撑,围绕规划确定的目标任务,集中组织实施一批重大工程项目。加强财政预算与规划实施的衔接协调,合理安排财政支出规模和结构,强化金融政策的支撑作用,鼓励银行业金融机构重点支持本规划明确的重点领域。
四、推进公众参与
加强自然资源管理相关政策法规的宣传和普及,结合全国土地日、世界地球日、世界湿地日、世界海洋日、世界森林日、世界野生动植物日、世界城市日的宣传活动,充分利用微信、微博等平台,引导公众自觉增强保护和合理利用自然资源的意识。搭建多方参与规划实施的平台,引导公众共同参与规划监督,共同维护规划实施成果。
原标题:《天津市人民政府办公厅关于印发天津市自然资源保护和利用“十四五”规划的通知 》