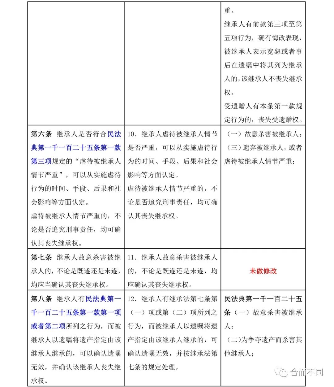
《最高人民法院关于适用〈中华人民共和国民法典〉继承编的解释(一)》已于2020年12月25日由最高人民法院审判委员会第1825次会议通过,现予公布,自2021年1月1日起施行。
导读:最高人民法院按照“统一规划、分批制定,急用先行、重点推进”原则,制定了与民法典配套的第一批共7件新的司法解释,将在2021年1月1日与民法典同步施行。
其中《最高人民法院关于适用〈中华人民共和国民法典〉继承编的解释(一)》施行后,最高人民法院关于贯彻执行《中华人民共和国继承法》若干问题的意见等部分关于继承法的批复、复函将被同时废止。
以下为《最高人民法院关于适用〈中华人民共和国民法典〉继承编的解释(一)》与原司法解释、批复复函等文件的新旧对比(附民法典对应条文及部分修改解读)。












▼