肇庆市城乡规划管理技术规定
(2016 年修订——成果审查稿)
肇庆市人民政府
2017.4
0 总 则
0.1 【目的】为进一步提高城乡规划建设水平,促进城乡规划管理法制化、标准化、规范化,适应肇庆市城乡可持续发展的要求,根据《中华人民共和国城乡规划法》、《城市规划编制办法》、《广东省城乡规划条例》、《广东省城市控制性详细规划管理条例》等相关法律法规和技术规范,并充分结合本市实际情况,制定本技术规定。
0.2 【适用范围】肇庆市城市规划区范围内城乡规划的制定、修改和实施,应当遵守本规定。涉及地区如已有经批准的控制性详细规划、村庄规划、三旧改造规划等法定规划覆盖,可按照规划执行。
0.3 【县(市、区)规划管理】本市下辖各县(市、区)应参照本规定执行,因地方实际情况难以操作或需补充规定的,可另行规定,报本级政府批准后向社会公布,并报肇庆市人民政府备案。
0.4 【旧区划定】本技术规定所称旧区由各县(市、区)城乡规划主管部门(以下简称规划主管部门)划定,并向社会公布。
0.5 【坐标系统】在肇庆市行政区内城乡规划的制定和实施管理应采用西安80坐标系和黄海高程系统,并且应与国家坐标系统相联系。
0.6 【动态修订】本技术规定实行动态修订,以保障其适用性和适度超前性。市规划主管部门可每两年度或结合实际需求对局部章节、条款进行修订,上报市人民政府批准后施行。
0.7 【规定实施】本技术规定自 XXXX 年 X 月 X 日起施行。2011年6月8日肇庆市人民政府发布的《肇庆市城乡规划管理技术规定》(肇府办〔2011〕302号)同时废止。本规定解释权归属肇庆市人民政府。
0.8 【其他要求】本技术规定为针对肇庆市规划管理需求及城市发展特色制定,规定未涉及的内容,应符合国家、广东省现行法律、法规、标准规范和肇庆市有关规定的要求及其它强制性标准的规定。
规定所涉及内容,相关法律、法规或标准规范等有更新的,应按最新的法律、法规或标准规范执行。
.
1 用地分类及地块控制
用地分类
1.1 【用地分类标准】用地分类参照国标《城市用地分类与规划建设用地标准(GB50137)》,采取大类、中类和小类三层次的分类体系。
地块规模控制
1.2 【零散地块开发管理要求】
(1) 零散地块开发时,地块的最小净用地面积应不低于表1-1的规定,并宜避免畸形地块。
表1- 1 开发地块最小净用地面积指标

注:低层建筑包括3层以下的低层住宅建筑与建筑高度10米以下的低层非住宅建筑,多层建筑包括4-6层的多层住宅建筑与建筑高度大于10米,24米以下的非住宅建筑,下同。
(2) 零散地块不足上表规定,但有下列情况之一,且符合其他章节规定的,规划主管部门可予核准建设。
①邻接土地已经完成建设或为道路、河道或有其它类似情况,确实无法调整、合并的。
②因城市规划街区划分、市政公用设施等的限制,确实无法调整、合并的。
③ 因土地权属等现状用地情况的限制,确实无法调整、合并的。
用地兼容性
1.3 【用地兼容原则】为引导土地集约使用、促进产业升级转型、减少交通需求以及提升城市的内涵品质,鼓励合理的土地混合使用,增强土地使用的弹性。
1.4 【用地兼容要求】用地兼容性管理应符合环境相容、保障公益、结构平衡和景观协调等原则,并应符合以下技术条件和政策要求:
(1) 与地块的上位规划要求、周边条件、交通、市政、公共服务设施等情况,自然与地理承载力、日照通风和消防等强制性规定相适应。
(2) 禁止有环境污染、安全隐患或其他特殊要求的用地兼容,对周边居住、公共环境有影响或污染的M3、W3类用地不得兼容或混合居住、公寓、宿舍、商业服务业设施、公共管理与公共服务设施等。
(3) 与国家、省、市的土地、规划、产权和产业政策相适应。
1.5 【用地兼容比例】用地兼容管理中,除“完全兼容”外,规划用地兼容其他性质用途的用地面积、建筑面积比例均不应超过30%。
1.6 【用地兼容与性质调整】不同用地之间的兼容关系,按表 1-2 的规定执行。涉及用地性质调整的,符合表 1-2 要求,在规划许可时需满足相关技术条件和政策条件,并经过城市规划行政主管部门核准,不视为调整控制性详细规划。确需改变建设用地使用性质,且超出控制性详细规划和表1-2规定范围或条文1.6所述比例要求,应当依法修改控制性详细规划。
表1- 2 规划土地使用兼容性一览表

备注:①“完全兼容”的用地性质,是指在地块原规划用地性质上,混合其他一种或几种性质用地的用地规模比例可达 100%。
②“鼓励部分兼容”的用地性质,是指在一般情况下此类用地的混合使用可以提高土地使用效益,在满足本规定中的相关条件后,可直接应用于规划管理。
③“有条件允许部分兼容”的用地性质,除满足本规定中的相关条件外,还应结合地块的具体条件或通过规划专题论证,进一步明确兼容功能的布局、规模、交通、环境及景观等方面具体要求,才能应用于规划管理。
④本规定中未涉及的用地性质,其规划兼容的判断须单独进行规划论证。
⑤本表适用于规划条件出具前。
1.7 【工程项目适建性】涉及地块内具体建设项目的适建范围,按本规定表1-3的规定执行。对表1-3中未列入的建设项目,应由城乡规划主管部门根据其对周边环境的影响和建设条件,具体核定适建范围。
表1- 3 各类建设用地适建范围表



备注:①√允许设置;×不允许设置;○由规划主管部门根据具体条件和规划要求确定。
②此表适用于规划条件出具后。
③居住用地内兼容其他建设项目时,应保障居住环境质量,避免空气、噪声污染等扰民问题。
④低层建筑包括3层以下的低层住宅建筑与建筑高度10米以下的低层非住宅建筑,多层建筑包括4-6层的多层住宅建筑与建筑高度大于10米,24米以下的非住宅建筑。
2 居住用地
2.1 【居住用地规划总体要求】住宅区的规划布局,应综合考虑周边环境、路网结构、公建与住宅布局、群体组合、绿地系统及空间环境等的内在联系,构成一个完善的、相对独立的有机整体。
2.2 【居住配套服务设施配置规定】
(1) 居住用地应配套建设与街区管理、居住人口规模及住宅建筑面积相适应的公共服务设施及市政基础设施,并应符合表 14-1“公共服务设施配置标准汇总表”的规定。
(2) 居住用地内的公共服务设施及市政基础设施应与住宅同步规划、同步建设和同步投入使用。独立用地的公共服务设施应与规划地块的住宅首期工程同步报建、同步建设、同步验收,或者先于住宅首期工程报建、建设和验收。
2.3 【住宅区建筑布局要求】居住用地的建筑布局应综合考虑日照、采光、通风、防灾、消防及管理要求,避免烟、气(味)、尘和噪声等造成的污染和干扰。
2.4 【住宅区道路规划要求】居住用地内部道路规划应符合以下规定:
(1) 居住用地内应合理组织道路系统,方便内外联系,避免往返迂回,注重安全,并保证配套公共服务设施的便捷可达;同时适于消防车、救护车、商店货车和垃圾车等的通行,满足防灾和救灾需要。
(2) 应综合考虑车行系统和步行系统,合理组织小汽车通行线路和停车场库的设置,宜实行人车分流。
(3) 居住用地内的交通组织应符合无障碍设计的有关规定。
(4) 在旧区改造时,道路系统应充分考虑原有道路特点,重视保留和利用具有历史文化价值的街道。
3 工业用地
3.1 【工业用地规划总体要求】工业用地分为一类、二类和三类,工业用地规划布局应符合以下规定:
(1) 工业用地宜集中布局,组成相对独立的工业区和工业组团。有气体污染物排放的工业不应布置在城市上风向,有水污染物排放的工业不应布置在城市上游地区。
(2) 二、三类工业用地应单独布置,不应与居住、公共设施及其它功能区相混合;并与其它非工业用地之间保持一定的卫生距离,符合相关的防护距离规定。
(3) 三类工业用地严禁在水源保护区和旅游区选址,并不应设置在西江沿岸、星湖风景名胜区等重要生态敏感地区。
(4) 生产和储藏危险品、化学品的企业应集中布局,并设置专门的工业集聚区。
(5) 高新技术产业开发区不应安排三类工业用地。
(6) 在生产性建设用地内,对生产工艺没有特殊要求的项目,鼓励建造多层厂房或进入标准厂房区,不宜建造单层厂房。
(7) 工业用地宜成片开发,用地规模不宜小于30公顷。
3.2 【工业用地配套要求】工业用地配套设施的设置应符合以下规定:
(1) 工业项目所需行政办公及生活服务设施用地面积不得超过工业项目总用地面积的7%,计容建筑面积不得超过总计容建筑面积的15%(独立占地的两个指标要同时满足,非独立占地的按计容建筑面积不得超过总计容建筑面积的15%控制)。严禁在工业项目用地范围内建造成套住宅、专家楼、宾馆、招待所和培训中心等非生产性配套设施。
(2) 一类、二类工业区内可配套建设一定规模的单身宿舍,三类工业区内及相邻地区严禁建设职工宿舍。
(3) 周边地区市政设施不够完善的工业区应自建污水处理厂。
(4) 工业区内的道路与停车设施规划设计应根据工业行业类型研究确定。
4 物流仓储用地
4.1 【物流仓储用地规划总体要求】物流仓储用地包括普通仓库用地、危险品仓库用地、堆场用地。仓储用地规划应符合以下规定:
(1) 物流仓储用地应按照类型布置在不同地段,同类型仓库应集中布置。
(2) 物流仓储用地应满足地势、地下水位及地基承载力等地质要求,并应避免对居住及其他易受影响的土地用途造成不良的环境影响(包括噪音、异味、粉尘等)。
(3) 物流仓储用地应有便捷的货运交通道路介入区域交通系统,尽量减少对于城市交通的干扰。
(4) 物流仓储用地内允许设置的项目和设施包括仓库、基层管理设施及配套建设的市政园林和小型公共设施等。
(5) 物流仓储用地与居住用地之间的卫生防护距离应符合表4-1的规定。
表4- 1 仓储用地与居住用地的卫生防护距离表

4.2 【危险品仓库布局要求】危险品仓库选址应远离城镇,并符合环境保护、防火、防灾的有关规定。
(1) 不同类型的危险品仓库应相互分隔,不得混合存储,相隔距离应符合有关规定。
(2) 石油库选址应远离重要交通枢纽、重要桥梁、大型水库及水利工程、电站、变电所、军事设施和其它重要设施。石油库用地与城市居住区、大中型工矿企业和交通线等的安全距离应符合国家相关规范。
(3) 煤炭及其它易燃物品的仓库选址和设计必须符合消防和环保的有关规定。
(4) 危险品仓库选址应征求环保和安监相关部门的意见。
4.3 【堆场用地布局要求】堆场用地应与港口、铁路等货运场站结合设置。堆场用地与居住用地、疗养院、医院、幼儿园、学校的防护距离不得小于300米,与其它设施的防护距离不得小于100米。
5 城市绿地
5.1 【城市绿地分类】城市绿地分为公园绿地、防护绿地、附属绿地和其它绿地四种类型。附属绿地和其它绿地不参与城市建设用地平衡。
公园绿地
5.2 【公园绿地规划要求】公园绿地包括公园、带状绿地和街旁绿地。各类公园绿地的设置应符合以下规定:
(1) 公园的内部用地比例应根据公园类型和陆地面积确定,符合现行《公园设计规范》的相关要求,并应严格控制管理建筑的建设规模
(2) 带状绿地和街旁绿地中绿化面积的比例应大于70%。
5.3 【水网绿化带规划要求】水网绿化带宽度控制要求应符合以下规定:
(1) 西江、绥江干流两岸的绿化带宽度不宜少于15米。
(2) 河道两岸的绿化带宽度不宜少于10米。
(3) 河涌两岸的绿化带宽度不宜少于5米。
防护绿地
5.4 【防护绿地规划要求】防护距离和防护绿地设置应符合以下规定:
(1) 工业区和居住区之间应视环保需要建设卫生防护绿地,其宽度不得小于30米;产生严重污染气体及污染物的三类工业厂房应设置卫生防护绿地,其宽度不得小于50米。
(2) 生活垃圾卫生填埋场主要污染源边缘宜设置宽度不小于100米的卫生防护绿地;生活垃圾焚烧厂、生活垃圾堆肥厂周边应设置宽度不小于10米的绿化隔离带;生活垃圾转运站周边应设置宽度6~15米的绿化隔离带。
(3) 污水处理厂周边宜设置宽度不小于50~100米的绿化隔离带。
(4) 变电站周边宜设置宽度不小于10米的绿化隔离带。
(5) 高速公路两侧应各设置宽度不小于50米的防护绿带,快速路两侧应各设置宽度10~50米的防护绿带。
(6) 铁路干线两侧应设置宽度不小于30米的防护绿带。
附属绿地
5.5 【附属绿地规划要求】单位附属绿地指附属于住宅区、工业区、仓储区、政府机关团体、商业性设施、对外交通设施、市政公用设施等单位用地范围内的绿地。单位附属绿地面积占单位总用地面积比例宜符合表5-1的规定。
表5- 1 单位附属绿地规划指标

5.6 【屋顶绿化规划要求】在旧城区内,新建的商业、办公、学校等建设工程项目,确实难以达到规定绿地指标的,经规划行政主管部门批准,可利用屋面平台绿化(以建(构)筑物顶部为载体,不与自然土层相连且高出规划核定的室外地坪11.5 米以上)折算绿地指标,并按以下比例计算为附属绿地面积:
(1) 覆土厚度1.5米以上,按 80%计算绿地面积;
(2) 覆土厚度0.5米以上不足1.5米的,按60%计算绿地面积;
(3) 覆土厚度0.3米以上不足0.5米的,按30%计算绿地面积;
(4) 覆土厚度不足0.3米的,不计算绿地面积。
屋顶绿化的设置还应满足以下要求:
(1) 在旧城区以外地段,可参照上述折算,但折算的绿地面积不得大于地面绿地面积的20%。
(2) 屋顶绿化应满足安全、排水、照明、采光等相关规范要求。
(3) 新建建筑在符合建筑安全的要求下,提倡建造屋顶花园,并与主体建筑统一设计、统一施工、统一验收。
5.7 【道路广场绿地规划要求】道路广场绿地是指道路和广场范围内可进行绿化的用地,分为道路绿化带、交通岛绿地、广场绿地和停车场绿地。道路广场绿地的设置应符合下列规定:
(1) 道路绿化应符合行车视线和行车净空要求。
(2) 绿化树木与市政公用设施的相互位置应统筹安排,保证树木的立地条件和生长空间。
(3) 修建道路时,宜保留有价值的原有树木,对古树名木应予以保护。
(4) 路侧绿带宽度不小于8米的,可设计成开放式绿地,并应计入城市绿地;开放式绿地中,其绿化用地不应小于该段绿带总面积的70%。当路侧绿带与毗邻的其他绿地一起辟为街旁游园时,其设计应符合现行《公园设计规范》的要求。
(5) 城市公共活动广场的周边宜种植高大常绿乔木。集中成片的绿地不应小于广场总面积的30%,并宜设计成开放式绿地。
(6) 车站、码头的集散广场绿化应选择具有地方特色的树种,以突出地方特色。集中成片的绿地不应小于广场总面积的15%。
(7) 住宅区内的消防车道与人行道、院落车行道、绿地等合并使用时,可设计成隐蔽式车道,即在4米幅宽的消防车道内种植不妨碍消防车通行的草坪花卉。隐蔽式车道两侧应种植平铺式草坪,不得有坡度,隐蔽式车道应设置明确的标识系统。
5.8 【停车场绿化规划要求】停车场的绿化景观可分为周界绿化、车位间绿化和地面绿化及铺装。满足表 5-2 相应设计要求时,可将停车场面积部分折算为绿地面积,并纳入绿地平衡。
表5-2 露天停车场绿化设计要点及折算绿地系数

注:当上述三种方式都采用时可累加计算。
其他规定
5.9 【生态景观绿地规划要求】生态景观绿地设置应符合以下规定:
(1) 凡划为风景区、郊野公园、风景林地的用地,应在保护自然次生林的基础上辅以人工造林。
(2) 严格控制生态旅游区、风景区范围内的开发建设,严禁在风景林地和面向城市的山坡地进行山石开采等活动,保护自然地貌景观的完整。
(3) 开发利用湿地资源,应坚持经济发展与湿地保护相协调,维护湿地生态平衡,严格按照湿地保护规划进行,不得超出湿地资源再生能力,不得破坏野生动植物的生存环境。
5.10 【古树名木保护要求】古树名木的保护应符合《肇庆市古树名木保护管理办法》的要求。
.
6 建筑容量
6.1 【建筑容量总体要求】为了保证适度的土地利用强度及城市公用设施的正常运转,新建、改建、扩建建筑工程必须进行建筑容量的相应控制。
6.2 【中心城区密度分区】结合肇庆市城市整体规划布局,依据城市不同的区位和功能,综合考虑生态环境保护、城市景观要求和市政配套能力,将肇庆市中心城区划分为四个空间强度控制分区,各类建设项目宜满足表6-1所示各分区要求(参见附则四,以《肇庆市城市总体规划》正式公布)。
6-1 建筑容量控制指标表

6.3 【各类建筑容量控制指标】各类建设项目应满足经批准的控制性详细规划中建筑容量控制指标的规定。编制控制性详细规划,一般地块的建筑容量控制指标宜符合表6-2的规定; 城市旧城镇、旧厂房和旧村居改造区(简称三旧改造,下同)、城市更新地区、市(区)级中心区、重点地区和特定区域内特别地块的建筑容量控制指标,还应结合交通影响评价、服务设施评估、环境影响评价、经济分析、城市设计、历史保护和方案合理性等因素进行综合分析和专题研究,在满足公共服务设施、交通设施和市政设施等各项设施服务能力的前提下,建筑容量控制指标可在本规定的基础上适当提高。
表6-2 建筑容量控制指标表


注:本表适用于单一类型的地块。对于混合类型的地块,其建筑容量控制指标应将地块按使用性质分类划定,按不同类型分别执行;对难以分类执行的地块,应按不同性质建筑的建筑面积比例,结合不同的建筑容量控制指标,换算建筑容量综合控制指标。
6.4 【工业项目建筑容量】工业项目的容积率控制指标,还应符合《工业项目建设用地控制指标》(国土资发[2008]24号)等相关政策与标准要求。
6.5 【混合用地建筑容量】表 6-2 适用于单一类型的建筑基地。对混合类型的建筑基地,其建筑容量控制指标应将建筑基地按使用性质分类划定,按不同类型分别执行;对难以分类执行的建筑基地,应按不同性质建筑的建筑面积比例,结合不同的建筑容量控制指标,换算建筑容量综合控制指标。对未列入表6-2的科研机构、文教卫生、体育场馆等设施的建筑容量控制指标,不宜超过表6-2中住宅建筑的控制指标,并应按有关国家标准和专业规定执行。
7 建筑间距
建筑间距控制通则
7.1 【总体要求】建筑间距除必须符合消防、卫生、环保、工程管线和建筑安全保护等方面的要求外,应同时符合本章的规定。规划方案报审须提交日照分析报告。建筑高度确定见附则二第 4 款(参见附则三:图示)。
7.2 【建筑间距计算规定】
(1) 建筑间距按相邻建筑外墙外边线间距计算。
(2) 建筑纵墙面外挑阳台、梯平台、走廊及凸出辅助设施部分的累加长度超过墙面长度二分之一的,其间距以最大外凸部分或外凸部分外边线的垂直投影计算。
(3) 建筑山墙设置外挑阳台、飘窗的,建筑间距按照阳台、飘窗外边线的垂直投影计算。
(4) 建筑朝向为南偏西或南偏东45度以内时,按正南北向计算,建筑朝向为东偏南或东偏北45度以内时,按正东西向计算。(参见附则三:图示)
(5) 建筑非平行或垂直布局时,其夹角小于30度的按平行时建筑间距控制;夹角大于60度的按垂直时建筑间距控制;夹角居于30度与60度之间的,低层、多层、中高层按平行时建筑间距的0.7倍控制,高层按平行时建筑间距的0.9倍控制。(参见附则三:图示)
(6) 建筑间距按前款规定仍无法确定的,由规划主管部门结合实际情况确定。
居住建筑间距控制
7.3 【居住建筑间距】在满足国家有关日照、通风的要求下,根据肇庆市建筑用地的实际情况,居住建筑的间距应符合表7-1《居住建筑间距规定表》的规定,并应符合以下要求:
(1) 相邻居住建筑高度不相等时,较高建筑在南边时取高的建筑间距标准,较高建筑在北边时,取两幢建筑间距的平均值,当东西向布置时,取两者的平均值。
(2) 北面或西面居住建筑底层为非居住用房或架空层时,其间距的计算可以扣除底层的高度。同一裙房之上的几幢建筑,计算间距时的建筑高度可从裙房屋顶算起。
非居住建筑间距控制
7.4 【医疗教育建筑间距】医院病房楼、休(疗)养院住宿楼,幼儿园、托儿所和中、小学教学楼与相邻建筑的间距应符合表7-2《医院、幼托和学校与相邻建筑建筑规定表》的规定。
7.5 【有特殊要求的建筑间距】工业、仓储、交通运输类及其它有特殊要求的非居住建筑间距应依据国家相关规范执行,并符合相关的消防、安全间距要求。
7.6 【其他非居住建筑间距】非居住建筑(前文所列的非居住建筑除外)间距控制应满足消防及相应规范要求,并由设计单位在总图上进行明确说明,同时应符合以下规定:
(1) 高层非居住建筑平行布置时,建筑间距不宜小于较高建筑高度的0.3倍,且其最小值不应小于18米。
(2) 高层非居住建筑与多层非居住建筑平行布置时的间距不应小于13米;
(3) 多层非居住建筑平行布置时的间距不应小于10米。
(4) 低层非居住建筑与高层、多层、低层非居住建筑平行布置的间距按消防间距的规定控制,且不应小于6米。
(5) 高度超过100米的超高层非居住建筑应在不小于本条款规定的前提下,综合考虑安全及城市设计等要求,合理确定建筑间距。
建筑间距的其他规定
7.7 【非居住建筑与居住建筑间距】非居住建筑与居住建筑的间距,应符合下列规定:
(1) 非居住建筑位于居住建筑南侧或东、西侧时,其间距按居住建筑间距规定控制。
(2) 非居住建筑位于居住建筑北侧时,其间距按非居住建筑间距规定控制。
(3) 非居住建筑与居住建筑的山墙间距按防火间距的规定控制,但居住建筑山墙有开窗的,其山墙间距按居住建筑间距规定控制。
7.8 【特殊情况建筑间距】对于超高层建筑和其他特殊情况的开发建设项目在满足日照标准等强制性规范要求的前提下,根据项目的实际情况确定退让间距。
表7- 1 居住建筑间距规定



表7- 2 医院、托幼和学校与相邻建筑间距规定表


注:本表中“医院病房楼、休(疗)养院住宿楼”适用于新建综合医院,不适用于卫生服务中心等居住区公建配套项目以及旧城区内已建成的医院改造项目。
8 建筑退让
8.1 【总体要求】新建、改建建筑物沿用地红线和沿城市道路、公路、河道、地面轨道交通两侧的,其建筑红线退让距离必须符合消防、防汛、防爆、水源保护、环境保护、电力、抗震和交通法规等方面的相关规定,并同时符合本章的规定。
建筑退让用地界线
8.2 【建筑退让用地界线】
(1) 各类建筑物的离界距离,不应小于自身建筑高度应退建筑间距的二分之一,并满足建筑间距和通道的要求。
(2) 居住建筑退让用地界线距离应符合表8-1的规定。
表8-1 居住建筑退让用地界址规定

备注:①、建筑物后退用地边界距离以建筑物最凸出的外墙(含柱)边线计算。挑檐、雨篷、踏步等凸出部分不得影响交通、消防等方面的要求。
②、按表中离界距离执行时总间距小于防火间距时,应按符合防火间距的要求确定离界间距。
③、建筑离界间距在满足本表要求的前提下,还必须考虑其基础施工对周边建筑物的影响。
④、临道路建筑在符合城市规划、建筑防火和施工需要的前提下,相邻基地边界线两边的建筑可毗邻建造。
(3) 商业、办公、工业厂房、仓库退让用地界线的距离不应少于5米。
建筑退让道路交通设施
8.3 【建筑退让道路红线】建筑退让道路红线应符合以下规定:
(1) 沿城市道路两侧新建、改建、扩建的建筑物,其后退道路红线距离,应视建筑高度、道路红线宽度、道路性质及交叉口视距三角形和平曲线路段会车视距来确定。各类建筑的离道路中心距离,不应小于自身建筑高度应退建筑间距的二分之一,并满足建筑间距和通道的要求。
(2) 建筑退让道路红线的最小距离应符合表8-2的规定。
表8- 2 建筑退让道路红线的最小距离规定

注:建筑物后退用地边界距离以建筑物最凸出的外墙(含柱)边线计算。挑檐、雨篷、踏步等凸出部分不得影响交通、消防等方面的要求。
在市区旧区中心地段的商业街,按此规定控制确有困难的,经规划行政主管部门核定,其后退距离可适当缩小。已编制控规的,可按控规要求退线。
(3) 新建影剧院、游乐场、体育馆、展览馆、大型商场等有大量人流、车流集散的多、低层建筑(含高层建筑裙房),其面临城市道路的主要出入口后退道路规划红线的距离,除经批准的详细规划另有规定外,不应小于15米,并应留出临时停车或回车场地。
(4) 道路交叉口处的建筑物后退道路红线应满足视距三角形要求,且不得小于较宽道路建筑退让道路红线的要求。
(5) 建筑物的基础、台阶、管线、阳台和附属设施,不得逾越规划道路红线。
(6) 在规定的后退规划道路红线范围内,不得设置零星建筑物;雨蓬、阳台、招牌、灯饰等可外挑,但其离室外地面的净空高度不应小于3.5米。
8.4 【建筑退让高架路、立体交叉口】建筑退让城市高架路、立体交叉口应符合下列规定:
(1) 沿城市高架道路两侧新建、改建、扩建的居住建筑、学校、医院等噪音敏感建筑,其沿高架道路主线边缘线后退距离不应小于 30米;其沿高架道路匝道边缘线后退距离,不应小于15 米。
(2) 建筑物相邻城市立交,建筑退让立交匝道边缘线的距离不应少于15米;道路交叉口四周的建筑退让道路红线距离,在满足道路交叉口停车视距的情况下,多、低层建筑不应小于5 米,中高、高层建筑不应小于8米(均自道路红线直线段与曲线段切点的连线算起)。
(3) 交叉口设有立交控制线的,建筑退让立交控制线:多层、低层建筑不少于4米,中高层建筑不少于6米,高层建筑主体不少于8 米,并应符合上述(1)、(2)点及消防、抗震、安全等相关要求。
8.5 【建筑退让轨道交通线】沿轨道交通线两侧新建、改建、扩建的建筑应符合《铁路运输安全保护条例》等相关法规和标准规范要求。
8.6 【建筑退让公路】公路两侧的建筑控制区划定及建构筑物管理要求必须符合《公路法》、《公路安全保护条例》、《广东省公路条例》、《肇庆市公路两侧管理规定》等相关法律法规要求。
其他退让要求
8.7 【建筑退让绿线、蓝线】建筑退让城市绿线、蓝线应符合下列规定:
(1) 新建、改建建筑物退让道路路侧绿带绿线、各类绿地绿线的距离不应小于5米(不包括居住小区级以下的绿地)。如临公共绿地侧设置商业,退让绿地线的距离不宜小10米。
(2) 西江、星湖及各县(市、区)城区内各河流水系,已编制详细规划、专项规划和城市设计的,应按已批规划蓝线、绿线的控制要求确定退线距离。未编制规划的,除港口码头建设和相关部门另有规定外,应按下列要求控制:
1 距水系岸线防洪堤坡脚,其退让距离不应小于50米;如为堤路结合工程(如江滨堤路),距堤路坡脚不应少于20米。其它50米宽以上河道两岸,退让距离不应少于20米。
2 距城区内城市蓝线的距离,不应小于10米。
3 沿城市调洪湖岸和排洪渠两岸的新建建筑物,其后退河道、湖泊规划蓝线的距离,不应小10米。
8.8 【地下空间退让】地下建筑物基底线退让用地界线的距离,不小于地下建筑物深度(自室外地面至地下建筑物底板底部的距离)的0.7倍;按上述退界要求或后退道路红线距离要求确有困难的,应采取技术安全措施和有效的施工方法,经相应的施工技术论证部门评审,并由原设计单位签字认定后,其离界距离可适当缩小,但不小于5米,且围护桩和自用管线不得超过用地界线。
8.9 【建筑退让电力线】在电力线路保护区范围内不得兴建建筑物。电力线路保护区的范围应符合下列规定:
(1) 各级电压导线边线在计算导线最大风偏情况下,距建筑物的安全距离应符合表8-3的规定。
表8-3 各级电压边导线与建筑物之间的最小距离

备注:架空电力线路保护区指导线边线向外侧水平延伸并垂直于地面所形成的两平行面内的区域。
(2) 电力电缆线路保护区,指地下电力电缆线路向外两侧延伸所形成的两平行线内的区域。其每边向外侧延伸的距离不应小于0.75米。
9 建筑高度与面宽
9.1 【建筑高度控制】沿城市道路两侧新建、改建、扩建建筑物的高度控制宜符合下列规定:
(1) 建筑高度宜按下表控制:
表9-1 建筑高度控制规定

(2) 重要公共建筑或建筑高度大于100米的建筑,其规划管理及控制要求应由经批准的控制性详细规划确定或由规划主管部门核定。
(3) 建筑临两条以上城市道路时,其主要立面高度宜按较宽的道路红线计算。
(4) 建筑物直接临接广场或河道、电力线路保护区的,在计算控制高度时,可将广场、河道、电力线路保护区的二分之一宽度核算为规划道路红线宽度。
(5) 经批准的控制性详细规划或城市设计有特殊规定的,从其规定。
9.2 【一般建筑面宽控制】一般建筑面宽控制应符合下列规定:
(1) 建筑高度小于等于24米的建筑,其最大连续展开面宽不宜大于100米。
(2) 建筑高度大于24米且小于等于 54 米的建筑,其最大连续展开面宽不宜大于90米。
(3) 建筑高度大于54 米的建筑,其最大连续展开面宽不宜大于80米。不同建筑高度组成的连续建筑,其最大连续面宽的投影上限值按较高的建筑高度执行。
(4) 沿城市主要街道、公园、星湖、西江、山体等景观敏感地带的建筑,其最大连续展开面宽不应大于60米。

(一)A、B、C为连续建筑,A为建筑最高部分
(二)A≤24米,L≤100米
(三)24<A≤54 米,L≤90米
(四)A>54米,L≤80米
9.3 【特殊建筑面宽控制】特殊建筑(如文化宫、图书馆、音乐厅、体育馆等具有特殊功能和特别建筑景观要求的建筑)的面宽控制应根据实际情况提交规委会或专业委员会审议。
9.4 【净空限制要求】在机场、气象台、电台和其它无线电讯设施及其通道(含微波通讯)等有净空要求的设施周围新建、改建的建筑,必须按有关净空限制要求控制建筑高度。
10 城市地下空间利用
10.1 【总体要求】城市地下空间按使用功能分为地下交通、市政设施、公共服务、商业、工业仓储和防灾防护等空间,地下空间的开发利用管理应符合《肇庆市城市地下空间开发利用管理暂行办法》规定。
10.2 【地下空间利用原则】城市地下空间利用应符合下列规定:
(1) 地下空间利用应与地面建筑、人防工程、地下交通、管网、地下文物及其它地下构筑物统筹规划、合理安排,妥善处理地上及地下空间的承载、震动、污染及噪音等问题,满足人防、消防及防灾规范要求。
(2) 地下空间应满足空间使用的安全、便利、舒适及健康等方面的要求,配置相应的治安、环卫、安全、通信及服务等设施,设置符合人的行为习惯的引导标志及供残疾人专用的电梯或斜坡道。
(3) 城市地下空间利用应遵循分层分区、综合利用、公共优先及分期建设的原则,在浅层空间得到充分利用的基础上再向深层空间发展。
(4) 规划、建设地下交通干线及其它城市地下空间时,应兼顾人民防空需要,其关键部分和重要设施应按人民防空的防护标准进行建设。
(5) 单个建设工程项目,地下空间的开发利用不应超出其用地红线边界;相邻地块数个建设工程项目需要统一开发利用地下空间、超出用地红线边界的,应经充分论证后,编制详细规划,工程建设应符合经批准的详细规划要求。
10.3 【地下人防工事建设规定】地下人防工事利用应符合下列规定:
(1) 根据平战结合的使用需要,邻近的防空地下室之间及防空地下室与邻近的城市地下建筑之间宜在一定范围内连通。
(2) 地下人防工事与地面应有便捷的交通联系。独立的防空地下室应设置2个以上出入口,主要出入口应设置在城市支路附近。防空地下室的出入口、进排风口、排烟口、防爆口等应结合地面建筑物和周围环境条件合理布置,有利于防空、排水和隐蔽伪装。
(3) 凡与防空地下室无关的管道不宜穿过人防围护结构;上部建筑的生活污水管、雨水管、燃气管不得进入防空地下室;如因条件限制,可允许管径小于150毫米的供水管、采暖管道穿越,但应采取防护密闭措施。
10.4 【地下交通空间建设规定】人行地道与车行隧道设置应符合下列规定:
(1) 人行地道宜连接附近主要交通站点,纳入整体交通系统,并与地上、地下建(构)筑物密切配合;地下人行通道应采用简明的形式,避免造成行人滞留。
(2) 人行地道的长度不宜超过100米,如有特别需要超过100米的,宜设自动人行道;通道内每间隔50米应设置防灾疏散空间及2个以上直通地面的出入口,出入口应安排人流集散用地,其面积不应小于50平方米。
(3) 车行隧道建设应充分考虑环境保护要求,并制定相应环境保护措施,保护山体、河流、湖泊水系等自然环境。
(4) 车行隧道建设应经充分论证后,编制详细规划,工程建设应符合经批准的详细规划要求。
10.5 【地下商业空间建设规定】
(1) 地下商业空间应充分利用自然采光和通风,宜设置下沉广场、采光槽、采光井等与地面保持空间联系。
(2) 地下商业空间宜结合人流密集的交通节点、商业密集区和大型综合体建设,并宜与周边建筑物相互连通。
(3) 地下商业空间规模的确定应综合考虑该区域长远发展规划以及通行能力等因素,并应设置必要的水、风、电等设施。
10.6 【建筑地下室设计】建筑地下室、半地下室设计应符合下列规定:
(1) 住宅不应布置在地下室和半地下室。
(2) 地下室、半地下室作储藏间、单车(自行车、摩托车)库和设备用房使用时,其净高不宜低于2米;当作汽车库时,应符合现行行业标准《汽车库建筑设计规范》的有关规定。
(3) 地下室、半地下室室外顶板凡有条件的应予绿化,其覆土厚度不应低于1.1米。
(4) 地下室、半地下室出入口坡道应在建筑红线内设置,应采取防水、防潮及通风措施;采光井应采取排水设施。
11 其它
11.1 【骑楼建设规定】凡经城市规划确定在道路两侧新建、改建、扩建骑楼应符合下列规定:
(1) 骑楼的层数宜为两层或三层,建筑高度不宜大于15米。
(2) 骑楼的沿街柱距不宜小于6米,净高(由骑楼人行道路面标高计至骑楼梁底设计标高)不应小于4.5米,骑楼内净宽(即骑楼的柱体内缘边线距骑楼首层外墙边线的净空宽度)不应小于4米,骑楼内人行道路面应与相邻人行路面平齐;无人行道时应高出道路边界处10~20厘米,并应有防撞和安全措施。
(3) 骑楼柱外缘距道路侧石不少于0.45米,基础和基础梁面埋深距规划道路路面不少于2米。
(4) 骑楼不得外飘阳台、凸窗和其它构筑物;外墙装饰线突出不得大于30厘米。
(5) 骑楼下空间作为开敞空间不计入容积率。
(6) 传统骑楼街的保护、更新和改造应当保持原有历史风貌,同时保证各骑楼单体建筑之间的统一和协调,突出骑楼连续的城市景观。
11.2 【空中人行连廊建设】建筑物之间因人行公共交通需要,架设穿越城市道路的空中人行廊道的,须经城市规划行政主管部门和市公安交通管理部门批准。并应符合以下规定(满足以下规定,可不计算容积率,详见附则二:1(3)):
(1) 廊道的净宽度不大于6米,廊道下的净空高度不小于5.5米。
(2) 廊道内不得设置商业设施。
(3) 连廊的设置应采取消防防护措施,避免火灾在建筑物之间蔓延。
11.3 【绿色建筑建设】全面发展绿色建筑,新建、扩建、改建的民用建筑项目,符合下列条件之一的,应当按绿色建筑标准进行规划建设:
(1) 全部或部分使用财政资金(含代建项目),或国有资金占主导的新建、改建、扩建房屋建筑项目(含保障性住房建设项目);
(2) 旧城改造项目;
(3) 肇庆高新区和肇庆新区的新建民用建筑项目;
(4) 进入重点项目报批绿色通道的其他房屋建筑工程项目;
(5) 新建、改建、扩建的单体建筑面积超过2万平方米(包括地下层建筑面积)的车站、宾馆、饭店、商场、写字楼等大型公共建筑;
(6) 国家、省、市规定的其他建筑工程项目;
(7) 上述范围以外的其他民用建筑项目鼓励执行绿色建筑标准。
11.4 【建筑节能设计】应推广建筑节能,民用建筑(含居住建筑和公共建筑)的规划,设计应在建筑物布局、形状、朝向、采光、通风和绿化等方面符合能源利用和民用建筑节能标准的要求;应优先采用遮阳、改善通风等措施来实现建筑节能的目标。民用建筑的设计尚应充分考虑可再生能源的利用。居住建筑设计应符合《夏热冬暖地区居住建筑节能设计标准》(JGJ75),外窗面积不宜过大,各朝向的窗墙面积比,南、北向不宜大于0.40,东、西向不宜大于0.30。
.
12 道路
城市道路规划设计
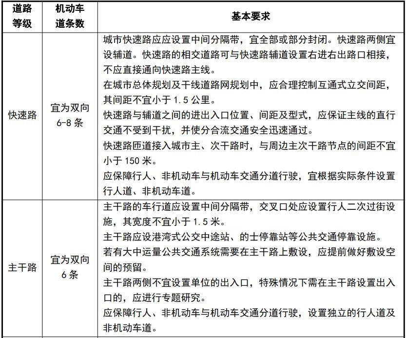
12.1 【路网规划要求】城市道路包括快速路、主干路、次干路、支路四类,各级道路的规划指标宜符合表12-1的规定。
表12- 1 道路网规划指标

12.2 【道路设计要求】道路规划设计应按表12-2执行,并满足下列要求:
表12- 2 道路规划指标要求


(1) 道路红线宽度除满足交通需求外,还应满足市政管线敷设的需要。规划新建道路、排水管网设计标高时,应充分考虑道路两侧构筑物、排水系统的现状,避免出现附近低洼地区无法出入或水浸的情况。快速路、主干路及风景名胜区的主要道路应进行道路景观设计;快速路及主、次干路应进行交通专项设计。
(2) 商业集中区等人流量高的路段宜设置步行街(区),步行街(区)的设置不得妨碍消防及救护通道的使用。
(3) 新建城市道路应按照《方便残疾人使用的城市道路和建筑物的设计规范》设计和建设方便残疾人通行的无障碍盲道及其标志。
(4) 在商业区、交通枢纽区、大型公建区等设置的行人过街天桥或者隧道,应设置自动扶梯或者预留设置自动扶梯的条件。
12.3 【慢行体系建设】为提升城市宜居性与可达性,应强调以步行空间、自行车空间为主体的慢行体系建设:
(1) 城市慢行系统应以公共交通设施为核心进行规划布局,并保障慢行系统的整体连贯性与开放性。
(2) 步行设施应符合无障碍设计要求,步行区内应设置盲道,并兼顾轮椅、婴儿车的使用。道路交叉口路缘石应做无障碍放坡处理。
(3) 城市主干道、次干道应设置连续、独立的自行车专用道路。在城市中心区、商业区、公共交通换乘站及轨道站点应集中设置自行车停放场地。
建设项目交通管理
12.4 【交通影响评价】按照《建设项目交通影响评价技术标准(CJJT141)》,对于符合标准要求的建设项目以及其它管理部门认为重要的项目应当开展交通影响评价。
12.5 【机动车出入口控制规定】民用建筑基地机动车出入口应符合下列规定:
(1) 建筑基地的机动车出入口,宜在基地周边等级较低的道路上安排。如需在不同等级的道路上开设多个机动车出入口的,应根据道路等级,宜按从低到高的顺序安排。
(2) 主干路两侧不宜设置机动车出入口,特殊情况下需在主干路设置出入口的,距平面交叉口停止线(见附图3:图示 6)不应小于100m,且应右进右出。次干路设置的出入口距平面交叉口停止线不宜小于80米,且应右进右出。支路设置的出入口,距离与干路交叉的平面交叉口停止线不应小于50米,距离与支路交叉的平面交叉口停止线不应小于30米。
(3) 距离公园、学校、儿童及残疾人使用的建筑出入口不应小于20米;
(4) 距公共交通站台边缘不应小于15米;
(5) 距人行过街天桥、人行过街隧道、人行横道线的最边缘线不应小于5米;
(6) 距铁路道路口、桥梁、隧道、引道端点等不应小于50米;
(7) 应有良好通行条件,当用地出入道路坡度较大时,应设缓冲段与用地外道路连接。
道路交叉
12.6 【道路平交设计规定】道路与道路平面交叉时,应符合下列规定:
(1) 道路网节点上相交道路的条数不应超过4条。道路交角不应小于70度,特殊情况下最小夹角不得小于45度。
(2) 道路应避免设置错位的 T 字型路口。原有的错位T字型路口,有条件的应逐步调整。
(3) 城市道路交叉口的形式及其用地范围,应根据相交道路的等级、分向流量、交叉口周围用地的性质合理确定。
(4) 平面交叉口视距三角形范围内(附则三:图示5),不得有任何高出路面1.2m的妨碍驾驶员视线的障碍物。交叉口视距三角形要求的停车视距应符合表12-3 的规定。
表12- 3 交叉口视距三角形要求的停车视距

12.7 【道路立交设计规定】道路立交应符合《城市道路交叉口规划规范(GB50647)》规定。
13 交通设施
公共交通
13.1 【公交优先原则】城市道路与交通设施的规划设计应以公交优先为原则,鼓励发展大容量城市快速公共交通。城市公共交通设施包括公交专用道、公交首末站、枢纽站、综合车厂、公交中途站和城市轨道交通设施等。
13.2 【公交专用道设置规定】路段单向机动车道超过3车道(含3车道)的城市主次干道宜设置公交专用车道。公交专用道单车道不应低于3.5米,中央整体式专用道总宽度不宜低于8米。
13.3 【公交场站用地管理规定】城市公交场站设施规划建设应在满足功能的基础上,体现集约用地、以人为本、适当预留未来发展空间的原则。公交场站规划用地面积标准宜符合表 13-1的规定。
表13- 1 公交场站规划用地面积标准

注:城市快速公共交通的标准应相应提高。
13.4 【公交首末站、枢纽站、综合场站规划要求】
(1) 公交首末站应按每万人1000—1200平方米配备公交首末站,并应与居住、公共服务、商业用地的开发以及工业园区、开发区的建设同步实施。规划确定需要配置公交站场的居住区或者居住小区,应按照城乡规划要求进行配置,并且应研究周边交通组织,做好环保措施。
(2) 枢纽站及首末站应设于道路以外。枢纽站宜设置在主要客流集散点附近,首末站宜设置在人口较集中的居住区及商业区等靠近客流集散点的地方,但其用地不宜布置在平面交叉口附近。公交港湾式停靠站有条件的,设置在过街设施附近。
(3) 公交首末站及枢纽站布局、用地应符合《城市道路公共交通站、场、厂工程设计规范》的要求。
(4) 综合车场及修理厂应根据首末站和枢纽站的分布及片区内的用地性质进行布置,并应考虑噪音对环境的影响。
13.5 【公交中途停靠站规划要求】
(1) 公交中途停靠站站点覆盖率按服务半径300米计算,一般建成区应大于50%,按服务半径500米计算,一般建成区应大于90%;城市中心区应进一步提高公交中途站覆盖率标准。
(2) 公交中途停靠站应统一规划布点,主、次干道以上等级道路需设公交停靠点时,原则上应采用港湾式停靠点。
(3) 路段上对置设站,应在车辆前进方向迎面错开30 米。
(4) 公交中途停靠站原则上设置在交叉口出口道。出口道右侧展宽时,应设在展宽段向前15米处;若没有展宽段则停靠站在主干路上距停车线不小于40米,在次、支路上不小于20米。
(5) 公交中途停靠站应设置在平坡或坡度不大于1.5%的坡道上,当地形条件受限制时,坡度最大不超过2%。
13.6 【城市轨道交通规划要求】城市轨道交通系统规划应符合《城市轨道交通技术规范(GB50490)》、《城际铁路设计规范(TB10623)》等标准规范要求,并与国家和省级的轨道交通规划、城市用地规划以及其它交通设施规划相协调。轨道交通出入口的建设原则上只能建在建筑退让道路红线之外,确实无条件的,应做方案论证后报规划主管部门审批。城市轨道交通站点应体系TOD导向,强调与土地使用规划相衔接,提升土地利用效率与交通便捷性。有条件的地方应与人行过街通道相结合;邻近有待建的建筑物,应与建筑物结合;对已建或在建建筑物,应尽可能结合成整体或协调一致。
加油、加气站、充电站
13.7 【公共加油、加气站设置规定】
(1) 公共加油、加气站的服务半径宜为0.9-1.2公里,城市道路同方向加油站的间距应根据需求量确定,一般不小于1.8公里。
(2) 在城市建成区内不应建一级加油站、一级液化石油气及气站和一级加油加气合建站。
(3) 公共加油站应大、中、小相结合,以小型站为主,其用地面积应符合表13-2的规定。附设机械化洗车的加油站,应增加用地面积160~200平方米。
表13-2 公共加油站的用地指标

注:加油站的用地面积指标包含隔离带面积。加气站的用地面积指标可参照执行。
(4) 加气站宜与加油站、燃气场站、公交场站等合建,用地面积控制在500-800平方米。
(5) 公共加油、加气站的进出口宜设在次干路上,并附设车辆等候加油、加气的停车道,不宜选在城市干道的交叉路口附近。
(6) 加油、加气站的站址选择,应符合城镇规划、环境保护和防火安全的要求,安全距离应符合《汽车加油加气站设计与施工规范》(GB50156)及相关规定,并应选在交通便利的地方。
13.8 【汽车充电站规划要求】
(1) 充电站的规模宜结合肇庆市电动汽车数量、车辆的日均行驶里程和单位里程能耗水平综合确定。
(2) 充电站的站址选址、总平面布置、充电系统、供配电系统等应符合《电动汽车充电站设计规范》的有关规定的要求。
(3) 充电站选址应设置在进出车辆便利的位置,进出口宜设置在次干路、支路或高等级道路的辅道旁,不应设置在交叉口附近。
表13- 3 车辆停车位当量换算当量系数

注:①、以 4~5 座的小型车(客车)为标准,作为各类型车辆换算道路交通量当量车种。
②、小型车外轮廓尺寸按总长:4.8m,总宽:1.8m,总高:2.0计算,垂直式停车位尺寸不宜小于5.1m×2.4m。
③、微型车外轮廓尺寸按总长:3.8m,总宽:1.6m,总高:1.8计算,垂直式停车位尺寸不宜小于4.0m×2.2m。
(3) 城市公共停车场用地面积或建筑面积指标按标准停车位计算,地面停车场停车位用地面积宜为 25㎡/标准停车位,地下停车库与地上停车楼停车位建筑面积宜为40㎡/标准停车位。
表13- 4 非机动车及两轮摩托车车辆换算当量系数

(4) 城市停车场应按《城市道路和建筑物无障碍设计规范》的规定设置残障人士等特殊使用者停车车位。
(5) 非机动车停车场应结合道路、广场和公共建筑布置,划定专门用地,合理安排。每辆自行车的停车用地面积(含通行空间)宜取1.5~2.2㎡/车。
13.10 【公共停车场建设要求】公共停车场的设置应符合下列规定:
(1) 公共停车场的停车位指标按照国家标准《城市道路交通规划设计规范》执行。公共停车场应结合枢纽点和公共交通站点布局,客运枢纽、机场、港口、文体设施、商店、宾馆饭店、公园、娱乐场所等大型公共建筑和设施附近,应根据需求设置。
(2) 市辖区新建公共停车场配建充电设施的车位数不应少于停车位总数的20%,各县(市)不应少于停车位总数的10%,现有停车场应加装至少1处充电设施。
(3) 公共停车场应以路外停车场为主。路外公共停车场宜小型化,就近并分散设置;应尽量靠近相关的主体建筑或设施;可以采用地面、地下、停车楼、立体停车库等形式,鼓励采用地下停车库和立体停车库。
(4) 路内公共停车场是路外停车设施的补充。次干路及以上级别的道路严禁设置路内公共停车场。路内停车位不得阻碍道路交通,不得影响路外停车设施的有效利用。
(5) 在支路上设置路内临时停车位的,应综合考虑支路机动车流量及停车泊位对同向机动车流的影响,避开单位及路外停车设施的出入口,并与其保持适当间距。
(6) 物流园区、仓储区、工业区及专业批发市场等地应设置货运公共停车场,货物装卸停车设施应设于道路以外。
13.11 【配建停车场建设要求】配建停车场(库)的审批和设置应符合下列规定:
(1) 临街商铺、餐馆、酒店等车辆出入较多的情况,规划审批时应充分考虑车辆的出入和停放方案,避免出现侵占城市道路的人行道及绿化的情况。
(2) 公共建筑及公园、居住建筑必须配建停车场,配建停车场的汽车及自行车停车泊位数应符合表13-5的规定,配建停车场面积计入所属用地内。住宅区内摩托车和自行车停车位比例宜控制在1:2以内,其它项目摩托车和自行车停车位比例宜为1:1。
(3) 居住项目的室外停车泊位数不宜高于核定标准车位数的10%。核定标准车位数为按总建筑面积换算成的最小标准车位数。
(4) 新建住宅停车场应按 100%建设或预留安装充电设施,现有停车场宜根据需要及实际情况加装充电设施。其他办公、商业等类型建筑配建停车场应根据需要配置充电设施,比例不宜小于停车位数量的10%。
(5) 大型公共建筑和车流量大的停车场的出入口一般设在次要道路上。停车场应与主体工程同时设计、同时施工、同时交付使用,不得改变使用性质。
(6) 停车场(库)出入口需要办理车辆出入手续时,出入口处应设置候车道,且不应占用城市道路,机动车候车道宽度不应小于4m、长度不应小于10m,非机动车应留有等候空间。
(7) 停车场、库出入口设置应符合《车库建筑设计规范(JGJ 100)》、《汽车库、修车库、停车场设计防火规范(GB 50067)》、《民用建筑设计通则(GB 50352)》等标准规范规定。
(8) 建筑基地内地下车库的出入口设置应符合下列要求:
①地下车库出入口距基地道路的交叉路口或高架路的起坡点不应小于7.50m;
②地下车库出入口与道路垂直时,出入口与道路红线应保持不小于7.50m安全距离;
③地下车库出入口与道路平行时,应经不小于 7.50m长的缓冲车道汇入基地道路。
(9) 机动车停车场(库)的出入口距人行天桥、地道口、桥梁隧道引道口的距离不应少于50米,距规划道路交叉口距离应符合12.5要求;
(10) 供车辆单向行驶的出入口,其净宽不少于4米;供双向行驶的,不少于7米。纵坡直线段不大于15%,纵坡曲线段不大于12%;
(11) 机动车停车场(库)的汽车出入口总数不应少于2个,但符合以下条件的可设1个:
①泊位50 个以下的停车场(库);
②设置双车道汽车疏散出口的停车数量小于等于150辆的地上汽车库;
③设置双车道汽车疏散出口的停车数量小于等于100辆且建筑面积小于4000平方米的地下或半地下汽车库。
表13- 5 主要项目配建停车场的停车位指标


备注:①学校停车位设置应充分考虑中小学及幼儿园学生接送停车需求,停车场(库)出入口应单独设置,不应开设在学校围墙内部,必须满足学校的有关安全规定。
②在居住区及居住小区入口附近应设置来访停车位,泊位按不低于其配建车位的5%设置,不计入应配建车位。
③微型车位按0.7个标准车位计。
④子母车位应按 13.9(2)的要求进行停车位数计算,不进行额外折算。
.
14 城市公共服务设施
14.1 【公共服务设施分级】公共设施按市级、区级、居住区、居住小区和组团级五级配置。
14.2 【市、区级公共服务设施规划要求】市级和区级公共设施应根据城市规划的要求,与规划功能定位、社会经济发展目标和社会需求相适应,以市和区为单位,在符合相关标准的条件下,合理布置,统筹安排。市级与区级公共服务设施设置还应符合下列规定:
(1) 市级与区级教育设施应包括高等院校、中等专业技术学校、职业培训机构、寄宿制高中和特殊教育学校等。
(2) 市级与区级医疗卫生设施应包括综合医院、各类专科医院、卫生防疫设施、预防保健机构和急救网络设施。
(3) 市级与区级文化设施应包括文化馆、图书馆、影剧院和书城(店)等,布局宜相对集中,独立设置于交通便利的中心地段。
(4) 市级与区级体育设施宜包括体育场、游泳池和体育馆等,宜集中布局,形成体育中心。
(5) 市级社会福利与保障设施应配置颐养院、儿童福利院和社会福利中心等项目,各区应设置敬老院和区级社会福利中心等设施,并应随着社会经济的发展不断完善。
(6) 市级与区级商业设施应根据相关规划中所确定的市级和区级商业中心,统筹规划,合理安排相应的商业设施。
14.3 【居住区级及以下公共服务设施规划要求】居住区、居住小区和组团级公共服务设施,分教育、医疗卫生、文化体育、市政公用、社区服务、商业
服务六类设施。应符合下列规定:
(1) 居住区、居住小区和组团级公共服务设施的设置,应与居住人口规模相适应,公共服务设施项目的安排应按表14-1 的规定。当居住人口达到居住区或居住小区规模时,应按照表 14-1 的规定配置本级及以下级公共设施项目;当居住人口介于居住区与居住小区之间时,除按照低一级配置所有公共设施项目,还应根据需要选配高一级的部分公共设施项目。
(2) 居住区级或居住小区级的公共服务设施宜集中布置于交通便利的中心地段,形成居住区级或居住小区级公共活动中心。
表14-1 公共服务设施配置标准汇总表








注:(1)市政公用设施除本表中所列项目以外,其它道路交通设施、给水设施、排水设施、电力设施、通信设施、燃气设施、消防设施和环卫设施等的规划标准请参见本规定的有关规定。
(2)表中●为必须设置的项目,○为可选择设置的项目。
(3)部分设施可合并设置。当与其他设施合设时,相应功能的实际使用面积应符合表中一般面积要求,不包括交通、设备等附属设施面积。
(4)如要求配置“社区中心”,应包括文化活动站、社区服务站、社区健康服务中心、居委会、社区警务室和居民健身设施等内容。
(5)控制性详细规划有明确规定的按控制性详细规划执行。
(6)本表的“一般规模”是该公共设施面积的最低要求,开发商可根据自己的需求适当增大。
(7)本表中“区域统筹”公共服务设施是指服务规模超过居住区,需要在市、区等层面进行区域统筹的面向居住生活服务的公共设施。
(8)九年一贯制学校及完全中学的配置要求,按照小学、初中、高中的标准进行综合配置。
15 给水工程
15.1 【水资源平衡】城市水资源和城市用水量之间应保持平衡,以确保城市可持续发展。新建水源必须进行水资源论证,对与其他城市或地区共享的水源,应进行区域或流域范围的水资源供需平衡分析。充分利用城市既有城市水资源,促进节约用水,逐步推广再生水、雨水等多种水资源的综合利用。
15.2 【水资源保护】严格执行《广东省珠江三角洲水质保护条例》及广东省地方标准《饮用水源保护区划分技术指引(DB44/T749)》,切实保护水源。
15.3 【城市蓝线保护】对河道、湖泊、水库及原水管线应划定城市蓝线,蓝线范围内的建设活动应满足城市蓝线保护和控制要求。
15.4 【水厂规划要求】水厂用地面积应包括生产废水回用用地和污泥处理用地,并预留深度处理用地,宜按表15-1进行计算。水厂厂区周围宜设置宽度不小于5米的绿化地带。
表15-1 水厂用地控制指标

注:(1)规模小于1万m³/日或大于50万m³/日的水厂宜参照执行,建设规模大的取下限,建设规模小的取上限。
(2)本表指标已考虑深度处理构筑物及污泥处理设施用地。
(3)本指标未包括厂区周围绿化用地。
15.5 【给水泵站规划要求】配水系统中需设置加压泵站时,其位置宜靠近用水集中地区。泵站用地面积宜按表15-2计算。泵站周围宜设置宽度不小于10米的绿化地带,并宜与城市绿化用地相结合。
表15- 2 给水泵站用地指标

注:(1)建设规模大的取下限,建设规模小的取上限。
(2)加压泵站设有大容量的调节水池时,可根据需要增加用地
(3)本指标未包括站区周围绿化地带用地。
16 排水工程
16.1 【排水系统体制】城市排水系统应采用分流制,对于已形成合流制的建成区,应进行截流式合流制改造,并结合城市建设逐步改造成分流制。
16.2 【排水管渠建设要求】排水管渠应根据城市规划进行统一的专项规划,按远期规划水量设计,分期实施。城市污水管网与污水厂的建设应作为一个整体的系统工程来考虑,要贯彻同时设计、同时施工、同时投产的三同时政策。
污水工程系统
16.3 【污水处理厂规划要求】确定污水处理厂用地面积时,应为城市发展和污水厂自身发展留有足够的备用地,并应预留污水回用设施用地,用地面积宜按表16-1进行估算。
表16- 1 污水处理厂规划用地控制指标

注:(1)用地指标是按生产必须的土地面积计算。
(2)本指标未包括厂区周围绿化带用地。
16.4 【污水泵站规划要求】污水泵站占地面积宜按表16-2进行估算。
表16- 2 污水泵站规划用地指标

雨水工程系统
16.5 【暴雨强度计算】城市暴雨强度按肇庆市颁布的暴雨强度公式计算。
暴雨强度公式为:

式中:
q — 暴雨强度(L/s·h㎡);
t — 设计降雨历时(min);
P — 设计重现期(P)。
16.6 【雨水泵站规划要求】雨水泵站占地面积宜按表16-3进行估算。
表16- 3 雨水泵站规划用地指标

注:(1)雨水泵站规模按最大秒流量计。
(2)合流泵站可参考雨水泵站指标。
海绵城市
16.7 【海绵城市发展要求】建设海绵城市,推广和应用低影响开发模式,加大城市径流雨水源头减排的刚性约束,优先利用自然排水系统,建设“自然积存、自然渗透和自然净化”的生态排水设施,充分发挥城市绿地、道路、水系等对雨水的吸纳、蓄渗和缓释作用,有效缓解城市内涝、削减城市径流污染负荷、节约水资源、保护和改善城市生态环境。城市新建、改建地区应采取一定的径流控制措施,控制系数宜参照下表进行。
表16- 4 径流系数控制一览表

17 电力工程
17.1 【电力负荷预测指标】
(1) 详细规划以上层次规划中的电力负荷预测以单位用地及分类用地负荷密度法为主,用弹性系数法及综合用电水平法进行校验。分类用地负荷密度指标宜符合表17-1的规定。
表17- 1 分类用地负荷指标表

(2) 详细规划阶段的电力负荷预测以单位建筑面积负荷密度法为主,用单位指标法进行校验。单位建筑面积负荷密度标准宜符合表17-2的规定。
表17- 2 单位建筑面积负荷指标

电力工程设施
17.2 【电压等级规定】按电压等级分类,可分为500千伏、220千伏、110千伏、10千伏(20千伏)、380/220伏五类。
17.3 【变电站布局】500 千伏变电站宜布置在城区边缘,有充足的走廊用地,220千伏变电站宜靠近负荷中心,宜临近大型高压走廊和主要电缆通道。110千伏变电站应深入负荷中心,便于10千伏出线。
17.4 【变电站规模】变电站主变及用地规模宜符合表17-3的规定。
表17- 3 变电站主变及用地规模

电力工程线路
17.5 【高压走廊控制】城市架空电力线路的规划走廊宽度,应按表17-4的规定。
表17- 4 城市架空线路走廊控制指标

17.6 【电缆通道控制】220千伏及110千伏电缆通道控制指标宜符合表17-5的规定。
表17- 5 220千伏、110千伏电缆通道推荐指标 (宽度:m)

17.7 【架空电力线路布局】新建架空电力线路应沿道路、河渠、绿化带架设。
架空电力线路不宜穿越市中心区、重要风景名胜区或中心景观区,并宜避开空气严重污秽区或有爆炸危险品的建筑物、堆场、仓库。
17.8 【城市道路照明要求】城市道路照明应遵守《城市道路照明设计标准(CJJ45)》、《LED 道路照明工程技术规范(SJG22)》等有关国家、行业标准和技术规范的要求,路灯宜根据道路宽度、断面型式设置在路侧带、人行道绿化带或中间分隔带内,路灯的配制、间隔距离、安装高度应采用合理方式,使路面亮度分布均匀而且经济,路灯设施应采用节能技术。
18 通信工程
18.1 【通信用户分类】通信用户分为固定通信用户、移动通信用户和有线电视用户。
18.2 【通信设施规划要求】通信局址包括通信机楼、通信机房、通信基站等。
通信局址设置应向全业务、大容量和少局址的方向发展,实现多家通信运营企业的共建共享。加快推进“三网融合”,运用物联网、云计算、大数据、空间地理信息集成等新一代信息技术,提高城市信息化水平。通信局址设置应符合《城市通信工程规划规范(GBT50853)》的要求。
在小区和综合大厦内发展附设式接入网设备机房(综合通信机房),逐步实现光纤到路边、光纤到小区,光纤到户。
18.3 【邮政局所规划要求】邮政场所分为邮政营业场所与邮件处理场所等。邮政设施的布局和建设应当纳入城乡规划,并确保能满足保障邮政普遍服务的需要,邮政场所选址应符合服务方便和交通便利原则,并满足《城市通信工程规划规范(GBT50853)》等相关规范、标准要求。
18.4 【无线通道规划要求】在详细规划以上层次规划中,应原则确定微波站站址及通道方向;在控制性详细规划阶段,应对各部门的综合传输通道进行核对校验,提出控制高度和宽度的要求。市区内除改建外应严格控制新建微波通道,现有通道作为无线通道必须加以妥善保护。
18.5 【通信管道规划要求】通信管道应满足全社会通信业务及信息化要求,主要包括固定通信、数据通信、移动通信、有线电视、交通监控、安全监控、通信专网和其它运营网络等各种信息传输通道,应加快城市光纤网建设,推进光纤到户工作。通信管道应统筹考虑,统一规划,满足多方共享使用需求。
19 燃气工程
19.1 【城市气源】城市气源以天然气为主、液化石油气为辅。天然气一般采用管道供应,液化石油气一般采用瓶装供应。逐步实现天然气管道全覆盖,提高天然气用户比例,减少液化石油气的用户和用量。
燃气工程设施
19.2 【燃气场站布局原则】燃气场站分为天然气场站和液化石油气场站。天然气场站包括分输站、门站、液化天然气储存气化站、调压站及加气站等。液化石油气场站包括储配站和瓶装供应站。各类燃气场站必须设置在相对独立、交通便捷的安全地带,燃气设施距周围建构筑物及其它设施的间距要求按照《建筑设计防火规范(GB50016)》、《城镇燃气设计规范(GB50028)》和《城镇燃气规划规范(GB/T51098)》等相关规范规定执行。
19.3 【天然气场站布局】
(1) 天然气门站和液化天然气储存气化站用地指标宜符合表19-1的规定。
表19- 1 天然气门站、液化天然气储存气化站的用地指标

(2) 天然气调压站用地指标宜符合表19-2的规定。
表19- 2 天然气调压站的用地指标

19.4 【液化石油气场站布局】
(1) 液化石油气供应基地是液化石油气储存站、储配站和灌瓶站的统称。供应基地用地指标宜符合表19-3的规定。
表19-3 储存站、储配站和灌瓶站用地指标

(2) 液化石油气气化站宜设置在相对独立的安全地带,用地指标宜符合表19-4的规定。
表19- 4 液化石油气气化站的用地指标

(3) 液化石油气瓶装供应站宜布置在供气区域中心附近,占地面积宜为0.03~0.065公顷。在管道气供应能够覆盖的范围内,宜逐步取消液化气供应站点。
燃气工程管线
19.5 【燃气长输管线布局】城市总体规划编制时应预留长输管道和燃气高压管道走廊,并与公路、城镇道路、河流、绿化带等布局相结合。
长输管线应避开人口稠密地带,不应通过军事设施、易燃易爆品仓库、国家重点文物保护单位的安全保护区、飞机场、火车站及码头、不良地质地段等。穿越城市建设区的长输管线的运行压力不应大于4.0兆帕。
19.6 【燃气管道防护要求】各类燃气管道应按《中华人民共和国石油天然气管道保护法》、《输气管道工程设计规范(GB50251)》和《城镇燃气设计规范(GB50028)》等国家相关法律法规要求进行安全防护。
(1) 大于1.6 兆帕的城市燃气管道宜沿城市绿化隔离带或道路外侧的绿化带敷设,不宜进入城市四级地区(见现行《城镇燃气设计规范》(GB50028)中城镇燃气管道地区等级的划分)。当受条件限制需要进入或通过时,须对工程作出安全评估报告并向市安监主管部门备案。
(2) 城市中压燃气管道宜沿人行道外敷设,主干管宜按环状管网布置。
(3) 燃气管道穿越铁路、高速公路、电车轨道和城镇主要干道时应符合现行《城镇燃气设计规范》(GB50028)的相关规定。
20 工程管线综合
20.1 【总体要求】城市地下管线综合规划应加强与地下空间、道路交通、人防建设、地铁建设等规划的衔接和协调。市政管线应避开不良地质地带及洪(潮)水易淹没地区。在绿化带内铺设市政管道时,应考虑绿化带内植物对市政管线的影响,绿化带内所种植植物不应对市政管线产生不利影响。
20.2 【管线平面综合要求】管线平面综合布置宜满足以下要求:
(1) 在城市道路上,电力电缆、通信线路、污水管道宜敷设于道路西、南侧;给水管道、雨水管道、燃气管道、再生水管道宜敷设于道路东、北侧。
(2) 在建筑庭院内,由建筑线向外方向平行布置的次序,应根据工程管线的性质和埋设深度确定,其布置次序宜为:电力、通信、污水、雨水、燃气、给水。当燃气管线可在建筑物两侧的任一侧引入均满足要求时,燃气管线应布置在管线较少的一侧。
(3) 红线宽度超过40米的道路宜两侧同时布置给水、污水管道和雨水管线。
20.3 【管线避让原则】各种工程管线不得上下平行重叠埋设。当工程管线竖向位置发生矛盾时,应遵循压力管让重力自流管、小管径管线让大管径管线、分支管让主干管、可弯曲管让不易弯曲管的原则。
20.4 【架空线工程规划要求】在本市中心城区及下列范围内,不得新建架空线工程:主要铁路客运站、主要客运港口码头、风景名胜区、历史文化保护区、规划主管部门规定的其它范围。
20.5 【地下综合管廊规划要求】
(1) 城市新区、各类园区、成片开发区域的新建道路宜根据功能需求,同步建设地下综合管廊,综合管廊的布置位置应根据周边用地、交通、地下空间和管线维护检修等多种因素综合考虑。
(2) 老城区结合旧城改造、道路改造、河道治理、地下空间开发等,因地制宜建设地下综合管廊。
(3) 纳入综合管廊的管线应根据周边用地和城市发展需求确定,除天然气长输管线、高(次高)压燃气管线和成品油管线外,其余管线可纳入综合管廊。
(4) 综合管廊中的排水管道应采用分流制,雨水纳入综合管廊可利用结构本体或采用管道排水方式,污水纳入综合管廊应采用管道排水方式,污水管道宜设置在综合管廊底部。
(5) 天然气管道应在独立舱室内敷设。
21 环境卫生
21.1 【环卫设施分类】环境卫生设施分为环境卫生公共设施、环境卫生工程设施和其它环境卫生设施。环境卫生公共设施主要包括废物箱、生活垃圾收集点、垃圾收集站和公共厕所。环境卫生工程设施包括垃圾转运站、生活垃圾卫生填埋场、生活垃圾焚烧厂、特殊垃圾处理设施等。
环境卫生公共设施
21.2 【废物箱布局】废物箱应设置于道路两侧及各类交通客运设施、公共设施、广场、社会停车场等的出入口附近。设置间距为:商业、金融业街道50~100米;主干路、次干路、有辅道的快速路100~200米;支路、有人行道的快速路200~400米。
21.3 【垃圾收集点布局】城市垃圾收集点的服务半径不宜超过70米,镇(乡)建成区垃圾收集点的服务半径不宜超过100米,村庄垃圾收集点的服务半径不宜超过200米。
21.4 【垃圾收集站规划要求】住宅区和商业区等垃圾产生较为集中的区域,宜设置垃圾收集站。当采用人力收集时其服务半径宜为0.4公里以内,最大不宜超过 1公里;当采用小型机动车收集时其服务半径不应超过2公里,用地面积不宜小于100平方米。如条件受限,可附设于其他建筑物内。
21.5 【公共厕所规划要求】
(1) 城市商业区、市场、客运交通枢纽、体育文化场馆、游乐场所、广场、大型社会停车场、公园及风景名胜区等人流集散场所附近应设置公共厕所。
(2) 流动人口高度密集的街道和商业闹市区道路公共厕所之间的距离宜为300~500米,一般街道公厕间隔不大于800米。
(3) 一般地区公共厕所配建标准参照表14-1执行。
环境卫生工程设施
21.6 【垃圾转运站布局】生活垃圾转运站的设置宜靠近服务区域中心或生活垃圾产量多且交通运输方便的地方,不宜设在公共设施集中区域和靠近人流、车流集中地区。
当服务范围内垃圾运输平均距离超过10公里时宜设置垃圾转运站;当运距大于20公里时宜设置大、中型垃圾转运站。镇(乡)宜设置转运站。生活垃圾转运站的设计日转运垃圾能力,新建的不同规模转运站的用地指标应符合表21-1的规定。
表21- 1 垃圾转运站用地指标

注:垃圾转运站和再生资源回收合并设置时,用地面积可增加1000-1500平方米。
21.7 【生活垃圾填埋场规划要求】生活垃圾填埋场距城市规划建成区应大于5公里,垃圾填理场和垃圾焚烧场应防止对环境造成二次污染,并应设置卫生防护带。生活垃圾填埋场用地内绿化隔离带宽度不应小于20米,并沿周边设置;场地四周宜设置宽度不小于100米的防护绿地或生态绿地。生活垃圾填埋场使用年限不宜小于十年。
生活垃圾卫生填埋场环境防护距离不宜小于500米,填埋场周边绿化隔离带宽度不应小于20米。其场址具体位置与周围人群的距离应依据环境影响评价结论确定,并经地方环境保护行政主管部门批准。
21.8 【生活垃圾焚烧厂规划要求】生活垃圾宜分类收集处理。生活垃圾焚烧厂综合用地指标采用50~200平方米/吨·日,并不应小于1公顷。生活垃圾焚烧厂环境防护距离不应小于300 米,焚烧厂周边绿化隔离带宽度不应小于10米。
21.9 【特殊垃圾处理设施规划要求】医疗垃圾、固体危险废弃物不得与生活垃圾混合处理,应交由有处理资质的单位处理,餐厨垃圾应设置专门的处理设施。
其他环卫设施
21.10 【环卫车辆停车场规划要求】根据需要设立环境卫生车辆停车场,其规模可根据服务范围和停车数量等因素确定。用地面积宜按每辆汽车150平方米确定,环境卫生车辆数量指标可采用2.5 辆/万人。
21.11 【基层环卫机构规划要求】根据需要设立基层环境卫生机构用地,其用房宜与街道办事处或其它相关机构合并办公,其用地面积和建筑面积应按照辖区范围和居住人口确定。环境卫生清扫、保洁人员作息场所可与垃圾房、公共厕所合建,也可单独建设。
22 综合防灾
22.1 【地质灾害危险性评估】在地质灾害易发区、重点防范区内进行铁路、交通、能源等国家、省、市重大建设工程项目,以及学校和医院等建设,建设项目申请人应在可行性研究阶段进行地质灾害危险性评估。经评估确定需要治理的,应拟订配套的地质灾害治理工程方案,经主管部门批准后,该配套的地质灾害治理工程应与建设项目的主体工程同步进行设计、施工、竣工验收。
22.2 【城市生命线工程】城市生命线工程包括交通、通讯、供电、供水、供气、热力、医疗、卫生及消防等主要系统,应充分满足城市防灾和减灾的需要。
22.3 【城市防灾分区规划要求】根据城市行政区划划分城市防灾分区,根据城市功能分区和路网系统确定防灾单元。防灾单元之间以城市主干路及绿化带分隔。每个防灾分区应设立防灾应急指挥中心、急救医院、通信专业队伍、消防专业队伍、工程抢险专业队伍和物资储备设施等。
22.4 【城市防灾疏散道路系统规划要求】城市防灾疏散道路系统应由城市防灾疏散干路和防灾疏散次干路组成。每个城市防灾分区在各个方向应至少保证有两条防灾疏散通道。应利用防灾分区内的城市公园、绿地、体育场、停车场和街头广场作为避灾人口的疏散场地。防灾疏散场地应设立明确的标识,面积在 2 公顷以上的防灾疏散场地应设置给水、排水及供电等市政公用设施。
22.5 【消防站规划要求】消防站分为普通消防站、特勤消防站和战勤保障消防站三类。有水上消防任务的水域应设水上消防站。
消防站的布局一般应以接到出动指令后 5分钟内消防队可以到达辖区边缘为原则确定。普通消防站服务范围不宜大于7平方公里;设在近郊区的普通消防站服务范围不应大于15平方公里。
消防站应设在辖区内适中位置和便于车辆迅速出动的临街地段,其用地应满足业务训练的需要,执勤车辆主出入口距医院、学校、幼儿园、托儿所、影剧院、商场、体育场馆、展览馆等公共建筑的主要疏散出口不应小于50米。
22.6 【消防给水与消防通道规划要求】
(1) 市政消防给水应与市政给水管网同步规划、设计与实施。市政给水厂应至少有两条输水干管向市政给水管网输水,市政给水管网应为环状管网。应采用以城市给水为主,以人工水体和自然水体为辅的多种水源互补的消防给水体制。
(2) 消防给水管道及室外消火栓应沿道路设置,消火栓间距不应超过120米;道路宽度超过60米时,宜在道路两边设置消火栓,并宜靠近十字路口。
(3) 消防车通道间的中心线间距不宜超过160米。当建筑物沿街道部分的长度大于150米或总长度大于220米时,应在适中位置设置穿过建筑物的消防车道。高层民用建筑,超过3000个座位的体育馆,超过 2000个座位的会堂,占地而积大于3000平方米的商店建筑、展览建筑等单、多层公共建筑应设置环形消防车道,确有困难时,可沿建筑的两个长边设置消防车道。消防通道的净宽和净高均不应小于4米,转弯半径应满足消防车转弯的要求,与建筑外墙的距离宜大于5米。
(4) 城市消防安全布局和消防站、消防给水、消防车通道、消防通讯等公共消防设施,应纳入城市规划,与其他市政基础设施统一规划统一设计、统一建设。
22.7 【人防工程系统规划要求】肇庆为国家三类重点人防设防城市,城市各类人防设施的战术技术指标均应参照《人民防空工程战术技术要求》及《广东省人民防空办公室等关于明确新建民用建筑修建防空地下室标准的通知》的要求确定。
22.8 【抗震设防标准】肇庆市地处地震烈度 7 度区与 6 度区,地震动峰值加速度分别为0.10及0.05,地震动反应谱特征周期为0.35。抗震设防标准按国家地震局颁布的《中国地震动参数区划图》(GB 18306)的有关规定。
22.9 【地震安全性评价】城市重大建设工程和可能发生严重次灾害的建设工程,必须进行地震安全性评价,并根据地震安全性评价的结果,确定抗震设防要求,进行抗震设防。
22.10 【防洪标准】肇庆市防洪标准应按《防洪标准》(GB50201)执行,治涝设计标准按涝区10年一遇24小时暴雨所产生的径流量;城镇及菜地按一天排干设计;农田按三天排干设计。
.
23 城市设计与景观风貌
城市设计与整体风貌
23.1 【重点地段城市设计】城市景观的控制应以城市设计为重要手段,贯穿整个规划编制和管理实施过程。下列重要区域应单独编制城市设计:
(1) 城市中心地区、生活性滨水地区、重点旅游区、城市主要的公共开放空间;
(2) 传统风貌街、步行街、生活性干道景观等城市主要轴线;
(3) 重要标志性建筑物、构筑物的外部空间环境;代表城市形象的、具有特殊地理特征的、城市门户、重要绿地等地点;
(4) 有必要单独编制城市设计的其它城市重点片区。
23.2 【城市特色廊道控制】加强生态廊道、景观廊道、公共绿道体系的控制,形成城市特色与景观风貌框架。
(1) 生态廊道:保持生态廊道贯通,通过自然山林、水系、公园、广场等开敞空间形成连续的绿地系统,构建划分城市组团的生态廊道,形成南北向的山江生态联系。
(2) 城市景观轴带:依托重要的城市景观大道,串联城市核心意象地区,建设景观大道、商业道、林荫道和特色花径,形成通山达江的城市特色展示廊道和体验廊道。
(3) 公共绿道:依托肇庆市区域绿道、省立绿道和市区绿道,完善社区绿道,形成入山、沿江、环湖、穿城的绿道网络。
23.3 【分区风貌建设指引】基于肇庆市整体风貌格局,强调与城市山水格局的协调关系,主要功能区的工程建设宜参照以下风貌建设指引。
(1) 商务办公区:基于整体空间形态,结合公共服务、商务办公等功能,形成区域建筑地标;街道空间界面宜保持连续性与多样性;结合山体制高点、绿道和慢行系统,建立整体性视线通廊。
(2) 居住生活区:以绿色空间与休闲空间为主体,形成连续、舒适的住区公共空间体系;通过对裙房界面连续度、塔楼天际线、裙房界面的功能进行控制,创建风格统一、整体形象鲜明的城市街区;结合绿道和慢行系统,形成连续、宜人的街道界面。
(3) 休闲游憩区:依托大型公共建筑形成区域地标,体现现代化都市风貌;强调滨水游憩功能营造与城市核心景观塑造;关注城市空间界面的连续性和节奏感;强调多样化的亲水空间以及绿地空间营造。
23.4 【城市色彩引导】因地制宜地对城市建筑色彩进行引导,使建筑色彩与山水环境相协调,营造传统与现代相结合的城市印象。
(1) 重点新开发地区宜形成以亮灰色为主的现代色彩,并可以明快活跃的对比色作为点缀色;
(2) 城市历史地段的城市色彩应与历史保护对象、历史环境相协调;
(3) 一般地区宜形成淡色、偏褐色的色彩主色调,以及与主色调相协调的灰色稳重辅色调。
公共空间塑造
23.5 【公共空间建设要求】除规划确定的独立地块的公共空间外,新建及重建项目应提供占建设用地面积 5%~10%独立设置的公共空间,建筑退线部分及室内型公共空间计入面积均不宜超过公共空间总面积的30%。公共空间面积小于1000平方米时,宜与相邻地块的公共空间整合设置。
23.6 【城市广场设计】广场公共空间宜利用建筑进行围合,围合率宜控制在公共空间周长的50%以上,最大开口不宜超过周长的25%。公共空间周边的建筑底层宜作为商业、文化、娱乐等用途,以增加其活力和场所感。
23.7 【水系规划】城市水系的规划必须充分兼顾水体、岸线和滨水空间三个层次的功能协调,充分考虑城市空间景观形象的塑造,结合城市公园和绿道网建设,形成有肇庆市地方特色的滨水空间景观。
对西江、星湖、城区各内河支流、湖泊、水库等,应按经批准的专项规划、详细规划或城市设计执行;对未作规划的城市水系的保护和利用,应满足《城市蓝线管理办法》的要求。
23.8 【建筑场地环境设计】
(1) 新建建筑的设计方案文件中应根据规划设计要求编制室外场地环境设计平面图。
(2) 较大规模的公共建筑宜设置相应的休闲广场,广场设置小品、绿化、休息座椅、广场灯及夜景照明系统等配套设施。
(3) 建筑物前广场、人行道及商场入口踏步铺设材质及形式要协调一致,并应与绿化、小品等统一考虑,并统一施工、统一验收。
建筑景观控制
23.9 【沿街建筑景观引导】
(1) 沿街建筑群体要形成高低错落活泼而富有变化的天际线,协调而丰富的街道立面,结合建筑功能、交通、绿化等,塑造丰富的城市景观。
(2) 城市主干道和商业性道路两侧建造住宅楼的,其立面、装饰应与所处建筑环境协调,不宜设置开敞式阳台,严禁设置各种暴露窗外的防盗网。
(3) 建筑沿街面不宜设置锅炉房、烟囱、厨房等有碍市容景观的附属设施。
(4) 建筑沿街立面原则上不设置空调室外机,并不得将室外机放置在人行道侧,确须设置的应结合建筑立面,统一设计隐蔽处理,临街室外机设置高度须高于地面3米,冷凝水必须有组织排放。新建、改建、扩建的建筑物应在方案设计时预留空调室外机位置。
23.10 【沿街建筑室外设计引导】
(1) 造型、尺寸、色彩、材料应符合城市街景要求;不得增设突出建筑红线的立柱、台阶;高层建筑消防登高面上不得做悬挑装修;不得增加使用面积,屋顶装修不得违反有关间距、景观的规定。
(2) 沿城市主要道路及重要地段或 8 层以上的建筑物必须设置夜间及节日建筑物立面美化照明系统(包括地面射灯、霓虹灯)。建筑物门前的绿化、美化工程应同步设计、建设及验收。
(3) 沿街的各类建筑不得在城市人行道一侧(包括退让道路红线地面)设置垃圾道(台)、烟囱、地下化粪池、水塔(含冷却塔)等设施。
(4) 装修的任何构件(含广告、招牌、挑廊、踏步等)不得突入规划道路路幅。
23.11 【围墙景观设计引导】
(1) 体育场馆、影剧院、宾馆、饭店、图书馆、展览馆等对社会公众开放的公共建筑,临城市道路或广场一面原则上不得修建围墙。沿城市道路的居住建筑基地的围墙高度不得大于2.2米。油库、水厂等有特殊要求确须修建围墙的,围墙高度应按相关规范要求进行控制,并应对围墙进行绿化、美化。
(2) 沿城市道路两侧,因实际需要设置围墙时,围墙形式应符合通透、低矮、美观的要求。围墙后退城市道路红线不少于1.5米,围墙与建筑红线之间应设置绿化带,并允许市政公用设施管线穿越。
(3) 临时施工围墙应根据相关部门要求进行公益广告设置。
23.12 【屋顶景观设计引导】
(1) 建筑物的屋顶作为建筑物的第五立面应进行专项设计,应符合相关法规及规划要求,并符合结构安全要求、屋顶防水要求、消防要求、防台风要求。绿化设计方案宜与建筑物功能、服务对象相结合,以休息、观景为主,住宅屋顶不宜设计成剧烈运动场地;屋顶绿化空间分隔宜采用通透式隔墙,且必须留出消防通道。
(2) 在技术或其它客观条件允许时,上人屋面尤其是高层建筑裙房屋顶可种植植物,进行绿化或营造屋顶花园。
(3) 设计成屋顶花园的屋顶(不含高层裙楼层顶),不应搭建高度超过2.2米或有固定顶盖的建、构筑物。沿女儿墙1.2米范围内不应搭建超过女儿墙高度的任何设施。
(4) 新建建筑层数低于12层、高度低于40米的高层、多层及裙楼等非坡屋顶建筑宜作屋顶绿化设计,且屋顶绿化面积不宜小于屋面面积的50%。
(5) 严格控制高层建筑顶部附属天线、铁塔等构筑物的设置,应在符合相关专业技术要求下尽量合设,并应将构筑物融入建筑设计中形成整体美,避免破坏城市天际轮廓线。
其他景观要素控制
23.13 【户外广告设置要求】城市户外广告应当符合相关安全技术标准、消防要求、管理标准、相关规范和规划要求,并应符合以下规定:
(1) 户外广告的设置应符合户外广告专项规划和广告管理的有关规定。户外广告牌、招牌、宣传栏(牌)应符合城市规划,并根据新规划及时调整。设置30平方米以上(含30平方米)的大型户外广告,需提交详细设计方案报各县(市、区)城乡规划主管部门审查。
(2) 户外广告的设置应结合地方的自然景观特色和人文历史文脉,与城区的景观环境相协调,并注重与城市色彩、城市夜景相协调。在城市重要景观路段及重要景观节点应编制该区域的户外广告设置详细规划,作为该区域户外广告管理、审批的直接依据。
(3) 除法律、法规和规章禁止设置广告的一般情形外,户外广告有下列情形之一的,也在禁止设置之列:不得在国家机关、文物保护单位、名胜风景点、历史文化风貌区和优秀历史建筑及周围的建筑控制地带设置;不得在重要的公共建筑(包括展览馆、博物馆、美术馆、图书馆、学校、体育馆等)上设置商业经营性广告;不得影响市政公共设施、交通安全设施、交通标志的使用,不得妨碍公共安全及影响交通秩序;在建筑物上设置户外广告,不得破坏城市风貌、景观和影响市容环境;不得利用行道树或者损毁绿地进行设置;不得设置在建筑物楼梯间及其前室外、消防排烟口和送风口附近,不得影响消防救援口的使用。
4) 新建、改建、扩建的建筑物应在方案设计时预留广告位置,并报规划管理部门审批。没有预留的,不得在建筑物上设置户外广告;已经预留户外广告位置的,其设置的户外广告位置、尺度必须与预留的广告位置、尺度相符。
23.14 【景观照明规划】景观照明应符合《肇庆市城市夜景规划》,下列地区、建(构)筑物应设置景观照明:
(1) 城市道路、桥梁、港口、车站、码头、广场、电视塔、公园、景区、景点、街心花园及繁华商业街区和其它公共场所。
(2) 30米以上城市道路两侧的建(构)筑物及其附属绿化带。
(3) 高度为30米以上或10层(含10层)以上的建(构)筑物。
(4) 位于城市主要出入口的重要建(构)筑物。
(5) 具有历史纪念意义的建(构)筑物和城市标志性建(构)筑物。
(6) 在上述地区内或建(构)筑物上设置的户外广告、招牌。
(7) 城乡规划管理部门认为应设置景观照明的其它地区、建(构)筑物。
.
24 历史文化名城保护
24.1 【总体要求】城乡建设须符合《中华人民共和国文物保护法》、《历史文化名城名镇名村保护条例》等法律法规及《肇庆市历史文化名城保护规划》、
《肇庆古城墙保护规划》等相关规划。历史文化名城保护对象主要包括历史城区、历史文化名村、历史文化街区、文物保护单位及历史建筑等。具体保护对象及保护范围,应以国家或省政府公布的内容为准。
24.2 【保护层次划分要求】历史文化名村、历史文化街区及文物保护单位按照核心保护范围及建设控制地带两个层次控制。核心保护区的范围应包括各级文保单位、历史建筑、传统风貌建构筑物、传统自然景观等历史环境,并根据需要在外围划定建设控制地带,各层次范围的划定应考虑适度规模及管理可行性。
24.3 【历史城区保护要求】
(1) 保护历史城区所处的自然与历史环境,突出“山、湖、城、江”的城市总体环境格局。
(2) 加强保护、修缮区内散状分布的传统风貌建筑片断。
(3) 禁止跨越传统街巷的建设行为,保护原有街巷肌理。
(4) 控制新建、改建、扩建建筑的体量、高度、类型、形式、材料与色彩等与周边环境协调,使其延续周边历史街区的历史肌理。
24.4 【历史文化名村保护要求】
(1) 历史文化名村应当整体保护,保持传统格局、历史风貌和空间尺度,不得改变与其相互依存的自然景观和环境。
(2) 在历史文化名村各层次保护范围内从事建设活动,应当符合保护规划的要求,不得损害历史文化遗产的真实性和完整性,不得对其传统格局和历史风貌构成破坏性影响。
(3) 对历史文化名村核心保护范围内的建(构)筑物,应当区分不同情况,采取相应措施,实行分类保护;历史文化名村建设控制地带内的新建建(构)筑物,应当符合保护规划确定的建设控制要求。
24.5 【历史文化街区保护要求】
(1) 历史文化街区的保护应遵循历史真实性、风貌完整性、生活延续性的保护基本原则。
(2) 各层次保护范围内的建、构筑物军均应在性质、形式、高度、体量、色彩等方面与历史文化街区的环境风貌相协调。
(3) 核心保护范围内的道路、市政工程建设应与历史文化街区的历史风貌特色相协调。
(4) 核心保护范围内除进行必要的危房加固、环境整治基础设施和公共服务建设之外,不应进行与历史文化街区保护无关的新建、改扩活动。
24.6 【文物保护单位保护要求】
(1) 核心保护范围内,不得进行其他建设工程或者爆破、钻探、挖掘等作业。
(2) 建设控制地带内,新建、扩建、改建建筑的,不得破坏文物保护单位的历史风貌。建设工程的形式、高度、体量、色彩等应当与文物保护单位及其周边环境相协调。
(3) 在文物保护单位的核心保护范围和建设控制地带内,不得建设污染文物保护单位及其环境的设施,不得进行可能影响文物保护单位安全及其环境的活动。对已有的污染文物保护单位及其环境的设施,应当限期治理。
(4) 对国家重点文物保护单位,依据专项文物保护规划实施保护。尚未编制专项保护规划的各级文物保护单位,严格依照现已划定的保护范围和建控地带进行保护。
24.7 【肇庆古城墙保护要求】依据已公布实施的肇庆古城墙相关的促护法规和保护规划实施保护,确保古城墙的真实性、完整性及历史延续性不受到破坏。严格实施保护规划的保护区划划定,古城墙两侧6 米范围内为文物保护范围,局部重点保护区范围为原古城墙四门位置现状道路中心线两侧各30米、城墙中心线两侧各20米。建设控制地带包括一类建设控制地带(距离城墙50米为基线)与二类建设控制地带(距离城墙100米为基线),建设控制地带问不得建设任何污染文物及其环境的设施,不得进行可能影响文物安全及其环境的活动,对已有的污染设施应当限期治理。建设控制地带进行建设工程,工程设计方案应经国家文物局同意后,报地方政府规划部门批准。
24.8 【历史建筑保护要求】
(1) 核心保护范围内,除确需建造的历史建筑附属设施外,不应新建建筑物,应以保存、修缮和维修为主,必须完整保留其中尚存的历史真迹部分。
(2) 核心保护范围内,不应进行可能对建筑原有立面和风貌构成影响的建设活动。
25 风景名胜区保护
25.1 【总体要求】本规定中风景区指肇庆市行政区域内各级风景名胜区。风景区保护范围内及其周边地区的的规划建设管理应符合《中华人民共和国文物保护法》、《风景名胜区管理条例》、《广东省风景名胜区条例》等相关法规和肇庆市历史文化名城保护规划、星湖风景名胜区总体规划等相关规划的控制要求。
25.2 【保护层次划分要求】风景区的保护范围可分为核心保护区及外围保护地带两个层次。保护范围的划定应综合考虑景源特征及其生态环境的完整性、历史文化与社会的连续性、地域单元的相对独立性及保护、利用、管理的必要性与可行性。
25.3 【核心区保护要求】
(1) 保护区内文物古建应及时维修,严加保护。
(2) 保护区内不得建设污染环境和破坏自然生态的建筑物和构筑物。
(3) 保护区内所有建筑物和构筑物在修葺或重建时不可突破现有高度,新建建筑物和构筑物严格高度控制。
(4) 保护区内各类建设应选址恰当、布局合理、体量适宜,其高度、色彩、风格应与自然环境协调。
25.4 【环境协调区保护要求】
(1) 不得建设污染、危害风景区内环境质量的项目,已造成损害的,应当限期治理。
(2) 外围保护地带内新区建设应符合相关规划开发控制措施。
25.5 【保护范围内私房建设控制】在风景区保护范围内的住宅区如岩前、石牌、出头等,临湖50米范围内不得规划用地建私房,旧房改建不超二层半规模,建筑高度不超过10米。
.
26 城市更新
总体要求
26.1 【总体要求】城市更新应依据专项规划制定规划设计方案,并经批准后实施。城市更新应以完善城市综合功能区、改善居民生活环境为主要目的,统一规划、分期实施、合理确定更新范围和规模、并妥善保护城市传统风貌、地方特色街区和建(构)筑物。并应重点实现以下目标:
(1) 实施城市更新项目应严格按照规划在该区域内建设用于满足向社会公众开放的公共服务设施,包括:公共厕所、垃圾收集点、停车场等,修建规模必须与居住环境、人口规模相适应,公共服务设施应与城市更新项目建设同步实施。
(2) 城市更新应结合火灾隐患整治进行,针对城中村的消防车道、消防供水、供电线路和防火间距等问题进行改造。
26.2 【城市更新范围】城市更新范围的确定应符合以下要求:
(1) 根据城市规划建设需要,进行城中村改造的用地;
(2) 因城市基础设施和公共设施建设需要或实施城市规划要求,进行旧城镇改造的用地;
(3) 其它经区级或以上人民政府认定属城市更新范围的用地。
26.3 【城市更新用地规模】城市更新应成片进行,非城中村改造项目的用地规模不应小于8000平方米,城中村改造的用地规模不应小于20000平方米;但重要的景观地段或城中村整村改造的,可不受此规模限制。
城市更新方式
26.4 【更新方式分类】城市更新可采用“拆除重建”、“功能改变”和“综合整治”等方式,并应符合相关政策及规划的要求。
26.5 【拆除重建要求】拆除重建是指采取建筑物、构筑物及其他附着物全面拆除清理、重新建设的方式进行更新改造,其规划管理要求应在本规定基础上编制改造专项规划,进行研究拟定。
26.6 【功能改变要求】功能改变是指通过改变部分或全部建筑使用功能,但不改变土地使用权的权利主体和使用期限,保留建筑物原主体结构的方式进行更新改造,其规划管理应按程序报规划管理部门批准后实施。
26.7 【综合整治要求】综合整治是指改善消防设施、完善市政基础设施和公共服务设施、美化沿街立面、加强环境整治和推动既有建筑节能改造等内容,不改变建筑主体结构和使用功能。综合整治应符合以下规定:
(1) 综合整治原则上不应涉及对沿街建筑的改扩建和建筑功能改变,如确需调整建筑面积和建筑功能的,应制定专项规划,按城市设计审批程序批准后实施;街道整治宜成片、成线统一进行。
(2) 综合整治应切实提升市政设施配套水平,并避免损坏已有市政设施;交通整治需改进各种交通组织,特别应注重对机动车停泊及出入口设置、公交停靠及换乘、自行车行驶及停放等方面的改进。
.
27 私房建设管理总则
27.1 【概念界定】私房是指在城区和镇区范围内,以自然人名义依法取得土地使用权(包括国有土地与集体土地),自建自用的合法住宅建筑。
私房建设,是指私房的新建、扩建(含加层)、改建(包括重建)等建设活动。
27.2 【总体要求】私房建设必须办理《建设用地规划许可证》、《建设工程规划许可证》及《建设工程竣工规划验收合格证》。
私房建设管理应符合本技术规定的要求,城市重点地区的私房建设应编制规划作为管理依据,并应与周边环境协调。
27.3 【私房管理适用范围】各县(市、区)下辖镇的私房建设原则上应参照本规定进行管理,因地方实际情况难以操作的,可由县城乡规划主管部门另行规定,报本级政府批准后向社会公布,并报肇庆市人民政府备案。
27.4 【私房建设管理原则】
(1) 私房建设应符合城市总体规划和控制性详细规划、私房建设规划的要求。
(2) 必须满足规划道路、给排水、电力电讯、燃气、消防、人防、环卫、环保、历史文化保护、风景区及其它规划的要求。
(3) 集体用地上统一安排的宅基地,应统一规划、统一报建、统一管理,申请建设工程规划许可证时必须附有经城乡规划主管部门审定的小区规划平面布局图。利用原有旧村居民点范围内零散空地建设私房的,应统筹安排后再申请建设。
(4) 端州区临城市主干道两侧及临星湖蓝线50米范围内禁止批准新的私房建设用地。
27.5 【禁止私房建设情形】凡属下列情况之一的,禁止进行任何形式的私房建设:
(1) 不符合居民私有住房申请建房条件,或未取得合法用地手续;
(2) 位于城乡规划确定的建设用地范围以外的用地;
(3) 已列入市政府批准实施的“三旧”改造项目、政府拆迁(征收)范围及市、区规划部门指定的其它范围内的用地;
(4) 城乡规划确定的基础设施、公共服务设施和防灾设施(包括城市道路、绿化、各类城市管网、防空、防洪及文教卫体等设施)用地内;
(5) 法律、法规规定的其它情形。
27.6 【私房改扩建管理要求】现有私房进行扩建(含加层)、改建(包括重建)的管理要求:
(1) 行政主管部门根据用地性质、景观控制、建设现状、宅基地状况、城乡规划的其它因素确定是否批准现有私宅扩建(含加层)、改建(包括重建),并提出具体技术要求。
(2) 个人原有住宅的扩建(含加层)、改建(包括重建),不得超过原土地使用权范围,原土地使用权边界不规则或者压占城市道路规划路幅、消防通道的,经规划行政主管部门和土地行政主管部门批准,可以适当调整原土地使用权边界,但不得扩大原土地使用面积。
(3) 私房加层,必须在符合规划要求及确保房屋安全的情况下进行,并应提供有相关资质的设计单位或房屋安全鉴定机构出具的现状房屋可承受加层荷载的情况说明。
27.7 【私房补办报建手续】已建私房建筑申请补办规划报建手续应符合以下要求:
(1) 能提供原批建资料,已建建筑与原批建要求相符的,可按历史遗留问题,予以完善规划报建手续;已建建筑超出原批建要求的,若超建部分建筑符合相关规划要求的,在其接受处理后可按已建建筑为其完善规划报建手续;若超建部分建筑不符合相关规划要求尚可按规划要求整改的,先按规划要求整改并接受处理后,可按整改后建筑为其完善规划报建手续;
(2) 不能提供原批建资料,已建建筑符合相关规划要求,在其接受处理后可给予补办完善规划报建手续;已建建筑不符合相关规划要求尚可按规划要求整改的,先按规划要求整改并接受处理后可按整改后建筑为其补办完善规划报建手续;已建建筑不符合相关规划要求以不能按规划要求整改的,不予补办相关报建手续,并由相关部门按规定进行处理。
28 私房建设管理技术规定
私房建筑高度
28.1 【私房层数控制】私房的建设层数不宜超过表28-1规定:
表28-1 私房建设层数控制

28.2 【天面建设管理要求】私房批建为整层数时(如3层、5层等),天面可设置一个遮梯口的梯间(层高限2.1米以内),梯间面积与梯口大小相等且不计入房屋的建筑面积。有半层天面的(如3.5 层,5.5层等),不得再设梯间。天面半层的面积原则上不得超过标准层的1/2。
28.3 【私房高度控制】私房建设首层限高3.8米,其他层限高3.3米,3.5层建筑总高度不应大于14.3米,5.5层建筑总高度不应大于20.9米。
28.4 【地下室建设管理要求】私房原则上不得建设地下室。
私房建筑退让
28.5 【步级、坡道建设管理要求】私房建设室内地台标高高出巷道20厘米(含20厘米)以下,门前设步级、坡道不得超出用地红线范围,特殊需要,须报送规划管理部门审批。
28.6 【私房建设退线控制】私房建设原则上应按控制性详细规划要求退线后建设。如相邻两侧已批建私房不符合该退线要求,则可与相邻退后距离较大的已批建私房拉齐。
如该片区未编制控制性详细规划,则应满足以下规定:
(1) 24.0 米以上的规划道路两侧建筑退后红线距离不小于2.0米。
(2) 24.0 米以下的规划道路两侧建筑退后红线距离不小于1.0 米。
28.7 【相邻私房建设控制】原来相邻私房为共墙的,先拆建的一方应退让出共墙后建设。特殊情况的(如先前一方改建时有协议、房屋宽度确属太窄或借墙等),经审查后可另行协议处理。
28.8 【私房改建退巷道及层数管理】私房改建,应适当扩宽现有巷道,按表28-2进行控制。
表28-2 私房改建退巷道距离和建房层数控制

备注 1、侧巷用于行人的,巷净宽不少于2 米,用于车行交通的,巷净宽不应少于4米;
2、可视实际情况参照相邻已批准改建房屋退让;
3、如按以上要求退缩不能拉平相邻凹位的,应拉平凹位为准;
4、屋尾视规划技术条件,尽量拉齐邻屋。
私房阳台及飘窗
28.9 【私房阳台建设管理要求】私房建设宜留有开放式阳台,但临城市主干道阳台应全封闭。
28.10 【私房改建外飘管理要求】私房改建,外飘尺寸按表 28-3 的规定进行控制。
表28-3 私房改建外飘尺寸控制表

备注:1、如该排房屋基本上已建成,且原批房屋外飘尺寸超出上表所限,则改建房屋与相邻房屋的外飘部分拉平;
2、侧面不宜外飘,如侧面巷道大于8.0米,可以考虑设外飘阳台;
3、不应前后同时外飘,如原有前、后出入口的,参照该排房屋阳台伸出情况适当考虑。
28.11 【私房侧面外飘管理要求】私房的相邻间距小于 0.8 米的,不得伸出飘板(线);0.8米以上3.0米以下的巷道伸飘线限0.1米以下;3.0米以上巷道伸飘线限 0.3 米以下;天面的梯间在其屋面范围内予以伸出1.2米以下的飘板(线),但飘板(线)下不应立柱。
其他管理规定
28.12 【其他管理规定】若新建私房周边多数已批建私房相关的技术指标与本章规定不符,新建私房可参照周边已批建情况执行。在原有旧村范围内因实际需要整合或规划新私房建设用地的,规划条件按表28-2和28-3执行。
.
29 村庄规划区建设管理
29.1 【总体要求】各级人民政府应当加强对村庄规划建设的指导,村庄建设应当遵循先规划后建设的原则,鼓励适度集中建设村民住宅,乡村建设规划许可应以经批准的村庄规划为依据。规划主管部门应当免费向村民提供具有地方特点和乡村特色的住宅设计图件。
29.2 【适用范围】村庄规划区内的建设活动应当符合相关规划要求及本章规定,城区、镇区内村庄的规划管理应按其他章节的规定执行。
29.3 【国有土地及城市、镇规划区村庄建设管理要求】在村庄规划确定的建设用地范围内使用国有土地进行工程建设,或者在城市、镇总体规划确定的建设用地范围内利用农村集体所有土地进行农村村民住宅建设的,按照建设工程规划管理的有关规定执行。
29.4 【宅基地面积管理要求】农村村民建设住宅应坚持合理用地、节约用地、集约用地的原则,充分利用原有宅基地和村内空闲地。农村村民一户只能拥有一处宅基地,新批准宅基地的面积应按照如下标准执行:平原地区和城市郊区80平方米以下,丘陵地区120 平方米以下,山区150平方米以下。建筑面积应控制在280平方米以内。
29.5 【村宅建筑工程管理要求】农村村民住宅区建设必须合理控制土地开发强度和建筑密度,创造良好的居住环境,其主要技术经济控制指标应遵守国家、省、市的有关标准和技术规范,并且应符合表29-1的规定。
表29-1 村民住宅区建设控制表

注:1.H为计算建筑间距的建筑高度。
2.非公寓式村民住宅的主朝向间距经村民大会或村民代表大会讨论同意,可适当缩小,但不得小于8米;若设置防火墙或采用其它防火措施,其侧向间距可小于4米。背靠背布置时,其背面间距应按侧向间距执行,但应符合建筑设计等相关规范的要求。
3.在零星用地上建设的非公寓式村民住宅,建设标准不考虑容积率、建筑密度、绿地率等要求,但是应满足消防间距要求。
29.6 【建筑退线管理】临组团路及宅间小路直接设置出入口的住宅退让道路边线应当不少于 2.5米;无出入口的住宅退让道路红线不应少于2米。
29.7 【村庄防火要求】村庄防火间距应满足消防控制要求,宜采用一、二级耐火等级建筑。
.
30 证后管理
30.1 【总体要求】本规定所称证后管理,是指规划行政主管部门依法对建设单位履行建设工程规划许可证及附图要求情况,进行全过程监督检查的行为,包括开工验线、规划条件核实、公共设施后续移交、违法建设管理。
开工验线
30.2 【建设工程开工验线要求】建设工程开工验线,是指规划行政主管部门依法对已取得建设工程规划许可证的建设工程的放线进行查验,核发建设工程规划验线合格通知书的行为。建设工程规划放线结果应与建设工程规划许可证确定的位置一致,不得出现偏差。
30.3 【建筑工程开工验线内容】
(1) 建筑物、构筑物等平面尺寸及位置;
(2) 建筑物、构筑物等首层室内地坪标高及地下室顶板标高;
(3) 建设工程规划许可证的其它技术要求。
30.4 【管线工程开工验线内容】
(1) 管线中心线位置、高程;
(2) 建设工程规划许可证的其它技术要求。
30.5 【道路交通工程开工验线内容】
(1) 线路中心线平面位置及线路走向;
(2) 线路宽度、转弯半径;
(3) 承台平面位置;
(4) 定位桩点及控制点坐标;
(5) 建设工程规划许可证的其它技术要求。
规划条件核实
30.6 【建设工程规划条件核实总体要求】建设工程竣工后,建设单位或者个人应当持建设工程规划许可证、建设工程验线证明文件以及具有相应测绘资质的单位出具的测绘报告等材料,向城市、县人民政府城乡规划主管部门或者省人民政府指定的镇人民政府申请规划条件核实。
规划主管部门批准的规划条件是竣工建设项目的规划条件核实标准:
(1) 建设工程符合已批规划条件,且项目用地范围内周边环境建设符合相关标准时,规划主管部门核发《建设工程竣工规划验收合格证》。
(2) 建设工程未进行规划条件核实或不合格的,不予发放《建设工程竣工规划验收合格证》。
30.7 【建筑工程规划条件核实】建筑工程规划条件核实,查验技术内容包括:
(1) 查验总平面布局,内容包括用地范围,建筑间距、道路、绿化、停车场、出入口位置、配套设施,建筑物、构筑物外轮廓尺寸,退让距离等;
(2) 查验技术指标,内容包括建设规模,建筑层数,建筑密度,容积率,停车泊位等;
(3) 建筑物或者构筑物的内部平面布置、高度、层高,立面效果、风格、色彩、建筑外墙的装饰材料、广告位设置、夜景照明等城市设计要求等;
(4) 建设工程规划许可的其它技术要求。
30.8 【管线工程规划条件核实】管线工程规划条件核实,查验技术内容包括:
(1) 管线规格、材质、平面位置、管线高程;
(2) 管线附属设施建设情况;
(3) 建设工程规划许可的其它技术要求。
30.9 【道路交通工程规划条件核实】道路交通工程规划条件核实,查验技术内容包括:
(1) 线路中心线平面位置、横断面形式、宽度、路面高程、承台平面位置、梁底高程、涵洞顶部高程;
(2) 线路附属设施建设情况;
(3) 建设工程规划许可的其它技术要求。
30.10 【建设工程规划条件核实其他要求】
(1) 成片开发的建设用地进行单体建筑工程的规划条件核实后,还应进行整个地块规划条件核实,包括对各类配套设施(包括附属用房)、建设用地红线或建筑间距、建筑退让间距范围内的公共空间、绿化、道路及其与外部市政道路连接的道路、管线等配建设施的规划条件核实。
(2) 建设分期进行时,其配套公共服务设施应按计划同步完成,未完成时,同期的其它项目不受理规划条件核实申请。
(3) 同一《建设工程规划许可证》许可的建设工程应同时申请规划条件核实。涉及公众或者社会重大利益确需分期申请规划条件核实的,必须符合分期投入使用的规划要求。
30.11 【建设工程规划条件核实允许误差】建设工程的允许误差按照下列规定,超出本条允许误差范围的,不予核发建设工程规划验收合格证。
(1) 建筑工程允许误差的规定:
①建筑物、构筑物等长宽、退线及高度尺寸等数据不大于5‰。
②建筑间距不大于5‰,并不小于规定的最小建筑间距。
③以建设项目规划审批地块为单元,建设规模不大于1%,且不超过200平方米。如项目为分期开发建设项目,前期工程超出的建筑面积如涉及容积率,则计容部分面积需在后续工程中扣减。
(2) 管线工程允许误差按照下列规定,但不得违反有关间距、深度的规定:
1 平面净距离不大于0.5 米。
2 覆土深度不大于0.2 米。
(3) 交通工程中心线允许误差不大于0.1 米。
30.12 【规划条件核实不予通过情形】有下列情形之一者,规划条件核实不予通过:
(1) 擅自变更建筑设计(包括变更建筑物位置、立面、层数、平面、使用功能、建筑结构、设备的容量);
(2) 未完成其配套工程的;
(3) 擅自改变规划绿地性质的;
(4) 施工场地未清理完毕,施工用房、施工排栅未拆除,建设用地红线、建筑退让间距范围内的围墙、旧建筑未按照规定拆除,损坏的市政设施未修复完毕的;
(5) 其它不符合《建设工程规划许可证》要求的。
公共设施后续移交
30.13 【公共设施后续移交】在建设工程规划条件核实后,建设单位必须将城乡规划确定的公共设施(包括教育设施、医疗卫生设施、文化体育设施、市政公用设施、行政管理设施等公益性设施)向政府有关部门办理移交手续,交政府管理。
未经规划主管部门批准,不得修改配套设施项目、规模或改变配套设施的位置。城市公共开放空间状况(包括基本功能与形态)的改变,须经规划主管部门批准。
违法建设管理
30.14 【违法建设界定】违法建设,是指违反城乡规划管理有关法律、法规规定的下列情形:
(1) 未取得建设工程规划许可证或者未按照建设工程规划许可证的规定进行建设的;
(2) 未取得乡村建设规划许可证或者未按照乡村建设规划许可证的规定进行建设的;
(3) 未经批准进行临时建设或者未按照批准内容进行临时建设的;
(4) 临时建筑物、构筑物超过批准期限不拆除的。
30.15 【违法建设认定前提】违法建设按照实施违法建设行为时的法律、法规进行认定和处罚。
30.16 【违法建设责任人认定】违法建设法律责任原则上由实施违法建设的行为人承担。但是,如果违法建设工程权属全部或者部分发生转移,则转移部分按照下列规定确定责任人。
(1) 原违法建设单位已经撤销或解散的,由受让人承担全部法律责任;受让人为购买商品住宅的小业主的,违法建设查处应兼顾无过错小业主的合法权益。实施违法建设的行为人为自然人且已死亡的,由继承人承担法律责任。
(2) 原违法建设单位未撤销和解散的,由原违法建设单位承担罚款、没收实物或违法收入方面的法律责任,但是,原违法建设单位发生合并或分立的,由承继其债权、债务的单位承担上述责任。受让人则承担针对所受让部分作出的拆除、没收、停止建设和改正方面的法律责任。
30.17 【违法建设行政处罚形式】违法建设行政处罚包括“予以拆除、处以没收、处以罚款”三种形式,行政部门应根据相关法律、法规及违法建设的具体情况予以裁定。
30.18 【违法建设处理】违法建设不受法律保护,已建成违法建设应限期按规划要求进行整改或拆除。临时市政管线在道路建设或改建时,须无条件由产权单位负责进行迁移保护及改建。
.
附则一:本规定用词说明
1. 为便于在执行本标准与准则条文时区别对待,对于要求严格程度不同的用词说明下列:
(1)表示很严格,非这样做不可的:
正面词采用“必须”;
反面词采用“严禁”。
此类条文原则上不许突破,如有特殊情况确需突破,应由市(县)规划主管部门组织论证,并报市(县)人民政府批准。
(2)表示严格,在正常情况下均应这样做的:
正面词采用“应”;
反面词采用“不应”或“不得”。
此类条文一般情况下不许突破,如需突破应由市(县)规划主管部门组织论证,并经市(县)城乡规划委员会审议同意。
(3)表示允许稍有选择,在条件许可时,首先应这样做的:
正面词采用“宜”;
反面词采用“不宜”。
此类条文如需突破,应附专门说明材料报当地规划主管部门批准。
(4)表示有选择,在一定条件下可以这样做的,采用“可”。
2. 条文中指明应按其它有关标准或规范执行的写法为“应按……执行”或“应符合……的要求(或规定)”;非必须按所指定的标准或规范执行的写法为“可参照……执行”。
3. 本技术规定所称的“以上”、“以下”、“以内”、“不大于”、“不少于”、“不小于”,包括本数;所称的“大于”、“小于”、“以外”、“多于”、“少于”不包括本数。
附则二:计算规则
1. 建筑计容面积的计算
(1)容积率:在建设用地范围内,所有建筑物计容面积之和与净用地面积的比值。
(2)计算建筑物计容面积,除以下规定外,其余按照国家颁布的《建筑工程建筑面积计算规范》(GB/T50353)执行。
(3)地下空间:用于停车、公用设备用房(消防控制室、水泵房、发电机房、变配电房、通信机房、锅炉房、空调机房、制冷机房等)以规划核定的室外地坪为基准地下室(半地下室)的顶板面高出室外地坪不大于1.0米时,建筑面积不计入容积率;顶板面高出室外地坪大于1.0米且不大于1.5米时,建筑面积的1/2计入容积率;顶板面高出室外地坪大于1.5米时,建筑面积全部计入容积率。
规划条件中应明确建设项目地下室、半地下室室外地面起算基准点高程。特殊地块建设项目(如山地、坡地等地形起伏较大建设项目),可根据实际情况经过
规划论证后,另行确定建设项目室外地面起算基准点高程。
除上述情况外的地下空间按建筑面积计入地下建筑容积率。
(4)架空层:建筑首层或住宅塔楼首层布置层高3.0米以上的架空层,以柱、剪力墙落地,视线通透、空间开敞;无特定功能,只作为公共休闲、绿化等公共开敞空间使用。并不得围合封闭改作它用或作为出售、出租等商业用途,其建筑面积可不计入地块容积率;但电梯井、门厅、过道等围合部应计入容积率。架空层应计入建筑层数。
(5)在建筑物内部(包括首层、二层、地下室)或外部提供24小时对外开放的步行空间,将周边建筑物与城市街道、广场、游园、购物中心等公共空间体系联系在一起且其有效宽度不小于4米的建筑面积,并移交政府部门管理的,不计入容积率计算。
(6)市政设施用地选址确有困难的,可在城区规划建设区范围里的地块内,规划设置为城区服务的市政公用设施(如变电站、抽升泵站等)。设置在拟建建筑
物内的,在计算容积率时,可不计该设施的建筑面积;单独设置的,在计算容积率时,可不计该设施的建筑面积和占地面积,但在计算建筑密度时,必须计入该设施占地面积。
(7)屋顶的楼梯间、电梯间、机械房、水箱间等的附属设施,其水平面积之和不超过标准层建筑面积1/8的,不计入容积率。超出标准层建筑面积1/8的,全部计入容积率。
(8)对于建筑物内的设备层、管道层、避难层等有结构层的楼层,按建筑面积计入容积率。
(9)建筑单体含有飘窗设计的,须在申报图纸中提供飘窗大样,以确定构造形式及其窗台高度。
①窗台与室内楼地面高差在0.45 以下且结构净高在2.10m及以上的飘窗,应按其围护结构外围水平面积计算1/2面积;
②飘窗窗台与室内地面高差在0.45米以下且结构净高在2.10米以下并突出建筑物外墙面不超过0.6米的飘窗,可不计入建筑计容面积;
③飘窗窗台与室内地面高差在0.45 米及以上且突出建筑物外墙面不超过0.6米的飘窗,可不计入建筑计容面积。
不符合上述条件,按其飘窗水平投影面积计算建筑计容面积。
(10)住宅阳台计容面积计算:
1) 阳台定义和相关术语
①阳台泛指有永久性上盖、有围护结构、围护设施、有底板、与房屋相连、可以活动和利用的房屋附属设施,供使用者进行室外活动和晾晒衣物的空间。
②房屋结构范围内标注阳台、空中花园、入户花园等建筑空间,无论其名称如何,符合上款形式的,均按阳台计算建筑面积。
2) 计算细则
①凹进外墙(柱)体的阳台(凹阳台),应按其结构外围水平投影面积计算全面积;凸出楼层外墙(柱)体的阳台(凸阳台),应按其结构底板水平投影面积计算1/2面积。
②凸阳台投影面积超过标准层建筑面积的18%时,超出18%部分全部计入容积率。
③封闭式阳台全部计入容积率。(规划要求封闭的凸阳台按1/2计算容积率)
(11)集中空调机位、装饰飘板:
突出建筑外墙结构边线小于或者等于0.6米且无围护结构的集中空调机位、装饰飘板(包括花池、结构板、花架、空调外挂机搁板等)等建筑外墙附属物不计算容积率。突出建筑外墙结构大于0.6米或者有围护结构的,按照其水平投影面积计算容积率。
(12)层高相关容积率计算:
①住宅层高:2.8-3.3米(含3.3 米)。若设计层高小于2.8米,不予审批;若层高大于3.3米,小于等于4.4米,其计容面积按该层建筑面积的1.5倍计算;当住宅层高超过4.4米时,计容面积在1.5倍的基础上按层高每增加2.2米即增加1层计算,若层高增加不足2.2米时,按0.5层计算,以此类推。
②低层住宅及跃层(含复式)住宅的客厅层高不受该条限制。复式(跃层式)住宅中层高超过3.6米的中空客厅(起居室)、餐厅的开洞率不应大于30%(注:开洞率为洞口水平投影总平面/该套型住宅套内水平投影面积(不含凸阳台部分);小于或等于30%的,洞口计容面积按该洞口水平投影面积计算。大于 30%时超出部分按本条前款计算。
③办公、酒店客房建筑层高一般为3.5米,若层高大于4.2米,小于等于6米,其计容面积按该层建筑面积的1.5倍计算;当层高超过6米时,计容面积在1.5倍的基础上按层高每增加2.2米即增加1层计算,若层高增加不足2.2米时,按0.5层计算,以此类推。门厅、大堂、中庭、内廊、采光厅等应按其实际建筑面积计算容积率。为整栋楼或主要功能区服务而设置的门厅、中庭等公共空间,当开洞率(注:开洞率为洞口水平投影总平面/楼层建筑面积)大于楼层建筑面积的50%时,超出部分须计入超高范围。
④一般商业建筑,层高不宜超过5米;若层高大于5米,小于等于6.6米,其计容面积按该层建筑面积的1.5倍计算;当层高超过6.6米时,计容面积在1.5倍的基础上按层高每增加2.2米即增加1层计算,若层高增加不足2.2米时,按0.5层计算,以此类推。门厅、大堂、中庭、内廊、采光厅等应按其实际建筑面积计算容积率。
⑤ 工业厂房层高超过8米(特殊工艺要求除外),计容面积按外围水平投影面积的2倍计算。
⑥ 合理设置并经规划管理部门审查认定的具有特殊功能要求的用房,如大型会议厅、影视厅、展览厅、宴会厅、中庭等可不计入超高范围。
2. 建筑密度的计算
(1) 建筑密度按墙体外围及立柱外边水平面积计算。室外有顶盖、有立柱或墙体落地的走廊、门廊、门厅、阳台、平台、楼梯等按墙体外围及立柱外边水平面积计算。
(2) 无柱架空连廊底面与其水平投影范围内室外地面之间的最小净高差大于6m时,其结构外围水平投影面积可不计入建筑密度。
(3) 地下车库的引道,其无上盖部分不计入建筑密度。
3. 建筑高度的计算
(1) 本规则仅适用于确定建筑间距、退让用地红线和后退道路时的建筑高度计算。涉及消防或其他方面内容,有相应计算要求的应按相关规定执行。其他规定对建筑高度有限制的(如机场、气象台、微波通道、安全保密、视线通廊和在历史文物保护地段、星湖风景区及其周边规划控制地带内等),按建筑物的最高点计算。
(2) 建筑高度按下列规定计算
1 平屋面建筑:挑檐屋面的建筑,其建筑高度为自室外规划地坪计算至檐口顶加上檐口挑出宽度;带女儿墙屋面的建筑,其建筑高度为自室外规划地坪计算至女儿墙顶。如附图1所示。
2 坡屋面建筑:屋面坡度小于或等于45度的建筑,其建筑高度为自室外规划地坪计算至檐口顶加上檐口挑出宽度;屋面坡度大于45度的建筑,其建筑高度为室外规划地坪计算至坡顶高度一半处高如附图1所示。
附图1:平屋面及坡屋面建筑高度

3)在以下两种情形,水箱、楼梯间、电梯间、机械房等突出屋面的附属建筑的高度应计入建筑高度:
① 附属建筑的单边边长大于对应主体建筑边长的1/2;
②两个以上附属建筑同一单边累加边长大于对应主体建筑边长1/2,且水平投影面积之和超过屋面水平投影面积1/4。
5)相临两幢建筑室外自然地坪存在高差的,应按附图2所示,确定建筑高度。
6)在同一用地单位的建设用地内,如两幢建筑物首层均为架空层,南向(或东向)建筑物的建筑高度可自北面(或西面)建筑物架空层的楼面标高起计(参见附图3)。
附图2:坡地建筑的建筑高度确定

附图3:底层架空建筑的建筑高度确定

4. 绿地率及绿地面积计算
(1)居住小区内计入绿地率的绿地面积包括宅旁绿地、道路绿地、组团绿地及其它绿地。
(2)宅旁(宅间)绿地面积计算的起止界应符合本规定附图4的规定,绿地边界对宅间路、组团路和小区路算到路边,当道路设有人行道时算到人行道边,沿
小区主道、城市道路则算到红线;距房屋墙脚1.5米;对其它围墙、院墙算到墙脚。
(3)道路绿地面积计算,以道路红线内规划的绿地面积为准进行计算。对仅种植乔木的行道树绿带,宽度按1.5米计;对乔木下成带状、配置地被植物,且
宽度大于1.5米的行道树绿带,按实际宽度计。
(4)院落式组团绿地面积计算起止界应符合本规定附图4的规定,绿地边界距宅间路、组团路和小区路路边1米;当小区路有人行道时,算到人行道边;临城市道路、小区主道时算到道路红线;距房屋墙脚1.5米。
(5)开敞型院落组团绿地,至少有一个面面向小区路或向建筑控制线宽度不小于10米的组团级主路开敞,并向其开设绿地的主要出入口和满足本规定附图4的规定。
(6)其它块状、带状公共绿地面积计算的起止界同院落式组团绿地。沿小区主道、城市道路的公共绿地算到红线。
附图4:宅旁绿地面积计算
附则三:图示
图示1:建筑间距






图示2:建筑朝向与夹角图示


图示3:建筑间距控制图示

图示4:建筑垂直时的间距控制图示

建筑相互垂直时(即主间距与侧向相交时),取平均值;建筑南北向布局且南侧建筑边长大于15米或北侧建筑大于15米且有开窗时,按主间距计算。
图示5:视距三角形计算

注:LA LB 为实际计算的长度
图示6:地块机动车出入口与交叉口距离计算

注:地块机动车出入口距相邻道路交叉口道路红线交叉点距离,应取地块机动车出入口近交叉口缘石线与交叉口近端停止线之间的距离。