国家金融监督管理总局官网8月18日信息显示,3家银行、2家AMC以及一名银行高管被处以行政处罚,涉及金融机构具体为民生银行、农业银行、广发银行、中国华融资产管理股份有限公司、中国东方资产管理股份有限公司。
据统计,此次被罚没的金额合计1.35亿元。今日,民生银行、农业银行、中国华融就处罚事项进行了回应。
中国民生银行被罚4780万元
处罚信息显示,民生银行被处以罚款合计4780万元。其中,总行4430万元,分支机构350万元。
主要违法违规事实如下:
一、规避委托贷款监管,违规利用委托债权投资业务向企业融资
二、违规贷款未整改收回情况下继续违规发放贷款
三、对政府平台公司融资行为监控不力,导致政府债务增加
四、股权质押管理问题未整改
五、审计人员配备不足问题未整改
六、对相关案件未按照有关规定处置
七、未按监管要求将福费廷业务纳入表内核算
八、代销池业务模式整改不到位
九、违规开展综合财富管理代销业务整改不到位
十、个别贷款风险分类结果仍存在偏离,整改不到位
十一、发放违反国家宏观调控政策贷款仍未整改收回
十二、部分正常资产转让问题整改不到位
十三、部分不良资产转让问题整改不到位或未整改
十四、对部分违规问题未进行责任追究或追究不到位

此外,时任民生银行董事会秘书因对民生银行股权质押管理未整改负有责任,被国家金融监管总局警告。

据上海证券报,就此,民生银行回应称,近日该行收到国家金融监督管理总局行政处罚决定书,该项处罚是基于2020年原银保监会对民生银行此前年度业务整改评估检查发现问题所作出的。民生银行高度重视监管意见,已按照监管要求及时开展整改、严肃进行问责,并通过完善整改管理制度、规范整改工作流程、强化整改系统管控等举措,进一步加强长效机制建设。民生银行将坚持依法合规经营,不断提升风险合规管理水平。
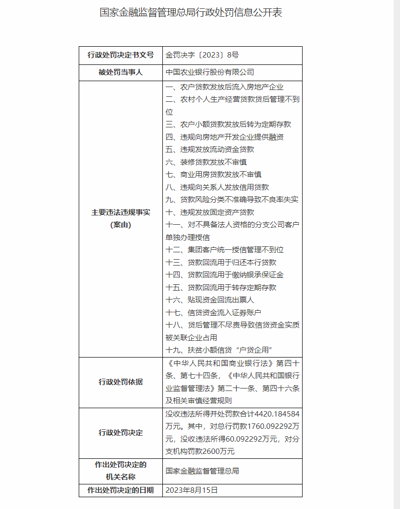
农业银行被罚没4420万余元
处罚信息显示,农业银行合计被罚没4420.184584万元。其中,对总行罚款1760.092292万元,没收违法所得60.092292万元,对分支机构罚款2600万元。

主要违法违规事实如下:
一、农户贷款发放后流入房地产企业
二、农村个人生产经营贷款贷后管理不到位
三、农户小额贷款发放后转为定期存款
四、违规向房地产开发企业提供融资
五、违规发放流动资金贷款
六、装修贷款发放不审慎
七、商业用房贷款发放不审慎
八、违规向关系人发放信用贷款
九、贷款风险分类不准确导致不良率失实
十、违规发放固定资产贷款
十一、对不具备法人资格的分支公司客户单独办理授信
十二、集团客户统一授信管理不到位
十三、贷款回流用于归还本行贷款
十四、贷款回流用于缴纳银承保证金
十五、贷款回流用于转存定期存款
十六、贴现资金回流出票人
十七、信贷资金流入证券账户
十八、贷后管理不尽责导致信贷资金实质被关联企业占用
十九、扶贫小额信贷“户贷企用”
据上海证券报,对此,农业银行回应称,该行已于检查当年立查立改,将绝大部分问题整改到位,同时着力加强对问题根源的整改,有关系统性整改事项目前也已全部整改完毕。
农业银行表示,此次受到处罚的违规问题为原银保监会2019年检查中发现,农业银行将认真汲取教训,严格落实监管要求,秉承依法合规经营理念,全力加强合规文化建设,坚持从严治行,不断强化对各级单位经营行为的管理,持续提升高质量发展水平。
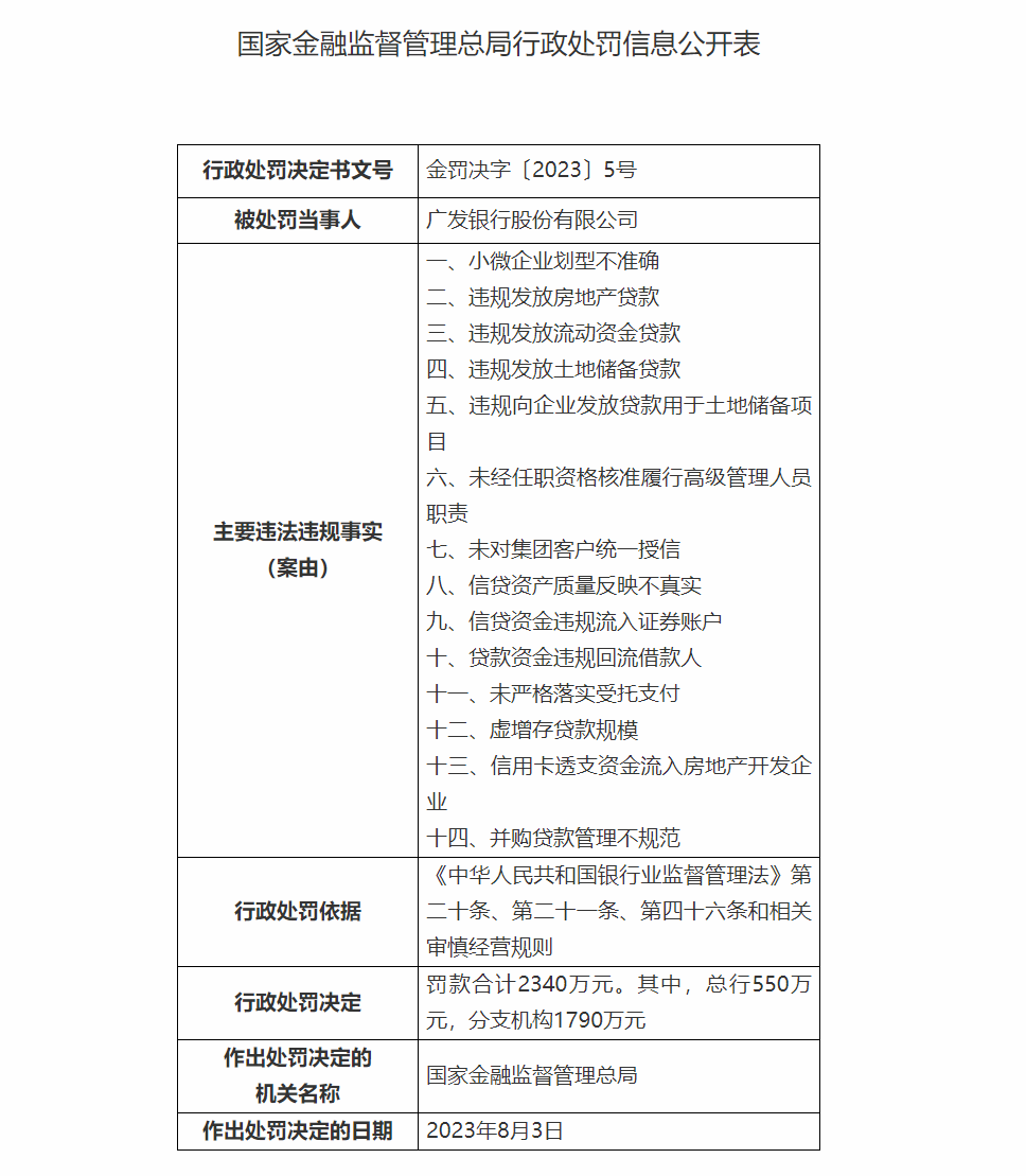
广发银行被罚2340万元
广发银行被罚款合计2340万元。其中,总行550万元,分支机构1790万元。
主要违法违规事实为:
一、小微企业划型不准确
二、违规发放房地产贷款
三、违规发放流动资金贷款
四、违规发放土地储备贷款
五、违规向企业发放贷款用于土地储备项目
六、未经任职资格核准履行高级管理人员职责
七、未对集团客户统一授信
八、信贷资产质量反映不真实
九、信贷资金违规流入证券账户
十、贷款资金违规回流借款人
十一、未严格落实受托支付
十二、虚增存贷款规模
十三、信用卡透支资金流入房地产开发企业
十四、并购贷款管理不规范

中国华融、中国东方被罚
此外,两家全国性AMC——中国华融、中国东方分别被罚没1423.8253万元、530万元。


中国东方被处以罚款530万元,其中,总行430万元,分支机构100万元。主要涉及三项违法违规事实:一是以收购不良债权为名向企业提供融资;二是非洁净收购不良债权;三是违规通过集团内协同业务规避集中度监管。
中国华融因违规投资非公开发行股票,被处以罚款711.91265万元,没收违法所得711.91265万元,罚没合计1423.8253万元。
据上海证券报,中国华融回应称,华融公司高度重视,坚决按照监管要求,针对此次处罚所涉及的问题认真反思、切实整改,并以此为契机进一步加强公司内部管理和合规经营,为高质量发展夯实基础。中国华融积极落实监管要求,多措并举筑牢内控合规防线,不断完善内控合规体系,持续强化制度执行,全面培育合规文化,为持续稳健经营提供了有力保障。
中国华融表示,目前,公司经营基本面保持稳定,转型发展稳步推进,主业地位有效巩固,内生风险逐步缓释,业务布局持续优化,内控治理能力不断增强,发展韧性更加牢固。下一步,华融公司将继续坚持“回归本源、聚焦主业”,聚焦国家重大战略决策,围绕国家“十四五”规划和产业结构调整方向,充分发挥国家赋予的逆周期工具和金融救助功能,为服务实体经济高质量发展积极贡献华融力量。
每日经济新闻综合自国家金融监督管理总局官网、上海证券报