串通招投标?法律红线碰不得!

文章正文
发布时间:2024-12-15 03:23

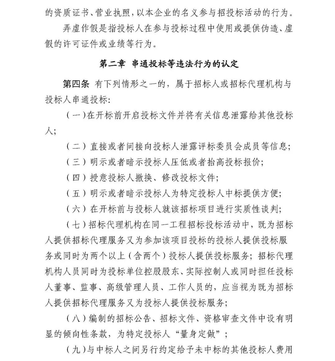
青海省住房和城乡建设厅、青海省公安厅和青海省政务服务监督管理局近日联合印发《青海省房屋建筑和市政基础设施工程串通投标等违法行为认定处理办法》,明确了37中串通投标的具体行为。

其中,六种情形属于投标人相互串通投标:

1.投标人之间协商投标报价等投标文件的实质性内容;

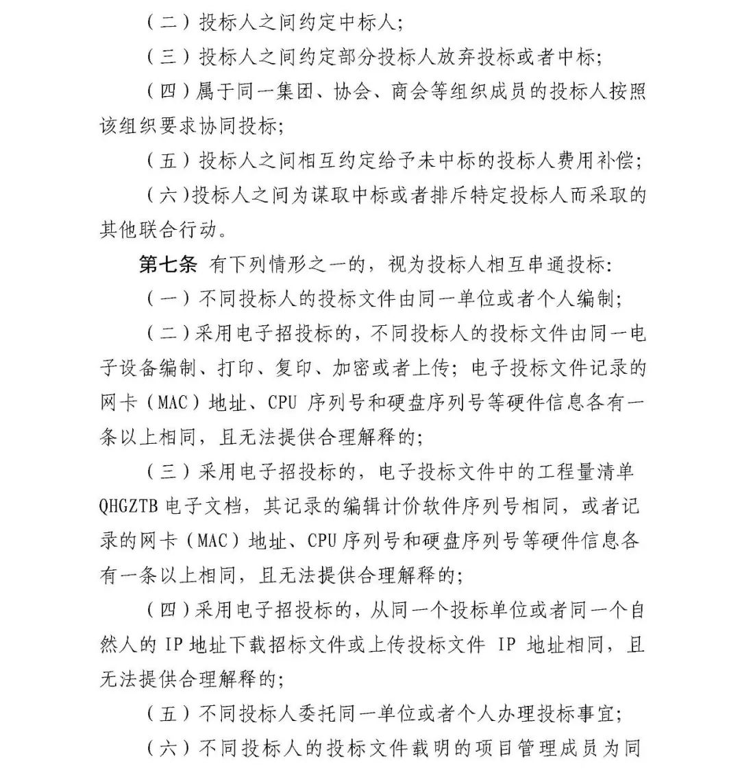
2.投标人之间约定中标人;

3.投标人之间约定部分投标人放弃投标或者中标;

4.属于同一集团、协会、商会等组织成员的投标人按照该组织要求协同投标;

5.投标人之间相互约定给予未中标的投标人费用补偿;

6.投标人之间为谋取中标或者排斥特定投标人而采取的其他联合行动。

十二种情形视为投标人相互串通投标:

1.不同投标人的投标文件由同一单位或者个人编制;

2.采用电子招投标的,不同投标人的投标文件由同一电子设备编制、打印、复印、加密或者上传;电子投标文件记录的网卡(MAC)地址、CPU 序列号和硬盘序列号等硬件信息各有一条以上相同,且无法提供合理解释的;

3.采用电子招投标的,电子投标文件中的工程量清单QHGZTB 电子文档,其记录的编辑计价软件序列号相同,或者记录的网卡(MAC)地址、CPU 序列号和硬盘序列号等硬件信息各有一条以上相同,且无法提供合理解释的;

4.采用电子招投标的,从同一个投标单位或者同一个自然人的 IP 地址下载招标文件或上传投标文件IP 地址相同,且无法提供合理解释的;

5.不同投标人委托同一单位或者个人办理投标事宜;

6.不同投标人的投标文件载明的项目管理成员为同一人;

7.不同投标人的投标文件异常一致或者投标报价呈规律性差异,不同投标人的投标总报价相近且各分项报价、综合单价混乱、不能相互对应、乱调乱压或乱抬报价,且无法提供合理解释或者不能提供计算依据和报价依据;

8.不同投标人的投标文件(包括电子资料)相互混装;

9.不同投标人的投标文件的实质性内容存在两处以上错、漏,且错、漏内容一致;

10.不同投标人的投标保证金从同一单位或者个人的账户转出;

11.中标公示的第一中标候选人或收到中标通知书的中标人与其他中标候选人之间相互协商后,无正当理由放弃中标或不按规定与招标人签定合同;

12.法律法规规定的其他串通投标行为。

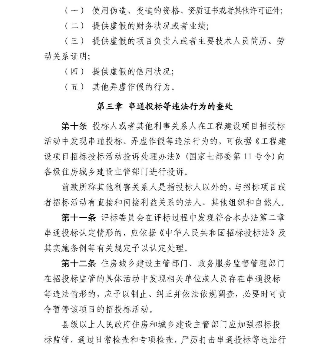
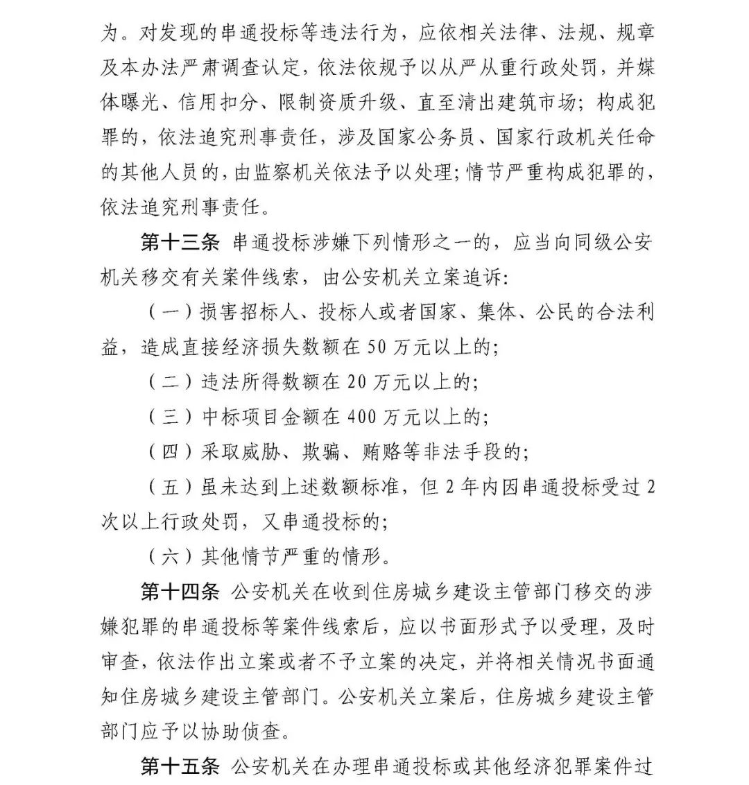
串通投标涉嫌6种情形之一的,应当向同级公安机关移交有关案件线索,由公安机关立案追诉:

1.损害招标人、投标人或者国家、集体、公民的合法利益,造成直接经济损失数额在50万元以上的;

2.违法所得数额在20万元以上的;

3.中标项目金额在400万元以上的;

4.采取威胁、欺骗、贿赂等非法手段的;

5.虽未达到上述数额标准,但2年内因串通投标受过2次以上行政处罚,又串通投标的;

6.其他情节严重的情形。

(《最高人民检察院、公安部关于公安机关管辖的刑事案件立案追诉标准的规定(二)》第68条)

以下为全文——

原标题:《串通招投标?法律红线碰不得!》