转自民法,社会生活的记载与表达。民法典,“社会生活的百科全书”,也是市场经济的基本法。民法典每一条都与你我息息相关!!!
十三届全国人大三次会议召开在即,民法典草案即将提请全国人代会审议,中国民法典呼之欲出。我国的民法制度也将迎来民法典时代。
一部民法典,提升一个国家的治理水平。中国民法典——中国特色社会主义法律体系这座“大厦”的重要支柱,必将为法治中国建设筑牢根基,为实现“两个一百年”奋斗目标提供坚强法治保障。
时光回溯到2014年10月,编纂民法典——党的十八届四中全会决定提出了这一重大立法任务。
我国民法典编纂采取“两步走”:第一步出台民法总则;第二步编纂民法典各分编,并将修改完善的各分编草案同民法总则合并为完整的民法典草案,由全国人大常委会提请全国人民代表大会审议。
保障人民权益、增进民生福祉,民法典的编纂对于推进全面依法治国意义重大。具有纲领性作用的民法总则,规定民事活动必须遵循的基本原则和一般性规定,统领各分编,因此广受关注。2016年6月,民法总则草案首次提请全国人大常委会审议,标志着民法典编纂工作正式进入立法程序。
2017年3月,民法典编纂完成了关键的“第一步”。作为中国民法典开篇之作的民法总则,获十二届全国人大五次会议表决通过。
2018年8月,民法典编纂迈出“第二步”,各分编草案首次提请十三届全国人大常委会第五次会议审议,其中包括6编,即物权编、合同编、人格权编、婚姻家庭编、继承编、侵权责任编,共1034条。
此后,2018年12月、2019年4月、2019年6月、2019年8月、2019年10月,十三届全国人大常委会第七次、第十次、第十一次、第十二次、第十四次会议对各分编草案进行了拆分审议。
2019年12月23日,“完整版”中国民法典草案首次亮相。十三届全国人大常委会第十五次会议现场,一本本《中华人民共和国民法典(草案)》摆放在与会人员面前。
7编加附则、84章、1260个条文……民法典各分编草案与2017年制定的民法总则终于“合体”面世。编、分编、章、节……厚重的草案文本中,体例结构的“大树”枝繁叶茂。
从合同签订、公司设立,到缴纳物业费、处理离婚纠纷……几乎所有的民事活动都要能够在民法典中找到依据。
“公开征求意见期间,民法典草案共收到13718位网民提出的114574条意见。”2020年4月22日,全国人大常委会法工委发言人岳仲明透露的数字,可见民法典立法的参与之广。
2019年12月28日,第十三届全国人大常委会第十五次会议决定将已经全国人大常委会会议审议的民法典草案提请即将召开的十三届全国人大三次会议审议。
以下是《民法典(草案)》完整版本!↓↓↓

















































































































































































































































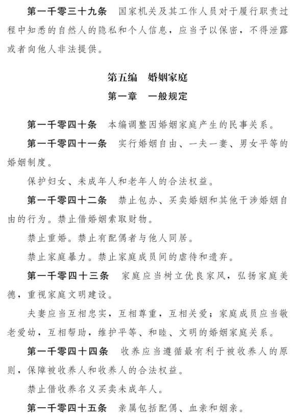
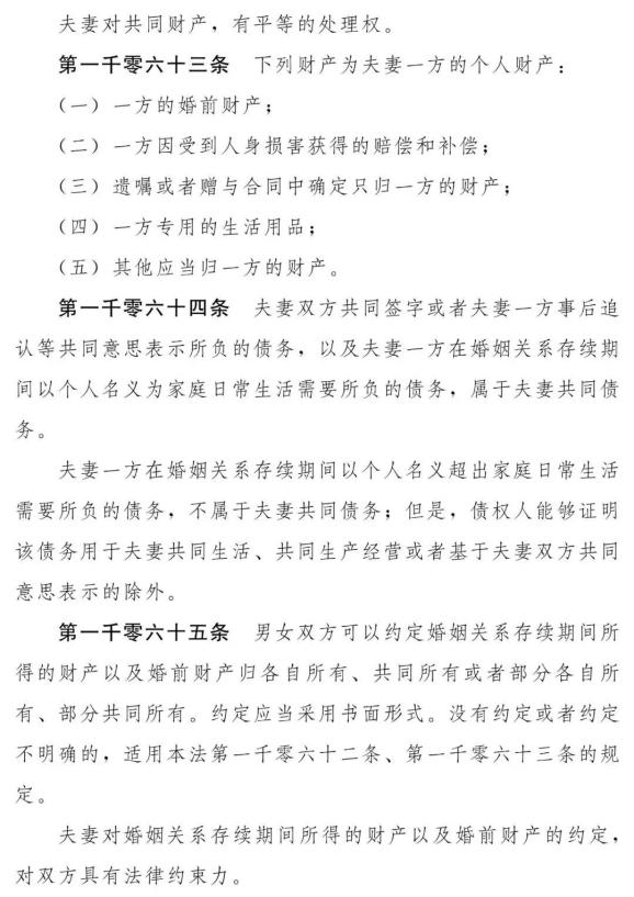
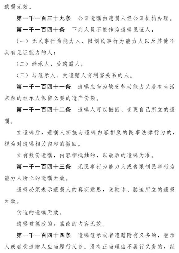
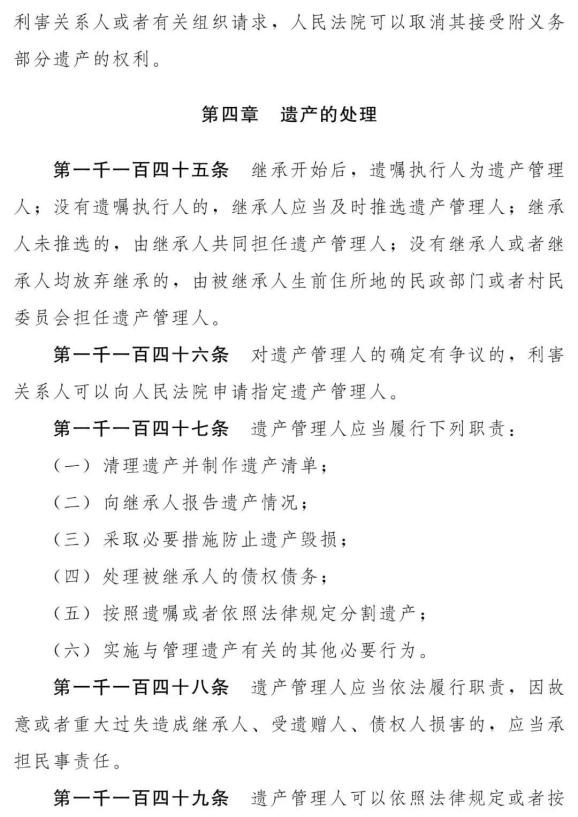
原标题:《《民法典(草案)》全文发布,内容共1260条(附全文)》