2018年工商部门实施行政强制措施的注意事项-word范文 (3页)

2018年工商部门实施行政强制措施的注意事项-word范文本文部分内容来自网络,本司不为其真实性负责,如有异议或侵权请及时联系,本司将予以删除!== 本文为word格式,下载后可随意编辑修改! ==工商部门实施行政强制措施的注意事项行政强制措施作为工商部门查处经济违法违章行为的一个有力法律武器,目前被基层执法人员广泛运用。
工商行政强制措施的种类主要有_种:扣押、查封、责令暂停销售、责令暂停有关经营活动。
执法人员在具体实施时需要注意把握以下_个问题:一、从我国现行有效的法律规范看,一般情况下由法律、行政法规和地方性法规设定行政强制措施。
《中华人民共和国行政强制法(三审草案)》也规定法律、行政法规和地方性法规才有权设定行政强制措施。
二、先行登记保存证据、暂扣许可证或者执照均不属于行政强制措施。
首先,在《工商行政管理机关行政处罚程序规定》中,第三十二条至第三十四条专门针对先行登记保存证据措施,第三十五条至第四十条专门针对扣押、查封措施,从中可以看出先行登记保存证据与行政强制措施存在区别。
且工商总局法规司编著的《工商行政管理机关行政处罚文书使用手册》(____年版)第__页也提出:“在使用《实施行政强制措施通知书》时不要与《先行登记保存证据通知书》相混淆。
先行登记保存证据是根据《中华人民共和国行政处罚法》第三十七条第二款所采取的证据保存措施,一般不视为行政强制措施,而行政强制措施必须有其他法律法规的明确规定才能实施。
”其次,《行政处罚法》第八条规定:“行政处罚的种类:……(五)暂扣或者吊销许可证、暂扣或者吊销执照;……”因此,暂扣许可证或者执照也不属于行政强制措施,而是行政处罚的一个罚种。
三、责令暂停销售不等同于责令停止销售,责令暂停有关经营活动不等同于责令停止有关经营活动。
《工商行政管理机关行政处罚文书使用手册》第__页指出:“《国务院关于加强食品等产品安全监督管理的特别规定》第五条、第九条中的‘责令停止销售’是否属于行政强制措施尚有争议,因而不宜使用《实施行政强制措施通知书》。
市场监督管理部门行政强制措施内容及依据

18
标准化
对进口不符合强制性标准的产品进行封存
《中华人民共和国标准化法实施条例》第三十三条 生产不符合强制性标准的产品的,应当责令其停止生产,并没收产品,监督销毁或作必要技术处理;处以该批产品货值金额百分之二十至百分之五十的罚款;对有关责任者处以五千元以下罚款。
销售不符合强制性标准的商品的,应当责令其停止销售,并限期追回已售出的商品,监督销毁或作必要技术处理;没收违法所得;处以该批商品货值金额百分之十至百分之二十的罚款;对有关责任者处以五千元以下罚款。
(四)使用检测等技术手段取得所需的证据材料;
(五)县级以上质量技术监督部门,有权对有根据认为不符合保障人体健康和人身、财产安全的国家标准、行业标准的计量器具或者有其他严重质量问题的计量器具,依法予以查封或者扣押;
(六)在证据可能灭失或者以后难以取得的情况下,经质量技术监督部门负责人批准,可以先行登记保存,并应当在七日内及时作出处理,在此期间,当事人或者有关人员不得销毁或者转移证据。
(二)根据举报或者取得的涉嫌违法证据,查阅、复制特种设备生产、经营、使用单位和检验、检测机构的有关合同、发票、账簿以及其他有关资料;
(三)对有证据表明不符合安全技术规范要求或者存在严重事故隐患的特种设备实施查封、扣押;
(四)对流入市场的达到报废条件或者已经报废的特种设备实施查封、扣押;
(五)对违反本法规定的行为作出行政处罚决定。
药品监督管理部门、卫生主管部门发现生产、经营企业和使用单位的麻醉药品和精神药品管理存在安全隐患时,应当责令其立即排除或者限期排除;对有证据证明可能流入非法渠道的,应当及时采取查封、扣押的行政强制措施,在7日内作出行政处理决定,并通报同级公安机关。
药品监督管理部门发现取得印鉴卡的医疗机构未依照规定购买麻醉药品和第一类精神药品时,应当及时通报同级卫生主管部门。接到通报的卫生主管部门应当立即调查处理。必要时,药品监督管理部门可以责令定点批发企业中止向该医疗机构销售麻醉药品和第一类精神药品。
工商实施行政强制措施的法律条文

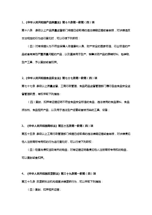
1、《中华人民共和国产品质量法》第十八条第一款第(四)项第十八条县级以上产品质量监督部门根据已经取得的违法嫌疑证据或者举报,对涉嫌违反本法规定的行为进行查处时,可以行使下列职权:(四)对有根据认为不符合保障人体健康和人身、财产安全的国家标准、行业标准的产品或者有其他严重质量问题的产品,以及直接用于生产、销售该项产品的原辅材料、包装物、生产工具,予以查封或者扣押。
2、《中华人民共和国食品安全法》第七十七条第一款第(四)项第七十七条县级以上质量监督、工商行政管理、食品药品监督管理部门履行各自食品安全监督管理职责,有权采取下列措施:(四)查封、扣押有证据证明不符合食品安全标准的食品,违法使用的食品原料、食品添加剂、食品相关产品,以及用于违法生产经营或者被污染的工具、设备;3、《中华人民共和国商标法》第五十五条第一款第(四)项第五十五条县级以上工商行政管理部门根据已经取得的违法嫌疑证据或者举报,对涉嫌侵犯他人注册商标专用权的行为进行查处时,可以行使下列职权:(四)检查与侵权活动有关的物品;对有证据证明是侵犯他人注册商标专用权的物品,可以查封或者扣押。
4、《中华人民共和国反垄断法》第三十九条第一款第(四)项第三十九条反垄断执法机构调查涉嫌垄断行为,可以采取下列措施:(四)查封、扣押相关证据;5、《无照经营查处取缔办法》第九条第(四)项和第(五)项第九条县级以上工商行政管理部门对涉嫌无照经营行为进行查处取缔时,可以行使下列职权:(四)查阅、复制、查封、扣押与无照经营行为有关的合同、票据、账簿以及其他资料;(五)查封、扣押专门用于从事无照经营活动的工具、设备、原材料、产品(商品)等财物;6、《危险化学品安全管理条例》第七条第一款第(四)项第七条负有危险化学品安全监督管理职责的部门依法进行监督检查,可以采取下列措施:(四)经本部门主要负责人批准,查封违法生产、储存、使用、经营危险化学品的场所,扣押违法生产、储存、使用、经营、运输的危险化学品以及用于违法生产、使用、运输危险化学品的原材料、设备、运输工具;7、《军服管理条例》第十二条第二款第十二条违反本条例规定,有下列情形之一的,由工商行政管理部门没收违法物品和违法所得,处1万元以上10万元以下的罚款;违法经营数额巨大的,吊销营业执照;构成犯罪的,依法追究刑事责任:(一)非法生产军服、军服专用材料的;(二)买卖军服、军服专用材料的;(三)生产、销售军服仿制品的。
强制措施法律依据67404

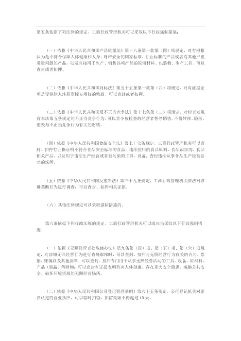
第五条依据下列法律的规定,工商行政管理机关可以采取以下行政强制措施:(一)依据《中华人民共和国产品质量法》第十八条第一款第(四)项规定,对有根据认为是不符合保障人体健康和人身、财产安全的国家标准、行业标准的产品或者有其他严重质量问题的产品,以及直接用于生产、销售该项产品的原辅材料、包装物、生产工具,可以查封或者扣押。
(二)依据《中华人民共和国商标法》第五十五条第一款第(四)项规定,对有证据证明是侵犯他人注册商标专用权的物品,可以查封或者扣押。
(三)依据《中华人民共和国反不正当竞争法》第十七条第(三)项规定,对检查发现有本法第五条规定的不正当竞争行为,可以责令被检查的经营者暂停销售,不得转移、隐匿、销毁与不正当竞争行为有关的财物。
(四)依据《中华人民共和国食品安全法》第七十七条规定,工商行政管理机关可以查封、扣押有证据证明不符合食品安全标准的食品,违法使用的食品原料、食品添加剂、食品相关产品,以及用于违法生产经营或者被污染的工具、设备;查封违法从事食品生产经营活动的场所。
(五)依据《中华人民共和国反垄断法》第三十九条规定,工商行政管理机关依法对涉嫌垄断行为进行调查,可以查封、扣押相关证据。
(六)其他法律规定可以采取强制措施的。
第六条依据下列行政法规的规定,工商行政管理机关可以或应当采取以下行政强制措施:(一)依据《无照经营查处取缔办法》第九条第(四)项、第(五)项、第(六)项规定,对涉嫌无照经营行为进行查处取缔时,可以查封、扣押与无照经营行为有关的合同、票据、账簿以及其他资料;可以查封、扣押专门用于从事无照经营活动的工具、设备、原材料、产品(商品)等财物;可以查封有证据表明危害人体健康、存在重大安全隐患、威胁公共安全、破坏环境资源的无照经营场所。
(二)依据《中华人民共和国公司登记管理条例》第六十五条规定,公司登记机关对需要认定的营业执照,可以临时扣留,扣留期限不得超过10天。
(三)依据《互联网上网服务营业场所管理条例》第二十七条规定,对擅自设立互联网上网服务营业场所,或者擅自从事互联网上网服务经营活动的,可以查封其从事违法经营活动的场所,扣押从事违法经营活动的专用工具、设备。
{合同法律法规}工商机关行政强制措施法律依据汇总.

{合同法律法规}工商机关行政强制措施法律依据汇总工商机关行政强制措施法律依据汇总•更多▼编辑一、《中华人民共和国行政处罚法》————证据先行登记保存二、《中华人民共和国商标法》————查封、扣押侵权物品第五十五条第一款第(四)项:县级以上工商行政管理部门根据已经取得的违法嫌疑证据或者举报,对涉嫌侵犯他人注册商标专用权的行为进行查处时,可以行使下列职权:(四)检查与侵权活动有关的物品;对有证据证明是侵犯他人注册商标专用权的物品,可以查封或者扣押。
三、《中华人民共和国商标法实施条例》————收缴、销毁难以分离的侵权物品第四十四条:“违反商标法第四十条第二款规定的,由工商行政管理部门责令限期改正;逾期不改正的,收缴其商标标识;商标标识与商品难以分离的,一并收缴、销毁。
”第四十五条:“使用商标违反商标法第十三条规定的,有关当事人可以请求工商行政管理部门禁止使用。
当事人提出申请时,应当提交其商标构成驰名商标的证据材料。
经商标局依照商标法第十四条的规定认定为驰名商标的,由工商行政管理部门责令侵权人停止违反商标法第十三条规定使用该驰名商标的行为,收缴、销毁其商标标识;商标标识与商品难以分离的,一并收缴、销毁。
”四、《世界博览会标志保护条例》————查封、扣押侵权物品第十条:“工商行政管理部门根据已经取得的违法嫌疑证据或者举报查处涉嫌侵犯世界博览会标志专有权的行为时,可以行使下列职权:(四)检查与侵权活动有关的物品;对有证据证明侵犯世界博览会标志专有权的物品,予以查封或者扣押。
五、《奥林匹克标志保护条例》————查封、扣押侵权物品(四)检查与侵权活动有关的物品;对有证据证明是侵犯奥林匹克标志专有权的物品,予以查封或者扣押。
六、《中华人民共和国产品质量法》————查封、扣押有严重质量问题的产品及原材料、包装物、工具第十八条第一款第(四)项、第二款:县级以上产品质量监督部门根据已经取得的违法嫌疑证据或者举报,对涉嫌违反本法规定的行为进行查处时,可以行使下列职权:(四)对有根据认为不符合保障人体健康和人身、财产安全的国家标准、行业标准的产品或者有其他严重质量问题的产品,以及直接用于生产、销售该项产品的原辅材料、包装物、生产工具,予以查封或者扣押。
行政强制措施的法律依据

行政强制措施的法律依据
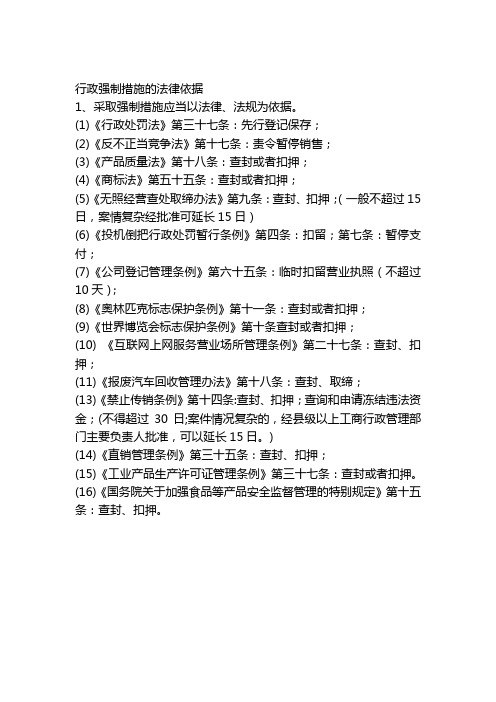
1、采取强制措施应当以法律、法规为依据。
(1)《行政处罚法》第三十七条:先行登记保存;
(2)《反不正当竞争法》第十七条:责令暂停销售;
(3)《产品质量法》第十八条:查封或者扣押;
(4)《商标法》第五十五条:查封或者扣押;
(5)《无照经营查处取缔办法》第九条:查封、扣押;(一般不超过15日,案情复杂经批准可延长15日)
(6)《投机倒把行政处罚暂行条例》第四条:扣留;第七条:暂停支付;
(7)《公司登记管理条例》第六十五条:临时扣留营业执照(不超过10天);
(8)《奥林匹克标志保护条例》第十一条:查封或者扣押;
(9)《世界博览会标志保护条例》第十条查封或者扣押;
(10) 《互联网上网服务营业场所管理条例》第二十七条:查封、扣押;
(11)《报废汽车回收管理办法》第十八条:查封、取缔;
(13)《禁止传销条例》第十四条:查封、扣押;查询和申请冻结违法资金;(不得超过30日;案件情况复杂的,经县级以上工商行政管理部门主要负责人批准,可以延长15日。
)
(14)《直销管理条例》第三十五条:查封、扣押;
(15)《工业产品生产许可证管理条例》第三十七条:查封或者扣押。
(16)《国务院关于加强食品等产品安全监督管理的特别规定》第十五条:查封、扣押。
工商部门行政强制措施现行有效法律依据

制定机关
国家工商行政管理总局
实施日期
2007年9月1日
主要内容
明确了工商部门在行政处罚案件中举行听证会的相关程序和要求, 保障了当事人在行政处罚案件中的合法权利。
《工商行政管理机关行政执法公示实施办法》
制定机关
国家工商行政管理总局
实施日期
2017年1月1日
主要内容
规范了工商部门在行政执法过程中进行公示的程序和要求,增强了行 政执法的透明度和公正性,有利于提高行政效率和服务质量。
《工商总局关于贯彻落实〈国务院办公厅关于加强互联网 领域侵权假冒行为治理的意见〉的通知》
总结词
该通知是工商总局对《国务院办公厅关 于加强互联网领域侵权假冒行为治理的 意见》的贯彻落实,提出了具体的实施 方案和措施。
VS
详细描述
该通知要求各级工商部门加强对互联网平 台的监管,加大对侵权假冒行为的打击力 度,并采取有效的行政强制措施。同时, 通知还提出了一些具体的实施方案和措施 ,如建立互联网平台信用评价体系、加强 对电商平台的日常监管等。
05
其他相关文件
《国务院办公厅关于加强互联网领域侵权假冒行为治理的 意见》
总结词
该文件旨在加强互联网领域侵权假冒行为的治理,提出了许多与工商部门行政强制措施相关的规定和 要求。
详细描述
该文件强调了工商部门在互联网领域侵权假冒行为治理中的重要作用,要求工商部门加强对互联网平 台的监管,加强对侵权假冒行为的打击力度,并采取有效的行政强制措施。同时,文件还提出了一些 具体的措施,如建立互联网平台信用体系、加强对电商平台的监管等。
内容概述:《规定》对 工商部门行政处罚的程 序进行了详细规定,包 括案件来源、立案标准 、调查取证、听证程序 、行政强制措施、处罚 决定等。
中华人民共和国行政强制执行法

行政强制执行法行政强制执行法第一章总则第一条目的和基本原则为了保护公民、法人和其他组织的合法权益,维护社会公共利益,加强和改进行政强制执行工作,根据宪法和有关法律,制定本法。
第二条适用范围本法适用于境内行政机关和行政机关的工作人员强制执行行政行为的活动。
第二章行政强制执行的程序第三条强制执行措施的种类行政强制执行措施包括警告、罚款、没收违法所得和违法财物、查封、扣押、暂扣、拆除、封锁、停产停业、责令改正、驱逐、限制出境、划拨、冻结等。
第四条行政强制执行的条件行政强制执行应当符合法定条件,必须是法定的、事先通知的、证据确凿的。
第五条行政强制执行权利的限制行政强制执行不得违背法律、法规和行政规章的规定,不得滥用职权,不得损害公民、法人和其他组织的合法权益。
第三章行政强制执行程序的保障第六条行政强制执行的正当性行政强制执行应当依法进行,尊重和保障当事人的合法权益,确保法律实施的公正性和合理性。
第七条行政强制执行的公开透明行政强制执行应当公开透明,及时向当事人公开执行工作的进展和结果,接受社会和舆论监督。
第八条行政强制执行中的听证程序行政强制执行涉及严重侵犯当事人合法权益、公共利益冲突较大或者需要调查核实的情况,应当依法进行听证程序。
第四章行政强制执行的救济程序第九条行政强制执行的救济方式当事人认为行政强制执行违法或者滥用职权的,可以提起行政复议、行政诉讼等救济方式,依法维护自己的合法权益。
第十条救济程序的合理性行政强制执行的救济程序应当合理便捷,保证当事人合法权益的及时得到保护。
第十一条救济机构的职责行政强制执行救济机构应当履行依法处理行政强制执行案件的职责,维护当事人合法权益。
第五章行政强制执行的监督和责任追究第十二条监督机构的职责行政强制执行监督机构应当加强对行政强制执行活动的监督,维护行政强制执行的规范和有效。
第十三条行政强制执行的违法行为责任追究行政强制执行违法行为应当依法追究责任,对违法行为人给予相应的处罚,恢复当事人的合法权益。
国家工商行政管理总局关于按照《中华人民共和国行政强制法》修改

国家工商行政管理总局关于按照《中华人民共和国行政强制
法》修改有关规章的决定
【法规类别】工商管理综合规定
【发文字号】中华人民共和国国家工商行政管理总局令第58号
【部分失效依据】市场监督管理行政处罚程序暂行规定
【发布部门】国家工商行政管理总局
【发布日期】2011.12.12
【实施日期】2012.01.01
【时效性】现行有效
【效力级别】部门规章
中华人民共和国国家工商行政管理总局令
(第58号)
《国家工商行政管理总局关于按照〈中华人民共和国行政强制法〉修改有关规章的决定》已经中华人民共和国国家工商行政管理总局局务会审议通过,现予公布,自2012年1月1日起施行。
局长周伯华
二○一一年十二月十二日国家工商行政管理总局关于按照《中华人民共和国行政强制法》修改有关规章的决定
为贯彻实施《中华人民共和国行政强制法》,根据《国务院关于贯彻实施〈中华人民共和国行政强制法〉的通知》(国发〔2011〕25号)的要求,对国家工商行政管理总局制定和发布的《广告管理条例施行细则》等5部规章中不符合《中华人民共和国行政强制法》规定的有关内容进行如下修改,自2012年1月1日起施行。
一、广告管理条例施行细则
删去第二十六条中的“逾期不拆除的,强制拆除,其费用由设置、张贴者承担。
”。
浅议工商机关实施行政强制措施的法律依据及应注意的几个问题

浅议工商机关实施行政强制措施的法律依据及应注意
的几个问题
文秘浅议工商机关实施行政强制措施的法律依据及应注意的几个问题
行政强制措施是行政执法机关为保证具体行政行为的顺利进行而采取的一种保证措施,现行的法律法规授权工商行政管理机关在查办经济违章违法案件中可采取的强制措施较为复杂,且大部分分散于各专门法律法规中,在实际办案中因引用的法律法规不同,使用的强制措施的名称不同,针对的对象不同,采取强制措施的方式也不尽相同。
从文字表述上可分为先行登记保存、扣押、扣留、封存、查封、责令暂停销售等。
从适用对象上看,包括与违法行为有关的财物,合同,发票、账册、单据、证照及经营场所等。
下面就有关适用行政强制措施的法律依据及应注意的问题谈一下自己的简单看法,仅供各位参考。
一、实施行政强制措施的法律依据1、先行登记保存。
先行登记保存是《行政处罚法》中规定的一项重要的制度,是办案人员在调查取证过程中所采取的一项有效的执法手段。
从严格意义上讲先行登记保存只是取证措施,并非强制措施,但因其也具有扣留封存的性质,因此本文将其归入行政强制措施之列。
其法律依据有:(1)《行政处罚法》第三十七条第二款“行政机关在收集证据时,可以采取抽样取证的方法,在证据可能灭失或者以后难以取得的情况下,经行政机关负责人批准,可以先行登记保存,并应当在7 日内及时做出处理决定,在此期间当事人或有关人员不得销毁或者转移证据。
(2)《工商行政管理机关行政处罚程序暂行规定》第二十三条:办案机关查处违法行为过程中,在证据可能灭失或者以后难以取得的情况下,可以采取先行登记保存措施。
2、扣留(扣押)封存财务。
扣留。
湖北省工商行政管理局关于贯彻实施《中华人民共和国行政强制法》的通知

湖北省工商行政管理局关于贯彻实施《中华人民共和国行政强制法》的通知文章属性•【制定机关】湖北省工商行政管理局•【公布日期】2011.10.24•【字号】鄂工商法[2011]246号•【施行日期】2011.10.24•【效力等级】地方规范性文件•【时效性】现行有效•【主题分类】法制工作正文湖北省工商行政管理局关于贯彻实施《中华人民共和国行政强制法》的通知(鄂工商法〔2011〕246号)各市、州、县工商局,省局机关各处室(分局、队)、局属各单位:《中华人民共和国行政强制法》(以下简称“《行政强制法》”)已于2011年6月30日经十一届全国人大常委会第二十一次会议通过,将自2012年1月1日起施行。
这是建设社会主义法治国家和法治政府的一件大事。
为做好《行政强制法》的贯彻实施工作,根据《国家工商总局关于贯彻实施〈中华人民共和国行政强制法〉加快推进法治工商建设的通知》(工商法字〔2011〕190号)、《省人民政府关于贯彻实施〈中华人民共和国行政强制法〉的通知》(鄂政发〔2011〕53号)精神,现就有关事项通知如下:一、充分认识《行政强制法》施行的重要意义《行政强制法》是继行政处罚法、行政复议法、行政许可法等法律出台之后又一部规范政府行为的重要法律,是行政法体系的重要组成部分,与工商行政管理机关关系重大。
现行有效的法律、法规、规章中,作为工商行政管理机关行政执法依据的法律、行政法规、部门规章以及大量的地方性法规、地方政府规章规定工商行政管理机关在调查相关涉嫌违法行为时有权采取查封、扣押等行政强制措施。
工商行政管理机关每年依据这些规定采取行政强制措施的案件数量巨大,行政强制措施不仅影响工商行政管理职能的履行,同时对公民、法人和其他组织的合法权益产生很大影响。
《行政强制法》的实施,对保障和监督全省工商行政管理机关严格依法履行职责,提高行政管理效率,维护公共利益和社会秩序,保护公民、法人和其他组织的合法权益具有重要意义。
工商部门行政强制措施现行有效法律依据五

一、刖言工商行政管理是国家行政管理中的一部分,在市场经济的背景下,工商行政管理的重要性日益凸显。
为了规范市场秩序,打击市场上的违法违规行为,采取行政强制措施是不可避免的。
本文就工商部门行政强制措施的有效法律依据进行讨论。
二、《中华人民共和国行政处罚法》《中华人民共和国行政处罚法》是我国行政处罚制度的基础性法律,也是工商部门行使行政强制措施的重要依据之一。
按照该法的规定,行政处罚必须有法律依据。
工商部门在采取强制措施前,应当查明违法事实,并依法进行立案、取证等程序。
同时,工商部门在采取强制措施时,还需要遵守行政处罚的法定程序,保证实体程序和程序正义。
三、《中华人民共和国消费者权益保护法》《中华人民共和国消费者权益保护法》规定了消费者权益的保护措施,对工商部门采取行政强制措施提供了法律支撑。
该法规定,工商部门有权依法采取行政强制措施,保护消费者权益。
例如,对于不合法的产品或者服务,工商部门可以采取查封、扣押、罚款等措施,保障消费者的权益不受侵犯。
同时,该法还规定了消费者赔偿的具体办法,从制度上对消费者权益的保护提供了有力保障。
四、《中华人民共和国反垄断法》《中华人民共和国反垄断法》是为了维护经济秩序,促进市场公平竞争而制定的专门法律。
工商部门在执行反垄断执法时,可以采用措施包括调查取证、查封、扣押等一系列行政强制措施。
另外,在执行反垄断执法时,工商部门还应当遵循审批程序,确保行政强制措施的合法性。
五、《中华人民共和国价格法》《中华人民共和国价格法》是为了维护市场价格秩序,促进经济有序发展而制定的专门法律。
工商部门在执行价格执法时,可以依法采用行政强制措施。
例如,对价格欺诈、囤积居奇等违法行为采取查封、扣押、罚款等措施,维护市场价格秩序。
同时,该法还规定了价格违法行为的具体处罚措施,对于违法者形成了一定的震慑作用。
六、《中华人民共和国证券法》《中华人民共和国证券法》是为了促进资本市场发展,保护投资者权益而制定的重要法律。
工商行政管理机关实施行政强制措施

工商行政管理机关实施行政强制措施在我国,工商行政管理机关是实施市场监管和经济管理的主要机构之一。
为了维护市场秩序,保障消费者权益,工商行政管理机关在执法过程中可以采取一定的行政强制措施。
本文将对工商行政管理机关实施行政强制措施进行介绍。
行政强制措施的条件工商行政管理机关在实施行政强制措施时必须符合以下条件:1.合法性:工商行政管理机关的工作必须在法定职权范围内进行,对于超出职权范围的行为不能采取行政强制措施。
2.程序性:工商行政管理机关在实施行政强制措施时要求按照规定程序进行,严格依法行政。
3.依据性:工商行政管理机关实施行政强制措施必须有依据,如相关法律规定、行政处罚决定书等。
4.事实性:工商行政管理机关实施行政强制措施要有事实依据,不能凭空指责或乱用职权。
行政强制措施的种类1.财产保全措施:指责令当事人冻结、扣押涉案财产,限制其处分权利或由工商行政管理机关代为保管等措施,以确保当事人执法后的财产不被转移或损毁。
2.查封措施:指责令当事人暂停营业、关闭生产设施、不得转让、处置或变更属性等限制性措施。
3.罚款措施:指责令当事人支付一定数额的罚款。
4.强制停业措施:指责令当事人在一定时间内停业整顿。
5.吊销许可证、执照等措施:如果当事人存在不符合法律规定的情况,工商行政管理机关可以吊销相关证照。
实施行政强制措施的程序1.通知当事人:工商行政管理机关必须在实施强制措施前告知当事人实施措施的内容、理由及相关法律依据,并告知当事人进行申辩和申请听证的权利。
2.调查取证:工商行政管理机关应当在采取强制措施前进行调查取证,收集证据,作出行政强制措施决定。
3.决定实施强制措施:工商行政管理机关在依法作出强制措施决定后,应当采取相应的行政强制措施,并告知当事人强制措施的内容及履行期限。
4.履行结果:当事人在规定期限内履行义务后,工商行政管理机关应当及时解除强制措施。
行政强制措施的适用范围工商行政管理机关实施行政强制措施的适用范围包括:1.违法从事经营活动的当事人,如违法广告、虚假宣传、欺诈行为等。
市工商行政管理局实施行政强制措施决定书范本

市工商行政管理局实施行政强制措施决定书范本决定书编号:XXXXX当事人名称:当事人地址:法定代表人(或负责人):联系电话:市工商行政管理局决定:根据《中华人民共和国行政强制法》及相关法规的规定,市工商行政管理局对下列违法行为作出以下决定:一、违法事实:根据市工商行政管理局的调查结果,发现当事人存在以下违法行为:1. __________(简要描述违法行为1)2. __________(简要描述违法行为2)3. __________(简要描述违法行为3)二、依据法律法规:市工商行政管理局对当事人采取行政强制措施的决定,依据以下法律法规:1. 《中华人民共和国行政强制法》2. 《中华人民共和国工商行政管理法》3. 《中华人民共和国广告法》(如适用)三、决定理由:市工商行政管理局作出上述决定的理由如下:1. __________(简要说明违法事实1与适用法律法规)2. __________(简要说明违法事实2与适用法律法规)3. __________(简要说明违法事实3与适用法律法规)四、行政强制措施:市工商行政管理局决定采取以下行政强制措施:(具体行政强制措施)1. __________(行政强制措施1)2. __________(行政强制措施2)3. __________(行政强制措施3)五、法律救济途径:当事人对本决定不服的,可以依法向市复议委员会申请复议,也可以依法向人民法院提起行政诉讼。
六、履行方式:当事人应于收到本决定书之日起X日内,履行行政强制措施,并向市工商行政管理局提供相关材料和证明文件。
七、处罚期限:当事人应于收到本决定书之日起X日内,缴纳相应的罚款,并向市工商行政管理局提供缴费凭证。
八、执法单位:本决定的执行单位为市工商行政管理局。
九、送达方式:本决定可以采用以下方式送达当事人:1. 在当事人的住所或办公地点2. 通过挂号信或快递邮寄3. 通过当地行政服务大厅公告板等方式十、公告期限:本决定公告期限为X日自公告之日起。
涉及行政强制措施的相关规定

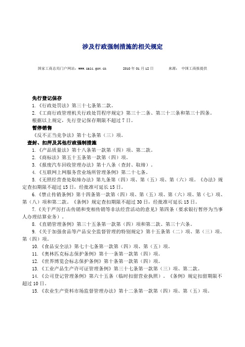
涉及行政强制措施的相关规定国家工商总局门户网站: 2010年01月12日来源:中国工商报提供先行登记保存1.《行政处罚法》第三十七条第二款。
2.《工商行政管理机关行政处罚程序规定》第三十二条、第三十三条和第三十四条。
根据以上规定,先行登记保存期限不超过7日。
暂停销售《反不正当竞争法》第十七条第(三)项。
查封、扣押及其他行政强制措施1.《产品质量法》第十八条第一款第(四)项、第二款。
2.《商标法》第五十五条第一款第(四)项。
3.《报废汽车回收管理办法》第十八条(查封、取缔)。
4.《互联网上网服务营业场所管理条例》第二十七条。
5.《无照经营查处取缔办法》第九条第(四)项、第(五)项、第(六)项。
《办法》规定查扣期限不超过15日,经批准可延长15日。
6.《禁止传销条例》第十四条第一款第(四)项、第(五)项、第(六)项、第(七)项、第(八)项和第二款。
《条例》规定查扣期限不超过30日,经批准可延长15日。
7.《关于严厉打击传销和变相传销等非法经营活动的意见》第四条(要求银行暂停为当事人办理结算业务)。
8.《直销管理条例》第三十五条第一款第(四)项和第二款、第三十六条。
9.《关于加强食品等产品安全监督管理的特别规定》第十五条第(二)项、第(三)项、第(四)项。
10.《食品安全法》第七十七条第一款第(四)项、第(五)项。
11.《奥林匹克标志保护条例》第十一条第一款第(四)项。
12.《世界博览会标志保护条例》第十条第一款第(四)项。
13.《工业产品生产许可证管理条例》第三十七条第一款第(三)项、第二款。
14.《公司登记管理条例》第六十五条(临时扣留营业执照)。
《条例》规定扣留期限不超过10日。
15.《农业生产资料市场监督管理办法》第十二条第一款第(四)项、第(五)项。
1工商行政管理查封(扣押)财物适用法律、法律条款

涉及行政强制措施的相关规定一、《无照经营查处取缔办法》第九条:(四):查阅、复制、查封、扣押与无照经营行为有关的合同、票据、账簿以及其他资料。
(五):查封、扣押专门用于从事无照经营活动的工具、设备、原材料、产品(商品)等财物。
(六)查封有证据表明危害人体健康、存在重大安全隐患、威胁公共安全、破坏环境资源的无照经营场所。
二、《中华人民共和国商标法》第六十二条第一款:第(四)项:检查与侵权活动有关的物品;对有证据证明是侵犯他人注册商标专用权的物品,可以查封或者扣押。
三、《中华人民共和国产品质量法》第十八条第一款:第(四)项:对有根据认为不符合保障人体健康和人身、财产安全的国家标准、行业标准的产品或者有其他严重质量问题的产品,以及直接用于生产、销售该项产品的原辅材料、包装物、生产工具,予以查封或者扣押。
四、《安徽省反不正当竞争条例》第二十一条第三项:发现被检查财物有可能被转移、隐匿、销毁时,经县级以上人民政府监督检查部门负责人批准,可对有关的财物予以查封、扣留,但查封、扣留时间不得超过3个月;对不易保存的物品应及时处理。
五、《中华人民共和国食品安全法》第七十七条第一款:(四)查封、扣押有证据证明不符合食品安全标准的食品,违法使用的食品原料、食品添加剂、食品相关产品,以及用于违法生产经营或者被污染的工具、设备;(五)查封违法从事食品生产经营活动的场所。
六、《安徽合同监管条例》第二十一条:第(二)项:查阅、复制或者暂扣当事人与合同有关的发票、账册、凭证、业务函件和其他有关资料;第(三)项:调查利用合同进行的违法行为和与之有关的活动,先行登记保存与违法行为有关的证据和财物;涉嫌无照经营的,可以先行查封、扣押有关的证据和财物;七、《互联网上网服务营业场所管理条例》第二十七条:查封其从事违法经营活动的场所,扣押从事违法经营活动的专用工具、设备;八、《直销管理条例》第三十五条第一款:(四)查阅、复制、查封、扣押相关企业与直销活动有关的材料和非法财物;九、《禁止传销条例》第十四条第一款:(四)查阅、复制、查封、扣押涉嫌传销的有关合同、票据、账簿等资料;(五)查封、扣押涉嫌专门用于传销的产品(商品)、工具、设备、原材料等财物;(六)查封涉嫌传销的经营场所;十、《奥林匹克标志保护条例》第十一条第二款(四)项:检查与侵权活动有关的物品;对有证据证明是侵犯奥林匹克标志专有权的物品,予以查封或者扣押。
工商行政处罚强制措施法律依据汇总

工商行政处罚强制措施法律依据汇总工商行政处罚是指负责工商行政管理的部门对违反工商行政法律、法规及规章的企业和个人进行的一种行政处罚措施。
当企业或个人违反有关工商法律法规、规章,或者行为违反诚实信用、不符合公平竞争要求时,监管部门可以采取行政处罚措施。
其中,强制措施是其中重要的手段之一。
本文将为您详细介绍工商行政处罚强制措施法律依据的汇总。
先决条件和原则在对违规企业或个人采取强制措施之前,需要满足以下两个条件:依法合法性原则此原则意味着,执行强制措施必须依据法定权限和合法程序。
获得有关行政部门的书面决定或执行程序是必要的。
行政部门必须遵守法律的程序和规定,不能超越职权范围。
严格条件必要性原则此原则意味着,采取强制措施必须确保必要性并尽可能减少影响。
在执行强制措施时必须符合以下原则:1.对法人、自然人、代理人等权益的限制是依据法律规定:当行政部门执行基于法律授权的限制性措施时,应当以法律为依据进行涉及权利的限制,在相关法规的规定下,限制范围应合理合法,并以实现行为监管的目的为前提。
2.采取的强制措施应该对法人、自然人或代理人权利造成的影响是合理的:采用行政强制措施损害了公民、法人或其他组织的权益时,按照相关法律规定对损失进行赔偿,必须得到补偿赔偿的保障。
工商行政处罚强制措施法律依据汇总下面是工商行政处罚强制措施的法律依据汇总,其中包括了依法合法性原则与严格条件必要性原则:《中华人民共和国行政处罚法》《中华人民共和国行政处罚法》是制定和执行中华人民共和国行政强制措施的基本规范和手段,规定了行政处罚的种类、强制措施和程序,具有指导意义和约束力。
在执行中强调了依法合法性原则和严格条件必要性原则。
《中华人民共和国安全生产法》《中华人民共和国安全生产法》中规定了对生产安全违法行为进行处罚的基本原则和措施,如限制资格、限制参与竞标、暂扣安全生产许可证等。
该法明确规定,选择的强制措施应当符合严格条件必要性原则。
《中华人民共和国价格法》《中华人民共和国价格法》中规定了价格行政处罚的内容和方式等。