学历类《自考》自考专业(国贸)《国际贸易》考试试题及答案解析

学历类《自考》自考专业(国贸)《国际贸易》考试试题及答案解析姓名:_____________ 年级:____________ 学号:______________1、各国在进行货物贸易统计时,计算进口额的依据一般是( )A 、GIF 金额B 、GFR 金额C 、FOB 金额D、CPT 金额正确答案:A答案解析:暂无解析2、《洛美协定》规定欧盟对参加协定的发展中国家所提供的进口关税是( )A 、普惠税B 、差价税C 、最惠国税D 、特惠税正确答案:D答案解析:暂无解析3、出口直接补贴的形式是( )A 、提供给厂商比其在国内销售货物时更优惠的运费B 、退还或减免出口商品的直接税C 、超额退还间接税D 、给予厂商现金补贴正确答案:D答案解析:暂无解析4、“在一参加方境内向任何其他参加方的服务消费者提供服务”,称为( )A 、过境交付B 、商业存在C 、境外消费D 、自然人流动正确答案:C答案解析:暂无解析5、资源条件较好的发展中大国,对外贸易的政策应选择( )A 、进口替代型组合B、出口导向型组合C、自由贸易型组合D、混合型组合正确答案:D答案解析:暂无解析6、就中国加入世贸组织问题,中美双边协定签订于( )A、1999年4月15日B、1999年11月15日C、2000年2月1日D、2000年5月1日正确答案:B答案解析:暂无解析7、商品综合方案的主要内容不包括( )A、建立国际储存的共同基金B、促进制成品的加工和出口多样化l A、垂直经济一体化B、水平经济一体化C、部门经济一体化D、全盘经济一体化正确答案:D答案解析:暂无解析10、在分析直接投资的决定性因素时,内部化理论强调( )A、最终产品市场的不完全性B、中间产品市场的不完全性C、生产要素市场的不完全性D、金融市场的不完全性正确答案:B答案解析:暂无解析11、单因素贸易条件是在净贸易条件基础上,考虑( )A、出口商品劳动生产率提高或降低后对贸易条件的影响B、进口商品劳动生产率提高或降低后对贸易条件的影响C、出口商品贸易增加或减少后对贸易条件的影响D、进口商品贸易增加或减少后对贸易条件的影响正确答案:A答案解析:暂无解析12、与从价税相比,从量税( )A、在商品价格上涨时保护作用更强B、在商品价格下降时保护作用更强C、能够体现公平税负原则D、目前被大多数国家采用正确答案:B答案解析:暂无解析13、从需求角度解释国际贸易产生原因的理论是( )A、产业内贸易说B、技术差距说C、人力资本说D、偏好相似说正确答案:D答案解析:暂无解析14、根据乌拉圭回合谈判达成的农产品协议,对于需要关税化的农产品,其最低市场准入量应相当于国内消费量的( )A、10%——20%B、3%——5%C、5%——10%D、1%——3%正确答案:B答案解析:暂无解析15、根据产品生命周期理论,产品成熟期应选择( )A、海外直接投资战略B、商品出口战略C、技术转让战略D、海外间接投资战略正确答案:A答案解析:暂无解析16、共同市场与完全经济一体化相比,前者未实现( )A、生产要素在成员国之间的自由流动B、统一的对外关税政策C、货物在成员国之间的自由流动D、统一的对外经济社会政策正确答案:D答案解析:暂无解析17、买方信贷是指( )A、出口方银行向本国出口商提供的贷款B、出口方银行向外国进口商提供的贷款C、进口方银行向外国出口商提供的贷款D、进口方银行向本国进口商提供的贷款正确答案:B答案解析:暂无解析18、世界市场集团化趋势的表现之一是国家间的集团化,国家集团化的特点是( )A、技术转让外部化B、内部市场垄断而对外加强竞争C、内部贸易自由化而对外统一贸易壁垒D、交易市场外部化正确答案:C答案解析:暂无解析19、与复式税则相比,单式税则( )A、又称二栏税则B、只适用于享有最惠国待遇的国家C、被大多数发展中国家采用D、不利于实行差别待遇正确答案:D答案解析:暂无解析20、在人类历史上,对外贸易产生于( )A、原始社会早期B、原始社会末期C、奴隶社会末期D、封建社会早期正确答案:B答案解析:暂无解析21、反映国际贸易地理方向的指标有( )A、各国的出口额占世界出口总额的比重B、各国的进口额占世界进口总额的比重C、各国的制成品出口额占世界出口总额的比重D、各国的制成品进口额占世界进口总额的比重E、各国的进出口总量占世界进出口总量的比重正确答案:答案解析:22、根据国际生产折衷理论,影响企业从事对外直接投资的因素主要包括( )A、内部化优势B、所有权优势C、资源优势D、区位优势E、政策优势正确答案:答案解析:23、按照乌拉圭回合修订的《海关估价协议》所规定的新估价法,海关估价可以采用( )A、进口商品在出口国国内的零售价格B、进口商品在进口国国内的零售价格C、进口商品的成交价格D、相同商品的成交价格E、类似商品的成交价格正确答案:答案解析:24、福弗廷是一种鼓励大型生产设备出口的资金融通方式,其特点为( )A、对出口商无追索权B、固定利率融资C、由银行或其他金融机构担保D、对汇票或期票进行贴现E、没有私人保险公司的保险正确答案:答案解析:25、关于发展中国家的对外贸易,下列说法中正确的有( )A、在世界贸易中的地位不断上升B、贸易发展严重不平衡C、进出口商品结构恶化D、贸易条件持续改善E、出口市场和进口来源主要是发达国家正确答案:答案解析:26、进口附加税的征收目的主要有( )A、应付国际收支危机B、维持进出口平衡C、防止外国商品低价倾销D、对他国实行歧视或报复正确答案:答案解析:27、技术贸易的主要标的物有( )A、土地使用权B、专利C、知识D、商标E、专有技术正确答案:答案解析:28、外汇管制的方式一般可分为( )A、数量性外汇管制B、政策性外汇管制C、成本性外汇管制D、混合性外汇管制E、选择性外汇管制正确答案:答案解析:29、当进口总额超过出口总额时,可称之为( )A、贸易顺差B、贸易逆差C、贸易赤字D、出超E、入超正确答案:答案解析:30、关税同盟比自由贸易区一体化程度更高,体现为( )。
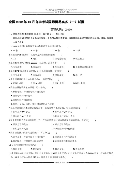
全国2009年10月自考国际贸易实务(一)试题及答案

全国2009年10月自学考试国际贸易实务(一)试题课程代码:00090一、单项选择题(本大题共24小题,每小题1分,共24分)在每小题列出的四个备选项中只有一个是符合题目要求的,请将其代码填写在题后的括号内。
错选、多选或未选均无分。
1.《2000年通则》将国际贸易中使用的贸易术语归纳为( )A.11条B.12条C.13条D.15条2.在采用FOB交货时,买卖双方风险的转移是在( )A.工厂B.码头C.装运港船舷D.装运船上3.采用CFR变形(CFR Landed)成交时,卸货费由( )A.买方承担B.卖方承担C.船方承担D.买卖双方共同承担4.采用DAF贸易术语成交时,出口报关的责任、费用由( )A.买方承担B.卖方承担C.共同承担D.不一定5.卖方想要承担最低的合同义务时,最好采用( )A.EXW 术语B.FCA 术语C.CIF 术语D.DES 术语6.商品按照包装质地的不同,可以分为( )A.软性包装、半硬性包装和硬性包装B.全部包装和局部包装C.运输包装和销售包装D.纸制、金属、木制、塑料和玻璃制品包装等7.在班轮运费的基本运费计收标准中,若按货物的毛重计收,则在运价表内( )A.用字母“W”表示B.用字母“M”表示C.用字母“A V”表示D.用字母“W/M”表示8.速遣费是指负责装卸货物的一方,在约定的装卸时间内提前完成装卸任务,则可以( )A.从买方取得奖金B.从卖方取得奖金C.从船方取得奖金D.从保险公司取得奖金9.提单按收货人的抬头进行分类,可以分为( )A.记名提单、不记名提单与指示提单B.清洁提单与不清洁提单C.直达提单、转船提单与联运提单D.已装船提单和备运提单10.全损可以分为实际全损与( )A.推定全损B.共同海损C.理论全损D.表面全损11.中国某企业出口纺织品,其出口总成本为520000元人民币,出口后外汇净收入为86000美元,假如外汇牌价为100美元折合人民币690元,则该企业的出口盈亏率为( )A.12.3%B.14.1%C.15.8%D.19.6%12.汇票的使用中,受票人又称( )A.出票人B.付款人C.受款人D.签票人13.由一人向另一个人签发的,保证于见票时或定期或在可以确定的将来时间,对某人或其指定人或持票人支付一定金额的无条件的书面承诺是( )A.本票B.支票C.汇票D.现金支票14.受益人要求原证的通知行或其他银行以原证为基础,另开一张内容相识的新信用证称为( ) A.循环信用证 B.保兑信用证C.对开信用证D.转开信用证15.磋商交易的接受环节,关于接受生效的时间各国法律有不同的规定,其中英美法采用的是( )A.“投邮生效”原则B.“到达生效”原则C.“合同生效”原则D.“发盘生效”原则16.在信用证项下的制单结汇中,议付行要求“单、证表面严格相符”,但假如在单、证不符情况下,议付行先向国外开证行拍发电报或电传,列明单、证不符点,待开证行复电同意后再将单据寄出的做法称为( ) A.“表提” B.“电提”C.“跟单托收”D.“凭保议付”17.纵观各国法律,下列哪项不是..违约的基本救济方法?( )A.实际履行B.损害赔偿C.暂停合同D.解除合同18.供货商可在同一时间、同一地区内,委派几家商号经销同类商品的做法称为( )A.包销B.定销C.区域经销D.阶段经销19.寄售人与代销人之间是( )A.委托与托受关系B.买卖关系C.包销代理关系D.一般经销关系20.“投机商人预计未来价格将出现上涨时,先买进期货合同,等价格上涨后再卖出对冲,从中获利”的投机行为称为( )A.出头B.多头C.进头D.空头21.对卖方而言,以下最好的支付方式是( )A.信用证B.承兑交单C.远期付款交单D.即期付款交单22.我国企业某商品对外商报价为不含佣金CIF价为每公吨2300美元,后外商要求报CIFC5%的价格,如果要保证我国企业的净收入保持不变,则对外改报的含佣金价格为( )A.2396.5美元B.2421.1美元C.2594.8美元D.2831.7美元23.根据一般惯例,违约金数额应不超过货物总金额的( )A.3%B.5%C.10%D.20%24.寄售情况下,代销人( )A.与寄售人各承担销售费用的50%B.独立承担销售费用C.不承担任何销售费用D.与寄售人共同协商各自承担的比例二、多项选择题(本大题共5小题,每小题2分,共10分)在每小题列出的五个备选项中至少有两个是符合题目要求的,请将其代码填写在题后的括号内。
自考国际贸易试题及答案

自考国际贸易试题及答案一、单项选择题(每题1分,共10分)1. 国际贸易中,以下哪个术语表示卖方完成交货的义务?A. EXWB. FOBC. CIFD. DDP答案:B2. 世界贸易组织(WTO)的总部设在哪个城市?A. 伦敦B. 日内瓦C. 纽约D. 华盛顿答案:B3. 以下哪种支付方式不属于国际贸易中的常用支付方式?A. 信用证B. 托收C. 现金交易D. 汇票答案:C4. 国际贸易中,"FOB"的全称是什么?A. Free On BoardB. Free of BoardC. Free of ChargeD. Free of Cost5. 根据国际贸易惯例,以下哪个术语表示买方负责货物运输和保险?A. CFRB. CIFC. CPTD. DDP答案:B6. 以下哪个国家不是金砖国家成员?A. 中国B. 俄罗斯C. 印度D. 韩国答案:D7. 国际贸易中,"CIF"术语下,卖方的义务包括哪些?A. 运输货物至目的港B. 支付货物运输保险费C. 办理出口清关手续D. 所有上述答案:D8. 以下哪个机构不属于国际货币基金组织(IMF)?A. 世界银行B. 国际清算银行C. 国际货币基金组织D. 国际金融公司答案:B9. 国际贸易中,"CPT"术语下,卖方的责任终止于货物交付给第一承A. 正确B. 错误答案:A10. 以下哪个术语表示卖方负责将货物运输至买方指定的地点并承担所有费用?A. DDUB. DAPC. DATD. EXW答案:B二、多项选择题(每题2分,共10分)11. 国际贸易中,以下哪些因素可能影响贸易价格?A. 汇率波动B. 运输成本C. 贸易政策D. 市场需求答案:ABCD12. 国际贸易中的贸易壁垒主要包括哪些类型?A. 关税壁垒B. 配额限制C. 技术壁垒D. 反倾销税答案:ABCD13. 在国际贸易中,以下哪些属于贸易术语的E组?A. EXWB. FCAD. DDP答案:A14. 以下哪些因素可能影响国际贸易合同的履行?A. 政治风险B. 法律风险C. 信用风险D. 市场风险答案:ABCD15. 国际贸易中,以下哪些属于国际贸易结算方式?A. 信用证B. 托收C. 汇票D. 现金交易答案:ABCD三、判断题(每题1分,共5分)16. 国际贸易中,卖方在FOB术语下需要负责货物的运输和保险费用。
自考国际贸易试题_全国4月自考试卷

自考国际贸易试题_全国2009年4月自考试卷全国2009年4月自学考试国际贸易试题课程代码:00089一、单项选择题(本大题共20小题,每小题1分,共20分)在每小题列出的四个备选项中只有一个是符合题目要求的,请将其代码填写在题后的括号内。
错选、多选或未选均无分。
1.“恩格尔法则”表明,收入的增加会导致()A.食品占总需求的比重上升,奢侈品消费的比重上升B.食品占总需求的比重上升,奢侈品消费的比重下降C.食品占总需求的比重下降,奢侈品消费的比重上升D.食品占总需求的比重下降,奢侈品消费的比重下降2.下列各项中,反映各国或地区在国际贸易中的地位的是()A.对外贸易依存度B.国际贸易结构C.对外贸易地理方向D.国际贸易地区分布3.从A国经过C国国境向B国运送货物,若货物所有权不属于C国居民,则对C国而言,这种贸易形式是()A.出口贸易B.进口贸易C.输出贸易D.过境贸易4.资本相对丰裕的国家应当出口资本密集型商品,进口劳动密集型商品,这种观点来源于()A.绝对优势理论B.比较优势理论C.生产要素禀赋理论D.产业内贸易理论5.《服务贸易总协定》的英文缩写是()A.GATTB.GATSC.TRIPsD.OECD6.某国2008年纺织品的进口额与出口额分别为50亿美元和100亿美元,则该国当年纺织品的国际竞争力为()A.0.3333B.0.5C.0.6667D.27.A、B两国的名义汇率为1:2(即1单位B国货币兑换2单位A国货币),若A国的价格水平为100,B国的价格水平为110,则A、B两国的实际汇率为()A.0.5B.0.55C.0.65D.0.758.假定某国以2000年为基期的净贸易条件指数为100,2008年的出口价格指数为110,进口价格指数为108,那么该国2008年的净贸易条件指数为()A.98.18B.100C.101.85D.1109.下列各项中,一般不属于国民待遇条款适用范围的是()A.零售贸易权B.知识产权保护C.转口过境的条件D.船舶在港口的待遇10.经由海关批准,可以对外国货物进行加工、制造、分类及检修等保税业务活动的场所称为()A.保税货棚B.保税仓库C.保税工厂D.保税陈列场11.在各种期刊和批发价格表上公布的价格是()A.成交价格B.参考价格C.拍卖价格D.开标价格12.在海关税则中,对同一税目的商品按其价格高低而适用不同税率计征的关税称为()A.从价税B.复合税C.选择税D.滑准税13.根据《补贴与反补贴措施协议》,进口替代补贴属于()A.禁止性补贴B.可诉补贴C.不可诉补贴D.专向性补贴14.一国生产彩色电视机需要投入进口显像管,若该国对进口彩电和显像管都征收10%的关税,则该国对彩电行业的有效保护率()A.小于0B.等于0C.等于10%D.大于10%15.根据亚当·斯密的国际分工理论,如果一国在某种产品的生产上具有比别国更高的劳动生产率,则该国在这种产品上具有()A.绝对优势B.相对优势C.比较优势D.国家竞争优势16.美国《1988年综合贸易与竞争法》中关于知识产权保护的专项条款是()A.特别301条款B.特别337条款C.超级301条款D.337条款17.当前世界大多数国家使用的主要计税标准是()A.从量税B.从价税C.季节税D.滑准税18.根据对外贸易乘数理论,一国的贸易顺差可以()A.增加就业量,提高国民收入B.减少就业量,提高国民收入C.增加就业量,降低国民收入D.减少就业量,降低国民收入19.下列区域经济一体化形式中,比关税同盟一体化程度低的是()A.共同市场B.经济同盟C.完全经济一体化D.自由贸易区20.货主将货物运往国外市场,委托指定商号代销,在货物售出后才收回货款并支付代销商代垫的费用和佣金。
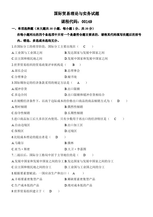
最全高等教育自学考试历年《国际贸易理论与实务》真题和答案

全国2010年1月自考国际贸易理论与实务试题课程代码:00149一、单项选择题(共30分)1。
一国某一时期的出口总额超过进口总额时,称为( )A.贸易顺差B.贸易逆差C.贸易平衡D.贸易差额2.国际分工产生和发展的基础是( )A。
自然条件 B.资本流动 C。
上层建筑 D。
社会生产力3。
世界市场价格变动的基础和中心是( )A。
国际生产价格 B。
国际价值 C。
国别价值 D。
国际市场的供求关系4.管理贸易的轴心是( )A.干预贸易环境B.磋商谈判C.协调国家经济利益D.协调管理全球贸易关系5。
李斯特“保护幼稚产业理论”认为保护的对象应为( )A.农业B.已发展成熟的工业C.刚刚开始发展且遭遇国外强有力竞争对手的工业D。
刚刚开始发展但没有国外强有力竞争对手的工业6。
非关税壁垒比关税壁垒更具有( )A.间接性B.增值性C.普遍性 D。
隐蔽性7.在海关的估价法中,倒扣法主要适用于寄售和( )A.招标的进口商品B.代销的进口商品C。
拍卖的进口商品 D.专营的进口商品8.卖方信贷中出口方银行提供贷款的对象是( )A。
外国的进口厂商 B.进口方的银行C.本国的出口厂商D.出口方的结算银行9。
海关税则一般包括()A。
两个部分 B。
三个部分 C.四个部分 D。
五个部分10.按经济一体化的范围分,经济一体化可分为部门一体化和( )A。
水平一体化 B.垂直一体化 C.计划型一体化 D.全盘一体化11.下列属于世界贸易组织基本原则的是()A.贸易保护化B.贸易自由化 C。
贸易组织化 D。
贸易限制化12。
乌拉圭回合多边贸易谈判的第一部分是()A.货物贸易B.服务贸易C.结算方式 D。
反倾销手段13。
《1932年华沙-牛津规则》是国际法协会制定来专门解释( )A。
FOB合同 B.CIF合同 C。
FCA合同 D.CFR合同14.根据《2000年通则》的解释,采用FCA术语时,不.属于卖方责任的是( )A.按时交货 B。
提交交货凭证 C.办理进口结关手续 D.办理出口结关手续15。
2009年10月高等教育自学考试外经贸经营与管理试题及答案

2009年10月高等教育自学考试外经贸经营与管理试题及答案课程代码:00101一、单项选择题(本大题共20小题,每小题1分,共20分)在每小题列出的四个备选项中只有一个是符合题目要求的,请将其代码填写在题后的括号内。
错选、多选或未选均无分。
1.我国对外经济交流的主渠道是()A.对外贸易B.引进技术C.利用外资D.对外工程承包2.我国当前实行的是何种汇率制度?()A.自由浮动汇率制B.清洁浮动汇率制C.管理浮动汇率制D.固定汇率制3.根据2004年修订的《外贸法》,我国()A.允许自然人从事对外贸易B.仅允许企业法人从事对外贸易C.取消了国营贸易管理D.实行外贸经营权审批制度4.《反倾销条例》属于()A.服务贸易管理立法B.货物进出口主要环节管理立法C.技术贸易管理立法D.维护贸易秩序立法5.征收轿车进口关税使得进口轿车价格上涨,销量减少,而国产轿车的销量增加。
这是进口关税的()A.消费效应B.保护效应C.贸易效应D.收入效应6.我国进出口许可证的有效期为()A.0.5年B.1年C.2年D.3年7.汇率变动对进出口贸易的影响主要是通过何种机制实现的?()A.税收机制B.利息机制C.价格机制D.投资机制8.国家设立的经营进出口信贷业务的政策性银行是()A.中国建设银行B.中国银行C.中国工商银行D.中国进出口银行9.下列对我国出口商品结构描述中恰当的一项是()A.制成品比例不断下降B.初级产品比例不断升高C.出口产品大多属于劳动密集型D.出口附加值高10.下列指标中,用于衡量企业运用随时可变现资产偿付到期债务能力的是()A.流动资产周转率B.流动比率C.资产负债率D.速动比率11.下述对国际服务贸易特点的描述中,错误的是()A.服务贸易基本是无形的B.服务贸易壁垒主要是关税壁垒C.服务贸易壁垒主要是非关税壁垒D.服务的生产与消费往往是同时的12.下列对国际经济合作的理解中,错误的是()A.合作的范围主要是流通领域B.合作的范围主要是生产领域C.合作的内容主要是生产要素流动D.合作的形式包括对外经济援助13.跨国投资方式中,投资者在东道国设立新企业的方式属于()A.并购投资B.棕地投资C.绿地投资D.间接投资14.当前外商在我国的直接投资中,比重最大的是()A.中外合资企业投资B.中外合作企业投资C.外商独资企业投资D.中外合作开发投资15.我国发行的下列债券中,属于外国债券的是()A.在伦敦市场发行的美元债券B.在东京市场发行的日元债券C.在香港市场发行的美元债券D.在东京市场发行的欧元债券16.我国企业在境外发行的股票中,N股是在哪个市场发行的?()A.新加坡B.东京C.香港D.纽约17.总包商或分包商将自己所包工程的一部分转包给其他承包商,这种国际工程承包方式称为()A.二包B.分包C.合作承包D.联合承包18.我国对外劳务输出市场主要集中在()A.欧洲B.亚洲C.非洲D.拉丁美洲19.下列国际工程承包合同中,承包商风险最小的是()A.总价合同B.单价合同C.分价合同D.成本加薪金合同20.在下列招标方式中,属于非竞争性招标的是()A.公开招标B.限制性招标C.两段招标D.谈判招标二、多项选择题(本大题共10小题,每小题1分,共10分)在每小题列出的五个备选项中至少有两个是符合题目要求的,请将其代码填写在题后的括号内。
自考国际贸易试题及答案

自考国际贸易试题及答案一、单项选择题(每题2分,共20分)1. 国际贸易中,最常用的贸易术语是()。
A. EXWB. FOBC. CIFD. DDP答案:C2. 世界贸易组织(WTO)的前身是()。
A. GATTB. NAFTAC. EUD. APEC答案:A3. 以下哪项不是自由贸易区的特点?()A. 贸易壁垒的消除B. 资本流动的自由化C. 劳动力流动的自由化D. 完全的关税保护答案:D4. 根据国际货币基金组织的定义,以下哪项不是国际收支平衡表中的项目?()A. 货物贸易B. 服务贸易C. 直接投资D. 国内生产总值答案:D5. 以下哪项不是国际货币基金组织(IMF)的主要职能?()A. 监督国际货币体系B. 提供短期资金援助C. 促进国际贸易自由化D. 提供政策建议答案:C6. 以下哪项不是世界银行集团的组成部分?()A. 国际复兴开发银行B. 国际开发协会C. 国际金融公司D. 亚洲开发银行答案:D7. 以下哪项不是国际货币体系的类型?()A. 固定汇率制B. 浮动汇率制C. 金本位制D. 双轨制答案:D8. 以下哪项不是国际结算中常用的支付方式?()A. 信用证B. 托收C. 汇款D. 现金支付答案:D9. 以下哪项不是国际贸易中常见的贸易壁垒?()A. 关税B. 配额C. 反倾销税D. 出口补贴答案:D10. 以下哪项不是国际贸易中常见的贸易促进措施?()A. 出口信贷B. 出口退税C. 进口关税D. 贸易便利化答案:C二、多项选择题(每题3分,共15分)1. 以下哪些因素会影响国际货物运输成本?()A. 运输距离B. 货物重量C. 货物体积D. 运输方式答案:ABCD2. 以下哪些是国际服务贸易的类型?()A. 旅游服务B. 金融服务C. 教育服务D. 货物贸易答案:ABC3. 以下哪些是国际货币基金组织(IMF)的职能?()A. 监督国际货币体系B. 提供短期资金援助C. 促进国际贸易自由化D. 提供政策建议答案:ABD4. 以下哪些是世界银行集团的组成部分?()A. 国际复兴开发银行B. 国际开发协会C. 国际金融公司D. 亚洲开发银行答案:ABC5. 以下哪些是国际货币体系的类型?()A. 固定汇率制B. 浮动汇率制C. 金本位制D. 双轨制答案:ABC三、判断题(每题2分,共10分)1. 世界贸易组织(WTO)的主要职能是制定国际贸易规则。
自考国际贸易试题及答案

自考国际贸易试题及答案一、单项选择题1. 国际贸易中,一国出口大于进口的经济现象被称为:A. 贸易顺差B. 贸易逆差C. 贸易平衡D. 贸易赤字答案:A2. 关贸总协定(GATT)的成立时间是:A. 1947年B. 1945年C. 1950年D. 1960年答案:A3. 以下哪项不是世界贸易组织(WTO)的基本原则?A. 非歧视原则B. 市场准入原则C. 自由贸易原则D. 保护主义原则答案:D4. 根据赫克歇尔-俄林(Heckscher-Ohlin)理论,一个国家会倾向于出口那些:A. 使用其丰富生产要素较多的商品B. 使用其稀缺生产要素较多的商品C. 技术含量较高的商品D. 劳动密集型商品答案:A5. 以下哪个不是国际货币基金组织(IMF)的主要职能?A. 监督全球经济和汇率政策B. 提供技术援助和培训C. 促进国际贸易的自由化D. 提供金融支持和贷款答案:C二、多项选择题1. 以下哪些因素会影响国际分工的形成和发展?A. 国家资源的禀赋差异B. 技术水平的差异C. 消费者偏好D. 政府政策答案:A, B, D2. 国际贸易中,常见的贸易壁垒包括:A. 关税壁垒B. 配额制度C. 出口补贴D. 进口许可证制度答案:A, B, D3. 以下哪些属于国际贸易中的非关税壁垒?A. 进口配额B. 出口配额C. 卫生和植物卫生措施D. 反倾销税答案:A, C, D三、简答题1. 简述比较优势理论的基本内容。
答案:比较优势理论是由大卫·李嘉图提出的,其基本内容包括:即使一个国家在所有商品的生产上都没有绝对优势,只要存在不同商品的相对生产成本差异,各国通过专注于自己相对效率较高的商品生产并进行贸易,都能够获得利益。
这个理论说明了国际贸易的基础,并为自由贸易提供了理论支持。
2. 描述一下什么是“最惠国待遇”原则。
答案:最惠国待遇是指一个国家给予另一个国家或地区的商品和服务的优惠待遇,应立即无条件地给予所有其他国家或地区相同的待遇。
国际贸易2009年4月高等教育自学考试试卷及答案(精品范文).doc

【最新整理,下载后即可编辑】全国2009年4月高等教育自学考试国际贸易试题课程代码:00089一、单项选择题(本大题共20小题,每小题1分,共20分)在每小题列出的四个备选项中只有一个是符合题目要求的,请将其代码填写在题后的括号内。
错选、多选或未选均无分。
1.“恩格尔法则”表明,收入的增加会导致( C )A.食品占总需求的比重上升,奢侈品消费的比重上升B.食品占总需求的比重上升,奢侈品消费的比重下降C.食品占总需求的比重下降,奢侈品消费的比重上升D.食品占总需求的比重下降,奢侈品消费的比重下降2.下列各项中,反映各国或地区在国际贸易中的地位的是( D )A.对外贸易依存度B.国际贸易结构C.对外贸易地理方向D.国际贸易地区分布3.从A国经过C国国境向B国运送货物,若货物所有权不属于C国居民,则对C国而言,这种贸易形式是( D )A.出口贸易B.进口贸易C.输出贸易D.过境贸易4.资本相对丰裕的国家应当出口资本密集型商品,进口劳动密集型商品,这种观点来源于(C)A.绝对优势理论B.比较优势理论C.生产要素禀赋理论D.产业内贸易理论5.《服务贸易总协定》的英文缩写是( B )A.GATT B.GATSC.TRIPs D.OECD6.某国2008年纺织品的进口额与出口额分别为50亿美元和100亿美元,则该国当年纺织品的国际竞争力为(A)A.0.3333 B.0.5C.0.6667 D.27.A、B两国的名义汇率为1:2(即1单位B国货币兑换2单位A国货币),若A国的价格水平为100,B国的价格水平为110,则A、B两国的实际汇率为( B )A.0.5 B.0.55C.0.65 D.0.758.假定某国以2000年为基期的净贸易条件指数为100,2008年的出口价格指数为110,进口价格指数为108,那么该国2008年的净贸易条件指数为(C )A.98.18 B.100C.101.85 D.1109.下列各项中,一般不.属于国民待遇条款适用范围的是( A )A.零售贸易权B.知识产权保护C.转口过境的条件D.船舶在港口的待遇10.经由海关批准,可以对外国货物进行加工、制造、分类及检修等保税业务活动的场所称为( C )A.保税货棚B.保税仓库C.保税工厂D.保税陈列场11.在各种期刊和批发价格表上公布的价格是( B )A.成交价格B.参考价格C.拍卖价格D.开标价格12.在海关税则中,对同一税目的商品按其价格高低而适用不同税率计征的关税称为( D )A.从价税B.复合税C.选择税D.滑准税13.根据《补贴与反补贴措施协议》,进口替代补贴属于(A )A.禁止性补贴B.可诉补贴C.不可诉补贴D.专向性补贴14.一国生产彩色电视机需要投入进口显像管,若该国对进口彩电和显像管都征收10%的关税,则该国对彩电行业的有效保护率( C )A.小于0 B.等于0C.等于10% D.大于10%15.根据亚当·斯密的国际分工理论,如果一国在某种产品的生产上具有比别国更高的劳动生产率,则该国在这种产品上具有( A )A.绝对优势B.相对优势C.比较优势D.国家竞争优势16.美国《1988年综合贸易与竞争法》中关于知识产权保护的专项条款是( A )A.特别301条款B.特别337条款C.超级301条款D.337条款17.当前世界大多数国家使用的主要计税标准是( B )A.从量税B.从价税C.季节税D.滑准税18.根据对外贸易乘数理论,一国的贸易顺差可以( A )A.增加就业量,提高国民收入B.减少就业量,提高国民收入C.增加就业量,降低国民收入 D.减少就业量,降低国民收入19.下列区域经济一体化形式中,比关税同盟一体化程度低的是( D )A.共同市场B.经济同盟C.完全经济一体化D.自由贸易区20.货主将货物运往国外市场,委托指定商号代销,在货物售出后才收回货款并支付代销商代垫的费用和佣金。
全国2009年10月自学考试国际贸易实务(一)试题答案大全

全国2009年10月自学考试国际贸易实务(一)试题答案大全第一篇:全国2009年10月自学考试国际贸易实务(一)试题答案大全全国2009年10月自学考试国际贸易实务(一)试题课程代码:00090 本人有自学考试所有专业,所有课程的历年试卷与答案,有需要的同学请联系我QQ:892704938一、单项选择题(本大题共24小题,每小题1分,共24分)在每小题列出的四个备选项中只有一个是符合题目要求的,请将其代码填写在题后的括号内。
错选、多选或未选均无分。
1.《2000年通则》将国际贸易中使用的贸易术语归纳为()A.11条 B.12条C.13条D.15条D.装运船上D.买卖双方共同承担D.不一定D.DES 术语 2.在采用FOB交货时,买卖双方风险的转移是在()A.工厂 B.码头C.装运港船舷3.采用CFR变形(CFR Landed)成交时,卸货费由()A.买方承担 B.卖方承担C.船方承担4.采用DAF贸易术语成交时,出口报关的责任、费用由()A.买方承担 B.卖方承担C.共同承担5.卖方想要承担最低的合同义务时,最好采用()A.EXW 术语B.FCA 术语C.CIF 术语6.商品按照包装质地的不同,可以分为()A.软性包装、半硬性包装和硬性包装 B.全部包装和局部包装 C.运输包装和销售包装D.纸制、金属、木制、塑料和玻璃制品包装等7.在班轮运费的基本运费计收标准中,若按货物的毛重计收,则在运价表内()A.用字母“W”表示 C.用字母“AV”表示B.用字母“M”表示 D.用字母“W/M”表示8.速遣费是指负责装卸货物的一方,在约定的装卸时间内提前完成装卸任务,则可以()A.从买方取得奖金 C.从船方取得奖金B.从卖方取得奖金 D.从保险公司取得奖金9.提单按收货人的抬头进行分类,可以分为()A.记名提单、不记名提单与指示提单C.直达提单、转船提单与联运提单10.全损可以分为实际全损与()A.推定全损 B.共同海损B.清洁提单与不清洁提单 D.已装船提单和备运提单C.理论全损D.表面全损全国2009年10月自学考试国际贸易实务(一)试题11.中国某企业出口纺织品,其出口总成本为520000元人民币,出口后外汇净收入为86000美元,假如外汇牌价为100美元折合人民币690元,则该企业的出口盈亏率为()A.12.3% B.14.1%C.15.8%C.受款人D.签票人 D.19.6%12.汇票的使用中,受票人又称()A.出票人 B.付款人13.由一人向另一个人签发的,保证于见票时或定期或在可以确定的将来时间,对某人或其指定人或持票人支付一定金额的无条件的书面承诺是()A.本票 B.支票C.汇票D.现金支票14.受益人要求原证的通知行或其他银行以原证为基础,另开一张内容相识的新信用证称为()A.循环信用证 C.对开信用证B.保兑信用证 D.转开信用证15.磋商交易的接受环节,关于接受生效的时间各国法律有不同的规定,其中英美法采用的是()A.“投邮生效”原则C.“合同生效”原则B.“到达生效”原则D.“发盘生效”原则16.在信用证项下的制单结汇中,议付行要求“单、证表面严格相符”,但假如在单、证不符情况下,议付行先向国外开证行拍发电报或电传,列明单、证不符点,待开证行复电同意后再将单据寄出的做法称为()A.“表提” C.“跟单托收”B.“电提” D.“凭保议付”D.解除合同 17.纵观各国法律,下列哪项不是违约的基本救济方法?()..A.实际履行 B.损害赔偿C.暂停合同18.供货商可在同一时间、同一地区内,委派几家商号经销同类商品的做法称为()A.包销 B.定销C.区域经销B.买卖关系 D.一般经销关系D.阶段经销19.寄售人与代销人之间是()A.委托与托受关系 C.包销代理关系20.“投机商人预计未来价格将出现上涨时,先买进期货合同,等价格上涨后再卖出对冲,从中获利”的投机行为称为()A.出头B.多头C.进头D.空头 21.对卖方而言,以下最好的支付方式是()A.信用证 C.远期付款交单B.承兑交单 D.即期付款交单22.我国企业某商品对外商报价为不含佣金CIF价为每公吨2300美元,后外商要求报CIFC5%的价格,如果要保证我国企业的净收入保持不变,则对外改报的含佣金价格为()全国2009年10月自学考试国际贸易实务(一)试题A.2396.5美元 C.2594.8美元B.2421.1美元 D.2831.7美元D.20% 23.根据一般惯例,违约金数额应不超过货物总金额的()A.3% B.5%C.10%B.独立承担销售费用24.寄售情况下,代销人()A.与寄售人各承担销售费用的50%C.不承担任何销售费用D.与寄售人共同协商各自承担的比例二、多项选择题(本大题共5小题,每小题2分,共10分)在每小题列出的五个备选项中至少有两个是符合题目要求的,请将其代码填写在题后的括号内。
国际贸易自考试题及答案

国际贸易自考试题及答案题目:国际贸易自考试题及答案自考是一种灵活的学习方式,让学生可以自主安排学习时间和地点。
国际贸易是自考中一门重要的课程,下面将提供一些国际贸易自考试题及答案,帮助考生复习备考。
一、选择题1. 国际贸易是指以下哪个范畴的贸易?A. 国内贸易B. 地区贸易C. 跨国贸易D. 小额贸易答案:C2. 哪个国际经济组织是负责处理全球贸易规则的最高级别机构?A. 世贸组织(WTO)B. 国际货币基金组织(IMF)C. 联合国贸易与发展会议(UNCTAD)D. 亚洲开发银行(ADB)答案:A3. 自由贸易区是指哪些国家间的贸易壁垒或关税壁垒减少或消除?A. 同一国家内B. 同一地区内C. 同一行业内D. 同一大洲内答案:B二、简答题1. 请简述国际贸易壁垒的种类及作用。
答案:国际贸易壁垒分为关税壁垒和非关税壁垒。
关税壁垒是指通过征收关税限制进口商品的进入,以保护本国产业。
非关税壁垒包括配额限制、进口许可证、质量标准等,它们可以限制或阻碍进口商品的流通。
这些壁垒的作用在于保护国内产业免受外国竞争的冲击,但也可能导致贸易壁垒国内市场竞争不充分。
2. 请简述贸易保护主义的理论基础和原因。
答案:贸易保护主义的理论基础是国家应该采取保护措施来保护本国产业免受外国竞争的冲击。
其原因包括:一是保护国内产业发展,通过限制进口来提高国内产业的竞争力;二是防止国内就业岗位流失,限制进口可以保护本国的劳动力就业;三是防止外国商品对国内市场的占据,保护本国市场的竞争环境。
三、案例分析Case 1:某国家推出一系列贸易保护措施,限制了特定进口商品的进入,并提高了关税税率。
请就此案例回答以下问题:1. 该国家的贸易政策属于自由贸易还是贸易保护主义?答案:该国家的贸易政策属于贸易保护主义,因为它采取了限制进口并提高关税税率的措施。
2. 这些措施可能对该国产业造成哪些影响?答案:这些措施可能对该国产业造成积极和消极的影响。
往年全国高等教育自学考试国际贸易理论与实务真题

往年全国高等教育自学考试国际贸易理论与实务真题一、单项选择题(本大题共24小题,每小题1分,共24分)在每小题列出的四个备选项中只有一个是最符合题目要求的,请将其选出并在“答题纸”上将相应代码涂黑。
错涂、多涂或未涂均无分。
1.下列关于对外货物贸易量的说法正确的是A.一国或地区在一定时间内的货物的进口总额B.一国或地区在一定时间内的货物的出口总额C.一国或地区在一定时间内的货物的进出口总额D.一国或地区在一定时间内按不变价格计算的货物的进口额或出口额2.品质不易标准化、不易储存、生产厂多、场地分散或难以集中交易的商品,适合的交易方式是A.商品交易所B.拍卖C.博览会D.展览会3.为实现既定的政策目标、实施政策内容所采用的对外贸易措施是A.政策主体B.政策客体C.政策手段D.政策对象4.反倾销税属于A.进口附加税B.差价税C.特惠税D.普惠税5.成员方之间完全废除关税与数量限制,建立统一对外关税,允许生产要素跨境自由流动的经济一体化形式是A.自由贸易区B.关税同盟C.共同市场D.优惠贸易安排6.现代贸易条约与协定中,常见的最惠国待遇例外的情形是A.进出口和过境商品的关税B.边境贸易C.进出口许可证的发放及其他限制措施D.外汇管制方面7.“禁止缔约方在出口方面实行倾销,并授权缔约方在其某项工业由于倾销造成重大损害或产生重大威胁时,可征收反倾销税。
”的规定是出于世界贸易组织的A.非歧视原则B.一般取消数量限制原则C.公平竞争原则D.磋商调节原则8.国际旅游属于国际服务贸易的A.跨界供应B.境外消费C.商业存在D.自然人流动9.跨国公司在内部进行交易时采用的价格是A.自由市场价格B.调拨价格C.垄断价格D.协定价格10.下列术语中卖方承担的风险、责任和费用最大的是A.CIFB.DDPC.EXWD.FOB11.下列国际贸易惯例中,由国际法协会制定,用来解释CIF买卖合同的是A.《1932年华沙—牛津规则》B.《1990年美国对外贸易定义修订本》C.《国际贸易术语解释通则》D.《海牙规则》12.在造型上有特殊要求或具有色、香、味方面特征的商品,通常采用的商品品质表示方法是A.凭样品买卖B.凭规格买卖C.凭等级买卖D.凭标准买卖13.国际货物买卖中,主要作用在于保护商品,防止在储存、运输和装卸过程中发生货损、货差的包装是A.销售包装B.内包装C.小包装D.运输包装14.从总体上来看,在对外贸易中占据绝对主导地位的国际货物运输方式是A.海洋运输B.铁路运输C.航空运输D.管道运输15.我国出口业务中经常使用的“空白抬头”“空白背书”提单是A.记名提单B.不记名提单C.指示提单D.直达提单16.根据《中国海洋运输货物保险条款》的规定,保险责任起讫采用“仓至仓”条款,即自被保险货物运离保险单所载明的起运地仓库或储存处所开始运输时生效,直至该项货物到达保险单所载明的目的地收货人的最后仓库或储存处所或被保险人用作分配、分派或非正常运输的其他储存处所为止。
自学考试国际贸易试题及答案

自学考试国际贸易试题及答案自学考试国际贸易试题及答案一、单项选择题1、下列选项中,最有可能成为商品的是()。
A. 一瓶子上标注“Made in China”的矿泉水 B. 一袋子上标注“Made in China”的婴幼儿奶粉 C. 一张处方签上标注“Made in China”的阿司匹林 D. 一盒香烟上标注“Made in China”的某品牌香烟正确答案是:B. 一袋子上标注“Made in China”的婴幼儿奶粉。
国际贸易中的商品指用于交换的劳动产品。
矿泉水、阿司匹林和香烟都不是劳动产品,因此不能成为商品。
而婴幼儿奶粉是劳动产品,因此可以成为商品。
因此,本题的正确答案是B选项。
2、下列贸易形式中,属于加工贸易的是()。
A. 中国和美国之间的服装贸易 B. 日本和新加坡之间的电子产品贸易 C. 中国和巴西之间的石油贸易 D. 中国和马来西亚之间的半导体产品贸易正确答案是:A. 中国和美国之间的服装贸易。
加工贸易是指一国利用本国某种资源的工业加工品,再用其他国家的销售渠道转而出口的一种贸易形式。
例如,中国利用美国的技术和知识,在中国生产服装,再出口到其他国家。
因此,本题的正确答案是A选项。
3、下列贸易形式中,属于易货贸易的是()。
A. 中国和美国之间的农产品贸易 B. 非洲某国和欧洲某国之间的矿产贸易 C. 中国和韩国之间的工业制成品贸易 D. 中国和东盟国家之间的石油贸易正确答案是:B. 非洲某国和欧洲某国之间的矿产贸易。
易货贸易是指两个或两个以上的国家(地区)之间进行的以货币为媒介的交换,以换取对方所需货物。
例如,非洲某国和欧洲某国之间进行的以矿产交换石油的贸易形式就是易货贸易。
因此,本题的正确答案是B选项。
二、多项选择题1、下列哪些因素可能影响国际贸易的形式和规模?() A. 自然地理条件 B. 人口因素 C. 市场规模 D. 政治稳定性正确答案是:A. 自然地理条件,B. 人口因素,C. 市场规模,D. 政治稳定性。
自考国贸试题及答案

自考国贸试题及答案一、单项选择题(每题2分,共20分)1. 国际贸易中,商品和服务的交换是在不同国家之间进行的,这被称为:A. 国内贸易B. 国际贸易C. 区域贸易D. 边境贸易答案:B2. 世界贸易组织(WTO)的主要职能不包括以下哪一项?A. 制定和执行国际贸易规则B. 解决成员国之间的贸易争端C. 促进全球贸易自由化D. 制定国际货币政策答案:D3. 下列哪一项不是影响国际贸易的主要因素?A. 国家政策B. 运输成本C. 消费者偏好D. 国际货币汇率答案:D4. 以下哪种贸易术语表示卖方承担将货物运至指定目的地的所有费用和风险?A. EXWB. FOBC. CIFD. DDP答案:D5. 根据国际货币基金组织(IMF)的定义,经常账户包括:A. 商品和服务贸易B. 资本账户C. 金融账户D. 储备资产答案:A6. 以下哪个选项不是国际贸易中的支付方式?A. 信用证B. 托收C. 现金交易D. 直接投资答案:D7. 以下哪种贸易壁垒是数量限制?A. 关税B. 配额C. 反倾销税D. 补贴答案:B8. 世界贸易组织(WTO)的前身是:A. 关贸总协定(GATT)B. 国际货币基金组织(IMF)C. 世界银行D. 国际清算银行答案:A9. 以下哪种贸易政策不是保护主义措施?A. 高额进口关税B. 出口补贴C. 进口配额D. 出口许可证答案:B10. 国际货币基金组织(IMF)的主要目标是:A. 促进全球贸易自由化B. 促进国际货币合作C. 促进全球经济增长D. 促进国际投资答案:B二、多项选择题(每题3分,共15分)1. 以下哪些因素可能会影响一个国家的贸易平衡?A. 国内生产成本B. 国际市场需求C. 国内消费者偏好D. 国际货币汇率答案:ABCD2. 以下哪些措施可以促进国际贸易的发展?A. 降低关税壁垒B. 提高进口配额C. 签订自由贸易协定D. 实施出口补贴答案:AC3. 以下哪些是国际贸易中常见的贸易术语?A. FOBB. CIFC. DDPD. EXW答案:ABCD4. 根据世界贸易组织(WTO)的规定,以下哪些行为属于不公平贸易行为?A. 倾销B. 补贴C. 反倾销D. 反补贴答案:AB5. 以下哪些是影响国际货币汇率的因素?A. 国内利率B. 国内通货膨胀率C. 国内生产率D. 国际政治稳定性答案:ABCD三、简答题(每题5分,共20分)1. 简述什么是最惠国待遇原则?答案:最惠国待遇原则是指一个国家给予另一个国家的产品、服务或国民的待遇,不得低于给予任何第三国的待遇。
国际贸易自考试题及答案

国际贸易自考试题及答案# 国际贸易自考试题及答案## 一、选择题1. 国际贸易中,以下哪项不是贸易壁垒?- A. 关税- B. 配额- C. 补贴- D. 贸易协议答案:D2. 根据比较优势理论,一个国家应该专注于生产什么? - A. 所有产品- B. 任何产品- C. 它生产效率最高的产品- D. 它消费最多的产品答案:C3. 世界贸易组织(WTO)的主要功能是什么?- A. 促进全球经济一体化- B. 监督国际贸易规则- C. 管理国际货币基金- D. 协调各国经济发展策略答案:B## 二、简答题1. 简述贸易顺差和贸易逆差的概念及其对经济的影响。
贸易顺差是指一个国家在一定时期内出口总额超过进口总额的情况,而贸易逆差则相反,即进口总额超过出口总额。
贸易顺差通常被看作是经济强劲的信号,因为它意味着国内生产的商品和服务受到国际市场的青睐。
然而,长期的贸易顺差可能会导致贸易伙伴的不满和贸易摩擦。
贸易逆差则可能表明国内生产不足以满足国内需求,或者国内消费者偏好外国商品,这可能会对国内产业造成压力,但也可能促进国内产业的创新和升级。
2. 描述什么是最惠国待遇原则,并解释其在国际贸易中的重要性。
最惠国待遇原则是指一个国家给予另一个国家在贸易上的优惠待遇,不得低于给予任何其他国家的待遇。
这一原则是国际贸易中的一项基本规则,旨在促进公平竞争和非歧视性贸易环境。
通过最惠国待遇,各国可以确保自己的出口商在外国市场上享有与其他竞争者同等的待遇,从而降低贸易壁垒,增加贸易机会。
## 三、案例分析题案例:假设中国和美国是两个主要的贸易伙伴,中国对美国的出口主要是制造业产品,而美国对中国的出口主要是高科技产品和农产品。
近年来,美国对中国的某些制造业产品实施了高额关税,导致中国出口商的利润下降。
同时,中国也对美国的高科技产品实施了配额限制。
问题:分析这种情况对两国经济可能产生的影响。
在这种情况下,高额关税和配额限制会导致贸易成本上升,影响两国的贸易平衡。
全国2009年1月高等教育自学考试国际贸易理论与实务试题 (1)

国际贸易理论与实务试题课程代码:00149一、单项选择题(本大题共30小题,每小题1分,共30分)在每小题列出的四个备选项中只有一个是最符合题目要求的,请将其代码填写在题后的括号内。
错选、多选或未选均无分。
1.在国际分工的萌芽阶段,国际分工主要出现在( C )A.工业国与工业国之间B.发达国家与发展中国家之间C.宗主国和殖民地之间D.发展中国家和发展中国家之间2.世界贸易组织的贸易政策评审机构是( B )A.部长会议B.总理事会C.分理事会D.秘书处3.国际锡协定的经济条款采用的规定方法是( A )A.缓冲存货B.出口限额C.多边合同D.出口限额和缓冲存货相结合4.在规模经济条件下,以高于边际成本的价格出口商品的商品倾销方式为( D )A.暂时倾销B.偶然性倾销C.掠夺性倾销D.长期性倾销5.进口商品加工后大多在区内使用,只有少数用于再出口的经济特区是( C )A.自由边境区B.出口加工区C.保税区D.过境区6.比较成本理论的提出者是( D )A.马歇尔B.俄林C.亚当·斯密D.大卫·李嘉图7.二战以后,国际分工格局中居于主导地位的是( D )A.发展中国家和发展中国家之间的分工B.发达国家与发展中国家之间的分工C.宗主国和殖民地之间的分工D.工业国与工业国之间的分工8.根据要素禀赋说,一国应该生产和出口( A )A.丰裕要素密集型产品B.稀缺要素密集型产品C.生产成本低的产品D.绝对成本低的产品9.世界贸易组织建立于( D )A.1948年B.1956年C.1982年D.1995年10.在用专断的海关估价来限制商品进口的国家中,最为突出的是( B )A.英国B.美国C.德国D.日本11.下列关税中属于滑动关税的是( C )A.特惠税B.最惠国税C.差价税D.普惠税12.剔除了价格变动的影响,单纯反映对外贸易数量规模的指标是( B )A.对外贸易额B.对外贸易量C.贸易差额D.对外贸易依存度13.某出口商以电报形式向进口商发盘,但在发盘到达进口商之前又以传真告知进口商此发盘无效,此行为属于( A )A.发盘的撤回B.发盘的修改C.有效接受D.发盘的撤销14.制定《国际贸易术语解释通则》的国际组织是( C )A.国际法协会B.世界银行C.国际商会D.联合国贸易署15.根据《2000年通则》的解释,采用CPT术语时,买卖双方风险划分的界限是( B )A.装运港船舷B.货交承运人C.目的地D.目的港船上16.上海出口摩托车一批,水运至新加坡,中方办理出关手续,外方办理进关手续,价中不含运保费,按以上交易条件,适用的贸易术语是( A )A.FOB上海B.CIF新加坡C.CFR上海D.FCA新加坡17.我方欲进口一套机电设备,一般应选用的品质表示方式是( D )A.凭样品买卖B.凭等级买卖C.凭规格买卖D.凭说明书买卖18.《跟单信用证统一惯例》对于“约量”的解释为变动幅度不超过...( C )A.3%B.5%C.10%D.15%19.国际贸易中,仅次于海洋运输的主要运输方式是( C )A.航空运输B.邮包运输C.铁路运输D.管道运输20.在国际贸易中不能流通转让的提单是( B )A.清洁提单B.记名提单C.不记名提单D.指示提单21.某提单的收货人栏填写“凭指定(To order)”字样,此提单是( C )A.记名提单B.不记名提单C.指示提单D.舱面提单22.根据我国海运货物保险条款规定,承保范围最小的基本险是( A )A.平安险B.水渍险C.一切险D.罢工险23.船舶在海运途中着火,船长下令往船舱内灌水灭火,导致舱内部分货物被水浸湿报废,此项损失属于( D )A.实际全损B.推定全损C.单独海损D.共同海损24.以付款时间不同为分类标准,如某公司签发了一张汇票,上面注明“At 90 days after sight”,这是一张( B )A.即期汇票B.远期汇票C.光票D.跟单汇票25.D/P·T/R指的是( B )A.付款交单B.付款交单凭信托收据借单C.承兑交单D.承兑交单凭信托收据借单26.一份信用证经另一家银行保证对符合信用证要求的单据履行付款义务,这份信用证就成为( C )A.循环信用证B.对开信用证C.保兑信用证D.备用信用证27.以仲裁方式解决交易双方争议的必要条件是,交易双方当事人订有( C )A.合同B.交易协议C.仲裁协议D.意向书28.若提单上注明“运费到付”,则采用的贸易术语是( A )A.FOBB.CFRC.CIFD.CPT29.代理业务的两个基本当事人之间的关系是( B )A.买卖关系B.委托代理关系C.委托寄售关系D.代销关系30.淘汰式拍卖指的是( A )A.增价拍卖B.减价拍卖C.密封递价拍卖D.招标式拍卖二、多项选择题(本大题共5小题,每小题2分,共10分)在每小题列出的五个备选项中至少有两个是符合题目要求的,请将其代码填写在题后的括号内。