上海市第二中级人民法院司法实务研究官方公众号;法律法规司法解释学习的平台;司法案例及实务论文发布的平台;法律理论界、实务界人士交流的平台。

编者按
为提高我院及辖区法院商事审判思维能力,提升商事审判质效,完善适法统一机制,我院商事审判庭对于在部分商事案件中适用要素式审判方式进行了类型化调研和探索。本期刊发《公司解散纠纷案件要素式审判指引(试行)》,系我院商事审判庭与杨浦法院商事庭共同撰写,并经我院商事庭专业法官会议讨论通过,供辖区法院商事审判庭参考。
课题组
钱海啸,上海市杨浦区人民法院党组成员、副院长

李凌云,上海市杨浦区人民法院商事审判庭庭长

季宇凤,上海市杨浦区人民法院商事审判庭副庭长

指导组
李非易,上海市第二中级人民法院商事审判庭商事速裁审判团队负责人

刘子娴,上海市第二中级人民法院商事审判庭商事速裁团队法官助理

公司解散纠纷案件要素式
审判指引(试行)
一、常见审理要件及审查路径
公司解散纠纷案件所适用的法律规定主要是现行《中华人民共和国公司法》(以下简称公司法)第一百八十条和第一百八十二条(2024年7月1日起施行的公司法第二百二十九条第一款和第二百三十一条,内容基本一致)。当公司出现章程规定的营业期限届满、股东会决议解散、合并或者分立、依法被吊销营业执照、责令关闭或者被撤销等解散事由时,公司应当解散。本指引主要围绕股东无法达成解散合意时,依据公司法第一百八十二条规定,通过司法权介入,强制公司解散的情形而展开。公司解散纠纷案件的审理要件主要集中在各诉讼主体是否适格、公司经营管理是否发生严重困难、公司继续存续是否会使股东利益受到重大损失、能否通过其他途径解决四个方面。法院在处理公司解散纠纷案件时,应以上述四个方面的审理要件为路径和线索,收集案件要素,梳理争议焦点,并据之展开审理。
(一)诉讼主体是否适格
1.行权主体的资格
根据公司法第一百八十二条及《最高人民法院关于适用
若干问题的规定(二)》(以下简称公司法司法解释二)第一条第一款规定,提起公司解散之诉的原告应当是单独或者合计持有公司全部股东表决权百分之十以上的股东。此明确了法院须依职权审查的两大要点,其一原告是否具备股东身份,其二原告所持表决权是否已达一定比例。此类诉讼中,针对行权主体的资格往往存在以下四种争议:(1)瑕疵出资问题。一般情况下,股东存在瑕疵出资问题并不影响其提起公司解散之诉的行权资格,除非公司已就该股东履行法定除名或限制表决程序。股东是否已履行出资义务系各股东之间、股东与公司之间的法律关系,独立于公司解散法律关系,存在瑕疵出资问题的股东应依约、依法对其他股东或公司承担违约或侵权责任。而提起公司解散之诉系股东针对经营管理僵局寻求司法救济的最后解决方式,若任由僵局状态持续不止,极可能导致公司及全体股东利益受损,该项诉权不应受到出资瑕疵的影响。
(2)股权名实不一问题。一般情况下,隐名股东不具备提起公司解散之诉的行权资格,例外情形包括该隐名股东已通过公示途径或司法途径进行显名,或该隐名股东已实质具备显名条件,例如公司以及其他股东认可其股东身份、其已实际以股东身份参与公司决策经营管理等。根据《最高人民法院关于适用
若干问题的规定(三)》第二十四条、第二十五条规定,实际出资人的投资权益受到法律保护。但此“投资权益”并不等同于“股东权利”,公司解散之诉的最终结果不仅涉及公司及全体股东的利益,还会影响公司债权人及其他关联第三方的合法权益。若准许未经身份公示程序、不具备显名条件的隐名股东可随时提起公司解散之诉,将扰乱公司正常的经营管理秩序,从而损害公司及其他股东、债权人等民事主体的合法权益。(3)表决权比例的时点问题。一方面,我国现行法律仅规定股份有限公司须“同股同权”,故有限责任公司的表决权并不必然与登记的股权比例一致,尤其在当前注册资本认缴制的情形下,公司可通过章程的约定,设计与认缴比例不同的表决权架构。因此,法院在审查行权主体资格时,注意应审查的要素系股东表决权的比例是否已达百分之十以上,而并非仅着眼于持股比例。另一方面,我国现行法律并未要求原告所持表决权的比例在公司解散之诉的全过程中均保持百分之十以上。因此,若原告仍具备股东身份,但所持表决权的比例在立案后有所下降或被稀释,则法院不应再就诉讼过程中发生的比例变化进行实体审查,考量行权主体资格的时点应为起诉时。
(4)过错股东可否行权的问题。一般情况下,对公司无法继续经营、股东之间丧失信任基础的局面形成存在过错的股东,仍有权依据公司法第一百八十二条的规定提起公司解散之诉。能否以司法介入的方式强制解散公司,需实质判断公司经营管理是否发生严重困难、继续存续是否会使股东利益受到重大损失、能否通过其他途径解决等审理要件是否同时满足,通常与人合性丧失的形成原因、公司僵局的责任认定均无涉。公司法第一百八十二条并未明确限制过错股东主张司法强制解散,公司或受侵害的股东有权向过错股东另行提起损害赔偿等侵权之诉,一般不直接在公司解散之诉中解决公司与股东之间或各股东之间的权益纠纷。
2.适格被告、第三人
关于公司解散纠纷案件中被告及第三人的身份问题,法院在审理时须注意查明以下要点:
(1)适格被告的确定
根据公司法司法解释二第四条规定,股东提起解散公司诉讼应当以公司为被告。原告以其他股东为被告一并提起诉讼的,法院应告知原告将其他股东变更为第三人,原告坚持不予变更的,法院应当驳回原告对其他股东的起诉。
公司解散纠纷从法理而言属于变更之诉,该类案件的被告应为公司,究其原因主要有两个方面。一方面,就原告与公司之间的关系而言,若法院最终认定公司符合解散条件,则公司将依法进入清算程序。若法院最终认定公司不符合解散条件,则公司将继续存续。原告与公司之间出资与被出资的法律关系仍然如旧,公司始终是此类案件法律效果的直接对象。另一方面,就原告与其他股东之间的关系而言,随着公司的成立,各股东之间所订立的关于设立公司的协议已履行完毕,转化为各股东与公司之间出资与被出资的法律关系,各股东之间已不存在解除设立协议等问题,故其他股东不应作为公司解散之诉的被告。
(2)适格第三人的确定
根据公司法司法解释二第四条规定,原告提起解散公司诉讼应当告知其他股东,或者由人民法院通知其参加诉讼。其他股东或者有关利害关系人申请以共同原告或者第三人身份参加诉讼的,人民法院应予准许。
公司解散纠纷中除了起诉股东与公司以外,还涉及另一重要主体即公司的其他股东。由于法院关于公司解散之诉所作出的判决将对全体股东均具有法律约束力,同时基于法院有关调解工作和查明案件事实的需要,其他股东确有参与诉讼的必要性。因此,法院在处理公司解散之诉时须通知其他股东一同参加诉讼,且应视该股东的主张而区别处理其身份究竟是共同原告还是第三人。若其他股东以与原告具有相同主张而申请参加诉讼的,应列为共同原告;若其他股东以案件处理结果与其有利害关系为由申请参加诉讼的,应列为无独立请求权的第三人。
(二)公司经营管理是否发生严重困难
根据公司法第一百八十二条规定,公司解散的要件之一系经营管理发生严重困难。而公司法司法解释二第一条第一款又进一步列举了公司经营管理发生严重困难的三种常见类型以及兜底情形。常见类型包括:第一,公司持续两年以上无法召开股东会或者股东大会;第二,股东表决时无法达到法定或者公司章程规定的比例,持续两年以上不能做出有效的股东会或者股东大会决议;第三,公司董事长期冲突,且无法通过股东会或者股东大会解决。而兜底情形则是公司在经营管理中发生了与上述三种常见类型程度相当的其他严重困难。法院应围绕公司整体的运转状态,以审慎、公平、合理为原则,以审查以下三方面要素为基础,对公司经营管理是否发生严重困难予以综合判断。
1.管理性困难
(1)内部机构是否运转失灵
公司的内部机构包括股东(大)会、董事会、监事会等对公司具备管理职能的组织。法院审查的侧重点在于这些内部机构的运转是否存在严重障碍,从而形成了公司内部管理上的僵局状态,导致治理机构的决策、执行、监督等功能瘫痪。例如:股东(大)会应当召开而不能召开,但若仅为客观上长期没有召开,则不能当然认定为“无法召开”;董事会僵局形成后本应尝试召开股东(大)会或监事会予以纠正,但股东(大)会或监事会却拒不履行或无法履行各自职责。
(2)陷入管理僵局的时长
一般而言,公司陷入管理僵局的时长要求为两年以上,且须为持续状态,若该期间公司内部机构曾恢复运转,则不能再据此认定公司在该期间已持续性地陷入了管理僵局。例如:经个别股东的斡旋、调和,公司在原告提起解散之诉前得以成功召开一次股东(大)会,形成有效决议;虽然各董事之间冲突严重,亦无法召开股东(大)会予以解决,但各董事在原告提起解散之诉前,曾通过书面函件等形式对某些对外交易进行了一致确认。
2.经营性困难
(1)财务盈亏的影响
公司存在经营性困难通常会表现为盈利艰难、长期亏损。一般而言,盈亏情况可以作为判断公司是否陷入经营困难的参考因素。但须注意的是,财务亏损不是认定公司经营发生严重困难的充分事由,能够盈利也不必然意味着公司的经营状态顺畅无阻。法院应审慎处理盈亏状态与经营困难之间的逻辑关系,需区分公司亏损究竟是因内部机构长期运转失灵所致,还是因短期决策失误或突发环境因素所致。同时,法院还应综合考量公司处于亏损状态的时长、是否具备扭亏为盈的能力、是否已造成股东经济利益的重大损失等情况。例如:在财务审计报告显示公司并无亏损的情况下,该公司内部机构因股东之间的个人矛盾长期无法运转,且该公司的主营业务随着科技的不断发展,市场规模已大幅萎缩,则亦可能被认定为具备经营性困难。
(2)对外业务的开展情况
公司存在经营性困难一般还会表现为对外业务开展不畅。公司是以实现股东利益最大化为目标、同时兼顾社会责任的制度设计,对外业务常态化的能力足以影响一家公司是否具有继续存续的必要性。法院在查明此项参考因素时应严格把握、全面考量对外业务开展不畅的持续时长、形成原因以及恢复可能性。例如:股东之间矛盾尖锐,导致公司人合性全面丧失,对外业务已持续两年以上无法开展,且并无线索显示此公司存在恢复对外业务能力的可能性,则宜认定此公司已陷入经营性僵局;股东之间虽矛盾尖锐,但对外业务停滞时间尚短,且管理人员正尝试恢复对外交易,则不宜轻易认定此公司已陷入经营性僵局,还应结合公司的盈亏情况等其他因素,综合考量此公司是否具备恢复对外业务常态化的能力。
3.确认公司经营管理发生严重困难的阻却事由
根据公司法司法解释二第一条第二款规定,若股东以知情权、利润分配请求权等权益受到损害,或者公司亏损、财产不足以偿还全部债务,以及公司被吊销企业法人营业执照未进行清算等为由,提起解散公司诉讼的,人民法院不予受理。
由此可见,一方面,股东知情权、利润分配请求权等权益受到损害,或者公司亏损、财产不足以偿还全部债务等,均系公司处于不良经营状态的或然表现形式,却并非确认公司发生经营管理困难的充分事由。另一方面,公司强制解散分为行政解散与司法解散两种形式。股东在法院提起公司解散之诉系属司法解散,而此处的“公司被吊销企业法人营业执照”则属于行政解散的法定事由。若确已发生此种情况,则股东可直接向法院申请强制清算,无须再重复提起公司解散之诉。
(三)公司继续存续是否会使股东利益受到重大损失
目前我国现行法律法规并无“利益受损”“重大损失”的统一量化标准。一般而言,公司解散纠纷案件中所述的“股东利益受到重大损失”并非是指全体股东的利益遭受具体、直接、有形的损害,而是指提起解散之诉的股东的利益遭受整体、间接、可能的损害。法院应以个案情况为出发点,以公平合理的价值判断为原则,以全面审查以下三方面的要素为基础,对公司继续存续是否会使股东利益受到重大损失的问题予以综合判断。
1.损失类型
“股东利益”通常分为管理控制权益和投资收益权益两个方面。在公司解散之诉中法院应侧重于审查后者,即股东的投资收益权益是否受到损失。一般而言,法院主要从公司的当前盈亏状态以及注册资本是否充实这两个方面加以审查。例如:公司现处于亏损状态,需以长期发展的角度判断通过股东履行出资义务是否能够显著提升公司经营能力、扭亏为盈,以弥补股东投资收益方面的损失;公司现处于盈利状态,因股东之间的冲突使得内部机构运转停滞,需判断若公司持续经营、各股东的预期投资收益目标是否仍具备实现的可能性。
2.损失程度
关于“何为重大损失”并无统一量化标准,故法院通常须结合原、被告之诉辩意见以及案件事实,以公司当下的实际经营管理状态为依据,对股东利益受损是否重大作出综合评价。例如:公司已被行政机关列入经营异常名录,法院须审查公司是否具备消除经营异常原因的可能性以及恢复正常经营的能力,以此为基础来判断若公司继续存续,股东投资收益的损失是否重大;若公司虽处于盈利状态,但经营管理陷入僵局,法院须审查公司现状究竟对股东造成了何种损失以及损失的具体程度。
3.股东利益受损与公司存续之间的因果关系
除了上述对损失类型、损失程度的判断以外,法院还须进一步审查股东利益受损与公司继续存续之间是否存在直接的因果关系。若起诉股东所主张的利益受损并非因公司的存续状态而导致,或者能够通过公司继续存续而得以改善,则不能构成公司解散之条件。例如:大股东因丧失管理控制权益而主张利益受损、要求解散公司,则应在全面审查损失类型、损失程度的基础上,进一步考量该股东所主张的利益损失是否为因公司继续存续而产生的常规经营成本以及合理的投资风险。若是,则不宜认定两者之间存在直接的因果关系。
(四)是否通过其他途径不能解决
公司解散之诉系弱势股东解决公司经营管理僵局的最后途径,此类案件中法院应本着“尊重公司自治、司法谨慎干预”的原则进行处理。股东只有在穷尽一切可能的救济手段仍不能化解经营管理僵局时,才被赋予通过司法程序强制解散公司的权利。所谓“其他途径”一般包括内部途径与外部途径两个方面:
1.关于内部途径,例如通过申请召开股东会讨论人事任免、行使股东知情权、行使质询建议权、进行内部或对外股权转让、请求公司收购股权等方式,解决公司经营管理的僵局问题。
2.关于外部途径,例如通过请求行业协会、行政部门、其他利益相关方等第三方进行矛盾调解,向法院提起股东知情权、损害股东利益责任、盈余分配之诉等方式,解决公司经营管理的僵局问题。
另外,法院在判断股东“能否通过其他途径解决”这一审理要件时,须注意:起诉股东是否已采取其他途径解决公司僵局并非法定的、强制性前置程序。即便起诉股东尚未采取其他途径解决矛盾,而径行提起公司解散之诉,法院仍应予以受理,并展开实体审查,以保障股东提起解散之诉的程序性权利。某些情况下,起诉股东欲举证其曾尝试采取其他途径解决的现实可操作性较弱或存在客观障碍,若将穷尽其他途径作为强制性的前置条件,将违背公司解散之诉的立法本意。法院在诉讼中应注重调解工作,这既是着眼于实质性化解纠纷的应然之举,也是进一步查明和验证纠纷是否可通过其他途径解决的有效方法。
(五)其他审理注意事项
1.管辖
(1)仲裁机构裁决权的排除。我国现行法律并未赋予仲裁机构解散公司的裁决权,即使公司章程或各股东之间的协议约定了有关解散纠纷的仲裁条款,应属无效。
(2)公司解散之诉应由公司住所地人民法院管辖。根据公司法司法解释二第二十四条规定,解散公司诉讼案件由公司住所地人民法院管辖。基层人民法院管辖县、县级市或者区的公司登记机关核准登记公司的解散诉讼案件。中级人民法院管辖地区、地级市以上的公司登记机关核准登记公司的解散诉讼案件。
2.保全
在一定条件下,起诉股东享有在公司解散之诉中申请保全公司资产的程序性权利。根据公司法司法解释二第三条规定,股东提起公司解散诉讼时,向人民法院申请财产保全或者证据保全的,在股东提供担保且不影响公司正常经营的情形下,人民法院可予以保全。
3.调解
因解散公司系终结公司的独立人格,对股东、员工及债权人等各方主体均具有重大影响,故法院在处理此类案件时应本着弱化矛盾的原则,注重以调解的方式解决纠纷矛盾。根据公司法司法解释二第五条规定,人民法院审理解散公司诉讼案件,应当注重调解。当事人协商同意由公司或者股东收购股份,或者以减资等方式使公司存续,且不违反法律、行政法规强制性规定的,人民法院应予支持。当事人不能协商一致使公司存续的,人民法院应当及时判决。
4.法定解散与意定解散的区别
若因公司经营管理出现僵局,股东根据法律规定起诉至法院要求解散公司的,属于法定解散。若在公司设立之初或在经营过程中,各股东曾签订有关解散公司条件的协议或章程,则当解散条件成就后,股东根据合同或章程起诉至法院要求解散公司的,属于意定解散。法院在审理公司解散之诉时,应注意区分原告的主张依据。若原告主张法定解散,法院应综合考量上述四大审理要件是否已具备;若原告主张意定解散,法院应审慎把握协议或章程中约定的解散条件是否成就,充分尊重当事人的意思自治。
5.解散之诉与清算程序的关系
根据公司法司法解释二第二条规定,股东提起解散公司诉讼,同时又申请人民法院对公司进行清算的,人民法院对其提出的清算申请不予受理。人民法院可以告知原告,在人民法院判决解散公司后,依据公司法第一百八十三条和该司法解释第七条规定,自行组织清算或者另行申请人民法院对公司进行清算。因此,若股东直接向法院申请公司强制清算获准的,则股东已无需再提起解散之诉。若公司尚不符合强制清算的申请要件,则股东应优先提起解散之诉,在法院作出公司是否解散的认定前,不得同时提起清算申请。
二、审理要素的确定和收集
(一)审理要素的确定
依据上述关于公司解散纠纷案件的四个审理要件、五个方面其他问题的归纳,可将此类案件的审查路径以及相关法律规定归纳如下:
图1 公司解散纠纷的审查路径

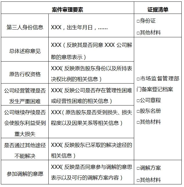
法院在审理公司解散纠纷时可结合双方的诉辩意见,依据上述脉络展开要素式审理,可涉及的相关要素见于下表:
表1 公司解散案件的审理要素

(二)审理要素的收集
要素的收集是正式开展审理的基本前提,表格式的收集方法较为高效便捷,表格的具体形式可以在总结上述四要件、五要点的基础上,结合要件审判九步法的相关步骤确定。故法院可在对案件开展实体审理之前,向当事人送达要素表进行填写,还可以以要素表为主要实体内容,要求原告提交要素式诉状,被告提交要素式答辩状。参见下表:
表2 供原告填写的要素表

表3 供被告填写的要素表

表4 供第三人填写的要素表

上述要素表一则可作为对当事人的诉讼指引,二则兼具裁判指引和庭审提纲的效能,三则可以固定案件事实,帮助法官庭前迅速确定争议焦点并对争议事实展开实质审理,提升庭审效率。
三、要素式庭审与文书
(一)要素式庭审
由于庭审前当事人已经通过填写要素表的形式充分表达了己方观点,阐述了要素事实。法庭在庭前对比诉讼双方提交的要素表,可以迅速确定无争议事实和庭审需要关注的重点问题。参见下表:
表5 供法官庭前归纳争议焦点的表格

由此,要素式庭审可以更加高效地进行:在双方简要陈述各自的诉辩意见之后,法官即可结合案件要素事实确认本案的无争议要素,比如,原告的行权资格等,同时可以归纳出争议要素暨本案的争议焦点。庭审可以采取将法庭调查与法庭辩论合并的方式,由双方围绕争议要素举证、质证和辩论。当事人最后陈述后,若调解不成,则可以及时对案件作出裁判。
图2 要素式庭审流程

(二)公司解散纠纷类案件的要素式判决书
公司解散纠纷案件中,四个审理要件项下双方的争议事实往往较多。通过上述要素表的填写以及要素式庭审,法院一方面可以快速固定无争议事实,形成判决书中无争议的事实查明部分,另一方面可以准确定位案件的争议焦点,并就争议部分着重进行说理。因此,通过采用要素式审理的方式,能够较大提升判决书写作的便捷性及高效性,法院可以根据《人民法院民事裁判文书制作规范》和《民事诉讼文书样式》中对“能够概括出固定要素的案件”的说明,不再分割陈述事实查明和法院认为部分,采用夹叙夹议的方式对争议要素逐项进行认定,从而得出裁判结论。
就要素式文书的撰写,以一审文书为例,可根据要素式审理思路,参考以下样式:
上 海 市 XX 区 人 民 法 院
民 事 判 决 书
(2024)沪 民初 号
原告:姓名,性别,出生年月,民族,住址。
被告:公司名称,住所地。
(第三人:姓名,性别,出生年月,民族,住址。)
原告XXX诉被告XXX(第三人XXX)公司解散纠纷一案,本院于XXXX年XX月XX日立案受理后,依法适用简易程序……本案现已审理终结。
原告向本院提起诉讼请求:请求判令XXX公司解散。事实与理由:
被告辩称:……
(第三人述称:……)
经要素式审理查明,各方对以下事实无争议:XXX各方诉讼主体资格,XXX公司经营管理陷入严重困难。本院予以确认。
有争议的事实是:一、XXX;二、XXX……
各方对此举证:……
本院对此认为:……
判决如下:……
案件受理费XX元,由XXX负担。
如不服本判决,可在判决书送达之日起十五日内,向本院递交上诉状,并按对方当事人的人数提出副本,上诉于上海市第二中级人民法院。
审 判 员
二〇二四年 月 日
法官助理
书 记 员
附:常用法律条文
一、《中华人民共和国公司法》(2018年修正)
第一百八十条 公司因下列原因解散:
(一)公司章程规定的营业期限届满或者公司章程规定的其他解散事由出现;
(二)股东会或者股东大会决议解散;
(三)因公司合并或者分立需要解散;
(四)依法被吊销营业执照、责令关闭或者被撤销;
(五)人民法院依照本法第一百八十二条的规定予以解散。
第一百八十二条公司经营管理发生严重困难,继续存续会使股东利益受到重大损失,通过其他途径不能解决的,持有公司全部股东表决权百分之十以上的股东,可以请求人民法院解散公司。
《中华人民共和国公司法》(2023年修订)
第二百二十九条 公司因下列原因解散:
(一)公司章程规定的营业期限届满或者公司章程规定的其他解散事由出现;
(二)股东会决议解散;
(三)因公司合并或者分立需要解散;
(四)依法被吊销营业执照、责令关闭或者被撤销;
(五)人民法院依照本法第二百三十一条的规定予以解散。
……
第二百三十一条 公司经营管理发生严重困难,继续存续会使股东利益受到重大损失,通过其他途径不能解决的,持有公司百分之十以上表决权的股东,可以请求人民法院解散公司。
二、《最高人民法院关于适用
若干问题的规定(二)》第一条 单独或者合计持有公司全部股东表决权百分之十以上的股东,以下列事由之一提起解散公司诉讼,并符合公司法第一百八十三条规定的,人民法院应予受理:
(一)公司持续两年以上无法召开股东会或者股东大会,公司经营管理发生严重困难的;
(二)股东表决时无法达到法定或者公司章程规定的比例,持续两年以上不能做出有效的股东会或者股东大会决议,公司经营管理发生严重困难的;
(三)公司董事长期冲突,且无法通过股东会或者股东大会解决,公司经营管理发生严重困难的;
(四)经营管理发生其他严重困难,公司继续存续会使股东利益受到重大损失的情形。
股东以知情权、利润分配请求权等权益受到损害,或者公司亏损、财产不足以偿还全部债务,以及公司被吊销企业法人营业执照未进行清算等为由,提起解散公司诉讼的,人民法院不予受理。
第二条 股东提起解散公司诉讼,同时又申请人民法院对公司进行清算的,人民法院对其提出的清算申请不予受理。人民法院可以告知原告,在人民法院判决解散公司后,依据公司法第一百八十四条和本规定第七条的规定,自行组织清算或者另行申请人民法院对公司进行清算。
第三条 股东提起解散公司诉讼时,向人民法院申请财产保全或者证据保全的,在股东提供担保且不影响公司正常经营的情形下,人民法院可予以保全。
第四条 股东提起解散公司诉讼应当以公司为被告。
原告以其他股东为被告一并提起诉讼的,人民法院应当告知原告将其他股东变更为第三人;原告坚持不予变更的,人民法院应当驳回原告对其他股东的起诉。
原告提起解散公司诉讼应当告知其他股东,或者由人民法院通知其参加诉讼。其他股东或者有关利害关系人申请以共同原告或者第三人身份参加诉讼的,人民法院应予准许。
第五条 人民法院审理解散公司诉讼案件,应当注重调解。当事人协商同意由公司或者股东收购股份,或者以减资等方式使公司存续,且不违反法律、行政法规强制性规定的,人民法院应予支持。当事人不能协商一致使公司存续的,人民法院应当及时判决。
经人民法院调解公司收购原告股份的,公司应当自调解书生效之日起六个月内将股份转让或者注销。股份转让或者注销之前,原告不得以公司收购其股份为由对抗公司债权人。
第六条 人民法院关于解散公司诉讼作出的判决,对公司全体股东具有法律约束力。
人民法院判决驳回解散公司诉讼请求后,提起该诉讼的股东或者其他股东又以同一事实和理由提起解散公司诉讼的,人民法院不予受理。
第二十四条 解散公司诉讼案件和公司清算案件由公司住所地人民法院管辖。公司住所地是指公司主要办事机构所在地。公司办事机构所在地不明确的,由其注册地人民法院管辖。
基层人民法院管辖县、县级市或者区的公司登记机关核准登记公司的解散诉讼案件和公司清算案件;中级人民法院管辖地区、地级市以上的公司登记机关核准登记公司的解散诉讼案件和公司清算案件。
上海市第二中级人民法院
▼
原标题:《公司解散纠纷案件要素式审判指引(试行)|至正研究》