民事起诉状怎么写?
事实和理由如何完整准确填写?
哪些是必填项?
有哪些注意事项?

长宁法院将分上下两期推送
为您带来详细的
要素式起诉状使用指南

最高人民法院、司法部、中华全国律师协会联合发布《关于印发部分案件民事起诉状、答辩状示范文本(试行)的通知》,针对民间借贷、买卖合同、金融借款、劳动争议等11类常见多发的民事案件,制定表格化、要素式民事起诉状、答辩状示范文本,自2024年3月4日起试行,2025年1月1日起全面推行。
“要素式”起诉状由五个部分组成
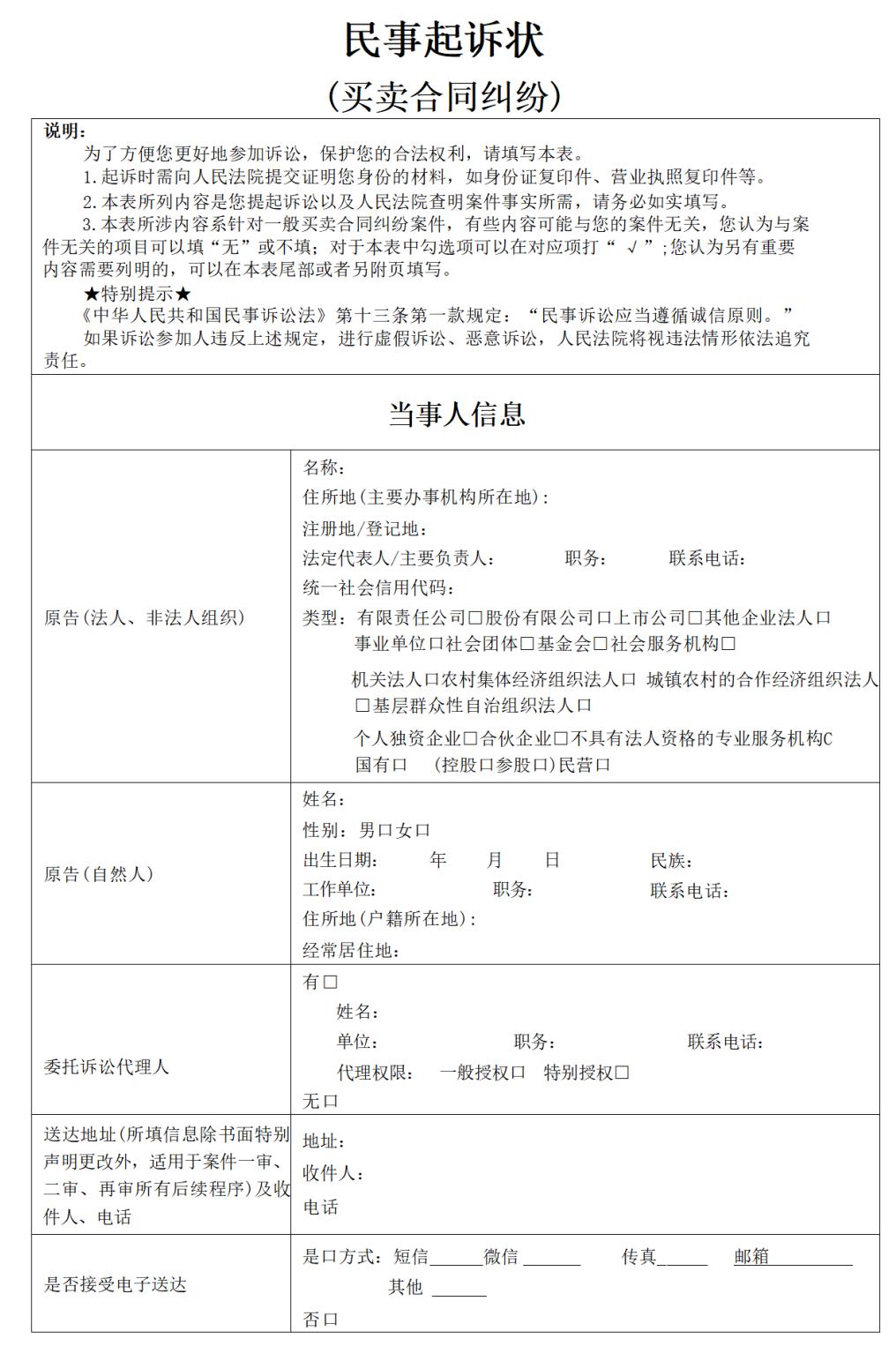
一、当事人信息
该部分应准确写明诉讼参与人身份基本情况,即“谁告谁”。
➤ 应根据当事人身份类型不同,分别选择(法人、非法人组织)或(自然人)进行填写。如果当事人为法人或非法人组织,您可以登录国家企业信用信息公示系统(https://www.gsxt.gov.cn/index.html)查询其统一社会信用代码、企业类型等信息。
➤ 在填写送达地址时,需填写常用的收件地址、联系电话等。为及时便捷地接收诉讼材料,建议您接受“电子送达”,后续法院将根据所填写的手机号码、电子邮箱等信息向您发送传票、证据、裁判文书等诉讼材料。
二、诉讼请求和依据
诉讼请求即打官司想要达到什么目的,也就是“告什么”。
该部分在填写时应确保请求的事项明确、具体、合法、具有可操作性。诉讼请求决定了法院的审理范围,原告在提出自己的诉讼请求时,还应当综合考虑与之对应的诉讼成本和风险。
三、约定管辖和诉讼保全
约定管辖和诉讼保全务必准确填写,以免影响立案、保全等案件诉讼进程。
➤ 如双方就仲裁、法院管辖有约定,需勾选“有”并列明合同条款序号及内容。
➤ 如需申请财产保全措施,需明确是否已经诉前保全(若有,则列明保全法院、保全时间)。如勾选申请诉讼保全,应另行提交财产保全申请书、明确的被保全财产信息或具体的被保全财产线索以及为财产保全提供担保的财产信息或资信证明等。
四、事实和理由
该部分为原告提出诉讼请求的重要依据,即“凭什么告”。
在填写时应根据“要素式”文书提示,围绕诉讼请求,准确、完整地反映出纠纷发生的时间、地点、人物、起因、经过、结果等内容,应确保内容的完整真实,如有虚假陈述,不仅可能败诉,且要承担相应的法律责任。
五、落款
“要素式”起诉状落款包括具状人、日期两部分。具状人为自然人的,由本人签字,是法人或者其他组织的,加盖单位公章;日期应填写向法院提交起诉状的日期。
今天为您带来
民间借贷纠纷、离婚纠纷
买卖合同纠纷
机动车交通事故责任纠纷
和劳动争议等
5类民事案件的起诉状的填写要求






▲左右滑动查看更多▲
民间借贷是指自然人、法人和非法人组织之间进行资金融通的行为。民间借贷纠纷是典型的合同纠纷,处理该类纠纷的法律规定集中于《中华人民共和国民法典》合同编第十二章及《最高人民法院关于审理民间借贷案件适用法律若干问题的规定》等。
诉讼请求和依据部分
主张担保权利的,一般为要求保证人承担保证责任或对抵押物享有优先受偿权,需明确要求保证人承担的是一般保证责任还是连带保证责任并注意是否已超过保证期间。
实现债权的费用是指因债务人未及时清偿债务而导致债权人为实现债权所产生的合理费用。常见的主要有律师费、诉讼保全保险费等,需明确合同依据或法律依据,并提交实际支付的凭证。
事实和理由部分
填写时,应对借款细节尽量详细叙述,包括约定的借款金额和利息,实际支付的金额,还款情况,以及是否有担保、抵押和保证。同时,借款合同、借条、欠条、银行转账凭证、微信或支付宝转账记录,以及相关的微信短信聊天记录等,作为证明借贷关系的重要证据,需要进行列明。
立案材料清单
1.当事人身份证明材料:主要包括原、被告身份证明,如身份证复印件、户口簿复印件或公安机关开具的户籍证明。如一方为法人的,应提交工商登记信息。若有委托诉讼代理人,需提交委托诉讼代理人的相关材料。
2.证明借款事实的证据材料:主要包括借款凭证、转账凭证、还款凭证、催款凭证。
3.如果债务有担保的,还需要提交担保合同、抵押合同等与案件相关的其他证据。

▲上下滑动查看更多▲




▲左右滑动查看更多▲
离婚是指夫妻双方依照法定条件和程序解除婚姻关系的法律行为。处理离婚纠纷的法律依据主要是《民法典》第1079条至第1092条的规定,以及《最高人民法院关于适用〈中华人民共和国民法典〉婚姻家庭编的解释(一)》的相关规定。
诉讼请求和依据部分
第1项“解除婚姻关系”是必填项,应写明“请求准予离婚”。
在填写第7项时,特别提醒注意:如果被告存在重婚、与他人同居、实施家庭暴力、虐待、遗弃家庭成员或其他重大过错的情形,原告可以请求离婚损害赔偿。在填写该项时,应明确赔偿金额,并在事实和理由部分详细阐述被告的过错行为。如果原告因抚育子女、照料老年人、协助另一方工作等负担较多义务,可以请求离婚经济补偿,同样要明确补偿金额,并提供相应的证据。如果原告离婚时生活困难,可以要求有负担能力的被告给予适当经济帮助,需说明生活困难的具体情况和经济帮助的金额、支付方式等。
事实和理由部分
在填写事实和理由部分时要针对所提诉讼请求全面阐述相关事实,包括婚姻关系基本情况、共同财产、共同债务、子女抚养等。
注意事项:
1.女方在怀孕期间、分娩后一年内或中止妊娠后六个月内,男方不得提出离婚。
2.判决不准离婚、原告撤诉或按撤诉处理的离婚案件,没有新情况、新理由,前次诉讼中的原告不得在六个月内再次起诉离婚。
立案材料清单
1.当事人身份证明材料:需要提供原告和被告的身份证明,包括身份证的复印件、户口簿的复印件,或者是公安机关出具的户籍信息。若有委托诉讼代理人,需提交委托诉讼代理人的相关材料。
2.证明婚姻关系等事实证据材料:提交一方的结婚证;若有未成年子女,需提交未成年子女的出生证;提交夫妻双方感情破裂的相关证据;夫妻双方共同财产,需提交财产清单。若房屋需分割,提交房屋的产调信息。车辆需分割,提交车辆的所有权证明。其他财产需分割,提交财产的权属证明;夫妻双方有共同债务,需提交债务情况的相关证据。
3.确定管辖权的证明文件:被告户籍在本区,需提交被告户籍证明,例如:户口簿、人口信息卡、户籍摘抄等。若被告户籍不在本区,需提交被告居住证或居委会出具的居住证明等,以证明原告提起诉讼时被告已在该地连续居住满一年以上。

▲上下滑动查看更多▲






▲左右滑动查看更多▲
依据《民法典》第595条的规定,买卖合同是指出卖人转移标的物的所有权于买受人,买受人支付价款的合同。处理买卖合同纠纷的法律依据主要是《民法典》合同编第2分编第9章“买卖合同”部分,以及其他单项法律、法规对特定标的物的买卖合同的专门规定。
诉讼请求和依据部分
在填写诉讼请求和依据时,要注意区分“卖方”和“买方”。
如果您是买卖合同的“卖方”,填写第1、2项,在要求对方给付价款以及利息或违约金时,要注意写明相应金额的计算基数、起算时间、计算标准等内容,并确认是否请求支付至实际清偿之日止。
如果您是“买方”,因对方违约给您造成了损失,在填写第3项时,需要提出赔偿金的具体数额、计算依据以及对方违约的具体情形。
无论您是买卖合同的“卖方”还是“买方”,其余的5-10项内容您都可以根据合同订立、履行的实际情况进行填写起诉状表格。比如,您要求继续履行或者解除合同,就需要在第5项中进行勾选,并提出相应的期限要求。
事实和理由部分
在填写这部分内容时,请您根据买卖合同的真实情况,选择“是”或“否”,准确填写相应的内容。您认为与案件无关的项目可以填“无”或不填。
立案材料清单
1.当事人身份证明材料:
原、被告身份证明,如身份证复印件、户口簿复印件或公安机关开具的户籍证明。如一方为法人的,应提交工商登记信息。若有委托诉讼代理人,需提交委托诉讼代理人的相关材料。
2.买卖合同或证明买卖合同关系成立的证明材料;交货、付款及违约等支持原告诉讼请求的证明材料。

▲上下滑动查看更多▲




▲左右滑动查看更多▲
机动车交通事故责任是指机动车的所有人或者使用人在机动车发生交通事故造成他人人身伤害或者财产损失时所应承担的侵权责任,也包括保险公司在交强险或者商业保险范围内依法承担赔付责任的情形。处理机动车交通事故责任纠纷的法律依据主要是《民法典》第1208 ~ 1217条、《道路交通安全法》第76条和《最高人民法院关于审理道路交通事故损害赔偿案件适用法律若干问题的解释》等。
诉讼请求和依据部分
诉讼请求共有11项内容,其中1-10项内容为人身损害赔偿,包括医疗费、护理费、营养费、住院伙食补助费等内容,当事人应按照事故造成的损失逐项填写。填写时,要写清楚具体数额和计算依据,并勾选是否有相关证据证明。
事实和理由部分
可依照交通事故责任认定书内容填写,相关车辆的投保情况可以向办理事故的交警部门进行查询。
立案材料清单
1.当事人身份证明材料:主要包括原、被告身份证明,如身份证复印件、户口簿复印件或公安机关开具的户籍证明。如一方为法人的,应提交工商登记信息。原告为受害人继承人的,需提交受害人死亡证明及继承人与受害人的身份关系证明。若有委托诉讼代理人,需提交委托诉讼代理人的相关材料。
2.证明事故发生事实的证据材料:主要包括交通事故责任认定书、驾驶证、行驶证等。
3.证明人身、财产损害的证据材料:主要包括医疗机构出具的医药费、住院费等收款凭证、交通费票据、证明收入减少的相关证据、伤残鉴定意见、车辆维修账单等。

▲上下滑动查看更多▲




▲左右滑动查看更多▲
劳动争议是指劳动者和用人单位之间因订立、解除劳动合同,劳动报酬、休息休假,辞退、离职等事由引发的争议。劳动争议适用“仲裁前置”原则,当事人必须先行向用人单位所在地或者劳动合同履行地的劳动人事争议仲裁委员会申请仲裁,对裁决结果不服可以在收到裁决书之日起十五日内向人民法院提起诉讼。
诉讼请求和依据部分
诉讼请求和依据部分对应劳动者提出的权利主张,这是用人单位答辩和法院审理的重点部分。要素式起诉状罗列了工资支付、未签订书面劳动合同双倍工资、加班费等劳动者常见诉求,需要结合劳动合同约定以及实际履行情况,确定具体诉请主张和数额后进行填写。
事实和理由部分
事实和理由部分对应劳动者诉讼请求所依据的事实和法律规定。在填写时需要注意两个问题:一是要针对所提诉讼请求全面阐述相关事实,包括劳动合同签订情况、入职时间、工作岗位、工作地点、工资构成、解除劳动关系的过程等。二是要详细写明仲裁情况,包括仲裁请求以及仲裁结果等,这样便于法院及时准确查明案件事实。
立案材料清单
1.当事人身份证明材料:自然人需提供身份证、居住证、户口簿、护照等有效身份证件。法人需提交营业执照复印件、法定代表人身份证明、法人身份证复印件并加盖公章。若有委托诉讼代理人,需提交委托诉讼代理人的相关材料。
2.证明劳动关系等事实证据材料:书面劳动合同、工资支付记录等。
3.证明仲裁前置的证据材料:仲裁裁决书及相关证明。

▲上下滑动查看更多▲
要素式起诉状如何获取?
线上渠道:
❖微信公众号“上海法院12368”—案沪通—我要查—文书模板—选择案件类型—诉讼文书格式—下载
❖微信小程序“人民法院在线服务”(首次使用需注册核验)—定制功能—文书模板—辅助工具—文书模板—部分案件民事起诉状、答辩状示范文本(试行)—选择对应纠纷下载填写
❖微信小程序“多元调解”—在线服务—示范文本
❖扫码直接获取word版

线下渠道:
长宁法院诉讼服务大厅提供11种类型案件的示范文本模板,您可现场领取空白文书填写。


江闻婕
立案庭 (诉讼服务中心、诉调对接中心) 法官助理
供稿 | 立案庭 (诉讼服务中心、诉调对接中心)
编辑 | 金文斌 谢钱钱
点分享
点收藏