为进一步加强安全生产工作,防止和减少生产安全事故,保障人民群众生命和财产安全,促进经济社会持续健康发展,十三届全国人大常委会第二十九次会议于2021年6月10日通过了《全国人民代表大会常务委员会关于修改<中华人民共和国安全生产法>的决定》,该决定自2021年9月1日起施行。本次修订的《安全生产法》(以下称“新《安全生产法》”或“新法”)进一步压实了生产经营单位的安全生产主体责任,完善生产经营单位及其安全管理机构和人员的职责,完善监管措施手段,加大了对违法行为处罚力度,大幅提高违法成本,因此对于拟上市公司而言,如何在新法指导下合规开展生产经营值得我们关注。
一、发行条件对拟上市公司安全生产的要求
安全生产是经济社会高质量发展的重要标志,各板块上市管理办法均将安全生产纳入发行条件予以要求,即发行人在报告期内不得存在生产安全领域的重大违法行为或严重损害社会公共利益的情形。

根据《首发业务若干问题解答》、《深圳证券交易所创业板股票首次公开发行上市审核问答》以及《上海证券交易所科创板股票发行上市审核问答》,发行人及其控股股东、实际控制人在国家安全、公共安全、生态安全、生产安全、公众健康安全等领域,存在以下违法行为之一的,原则上视为重大违法行为:被处以罚款等处罚且情节严重;导致严重环境污染、重大人员伤亡、社会影响恶劣等。
但有以下情形之一且中介机构出具明确核查结论的,可以不认定为重大违法:违法行为显著轻微、罚款数额较小;相关规定或处罚决定未认定该行为属于情节严重;有权机关证明该行为不属于重大违法。但违法行为导致严重环境污染、重大人员伤亡、社会影响恶劣等并被处以罚款等处罚的,不适用上述情形。
发行人合并报表范围内的各级子公司,若对发行人主营业务收入或净利润不具有重要影响(占比不超过5%),其违法行为可不视为发行人本身存在相关情形,但其违法行为导致严重环境污染、重大人员伤亡或社会影响恶劣的除外。如被处罚主体为发行人收购而来,且相关处罚于发行人收购完成之前执行完毕,原则上不视为发行人存在相关情形。但发行人主营业务收入和净利润主要来源于被处罚主体或违法行为社会影响恶劣的除外。最近3年内无重大违法行为的起算时点,从刑罚执行完毕或行政处罚执行完毕之日起计算。
二、IPO审核中对拟上市公司安全生产的关注要点
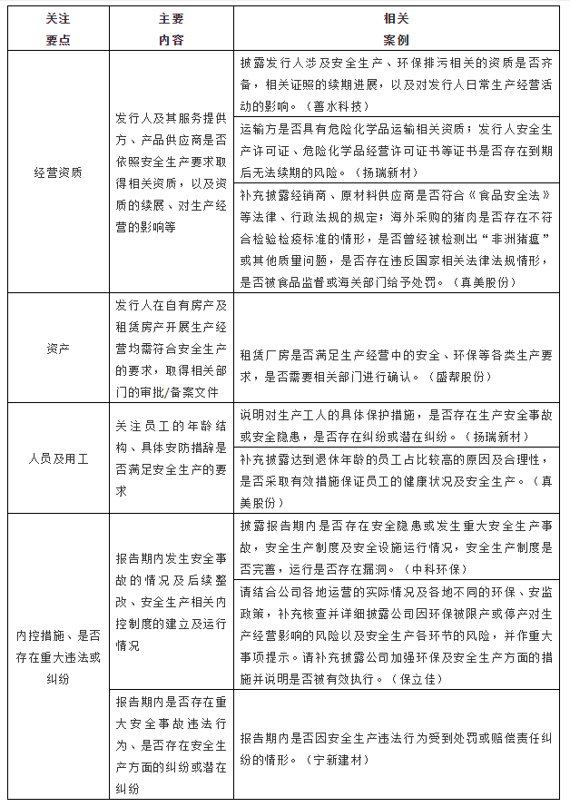
根据对拟上市公司公开问询回复信息的检索,在IPO审核过程中,与安全生产有关的审核问题主要包括经营资质、资产、人员及用工、安全事故整改、内控制度的建立及运行、是否存在重大违法行为等方面,具体如下:

三、新《安全生产法》对拟上市公司提出的合规新要求
新《安全生产法》实施背景下对安全生产责任单位提出了合规的新要求,结合前述IPO过程中对安全生产方面的审核要点,以下方面值得拟上市公司予以关注。
(一)经营资质的合规性要求
对于矿山、金属冶炼行业,以及涉及生产、储存、装卸危险物品的建设项目,新《安全生产法》明确要求,施工单位不得倒卖、出租、出借、挂靠或者以其他形式非法转让施工资质,不得将其承包的全部建设工程转包给第三人或者将其承包的全部建设工程支解以后以分包的名义分别转包给第三人,不得将工程分包给不具备相应资质条件的单位。
(二)关注用工情况
新《安全生产法》对从业人员的心理健康及精神方面予以了关注。根据新法第四十四条,生产经营单位应当关注从业人员的身体、心理状况和行为习惯,加强对从业人员的心理疏导、精神慰藉,严格落实岗位安全生产责任,防范从业人员行为异常导致事故发生。
(三)完善安全生产内控制度以及具体措施
1、建立全员安全生产责任制与安全风险分级管控
新《安全生产法》第二十一条要求生产经营单位建立健全并落实本单位全员安全生产责任制,加强安全生产标准化建设;同时,生产经营单位应当建立安全风险分级管控制度,按照安全风险分级采取相应的管控措施。生产经营单位应当组织建立并落实安全风险分级管控和隐患排查治理双重预防工作机制,督促、检查安全生产工作,及时消除生产安全事故隐患。
2、落实危险源识别与备案
对于生产经营活动中存在重大危险源的生产经营单位,根据新《安全生产法》第二十五条第三项及第四十条的要求,应当组织开展危险源辨识和评估,督促落实本单位重大危险源的安全管理措施,重大危险源及有关安全措施、应急措施应当报有关地方人民政府应急管理部门和有关部门备案。
3、加强重大事故隐患排查治理
生产经营单位应当建立健全并落实生产安全事故隐患排查治理制度,采取技术、管理措施,及时发现并消除事故隐患。事故隐患排查治理情况应当如实记录,并通过职工大会或者职工代表大会、信息公示栏等方式向从业人员通报。其中,重大事故隐患排查治理情况应当及时向负有安全生产监督管理职责的部门和职工大会或者职工代表大会报告。
4、强制投保安全生产责任保险
新《安全生产法》保持对生产经营单位投保安全生产责任保险的鼓励态度,而对于属于国家高危行业、领域的生产经营单位,例如危险化学品、煤矿、非煤矿山、金属冶炼、烟花爆竹等行业的生产经营单位[1],新法明确要求应当投保安全生产责任保险。
注释:[1] 《应急管理部办公厅关于扎实推进高危行业领域安全技能提升行动的通知》
5、保障安全生产设备的有效运行
修改前的《安全生产法》对安全设备的设计、制造、安装、使用、检测、维修、改造和报废以及生产经营单位的对安全设备的维护、保养和定期检测已经提出要求,新《安全生产法》第三十六条第二款、第三款进一步要求“生产经营单位不得关闭、破坏直接关系生产安全的监控、报警、防护、救生设备、设施,或者篡改、隐瞒、销毁其相关数据、信息。餐饮等行业的生产经营单位使用燃气的,应当安装可燃气体报警装置,并保障其正常使用。”
(四)跟踪安全生产事故的整改情况
新《安全生产法》对负责安全事故调查处理的有关部门提出了对相关事故的整改评估要求,根据新法第八十六条第三款,负责事故调查处理的国务院有关部门和地方人民政府应当在批复事故调查报告后一年内,组织有关部门对事故整改和防范措施落实情况进行评估,并及时向社会公开评估结果;对不履行职责导致事故整改和防范措施没有落实的有关单位和人员,应当按照有关规定追究责任。该条款的增加也要求生产经营单位切实履行对单位安全管理制度的完善及事故整改,否则,生产经营单位及有关责任人员将面临法律责任。
(五)法律责任多样,处罚力度提高
新法在提出新合规要求的同时,也对应增设了有关违法行为的法律责任。对于前述合规要求,新法增设的法律责任如下:

此外,与修订前相比,新《安全生产法》对发生生产安全事故负有责任的生产经营单位的处罚金额大幅提高,根据新法第一百四十一条,发生生产安全事故的单位除需承担相应的赔偿等责任外,根据事故的情节轻重,可处三十万元以上二千万元以下的罚款。而发生生产安全事故,情节特别严重、影响特别恶劣的,应急管理部门可以按照前款罚款数额的二倍以上五倍以下对负有责任的生产经营单位处以罚款,即该类罚款最高可达一亿元。
不仅如此,新法还增设了从业禁止规定,生产经营单位存在应当关闭、吊销证照等严重违法情形的,其主要负责人五年内不得担任任何生产经营单位的主要负责人,情节严重的,终身不得担任本行业生产经营单位的主要负责人。
四、小结
新《安全生产法》对依法加强安全生产工作,预防和减少生产安全事故发挥了重要法治保障作用,在进一步强化企业主体责任并加大违法处罚力度的背景下,也对拟上市公司的安全生产能力提出了新的要求。因此,拟上市公司应当及时对新的合规要求予以关注,建立健全有关安全生产内控制度并落实内控措施,避免相关法律风险的发生。
