直接退钱!新规发布

文章正文
发布时间:2025-05-31 00:33

近日,话题“淘宝将支持仅退款”登上热搜第一,卖家在淘宝平台上获得过多差评或违规记录,一旦收到投诉,可能面临直接退货退款或仅退款的判定。

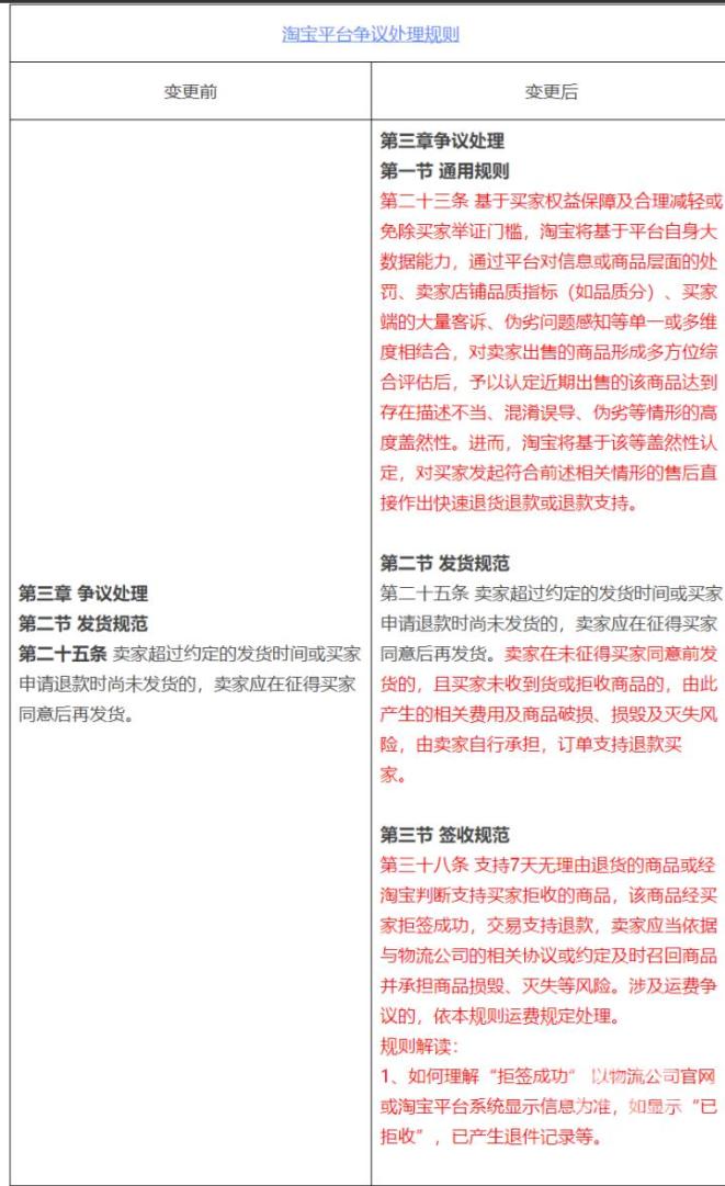
最近,淘宝对外发布了关于变更《淘宝平台争议处理规则》的公示通知,该通知从2023粘12月26日开始正式生效。

这也意味着,自拼多多和抖音之后,又一家电商平台推出了“仅退款”的售后机制。

这一机制目的是为了给消费者提供更好的用户体验,同时对那些长期服务不到位,质量不可靠的商家采取更严格的举措。

从调整过的新规来看,第一条为“新增淘宝基于平台自身大数据能力,识别多维度结合,对于买家发起符合相关情形的售后,做出快速退款或退货退款的规则依据”。

也就是说,如果差评或者违规情况过多,一旦被投诉,卖家会被平台直接判定退货退款或仅退款。

变更第二条关于发货规范:“针对卖家存在延迟发货、强制发货的且未经买家同意的情形”,由此产生的相关费用及商品破损、损毁及灭失风险,由卖家自行承担,订单支持退款买家。

这也意味着,如果卖家在未经买家允许的情况下,延迟发货、强制发货,系统支持买家“仅退款”。

第三条则是有关“7天无理由退货”商品或买家拒收的商品,支持买家在拒签后申请退款。

“仅退款”是拼多多率先推出的售后机制,即当消费者向平台申请“仅退款”后,如果商家在48小时内未进行操作,系统则会默认商家同意退款申请,自动发起退款。这一明显倾向于用户的机制也被认为是拼多多从电商红海杀出血路的关键一步。

不过现在,除了低价策略,“仅退款”的售后机制也正逐渐成为电商行业标准。

2023年9月21日,抖音电商也在《商家售后服务管理规范》中更新了一条有关“仅退款”的规则:抖音商家“商品好评率低于70%,平台有权对该商品交易订单的售后申请采取支持消费者仅退款、退货退款包运费的措施,商品好评率连续7天恢复到70%以上可解除。”

“仅退款”在很大程度上保护了消费者权益,但也对于商家来说,也意味着不确定性和风险。

对此,淘宝提出了大数据的解决方案。新规将根据卖家的实际经营作出判断,从而决定对于买家的快速退货退款或退款请求是否支持。相当于为卖家规避了“羊毛党”薅羊毛的风险。另外,淘宝也为商家提供快捷申诉通道,30天以内的订单商家都可以提起申诉。

此次淘宝发布新规

不少网友也表达了自己的想法

与此同时,京东开放平台近日宣布对售后服务管理规则进行调整,其中最引人注目的是新增的退款不退货执行标准。据悉,该规则已于2023年12月29日正式生效。与此同时,《京东开放平台交易纠纷处理总则》也进行了更新,新增了对用户仅退款的支持,该调整已生效。

原标题:《直接退钱!新规发布》