征信出现不良记录
可能会影响到贷款、信用卡等银行业务审批
这可咋办?
一些公司看准“商机”
打出“征信修复”“征信洗白”的旗号
收取高额服务费
最后往往无法完成修改
不予退款或跑路失联
“征信修复”到底可信吗?
被骗的服务费又是否能要回来?
7月12日下午,上海市第一中级人民法院公开开庭审理并当庭宣判一起涉征信修复服务合同纠纷上诉案,二审认定双方签订的《征信记录申诉咨询协议》无效,改判公司全额返还1.7万元服务费。
花钱修复征信
却遭遇“集体失联”
2020年12月,小艾发现自己存在多笔信用卡及贷款长期逾期还款记录。她很着急,这些不良征信记录可能会影响她将要申请的银行贷款。
经朋友介绍,小艾了解到畅畅公司可以帮她修复不良征信记录。小艾很开心,立即着手联系。


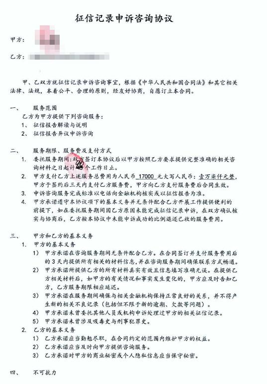
经沟通,小艾与畅畅公司于2020年12月23日签订了《征信记录申诉咨询协议》,协议约定畅畅公司为小艾提供下列咨询服务:1.征信报告解读与说明;2.征信报告异议申诉咨询,双方还就服务期限、服务费、双方的基本义务、协议生效、违约处理等均作了约定。


当天,小艾就向畅畅公司支付了服务费1.7万元,并在付款时附言“小艾修复征信”。
付款后,畅畅公司员工邀请小艾建立了“小艾征信修复”微信群,在群内沟通服务事宜。
小艾按照畅畅公司要求提供了申诉所需材料,并多次在微信群中询问办理情况:“离年前只有一个月”“年后急用”“半个月后能否修复好”。

畅畅公司员工答复:“给你加急插队尽量赶在年前”“目前银行那边在处理中”“在处理中没那么快”。
然2021年1月30日后,小艾再次在群里询问进度,群内再无人回复,员工们仿佛“集体消失”。
3月3日,小艾在群内留言“如果修复不好就退费吧”,还是无人答复。


修复没办成,钱也不退,气愤的小艾向法院提起诉讼,请求判令解除双方签订的《征信记录申诉咨询协议》,畅畅公司返还小艾1.7万元服务费,并支付小艾因维权产生的律师费6千元。
一
审
协议未涉及征信修复
判决驳回诉请
一审法院经审理后认为,当事人对自己提出的诉讼请求所依据的事实或者反驳对方诉讼请求所依据的事实有责任提供证据加以证明。没有证据或者证据不足以证明当事人的事实主张的,由负有举证责任的当事人承担不利后果。
小艾、畅畅公司签订的《征信记录申诉咨询协议》约定的服务范围是征信报告解读与说明、征信报告异议申诉咨询两项内容,并未涉及修复不良征信记录的内容,且畅畅公司的经营范围内也未涉及此项内容。
小艾提出其向畅畅公司支付的费用是为了修复不良征信记录,但未提供相关证据予以证明,故小艾该项主张,法院难以采信。畅畅公司经一审法院合法传唤拒不到庭应诉,视为放弃自己相应的诉讼权利,因此产生的法律后果由其自行承担。
一审法院遂判决驳回小艾的全部诉讼请求。
小艾不服,向上海一中院提起上诉。
小艾上诉称:
双方签订的《征信记录申诉咨询协议》约定:“如在委托服务期间(90日)因乙方原因未能完成征信记录申诉,在双方确认核实与协商后,乙方按本协议中未能申诉成功的比例退还已收的服务费用”,畅畅公司在微信聊天中也承诺为其修复不良征信记录。现委托服务期间届满,畅畅公司仍未提供完整的咨询服务,应当退还服务费,并支付律师费6千元。
畅畅公司二审未应诉答辩。
二审
改判
违背公序良俗
协议无效
应全额返还服务费
上海一中院经审理查明,双方签订的《征信记录申诉咨询协议》确实包含小艾上诉所称内容。另查明,协议约定,申诉咨询服务完成标准以电话向金融机构核实或以征信报告为准。

二审中,经上海一中院释明,小艾表示如涉案协议被确认为无效,无效后果请求在本案中一并予以处理。

上海一中院认为
本案的争议焦点在于:
1.双方签订的《征信记录申诉咨询协议》是否有效;
2.如果《征信记录申诉咨询协议》无效,后果当如何处理。
关于争议焦点1,双方签订的《征信记录申诉咨询协议》应属无效。
首先,结合双方签订的协议约定内容、微信记录、小艾的付款金额及备注,可以确认双方的真实目的并非简单的征信报告解读、说明以及征信报告的异议申诉咨询,而是消除或抹掉小艾业已存在的不良征信记录。
其次,我国征信法规规定,征信记录是对个人或企业信用信息客观真实的记载,不良征信记录如属真实,必须保存5年,且无法删除。
最后,本案系争协议因违背公序良俗而无效。小艾所涉的不良征信是其信用情况的客观展现。
小艾与畅畅公司签约删除不良征信记录的行为,不仅违反了诚实信用的个人行为准则,而且还将扰乱征信业的健康发展,致使社会交易的成本增加,并最终损害社会公共秩序。该行为严重违背社会主义核心价值观,给信用社会的创建带来负面影响,不利于善良风俗的弘扬,不应得到支持。
关于争议焦点2,如果《征信记录申诉咨询协议》无效,后果当如何处理。
我国《民法典》第一百五十七条规定,民事法律行为无效后,行为人因该行为取得的财产,应当予以返还;不能返还或者没有必要返还的,应当折价补偿。有过错的一方应当赔偿对方因此所受到的损失;各方都有过错的,应当各自承担相应的责任。
鉴于本案中小艾与畅畅公司签订的《征信记录申诉咨询协议》无效,畅畅公司依据该协议取得的1.7万元应当返还给小艾。
至于小艾请求畅畅公司支付律师费,因律师费系小艾为解决纠纷而自行支出,非协议无效而致的直接损失,上海一中院不予支持。
据此,上海一中院作出如上改判。
(文中所用皆为化名)


胡桂霞
上海市第一中级人民法院
民事审判庭
审判员
三级高级法官
法 官 说 法
2013年3月开始实施的《征信业管理条例》规定,征信业务,是指对企业、事业单位等组织(以下统称企业)的信用信息和个人的信用信息进行采集、整理、保存、加工,并向信息使用者提供的活动。
征信服务可使交易主体能以较低成本了解交易对方的信用状况,一方面可防范交易风险,另一方面又可使具有良好信用的企业和个人获得更多的交易机会。但随着征信应用领域不断拓展,与征信相关的虚假宣传和诈骗套路层出不穷。
本案主审法官胡桂霞指出,征信业对于“诚信受益,失信惩戒”的社会信用体系建设以及公平竞争商业环境创建发挥着重要作用。我国征信法规规定,征信记录不可随意删除。信息主体如认为征信机构采集、保存、提供的信息存在错误的,有权向征信机构或者信息提供者提出异议,要求更正。
胡桂霞法官提醒,个人应理性消费、合理借贷、按时还款,出现逾期后及时还款,切勿相信“征信修复”骗局,诚信守约,共同建设更完善的社会信用体系。
原标题:《花点钱搞“征信修复”,可信吗?》