划片范围公布!报名时间确定!思茅区2022年义务教育阶段招生工作方案(试行)出炉

文章正文
发布时间:2024-02-11 13:04

思茅区2022年义务教育阶段

招生工作方案

(试行)

为贯彻落实《中华人民共和国义务教育法》和《教育部办公厅关于进一步做好普通中小学招生入学工作的通知》(教基厅〔2022〕 1号)、《云南省教育厅关于义务教育招生入学工作的实施意见》(云教发〔2020〕14号)、《云南省教育厅关于进一步严肃义务教育招生纪律的通知》等文件精神,进一步规范全区义务教育阶段招生入学行为,促进优质均衡发展,结合思茅区学校规模以及城乡居民分布情况,按照“结合当地实际,科学分配优质教育资源、合理划定招生范围、有序确定入学对象,规范办理入学手续,全面实行阳光招生”原则,循序渐进、逐步调整工作思路,制定本实施方案。

一、小学阶段招生

(一)招生对象

1. A类:思茅主城区户籍(国家统计局2021年划定的城乡分类代码为“111”的13个居民委员会所辖区域,见附件2)、年满6周岁的适龄儿童。其中分为:

①A-1类:“三一致”住户。适龄儿童与父母户籍一致;户籍与房产一致;房产与实际居住地一致。以父母户籍、房产证确定其入学学区。执行“六年一次同校政策”。

②A-2类:“房户分离”住户。以父母房产证确定其入学学区。执行“六年一次同校政策”。

③A-3类:“三代同堂”户。适龄儿童随父母在其祖父母或外祖父母处落户,其父母双方均未购房(以住建局开具的父母双方无房证明为凭证),且实际常住,户口从未迁移过的适龄儿童,可以凭其祖父母或外祖父母的户籍、房产证确定其入学学区。执行“六年一次同校政策”。

④A-4类:拆迁户。适龄儿童随父母在原居住地(原房产证地址)落户,因土地被征用拆迁未购房(以住建局开具的父母双方无房产证明为凭证)的无房户,凭拆迁协议,按其原居住地(原房产证地址)作为其入学学区;重新购房的,以新购房产确定其入学学区;拆迁异地安置的,以安置地确定其入学学区。

⑤A-5类:公租房住户。适龄儿童父母提供公租房证明、1年以上(含1年,以2021年9月1日前为限)缴纳相关费用的原始凭证及无房证明的,按公租房所在地确定其入学学区。

⑥A-6类:政策照顾对象。烈士、英雄模范和因公牺牲、因公伤残的公安武警部队、消防救援人员、在职公安武警部队、消防救援人员、港澳台胞、支援湖北上海医护人员子女。其法定监护人户籍在思茅城区或者部队常驻思茅区的,凭《士官证》《警官证》《港澳台胞证》等有效证件和相关证明优先安排入学。父母为残障人士、“三残”儿童等其他需要照顾的适龄儿童。

2. B类:年满6周岁、在思茅区有长期合法稳定职业和住所的外来人员随迁子女适龄儿童。

户籍虽不在思茅主城区(国家统计局2021年划定的城乡分类代码为“111”的13个居民委员会所辖区域),但其法定监护人在思茅城区已购有房产并实际居住(房产购买时间暂定为六年,以2016年9月1日为限),同时能提供《云南省居住证》和六年社保交费记录或六年纳税证明和营业执照(以2016年9月1日为限)的外来人员,其随迁子女适龄儿童可根据学校的学位空余情况纳入片区内招生,根据房产地址确定其入学学区。

3. C类:年满6周岁、在思茅区办理了临时居住手续,并具有相对稳定职业和住所的外来人员随迁子女适龄儿童。

无思茅城区户籍,且购买了思茅城区合法房产未满三年或者租赁居住的非思茅户籍外来人员随迁子女适龄儿童。可到有空余学位、相对就近的公办学校入学。

(二)需提供的证明材料

1.学生本人及法定监护人的户口本(如适龄儿童与其父或母不在同一户口本上,需提供《出生医学证明》等能证明其亲子关系的文件);

2.法定监护人房屋产权证(或与房屋产权证具有同等效力的购房合同等);

3.招生条件涉及的其他相关证明文件。

(三)排除条款

非住宅房(如商业用房、工业用房、办公用房、阁楼、地下室、车库等)以及赠与和未发生法律效力的遗嘱房等,均不能作为学区房,即不能以此房产作为主城区划片招生入学的依据。

为规范和加强义务教育就近入学制度,从2018年起,实行“同一住址的住户,六年内只安排一次同校对口入学(同一居住户二孩除外)”的做法,如同一住址2018年—2021年已经安排过适龄儿童参与主城区的划片招生,2022年不得作为学区房再次申请主城区的学位。

2020年1月1日以后竣工入住的商品住宅小区,住户购房并取得房屋产权证书的家庭,其适龄儿童申请入小学时,不再对应登记入学划片学校,以多校划片方式在学区或相邻学区内入学。2022年暂安排到原片区学校进行现场登记,学校视登记的适龄儿童人数、学校学位情况来确定入学名额的分配以及分配方式,届时向社会公布。

非思茅区户籍且无父母等法定监护人伴读的适龄儿童,不予接收,建议回原籍就读。

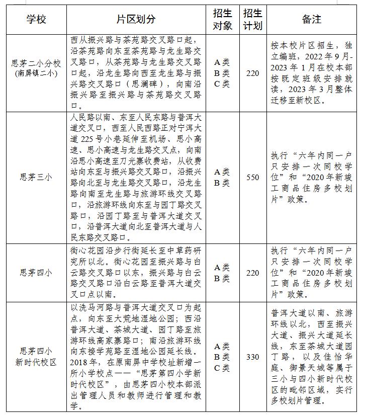
(四)招生范围

(五)为多举措化解“大校额”问题,促进思茅区义务教育阶段学校优质均衡发展,自2022年秋季学期起,一小(老校区)、二小(老校区)招录的老校区片区内新生原则上不超过6个教学班的规模。

(六)一小(新校区)、二小(新校区)按新划定的片区招生,独立编班。但因其主体工程虽已竣工,尚处于装修、验收阶段,配套附属设施有待完善、教育教学设备未安装到位,暂不具备就读条件,2022年秋季学期招录的新生需在老校区过渡一个学期,至2023年3月迁移至新校区就读。

(七)日程安排

8月2日,公布招生方案;

8月23日,现场报名;

8月25日,公布分班名单;

8月28日,按分班名单注册;

8月29日,开学上课。

二、初中阶段招生

(一)招生对象

1.区内各小学毕业生。

2.在区外就读,本人及法定监护人户籍在本地,回本地居住和工作的。

3. 已在思茅区办理过《云南省居住证》或者2022年6月1日前取得《临时居住证》的随迁子女或外来务工人员子女。

4. 对于无思茅区户口,无父母等法定监护人伴读的,建议回原籍就读。

(二)招生范围和方法

初中阶段招生,在坚持小升初免试就近入学总体要求的基础上,结合思茅区的特点,继续采取“中小学单校对口,多校选择,适当调整,相对就近”的原则,以体现教育均衡发展的总体方向。即思茅区属每一所小学毕业学校均有一所初中学校与之对应,凡该所学校毕业的小学毕业生均可到与之对应的初中学校就读。

思茅实验中学因不符合国家规定的独立办学条件,自2022年起不再招收初一年级新生,原初二、初三年级学生暂时按原学校原班级就读至毕业。

云南省思茅第一中学经区人民政府审批同意自2022年秋季学期起恢复初中部招生,校名暂定为“思茅一中(初中部)”,其生源暂未划定对应小学。

未划定对应小学的普洱市一中、思茅一中(初中部)、普洱市民族中学以及民办育英学校、育英学校易成博雅校区,采用自主招生的方式招收小学毕业生。

重申:各学校必须遵守“学校不得对学生进行考试选拔录取”的原则。

区属各初中学校原则上不得跨县区招生,不得在区内跨片区招生,思茅三中可适度在乡镇学校进行招生宣传和招生。

(三)日程安排

8月2日,公布招生方案和招生简章;

8月11日至15日,回毕业学校领取对应初中《入学通知书》;

8月21日,报到注册;

8月23日至27日,进行爱国主义教育和学前教育;

8月29日,正式上课。

三、工作纪律和要求

(一)严格贯彻实施《中华人民共和国义务教育法》。凡在思茅辖区内有正式户籍,年满6周岁的适龄儿童(2016年8月31日前出生,含8月31日)均须登记入学。各小学校不得招收未满6周岁儿童入学。

(二) 2022年秋季学期,所有纳入思茅区属地管理的市属、区属公办民办学校严禁产生55人以上的大班额。

(三)严格执行《教育部办公厅关于进一步做好普通中小学招生入学工作的通知》(教基厅〔2022〕1号)中“义务教育学校要严格落实均衡编班”地规定,以随机方式对学生和教师实行均衡编班(适当兼顾男女生比例),按班级数确定班主任及均衡搭配各学科任课教师。严禁学校受理任何单位、个人以任何形式提出的择班要求,并接受社会监督,实现“零择班”,以逐步达到区内校校均衡、校内班班均衡发展的目的。

(四)各公办、民办学校均不得自行组织或与社会培训机构联合组织以选拔生源为目的的各类考试。

(五)严禁违规收费。各校要认真执行国家、省、市有关义务教育阶段中小学的收费政策,严禁以任何名义、任何形式向学生收取不符合国家规定的费用,严禁义务教育阶段收取与入学挂钩的捐资助学款。不得向随迁子女收取有别于本地户籍学生的任何费用。

(六)学生入学后登记学籍信息时必须以户口本等法定证件原件记载的信息为准,学校将核对无误的复印件留存备查,如:姓名、身份证号、户籍所在地(派出所)、居住地等关键信息,必须做到不错不漏。以虚假信息登记入学的,要追究当事人的责任。学籍登记必须于9月30日前上报。

(七)城区各学校不得互相转学,各学校各年级班额超过55人的不再接收转入学生,每学期的转学手续请于开学后一个月内(即秋季学期9月30日前,春季学期3月31日前)办结,逾期不再办理。

(八)请各学校严格按文件要求的日程安排各项工作,不得提前招生,提前公布录取名单。放假期间,各学校要安排专人值守,接受学生和家长的咨询,解释招生政策。

(九)六年级和初三年级原则上不再接收转入的学生,每学期的期末统测(含小学毕业测试)以《全国中小学学籍信息管理系统》中的学籍数据为准。

义务教育阶段招生工作涉及到千家万户,各学校要充分认识招生工作的重要性,兼顾大局,统筹发展,精心组织,有序推进,做好政策的解读工作,促进学校、家长、学生形成共识。同时,要稳妥处理出现的新问题,及时向区教育体育局反映情况,提出意见,认真总结经验,为明年招生工作打下良好基础。

附件:

1.思茅城区小学划片招生示意图

2.思茅区思茅街道、南屏镇行政区划代码表

3.义务教育阶段就学联系函

(识别下图二维码即可下载附件)

中共思茅区委教育工作领导小组

2022年8月2日

附件1

思茅城区小学划片招生示意图

附件2

思茅区思茅街道、南屏镇行政区划代码表

附件3

义务教育阶段就学联系函

来 源 | “思茅教育”微信公众号