事关春运,渭南发布出行提示→

文章正文
发布时间:2024-02-01 21:47

2024年春运从1月26日开始,至3月5日结束,共40天。今年春运启动时间相对较晚、春节假期史上最长,据预测期间群众出行、客货运带来的公路车流量、持续时间长、社会关注高,特别是春运后期探亲流、学生流、务工流返程集中,道路交通安全管理工作将面临巨大的挑战。为此渭南公安交警对我市春运期间交通形势作出预判,并发出安全出行提示。

交通形势研判

1、预计2月2日(小年)至2月9日(除夕)为返乡高峰。

2、春节小长假期间,群众短途出行相对较频繁,车流量将持续处于高峰运行状态,道路通行压力较大。特别是高速公路、景区周边道路、城市商圈周边路段及国省道沿线农村集市,群众出行活动较集中,极易出现交通拥堵情况。

3、2月15日(正月初六)、2月18日(正月初九)、2月25日(正月十六)等节点是外出务工人员集中出行和高校集中返校日期,届时务工流、学生流等客流相互叠加,将会出现车流高峰。

交通易拥堵路段

高速公路:连霍高速、京昆高速公路渭南辖区段车流量将明显增加,可能持续出现交通拥堵。因车流量大、急停变道行为多发,极易发生追尾交通事故。

景区路段:春节期间辖区华山、少华山、洽川、桃花源等重点景区周边以及适合出游道路。

城市路段:主城区火车站周边、站南路、渭花路、解放路、韩马公路等路段会出现短时交通拥堵;各县市区高速公路收费站出口特别是连霍高速渭南西、渭南东、华阴、华州出口,京昆高速富平、合阳、澄城、韩城工业园等收费站出口交通流量将迅速上升,会出现车辆缓行、排队出站现象。

国省道和农村道路:穿村过镇、平交路口、邻水邻崖路段交通安全风险较大,早晚及夜间时段出行需要注意减速慢行,避免发生交通事故。

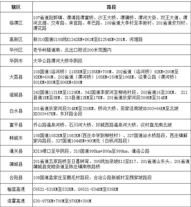
事故易发路段

团雾易发路段

易积雪易结冰路段

交警提示

1.合理规划安全出行

临近春节,在外工作人员返乡,人员流动频繁,驾车出行时,要合理规划出行时间和路线,错峰出行。防止带病开车,驾车过程中保持精力充沛,特别是长途驾车要合理安排休息时间,切勿疲劳驾驶。

2.遵守道路交通法律法规

驾车出行,请自觉遵守交通法律法规,拒绝超速行驶、疲劳驾驶、随意停车;亲朋好友聚会聚餐,请勿超员、酒后驾驶;遇有交通拥堵,有序排队,注意控制车距,切勿争道抢行、强行变道。

3.山区路段谨慎驾驶

行经山区道路,要减速慢行,切莫超速、占道、抢行,遇弯道视线不良路段提前鸣笛示警。

4.突发情况冷静应对

高速公路行车,遇突发情况时,做到“车靠边、人撤离、即报警",在故障车后方150米以外摆放警示标志,切勿在高速路面上随意走动,车上人员需在安全地带等待救援。

原标题:《事关春运,渭南发布出行提示→》