通俗版详解人民法院强制执行流程

文章正文
发布时间:2025-03-27 17:56

欠债还钱天经地义,

但是总有一些人在触碰法律的底线!

拿到胜诉判决书后,

对方仍不还钱?

你可以这样做,

申请强制执行!

如果对方有钱故意不还,

是一个“老赖”,

不要怕,法院有办法。

冻结扣划银行账户,

拍卖车辆、房产,纳入黑名单,

司法拘留,追究刑事责任......

法官将竭尽所能,

为你拿回属于你的每一分钱!

通俗版详解人民法院强制执行流程来了!������

一、判决生效,对方拒不执行

1

本人或律师查询和了解财产线索

2

起草《强制执行申请书》,提交至一审人民法院(或同级的被执行人财产所在地法院)

注:

根据《民事诉讼法》第二百三十九条规定,申请执行的期间为二年。申请执行时效的中止、中断,适用法律有关诉讼时效中止、中断的规定。前款规定的期间,从法律文书规定履行期间的最后一日起计算;法律文书规定分期履行的,从规定的每次履行期间的最后一日起计算;法律文书未规定履行期间的,从法律文书生效之日起计算。

小贴士:

如何书写申请执行?格式及写作要求请查看往期回顾:()

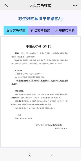
▼点击图片查看原图

对法院的裁判文书申请执行样表:

所需提交材料↓

对生效的裁判书申请执行样表:

所需提交材料↓

3

人民法院七日内决定是否立案,需要补充材料的,一次性书面告知在指定期限内补正

4

执行立案,录入法院办案系统,公开执行案件信息

5

法官操作人民法院执行网络查控系统,对被执行人名下财产进行全面查控(银行存款、网络银行账户、证券、股权、不动产、机动车辆、保险理财等)

6

根据查控结果分别处理

6-1 被执行人有银行存款

直接划拨到法院账户,支付申请执行人,执行结案

6-2 被执行人没有足额银行存款

法官分析网络查控查找到的其他财产情况及申请人提供的财产线索,制订执行方案。然后制作裁定书、协助执行通知书要求相关单位协助查封、扣押被执行人的不动产、机动车辆、证券、股权、公积金等其他财产,并启动财产处置措施。

6-2-1 被执行人是单位职工,有工资正常发放,但无法一次性完全履行

在此情况下,可以采取扣留提取的办法,由执行员出具执行裁定书、协助执行通知书发给被执行人单位,由单位劳资部门或者财务部门办理相关协助手续,每月为被执行人保留部分生活费(一般超过最低生活保障金),然后逐月扣除。申请执行人每年度提取一次,提出请求时可以提前支取一次。

注:

根据最高人民法院《关于严格规范终结本次执行程序的规定(试行)》的规定,“终结本次执行程序”简称“终本”,是一种结案方式,是指对确无财产可供执行的案件,法院将暂时终结执行程序并做结案处理,待发现财产后继续恢复执行的一项制度。

6-2-2 查封了房产及车辆,可以进行评估拍卖

(1)填写对外委托拍卖移交单

(2)房产价格认定:双方议价—定向询价—网络询价—发起评估

(3)摇号拍卖:第一次拍卖(不低于参考价70%),若一拍无人竞拍,再进行第二次拍卖。第二次拍卖(不低于一拍流拍价80%),若二拍无人竞拍,再进行为期60天的变卖。变卖(不会降价)若无人竞拍,可以以物抵债。

7

执行回款

执行回款从银行扣划到法院账户时(公对公),各级法院采用最高人民法院统一适用的一案一账户,从上至下,透明监管。执行员确定金额到达法院标的款账户后,才能审批发放。审批流程为:执行员组织办理领款手续—在系统中提请执行局长审批—主管财务副院长审批—院财务进行发放(大约时间7-30天)。

8

付款

付款程序如下:申请执行人带上身份证、银行卡,填写执行领条+财务领条,手续办完后逐步提请审批,然后就可以耐心等待了。开通了银行短信的最好,也可以留下电话号码,发放款项后书记员会提醒你自行查账。

二、被执行人有履行能力而不履行

对有履行能力而拒不履行的被执行人,法院可以采取以下措施:

1

纳入失信被执行人名单

被限制以下消费:

乘坐交通工具时,选择飞机、列车软卧、轮船二等以上舱位;

在星级以上宾馆、酒店、夜总会、高尔夫球场等场所进行高消费;

购买不动产或者新建、扩建、高档装修房屋;

租赁高档写字楼、宾馆、公寓等场所办公;

购买非经营必需车辆;

旅游、度假;子女就读高收费私立学校;

支付高额保费购买保险理财产品;

乘坐G字头动车组列车全部座位、其他动车组列车一等以上座位等其它非生活和工作必需的消费行为;

除此之外,还受到人事录用限制,不能参加招投标项目等

2

采取司法拘留措施

案例一

关键词:合法传唤、拒不到庭

董某欠殷女士20万元,拖欠六年未还。后债权人殷女士诉至上海市宝山区人民法院(以下简称“上海宝山法院”),案件审理过程中,经法院合法传唤,董某无正当理由却拒不到庭参加诉讼,赢得诉讼后,董某仍然怠于履行还款义务。

经法院执行查明,董某非但名下并没有可供执行的有效财产及线索,连人也“消失不见”,案件的执行一度陷入了困境。然而,执行法官并没有因此放弃此案,决定从被执行人的行踪上寻找突破口。终于,在一个风雪交加的冬日深夜,执行干警们找到了躲在某快捷酒店厕所的董某。

经核对身份后,执行法官当场向其宣布了处以司法拘留15天措施的决定。凌晨1点,在宝山区拘留所里,执行法官对董某进行了严肃的批评教育。董某对执行法官表示,自己本意不想抗拒执法,因后几日有重要的活动,一时情急想开溜,以图一丝侥幸。他已经深刻地认识到自己的错误,并为自己的抗法行为表示道歉。随后,董某的三位同伴向法院送缴了全部执行款共计本息42万元。

3

涉嫌犯罪的,可以以拒不执行判决罪提起公诉

案例二

关键词:拒还、转移财产

仇某,原本经营着一家石油化工公司。

几年前,申请人向仇某购买160万元的柴油,可是仇某在提供了30多万元的货物后就没了动静即不给油又不还钱,无奈之下申请人前往上海市奉贤区人民法院提起诉讼。

最终法院判决仇某还钱,但面对判决书,仇某一口咬定自己经营不善,无力支付。可实际上,法院的执行法官发现仇某的银行账户有资金往来,他并非没有钱而是不愿还。

公安机关调查发现,仇某名下还有另外一家石油公司。他将所有的收入都转入到了这家公司。

2018年8月,仇某因涉嫌拒执罪被提起公诉。

上海奉贤法院经审理认为,仇某对法院生效的判决、裁定有能力执行而拒不执行,情节严重,构成拒不执行判决、裁定罪。鉴于仇某到案后能如实供述自己的罪行,依法可从轻处罚。但其大部分债务未履行完毕,故判处仇某有期徒刑一年六个月。

来源综合自|最高人民法院司法案例研究院、执行那点事儿、上海市宝山区人民法院、上海市奉贤区人民法院 “

【转自:“浦江天平”公众号】

特别提醒:凡是本公众号注明“转自”的作品均转载自媒体,版权归原作者及原出处所有。所分享内容为作者个人观点,仅供读者学习参考,不代表本公众号观点。欢迎提出建议,惠赐作品。

喜欢此内容的人还喜欢

原标题:《通俗版详解人民法院强制执行流程》