民法典及司法解释下“保证合同”内容全梳理、细对照、简提示

文章正文
发布时间:2025-06-28 23:14

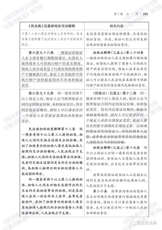
《民法典》合同编第十三章关于保证合同的规定,较民法通则、民通意见等规定变动较多。此外,最高法院在2020年12月对司法解释进行了全面清理,并新立部分司法解释。其中,新立、修改、废止的司法解释中,很多条款涉及保证合同,变动、完善规定也较多。为方便大家了解,特将《民法典条文对照与重点解读》(第二版)中“保证合同”一章推送出来,以饕读者,欢迎了解。(提示:点击图片更清晰,可滑动浏览前后页)