民事立案诉讼文书模板来啦!

文章正文
发布时间:2025-07-04 22:13

民事立案诉讼文书模板

噔噔蹬蹬~

民事立案诉讼文书模板最新版来啦!

这次还为大家提供了诉讼模板填写提示和举例说明

快来看看吧~

01

matters need attention

民事立案诉讼材料填写提示

《民事起诉状》:推荐使用要素式起诉状,可以在“株洲市渌口区人民法院”微信公众号上获取模板。

扫二维码获取民事起诉状(非要素式)模板

原、被告双方身份信息是自然人的提供身份证或户口本复印件(无法获取被告身份证的,需提供被告明确的姓名、性别、户籍地和公民身份证号码)。

如果原告或被告是公司、企业的,需提供营业执照等登记信息复印件(无法获取的可以下载“企查查APP”查询后截屏打印出来)。

《材料收据》:扫二维码获取模板。

证据材料是当事人认为能够证明所主张的事实、诉求的证据,包含书证、物证、证人证言、视听资料等,例如借条、聊天记录、证人证言、相关合同、转账记录......

证据需要自行收集哦!

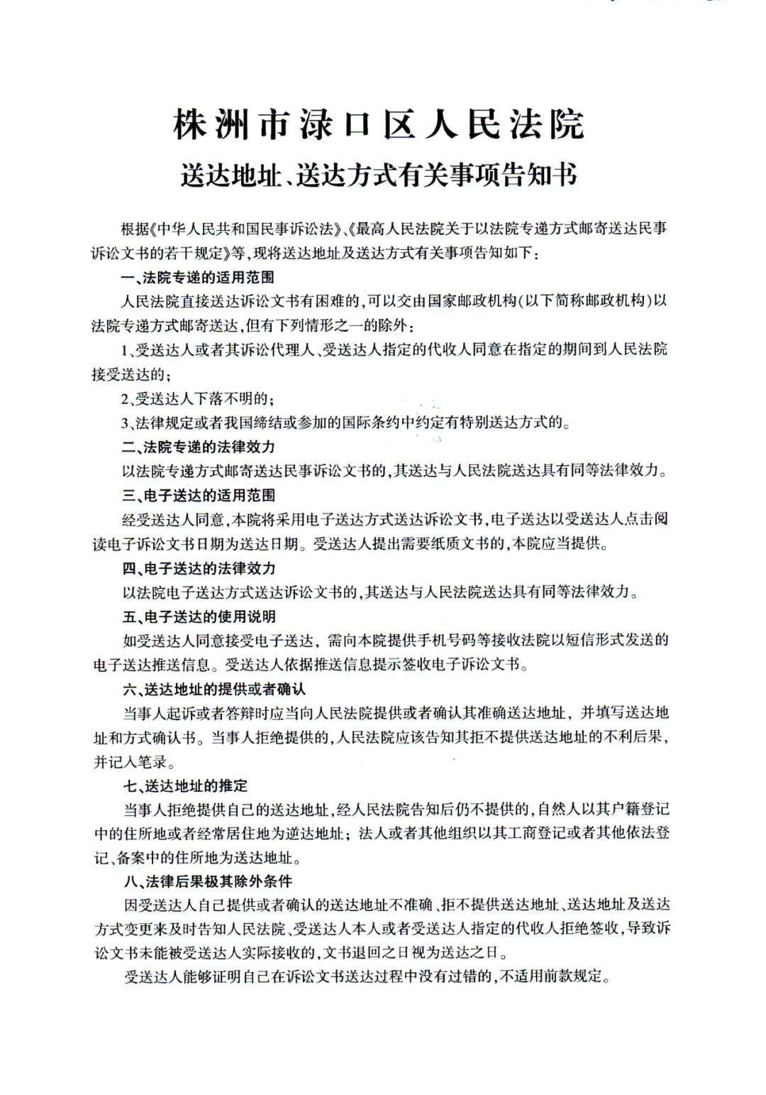
《送达地址确认书》:当事人向法院提供的本人能够收到法院诉讼文书的地址、电话等信息,填写本人的信息、地址等。扫二维码获取模板。

matters need attention

授权委托书是当事人为把代理权授予委托代理人而制作的法律文书。其基本内容包括委托人与被委托人详细资料、委托事项、委托权限范围等。扫二维码获取模板。

《诉讼费退付方式选择表》:本次诉讼完毕后,如果存在法院向当事人退付案件受理费、保全费等费用情形的,选择一种接收退款的方式。扫二维码获取模板。

PART

02

民事立案模板示例

college preference

图文:李阳

编审:彭钰琰

复审:谢燕

终审:王欣

继续滑动看下一个轻触阅读原文

株洲市渌口区人民法院向上滑动看下一个

原标题:《民事立案诉讼文书模板来啦!》