速来报名!第七届中国餐饮红鹰奖报名通道正式开启

文章正文
发布时间:2025-11-02 10:31

“第七届中国餐饮红鹰奖”评选重磅来袭!即日起,评选报名通道正式开启,诚邀全国优质餐饮品牌踊跃报名!颁奖盛典将在9月25日,“2025中国餐饮品牌节”现场隆重举行。

2025年,中国餐饮行业在复杂多变的市场环境中步入深度调整期,一场关乎生存与发展的产业重构,正在餐饮领域悄然展开,给餐饮业带来了前所未有的挑战。

一方面,全国餐饮收入出现了放缓的势头。2024年,全国社会消费品零售总额48.3万亿元,同比增长3.5%,其中餐饮收入5.57万亿元,同比增长5.3%;2025年1—4月,全国社会消费品零售总额16.2万亿元,同比增长4.7%,其中餐饮收入1.82万亿元,同比增长4.8%。

虽然餐饮大盘保持正增长态势,但增速有所放缓。企查查数据表明,2025年1月至5月全国餐饮相关企业注册量高达134万家,同时,企业存量达到1,727万家,创下历史新高。一边是增速放缓的市场环境,一边是持续攀升的企业数量,一场无声的“存量生存战”在餐饮行业已悄然上演。

与此同时,2025年,我国餐饮行业呈现了新的发展特点:区域及地方特色餐饮品牌正迎来崛起的黄金时期,成为驱动行业结构性增长的核心引擎;餐饮行业资本化之路加速,蜜雪冰城、古茗、霸王茶姬、沪上阿姨等企业陆续登陆资本市场;细分品类的创新浪潮汹涌,生烫牛肉米线、干蒸菜、现舂火锅等热点不断……

在这场充满挑战与机遇的存量竞争中,究竟哪些品牌能够脱颖而出?哪些创新模式正在改写行业格局?又有哪些潜力品牌会成为引领行业发展的新标杆?

以上这些问题,都将在“第七届中国餐饮红鹰奖”中找到答案!“第七届中国餐饮红鹰奖”将全方位审视餐饮行业的佼佼者,为您呈现一场关于品牌实力、创新力与发展前景的餐饮行业盛宴。

第七届中国餐饮红鹰奖如期而至

为挖掘并宣扬中国餐饮行业的优秀品牌,红餐网联合相关机构及餐饮产业上下游专家,于2019年共同创办了“中国餐饮红鹰奖”,致力于将该奖项打造为“中国餐饮界的奥斯卡”,旨在挖掘行业内的优质品牌,为中国餐饮业的健康发展注入动力。

经六届沉淀,凭借其深厚的专业积淀与广泛好评,“中国餐饮红鹰奖”已成为中国餐饮行业极具影响力的权威评选活动,持续吸引行业内外高度关注。从参与投票的品牌数量到投票的访问人数,再到获奖的品牌数量以及全网曝光量,每一届均实现跨越式突破。

2019年12月4日,首届“中国餐饮红鹰奖”颁奖盛典在深圳举办,200余个优秀餐饮品牌及优秀餐饮人获奖;戳详情阅读:“第一届中国餐饮红鹰奖”颁奖盛况

2020年12月1日,第二届“中国餐饮红鹰奖”盛典在广州隆重举行,200多个优秀餐饮品牌及行业精英载誉而归戳详情阅读:“第二届中国餐饮红鹰奖”颁奖盛况

2021年12月24日,第三届“中国餐饮红鹰奖”共颁发了三大奖项,250个优秀餐饮品牌获奖;戳详情阅读:“第三届中国餐饮红鹰奖”颁奖盛况

2022年12月28日,第四届“中国餐饮红鹰奖”270个品牌荣登榜单戳详情阅读:“第四届中国餐饮红鹰奖”盛况

2023年10月11日,第五届“中国餐饮红鹰奖”在广州举行,共颁发了四大奖项,310个优秀餐饮品牌获奖;戳详情阅读:“第五届中国餐饮红鹰奖”颁奖盛况

2024年9月26日,第六届“中国餐饮红鹰奖”在广州揭幕,三大奖项400个优秀餐饮品牌上榜。戳详情阅读:“第六届中国餐饮红鹰奖”颁奖盛况

△前六届“中国餐饮红鹰奖”现场图

值得关注的是,“中国餐饮红鹰奖”的行业影响力正转化为品牌的自发传播动能—— 众多获奖品牌如华莱士、塔斯汀、袁记云饺、永和大王、广州酒家、兰湘子、绝味食品、夸父炸串、广顺兴、李先生牛肉面大王、临榆炸鸡腿、木屋烧烤、南海渔村、伟大航路烤鱼、窑鸡王、椰林海鲜码头、阿香米线、常青麦香园、费大厨辣椒炒肉、大龙燚火锅、鱼你在一起、煲仔正、九田家、姚稷大铁锅、九锅一堂、老绥元、辣可可、辣得叫、江渔儿、椒爱等通过视频号、微信公众号、微博、抖音等多平台,以专题报道、短视频、图文贺报等形式分享获奖喜讯。

从头部连锁品牌到细分赛道标杆,这种集体传播行为不仅体现了品牌对奖项专业价值的认可,更折射出餐饮行业对高质量荣誉的共同珍视。与此同时,许多行业协会,如深圳市烹饪协会、云南省餐饮与美食行业协会、河南省餐饮与住宿行业协会、东莞市连锁餐饮发展促进协会等也肯定了“中国餐饮红鹰奖”,对中国餐饮红鹰奖的评选表示高度认可。

△部分“中国餐饮红鹰奖”获奖品牌自发宣传图

此外,“中国餐饮红鹰奖”自启动以来,持续引发业界内外的高度关注,其评选榜单更获各大权威媒体争相报道。

△各大权威媒体对“中国餐饮红鹰奖”的报道图

“第七届中国餐饮红鹰奖”秉承“中国餐饮红鹰奖”的初心并做升级优化,共设立四大重磅奖项:

2025年度餐饮品牌力百强

作为红鹰奖的核心奖项,“2025年度餐饮品牌力百强”侧重于评选在全国拥有较大影响力、表现卓越、实力雄厚的头部餐饮品牌。此奖项自从面世以来,就受到了业内人士的广泛关注,在业界树立了极高的专业认可度。

2025年度餐饮区域标杆品牌

“2025年度餐饮区域标杆品牌 ”侧重于挖掘在全国各大区域市场深耕的标杆品牌,并表彰其在所属品类中或者区域中深耕及创新做出的贡献。

2025年度餐饮商业价值品牌

“2025年度餐饮商业价值品牌”奖项旨在评选出行业中正处于品牌成长上升期以及在所属餐饮赛道具有一定的创新引领性,并且具有商业价值的餐饮品牌,为餐饮创业者以及投资机构提供投资决策参考。

2025年度餐饮黑马品牌

“2025年度餐饮黑马品牌”旨在发掘并表彰本年度在竞争激烈的餐饮市场中异军突起、展现非凡爆发力与高成长性的新势力品牌。这些品牌凭借独特的产品理念、创新的运营模式,在短时间内实现高速增长,迅速获得消费者的青睐与市场的高度认可。

“第七届中国餐饮红鹰奖”焕新升级

总体来看,“第七届中国餐饮红鹰”有四大亮点值得关注。

聚焦全国各大区域,关注区域实力品牌

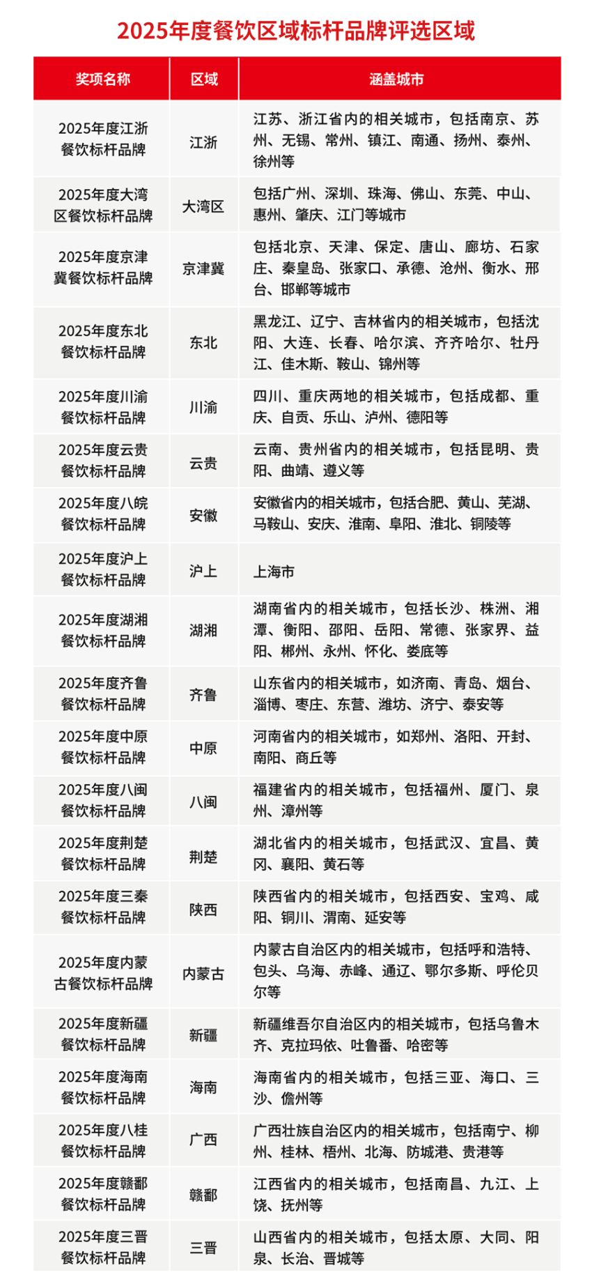
本次榜单评选活动对区域标杆品牌进行了更为系统、精细的分类细化,将评选的区域数量从上一届的15个拓展至20个,精准覆盖全国大部分省市及特色餐饮聚集区,力求全面挖掘不同地域的餐饮特色标杆。20个区域市场的奖项明细如下:

江浙餐饮标杆品牌、大湾区餐饮标杆品牌、京津冀餐饮标杆品牌、东北餐饮标杆品牌、川渝餐饮标杆品牌、云贵餐饮标杆品牌、八皖餐饮标杆品牌、沪上餐饮标杆品牌、湖湘餐饮标杆品牌、齐鲁餐饮标杆品牌、中原餐饮标杆品牌、八闽餐饮标杆品牌、荆楚餐饮标杆品牌、三秦餐饮标杆品牌、内蒙古餐饮标杆品牌、新疆餐饮标杆品牌、海南餐饮标杆品牌、八桂餐饮标杆品牌、赣鄱餐饮标杆品牌、三晋餐饮标杆品牌。

新增“年度餐饮黑马品牌”奖项,挖掘餐饮新势力

相较往届,本届新增了“年度餐饮黑马品牌”。该奖项以独特产品理念、创新运营模式为核心评选维度,旨在筛选出在短时间内门店高速扩张、市场声量爆发的餐饮新势力品牌。

千万级曝光拉开行业盛事帷幕

“中国餐饮红鹰奖”从启动到投票再到最终颁奖,构建起全媒体矩阵传播渠道。“中国餐饮红鹰奖”的获选品牌可得到中国餐饮品牌节前后的全媒体平台的持续曝光,获得在红餐网及国内的数十家主流媒体上的展示机会。评选期间,通过深度视频图文报道与线上线下立体传播结合,形成亿级曝光量,打造餐饮行业“最强音”。

获奖品牌可解锁认知升级与人脉拓展双引擎

“中国餐饮红鹰奖”获奖企业可参与“2025中国餐饮品牌节”线下活动,在论坛与培训中提升认知、拓展人脉。

2025中国餐饮品牌节

“2024年中国餐饮品牌节”曾吸引超万名专业观众、130位行业大咖参与,“2025中国餐饮品牌节”将一如既往地在各大媒体平台进行全方位、立体化传播,预计全网曝光量和参会规模将再创新高。“中国餐饮红鹰奖”的获奖品牌可通过与头部品牌、跨界资源深度联动,解锁供应链优化、资本对接、国际化布局等新机遇,在行业智慧碰撞与资源整合中推动品牌升级,共塑中国餐饮产业创新发展新格局。

四大奖项评选规则

“第七届中国餐饮红鹰奖”秉持公开、公平、公正的原则,致力于遴选出餐饮行业中表现卓越、兼具实力与口碑的优秀品牌。

2025年度的“餐饮品牌力百强”“餐饮区域标杆品牌”以及“餐饮商业价值品牌”四大奖项均遵循同一个评选体系,以红餐大数据为基础,结合红餐指数,依据消费口碑、媒体传播、运营健康、荣誉背书、业内关注这五大一级指标以及细化的13个二级指标的综合表现进行评定。通过科学合理地设置各指标权重,确保评选的全面性、专业性与权威性。

其中,线上投票环节面向广大消费者与行业从业者开放投票通道,充分吸纳市场声音;专业评审则由行业内专家构成的评审委员会依据评选规则进行公正公平的评选。

值得注意的是,四个奖项中,“2025年度餐饮黑马品牌”不参与线上投票,其余三个奖项均参与线上投票。

具体来看,“2025年度餐饮品牌力百强”聚焦全国范围内的实力品牌,旨在甄选出在全国市场具有广泛影响力和强劲竞争力的餐饮品牌;“2025年度餐饮区域标杆品牌”则着重挖掘在全国20个区域市场中表现出色的品牌;而“2025年度餐饮商业价值品牌”,通过多维度的综合考量,精准衡量餐饮品牌的商业价值,为餐饮创业者及投资机构提供全面、专业的投资决策参考;“2025年度餐饮黑马品牌”旨在筛选出在短时间内门店高速扩张、市场声量爆发的餐饮新势力品牌。

“第七届中国餐饮红鹰奖”评选报名正在进行

“第七届中国餐饮红鹰奖”的评选活动主要分为初筛、线上投票、专业评审、颁奖这四个阶段。

初筛阶段

如今,中国餐饮红鹰奖评审委员会全面启动对全国范围内数以万计的餐饮品牌进行初筛,随后依据各品牌的综合实力进行深入评估,精选出入围品牌。同时,品牌自主报名通道也已开启,欢迎踊跃参与。

参与四大奖项评选品牌的报名条件具体如下:

线上投票阶段

在2025年7月6日19:30—2025年7月31日24:00期间,餐饮从业者及广大消费者可以通过“红餐大数据”小程序进入投票页面,在“2025年度餐饮品牌力百强”“2025年度餐饮区域标杆品牌”以及“2025年度餐饮商业价值品牌”的入围品牌名单中,为心仪的品牌投票。

专业评审阶段

2025年8月1日—2025年8月10日,红鹰奖评审委员会将以红餐大数据为基础,结合红餐指数,从消费口碑、媒体传播、运营健康、荣誉背书、业内关注五大维度,评选出各个奖项的获奖名单。

颁奖

2025年9月25日,“第七届中国餐饮红鹰奖”颁奖盛典将于“”现场举行,最终的获奖名单也将在国内各大权威媒体上同步发表,敬请期待!

目前,“第七届中国餐饮红鹰奖”评选活动正处于品牌初筛阶段,我们正在寻找餐饮行业中那些卓越非凡、实力雄厚的品牌。若您品牌具备出众实力,且满足我们的报名条件,诚邀您即刻加入这场荣耀之旅,报名参与评选,共赴餐饮行业的璀璨盛宴!

关于评选报名有疑问的,请咨询以下工作人员:

红餐薇薇 199 6625 2467(电话/微信)

图片